Vide Lei nº 1.366/2022 que cria o cargo de Guarda de Patrimonial
O PREFEITO DO MUNICÍPIO DE FUNDÃO, ESTADO DO ESPÍRITO SANTO, faz saber que a Câmara Municipal aprovou e eu sanciono a seguinte Lei:
Art. 1º A Estrutura Administrativa do Poder Executivo do Município de Fundão fica reorganizada nos termos desta Lei.
Art. 2º Compõem a estrutura organizacional do Poder Executivo do Município de Fundão as seguintes Secretarias Municipais:
I - Secretaria Municipal de Administração - SEMAD;
II - Secretaria Municipal de Agricultura e Transportes - SEAGRI;
III - Secretaria Municipal de Comunicação - SECOM;
IV - Secretaria Municipal de Educação - SEMED;
V - Secretaria Municipal de Turismo e Cultura – SEMTUC. (Redação dada pela Lei nº 1.384/2023)
VI - Secretaria Municipal de Finanças e Planejamento - SEMFI;
VII - Secretaria Municipal de Governo - SEGOV;
VIII - Secretaria Municipal de Meio Ambiente - SEMAM;
IX - Secretaria Municipal de Obras e Serviços Urbanos - SEMOB;
X - Secretaria Municipal de Saúde - SEMUS;
XI - Secretaria Municipal de Trabalho, Habitação, Defesa e Assistência Social – SETHADES.
XII – Secretaria Municipal de Esportes, Lazer e Juventude – SESJUV (Dispositivo incluído pela Lei nº 1.384/2023)
Art. 3º Integram a estrutura organizacional do Poder Executivo do Município de Fundão os seguintes órgãos:
I - Gabinete do Prefeito - GAPE;
II - Procuradoria Geral do Município - PROGER;
III - Controladoria Geral do Município - CONGER.
Parágrafo Único. Integram ainda a Administração Municipal os Conselhos, os Comitês e as Comissões Municipais instituídos por Lei.
Art. 4º As Secretarias, os órgãos e os cargos já existentes na estrutura administrativa do Município de Fundão e que não sofreram alterações em suas atribuições permanecem regidos pelas respectivas legislações de origem, naquilo que não conflitarem com o texto desta Lei.
Art. 5º Ficam estabelecidas as seguintes definições para efeito desta lei:
I - Assessor: cargos destinados exclusivamente ao assessoramento da máquina pública e gestor público, com subordinação a cargo hierarquicamente superior, sem poder representativo ou decisório;
II - Gerente: cargos destinados à direção de setores determinados da máquina pública, subordinado a instâncias superiores e com comando sobre estruturas inferiores, sem natureza representativa e com poder decisório interno;
III - Coordenador: cargos destinados à chefia das coordenações, com função de organização, direcionamento e monitoramento, subordinado imediatamente às gerências e com comando sobre estruturas inferiores, sem natureza representativa e com poder decisório interno;
IV - Administrador Regional: cargos destinados à administração e coordenação dos serviços administrativos da região administrativa em que for designado, subordinado a instâncias superiores e com comando sobre estruturas inferiores, sem natureza representativa e com poder decisório interno.
V - Chefe de Oficina Mecânica: cargo destinado à direção e coordenação dos serviços de manutenção mecânica, subordinado a instâncias superiores e com comando sobre estruturas inferiores, sem natureza representativa e com poder decisório interno.
VI - Ouvidor: cargo destinado a receber, examinar e encaminhar denúncias, reclamações, elogios, sugestões e outras solicitações referentes a procedimentos e ações da Administração Pública Municipal, subordinado a instâncias superiores e com comando sobre estruturas inferiores, sem natureza representativa e com poder decisório interno;
Art. 6º Os cargos em comissão previstos nesta Lei têm seus requisitos de investidura regulamentados nos termos deste artigo:
I - o cargo de Assessor Técnico, Gerente, Coordenador, Ouvidor, independentemente de sua lotação, terão como requisito de investidura a exigência de formação de nível médio ou técnico completo;
II - o cargo de Assessor Especial, independentemente de sua lotação, terá como requisito de investidura a exigência de formação de nível superior completo;
III - o cargo de Procurador Geral terá como requisito de investidura a exigência de formação de nível superior completo em Direito e inscrição regular na Ordem dos Advogados do Brasil - OAB;
IV - O cargo de Subprocurador terá como requisito de investidura a exigência de formação de nível superior completo em Direito e inscrição regular na Ordem dos Advogados do Brasil - OAB;
V - o cargo de Controlador-Geral terá como requisito de investidura a exigência de formação de nível superior completo em Direito, Ciências Contábeis, Economia ou Administração;
VI - o cargo de Subcontrolador Geral terá como requisito de investidura a exigência de formação de nível superior completo em Direito, Ciências Contábeis, Economia ou Administração.
Parágrafo Único. Independem de requisito legal para investidura, os cargos não referidos nos incisos antecedentes.
Art. 7º Todas as Secretarias e Órgãos Municipais que compõem a estrutura administrativa da Prefeitura Municipal de Fundão estão diretamente subordinados ao respectivo Gestor da Pasta.
Parágrafo Único. Cada Secretário exercerá com exclusividade a função de gestor e ordenador de despesa da sua respectiva pasta e prestará contas de seus atos na forma da Lei.
Art. 8º Compete à Secretaria Municipal de Administração – SEMAD:
I - contribuir, coordenar na formulação do plano de ação do Governo Municipal e os programas gerais e setoriais inerentes a Secretaria;
II - estabelecer diretrizes para atuação da Secretaria;
III - acompanhar e avaliar a eficiência, eficácia e efetividade dos serviços públicos e dos Servidores Municipais;
IV - implantar normas e controles referentes à administração do material e do patrimônio da Prefeitura;
V - implantar normas e procedimentos para o processamento de licitações destinadas a efetivar compra de materiais e prestação de serviços necessários às atividades de toda administração municipal;
VI - implantar normas e promover atividades relativas ao recebimento, distribuição, controle do andamento, triagem e arquivamento dos procedimentos administrativos e documentos em geral que tramitam na Prefeitura;
VII - assessorar as demais Secretarias Municipais em assuntos administrativos referentes a pessoal, compras, arquivo, patrimônio;
VIII - elaborar políticas sobre a gestão de pessoal;
IX - programar e gerenciar as atividades de recrutamento, seleção, registro e controle funcionais, pagamento e demais atividades relativas aos servidores municipais;
X - organizar e coordenar programas e atividades de capacitação e desenvolvimento dos recursos humanos da Prefeitura;
XI - promover, em parceria com a Secretaria Municipal de Saúde, a inspeção da saúde dos servidores, inclusive os comissionados, para efeito de nomeação, licença, aposentadoria e outros fins legais;
XII - coordenar as atividades de conservação e limpeza do edifício-sede da Prefeitura Municipal e das Unidades Administrativas Distritais;
XIII- elaborar os contratos administrativos firmados pelo Município;
XIV - promover a integração com os demais órgãos da administração municipal, objetivando o cumprimento de suas atividades e a permanente parceria entre as Secretarias municipais;
XV - elaborar e coordenar os instrumentos de gestão, bem como a formulação do plano de ação do governo municipal e dos programas gerais e setoriais inerentes à Secretaria;
XVI - elaborar, juntamente com a Controladoria Geral do Município, as normas e procedimentos administrativos das atividades da Prefeitura Municipal;
XVII - elaborar estudos de viabilidade para racionalização de custos administrativos, como energia, telefonia, material de expediente e outros;
XVIII- delegar funções de protocolo, expediente e arquivo, bem como os serviços de reprografia, malotes e informática;
XIX - atender a população quanto às demandas pertinentes à área de atuação da secretaria;
XX - realizar despesas, liquidações e autorizar os pagamentos na forma da Lei.
XXI - executar atividades burocráticas e correlatas que lhe forem correlatas;
Art. 9º A SEMAD possui a estrutura relacionada no Anexo I desta Lei.
Art. 10 A
SEMAD dispõe dos seguintes cargos em comissão em sua estrutura: 01 (um) cargo
de Secretário, 02 (dois) cargos de Subsecretário, 04 (quatro) cargos de
Gerente, 03 (três) cargos de Assessor Especial, 04 (quatro) cargos de Assessor
Técnico e 07 (sete) cargos de Coordenador. (Redação
dada pela Lei nº 1.366/2022)
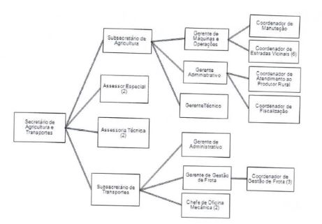
Art. 11 Compete à Secretaria Municipal de Agricultura e Transportes – SEAGRI:
I - coordenar e controlar todos os veículos oficiais do município, excetos os vinculados ao Gabinete e à Secretaria Municipal de Saúde;
II - controlar e executar a manutenção dos veículos oficiais e do maquinário agrícola municipal, em conjunto com a Secretaria Municipal de Agricultura;
III - coordenar e fiscalizar a escala de trabalho dos servidores-motoristas, bem como o cumprimento das exigências da legislação de trânsito, exceto para os servidores lotados na Secretaria Municipal de Saúde, que possui competência própria de fiscalização.
IV - coordenar e fiscalizar os deslocamentos com os veículos oficiais e locados, bem como os gastos com combustíveis, excetos os vinculados a Secretaria Municipal de Saúde;
V - responder, administrativamente, junto aos órgãos competentes todas as notificações e autuações de trânsito decorrentes de infrações praticadas por servidores-motorista, exceto daqueles lotados na Secretaria Municipal de Saúde.
VI - coordenar e fiscalizar o transporte coletivo e Individual de passageiros;
VII - implantar e coordenar o Sistema de sinalização viária urbana do Município e executar melhorias e abertura de vias públicas em parceria com a Secretaria Municipal de Obras e Serviços Urbanos;
VIII - promover o estudo de engenharia de tráfego a fim de subsidiar as intervenções necessárias e as adequadas à legislação de trânsito;
IX - implantar a municipalização do trânsito de acordo com a legislação pertinente;
X - promover a integração com os demais órgãos da administração municipal, objetivando o cumprimento de suas atividades e a permanente parceria entre as Secretarias municipais;
XI - elaboração de planos e projetos para o desenvolvimento e apoio às atividades da agricultura, e ainda as seguintes atribuições;
XII - coordenar as ações que assegurem a implementação e execução das diretrizes e políticas fixadas pela administração municipal na área agrícola;
XIII - analisar os pleitos emanados das comunidades rurais de nosso Município;
XIV - elaborar e desenvolver programas e projetos para o setor, apoiando-se em políticas federal e estaduais, promovendo a integração entre esses governos, o Município e produtores rurais;
XV -definir e fiscalizar a aplicação dos recursos financeiros destinados ao desenvolvimento agropecuário, piscicultura e aquicultura;
XVI - elaborar normas e políticas básicas para a realização de pesquisas nas comunidades rurais;
XVII - promover intersetoriedade dos diversos órgãos municipais, estaduais e federal para o desempenho de ações nas áreas de agropecuária, piscicultura e aquícola, visando o desenvolvimento socioeconômico das comunidades envolvidas;
XVIII - realizar despesas, liquidações e autorizar os pagamentos na forma da Lei.
XIV - executar atividades burocráticas e correlatas que lhe forem correlatas;
Art. 12 A SEAGRI possui a estrutura relacionada no Anexo l desta Lei.
Art. 13 A SEAGRI
dispõe dos seguintes cargos em comissão em sua estrutura: 01 (um) cargo de
Secretário, 02 (dois) cargos de Subsecretário, 05 (cinco) cargos de Gerente, 02
(dois) cargos de Assessor Técnico, 02 (dois) cargos de Assessor Especial, 12
(doze) cargos de Coordenador, 02 (dois) cargos de Chefe de Oficina Mecânica. (Redação
dada pela Lei nº 1.366/2022)
Art. 14 Compete à Secretaria Municipal de Comunicação - SECOM:
I - Promover a divulgação das atividades do governo municipal;
II - planejar, executar e orientar a política de comunicação da Prefeitura de Fundão, objetivando a uniformização dos conceitos e procedimentos de comunicação;
III - executar as atividades de comunicação social e cerimonial do Gabinete do Prefeito;
IV - coordenar as atividades de comunicação dos órgãos e entidades públicas do Poder Executivo Municipal de Fundão, centralizando a orientação das acessórias de imprensas dos órgãos e entidades públicas da Administração Municipal;
V - promover, através dos órgãos públicos, associações, impressa, agências e outros meios, a divulgação de projetos de interesse do Município;
VI - coordenar, juntamente com os demais órgãos do Município, as informações e dados, cuja divulgação seja do interesse da Administração Municipal;
VII - coordenar a divulgação de noticias sobre a Administração Municipal na internet, através do portal oficial da Prefeitura Municipal de Fundão e novas mídias;
VIII - coordenar e facilitar o relacionamento da imprensa com o Prefeito, os Secretários Municipais e demais autoridades da Administração do Município;
IX - coordenar a uniformização dos conceitos e padrões visuais com a aplicação dos símbolos municipais da Prefeitura e todas as Secretarias e Órgãos vinculados;
X - realizar despesas, liquidações e autorizar os pagamentos na forma da Lei.
XI - executar atividades burocráticas e correlatas que lhe forem correlatas;
Art. 15 A SECOM possui a estrutura relacionada no Anexo I desta Lei.
Art. 16 A SECOM dispõe dos seguintes cargos em comissão em sua estrutura: 01 (um) cargo de Secretário, 01 (um) cargo de Subsecretário, 01 (um) cargo de Gerente, 01 (um) cargo de Assessor Técnico e 01 (um) cargo de Coordenador.
Art. 17 Compete à Secretaria Municipal de Educação- SEMED:
I - construir, cuidar e dar manutenção e promover melhorias, em parceria com a Secretaria pertinente, de unidades de ensino;
II - promover, coordenar e acompanhar a educação municipal, bem como a supervisão e acompanhamento da educação pública estadual e de rede privada nos níveis de Educação Infantil, Fundamental e Médio.
III -promover a execução do Plano de Educação do Município.
IV - organizar, administrar, executar e coordenar as atividades de Educação Infantil e Fundamental oferecida pelas demais redes de ensino, observando a legislação estadual e federal pertinentes;
V - assessorar a Administração Municipal na definição da política educacional no Município e na elaboração de acordo e convênios com os Governos Federal e Estadual que visem a obtenção de recursos e de colaboração técnica;
VI - estudar os meios necessários para a implementação de programas assistenciais que contribuam para acesso e permanência do aluno na Escola.
VII - promover e divulgar a cultura a nível escolar no Município;
VIII - realizar o Censo Escolar Municipal, adotando medidas necessárias no caso da verificação da ascensão da demanda;
IX - promover, em parceria com a Secretaria pertinente, a saúde escolar;
X - avaliar o desempenho dos profissionais das unidades de ensino e dos servidores da Secretaria;
XI - implantar e acompanhar a proposta curricular e supervisionar o funcionamento das unidades de ensino;
XII - implantar cursos de formação continuada para professores e gestores das unidades de ensino;
XIII - elaborar projetos de normas a serem apreciadas, que venham orientar, controlar e regulamentar o funcionamento das Unidades de Ensino da rede municipal;
XIV - coordenar e acompanhar os processos de criação, transformação e extinção de Unidades de Ensino, conforme legislação vigente;
XV - realizar auditoria do ensino promovido pelas Unidades de Ensino, visando a conhecer o desempenho das mesmas e proporcionar-lhes assessoria técnica relacionada à área de educação;
XVI - promover a verificação da documentação escolar e a inspeção periódica das condições administrativas, técnicas, físicas e legais das unidades de ensino;
XVII- manter organizado e atualizado o arquivo de documentos relativos aos atos de criação, transformação, aprovação, autorização, credenciamento e extinção das Unidades de Ensino;
XVIII - orientar quanto à organização, manutenção e desenvolvimento das instituições do sistema de ensino, integrando-as às políticas e planos educacionais da União, Estado e Município;
XIX - zelar pela mantença da demanda discente no que diz respeito à merenda escolar;
XX - orientar, aprovar e acompanhar o calendário escolar, mapa de carga horária, organização curricular, matrícula escolar e diários de classe;
XXI - desenvolver atividades esportivas e jogos estudantis, em parceria com a Secretaria pertinente;
XXII - coordenar e fiscalizar o transporte escolar municipal, bem como o cumprimento das exigências da Legislação de trânsito;
XXIII - promover a integração com os demais órgãos da administração municipal, objetivando o cumprimento de suas atividades e a permanente parceria entre as Secretarias municipais;
XXIV - realizar despesas, liquidações e autorizar os pagamentos na forma da Lei.
XXV - executar atividades burocráticas e correlatas que lhe forem correlatas;
Art. 18 A SEMED possui a estrutura relacionada no Anexo I desta Lei.
Art. 19 A SEMED dispõe dos seguintes
cargos em comissão em sua estrutura: 01(um) cargo de Secretário, 01 (um) cargo
de Subsecretário, 03 (três) cargos de Gerente, 04 (quatro) cargos de Assessor
Técnico, 02 (dois) cargos de Assessor Especial e 06 (seis) cargos de
Coordenador.
(Redação dada pela Lei nº 1.384/2023)
Da Secretaria de Turismo e Cultura
Art. 20 Compete à Secretaria Municipal de Turismo e Cultura - SEMTUC: (Redação dada pela Lei nº 1.384/2023)
I - atender a população quanto as demandas pertinentes a área de atuação da secretaria; (Redação dada pela Lei nº 1.384/2023)
II - a organização, proposição, acompanhamento e a execução de planos, programas e eventos que tenham por objetivo incentivar o turismo e a cultura no Município; (Redação dada pela Lei nº 1.384/2023)
III - execução de convênios celebrados entre o Município e outras entidades visando o desenvolvimento das atividades turísticas e culturais; (Redação dada pela Lei nº 1.384/2023)
IV – organização e manutenção do cadastro relativos aos estabelecimentos turísticos do Município; (Redação dada pela Lei nº 1.384/2023)
V - promover a identidade cultural do Município de Fundão; (Redação dada pela Lei nº 1.384/2023)
VI - promover ações visando a promoção dos patrimônios materiais, imateriais, arquivístico, histórico e artístico. (Redação dada pela Lei nº 1.384/2023)
VII - o incentivo e a proteção as atividades artísticas; (Redação dada pela Lei nº 1.384/2023)
VIII - realizar despesas, liquidações e autorizar os pagamentos na forma da Lei. (Redação dada pela Lei nº 1.384/2023)
IX - executar atividades que lhe forem correlatas; (Redação dada pela Lei nº 1.384/2023)
Art. 21 A SEMTUC possui a estrutura relacionada no Anexo I desta Lei. (Redação dada pela Lei nº 1.384/2023)
(Redação dada pela Lei nº 1.384/2023)
Art. 22 A SEMTUC dispõe dos seguintes cargos em comissão em sua estrutura: 01 (um) cargo de Secretário, 01 (um) cargo de Subsecretário, 03 (três) cargos de Assessor Técnico, 02 (dois) cargos de Assessor Especial, 02 (dois) cargos de Gerente e 03 (três) cargos de Coordenador. (Redação dada pela Lei nº 1.384/2023)
(Redação dada pela Lei nº 1.366/2022)
(Incluído pela Lei nº 1.384/2023)
Da Secretaria de Esportes, Lazer e Juventude
Art. 22 - A Compete à Secretaria Municipal de Secretaria de Esportes, Lazer e Juventude - SESJUV: (Dispositivo incluído pela Lei nº 1.384/2023)
I - A formulação e a promoção da política municipal de desenvolvimento de esportes e recreação, através do estímulo das atividades esportivas em todas as modalidades e em consonância com os princípios de integração social e promoção da cidadania; (Dispositivo incluído pela Lei nº 1.384/2023)
II - promoção e desenvolvimento de planos e programas municipais de esportes, lazer e juventude junto a todos os seguimentos sociais do Município; (Dispositivo incluído pela Lei nº 1.384/2023)
III - A análise e a proposição de políticas de atração de investimentos e de dinamização das atividades esportivas e recreativas no Município; (Dispositivo incluído pela Lei nº 1.384/2023)
IV – A celebração, coordenação execução de convênios com entidades afins, públicas e privadas, para a implantação de programas e atividades esportivas, de lazer e para a juventude; (Dispositivo incluído pela Lei nº 1.384/2023)
V - A organização do calendário de eventos esportivos e recreativos do Município; (Dispositivo incluído pela Lei nº 1.384/2023)
VI - A organização e execução de programas de desenvolvimento do esporte amador e de eventos desportivos de caráter popular; (Dispositivo incluído pela Lei nº 1.384/2023)
VII - O apoio à organização e ao desenvolvimento de associações e grupos com fins desportivos e de lazer, com bases comunitárias; (Dispositivo incluído pela Lei nº 1.384/2023)
VIII - A promoção da melhoria da infraestrutura dos espaços esportivos e de lazer do Município através de investimentos em parceria com instituições públicas ou privadas; (Dispositivo incluído pela Lei nº 1.384/2023)
IX - A administração de centros esportivos municipais e do uso das praças de esportes e recreação; (Dispositivo incluído pela Lei nº 1.384/2023)
X – Elaborar, desenvolver e executar políticas públicas específicas destinadas aos jovens e crianças, voltadas a prática esportiva. (Dispositivo incluído pela Lei nº 1.384/2023)
XI - Administrar o pessoal os recursos e os bens colocados à sua disposição; (Dispositivo incluído pela Lei nº 1.384/2023)
XII - Proceder, no âmbito do seu Órgão, à gestão, ao controle e à prestação de contas dos recursos financeiros colocados à sua disposição, em consonância com as diretrizes e regulamentos emanados do Poder Executivo Municipal; (Dispositivo incluído pela Lei nº 1.384/2023)
XIII - Praticar todos os atos e ações necessárias ao bom desempenho das funções do Órgão; e(Dispositivo incluído pela Lei nº 1.384/2023)
XIV - Executar outras atribuições afins. (Dispositivo incluído pela Lei nº 1.384/2023)
Art. 22-B A SESJUV possui a estrutura relacionada no Anexo I desta Lei. (Dispositivo incluído pela Lei nº 1.384/2023)
Art. 22-C A SESJUV dispõe dos seguintes cargos em comissão em sua estrutura: 01 (um) cargo de Secretário, 02 (dois) cargos de Assessor Técnico, 01 (um) cargo de Assessor Especial, 01 (um) cargo de gerente e 03 (três) cargos de Coordenador. (Dispositivo incluído pela Lei nº 1.384/2023)
Art. 23 Compete à Secretaria Municipal de Finanças e Planejamento - SEMFI:
I - propor políticas nas áreas tributária e financeira de competência do município;
II - conceber, implantar e gerir o sistema de administração financeira;
III - promover a arrecadação dos tributos e rendas municipais, cumprindo e fiscalizando o cumprimento de leis, decretos, portarias, normas e regulamentos disciplinares da matéria tributária;
IV - administrar a dívida ativa do município;
V - promover o controle dos recebimentos e dos pagamentos, bem como a movimentação dos recursos do município;
VI - promover o lançamento dos impostos, taxas, multas e contribuições de melhoria e de iluminação pública do município;
VII - promover o cadastro, o lançamento, a arrecadação e a fiscalização dos tributos e demais receitas municipais;
VIII - coordenar as atividades de classificação, registro, controle e análise dos atos e fatos de natureza financeira, de origem orçamentária ou extraordinária com repercussões sobre o patrimônio do município, de pagamentos e recebimentos, da guarda de valores imobiliários e do controle do caixa municipal;
IX - coordenar as atividades contábeis em geral, bem como registro, o acompanhamento e o controle contábil da administração orçamentária, financeira e patrimonial;
X - elaborar balancetes mensais e o balanço geral;
XI - administrar e fazer movimentar os valores mobiliários e os recursos financeiros em conformidade com os planos, programas, projetos e orçamentos aprovados;
XII - assessorar a administração do município em assuntos fiscais, fazendários e financeiros;
XIII - propor a atualização da planta de valores dos terrenos e edificações para efeito de tributação;
XIV - promover a fiscalização tributária de competência do município, bem como realizar estudos e análises visando a determinar prioridades relativas à política de fiscalização dos tributos municipais;
XV - coordenar e garantir a prestação de contas, juntamente com a Secretaria respectiva, relativa à aplicação de recursos de convênios;
XVI - articular-se com órgãos fazendários do Estado e da União, com o Cartório de Registro Imobiliário, com a Junta Comercial e outras entidades de direito público ou privado, visando à permuta de informações, métodos e técnicas de ação fiscal;
XVII - promover, permanentemente, o cadastramento e recadastramento imobiliário do município;
XVIII - promover a integração com os demais órgãos da administração municipal, objetivando o cumprimento de suas atividades e a permanente parceria entre as Secretarias municipais;
XIV - executar atividades burocráticas e correlatas que lhe forem correlatas;
Art. 24 A SEMFI possui a estrutura relacionada no Anexo I desta Lei.
Art. 25 A
SEMFI dispõe dos seguintes cargos em comissão em sua estrutura: 01 (um) cargo
de Secretário, 02 (dois) cargos de Subsecretário, 04 (quatro) cargos de
Assessor Técnico, 02 (dois) cargos de Gerente, 05 (cinco) cargos de
Coordenador. (Redação
dada pela Lei nº 1.366/2022)
Art. 26 Compete à Secretaria Municipal de Governo - SEGOV:
I - promover as intervenções de ordem política junto às esferas dos governos federal, estadual e municipal;
II - auxiliar o Chefe do Executivo nas questões pertinentes à organização administrativa de ordem comunitária;
III - propiciar a harmonia entre as secretarias, propondo metas e proporcionando a perfeita interação entre as mesmas;
IV - interceder nas secretarias, sempre que solicitado pelo Chefe do Poder Executivo, junto aos secretários para garantir um bom desempenho;
V - promover o acompanhamento da tramitação dos projetos de lei do Executivo e do Legislativo;
VI - orientar o atendimento de pedidos de informações da Câmara Municipal;
VII - coordenar o serviço de assessoramento direto ao Prefeito e ao Vice-Prefeito;
VIII - Elaborar projetos de captação de recursos para as diversas áreas da administração pública junto à esfera estadual, federal ou entidades privadas;
IX - celebrar, em conjunto com o Chefe do Executivo Municipal, acordos, convênios, consórcios e ajustes com órgãos e instituições da Administração Federal, Estadual e Municipal;
X - propor a celebração de convênios, contratos e acordos, no âmbito de suas atividades, com entidades públicas, filantrópicas e privadas, conforme legislação vigente;
XI - efetuar o arquivo e o controle de Leis;
XII - realizar despesas, liquidações e autorizar os pagamentos na forma da Lei.
XIII - fazer a compilação e guarda de Decretos e outros atos administrativos;
XIV - executar atividades burocráticas e correlatas que lhe forem correlatas;
Art. 27 A SEGOV dispõe dos seguintes cargos em comissão em sua estrutura: 01 (um) cargo de Secretário,01 (um) cargo de Subsecretário, 01 (um) cargo de Gerente, 01 (um) cargo de Assessor Especial,01 (um) cargo de Assessor Técnico, 01 (um) cargo de Assessor de Cerimonial.
Art. 28 Compete à Secretaria Municipal de Meio Ambiente - SEMAM:
I - promover a integração entre os demais órgãos da administração a fim de possibilitar realização de todas as atividades da gestão ambiental;
II - elaborar e implantar as políticas visando à melhoria das condições ambientais do Município de Fundão;
III - propor normas, critérios e padrões municipais relativos ao controle, ao monitoramento, à preservação, à melhoria e à recuperação da qualidade do meio ambiente;
IV - realizar estudos com vistas à criação e gestão de áreas de preservação e conservação ambientais;
V - preservar e restaurar os processos ecológicos essenciais à integridade do patrimônio genético;
VI - proteger a fauna e a flora;
VII - promover, periodicamente, fiscalização nos sistemas de controle de poluição e de prevenção de risco de acidentes das instalações e atividades de significativo potencial poluidor, incluindo avaliação de seus efeitos sobre o meio ambiente, bem como a saúde dos trabalhadores e da população;
VIII - exigir, na forma da lei, para implantação ou ampliação de atividades de significativo potencial poluidor, estudo prévio de impacto ambientai, a que se dará publicidade, assegurada à participação da sociedade civil em todas as fazes de elaboração;
IX - promover medidas judiciais, por intermédio da Procuradoria Geral, e administrativas de responsabilização dos causadores de poluição ou degradação ambiental;
X - elaborar e implementar, em parceria com as Secretarias de Educação Municipal e Estadual, campanhas de educação comunitária destinadas a sensibilizar o público e as instituições de atuação no município para os problemas de preservação do meio ambiente;
XI - promover a conscientização da população e a adequação do ensino de forma a assegurar a difusão dos princípios e objetivos da proteção ambiental;
XII - desenvolver atividades integradas de educação socioambiental mediante o engajamento da comunidade nos projetos de desenvolvimento sustentável no município;
XIII - fixar critérios de monitoramento hídrico, atmosférico, do solo e sonoro;
XIV - acompanhar, em parceria com a Secretaria pertinente, a execução da regularização fundiária, emitindo relatório técnico sobre os impactos ambientais;
XV - promover a integração com os demais órgãos da administração municipal, objetivando o cumprimento de suas atividades e a permanente parceria entre as Secretarias municipais;
XVI - manifestar-se mediante estudos e pareceres técnicos sobre questões de interesse ambiental para a população do Município;
XVII - implementar, através de planos, estratégias e ações as diretrizes da política ambiental do Município;
XVIII - promover, juntamente com a Secretaria pertinente, a educação ambiental;
XIX - articular-se com organismos federal, estaduais, municipais e organizações não-governamentais – ONG´s, para a execução coordenada e a obtenção de financiamentos para a implantação de programas relativos à preservação, conservação e recuperação dos recursos ambientais, naturais ou não;
XX - licenciar todas as atividades efetiva e/ou potencialmente poluidoras a serem instaladas, duplicadas ou ampliadas no Município, atualizando os processos daquelas que já se encontram instaladas, estando ou não em funcionamento;
XXI - fixar diretrizes ambientais para elaboração de projetos de parcelamento do solo urbano, em consonância com a legislação municipal vigente, bem como para a instalação de atividades e empreendimentos no âmbito da coleta e disposição dos resíduos;
XXII - promover as medidas administrativas e requerer as judiciais cabíveis para coibir, punir e responsabilizar os agentes poluidores e degradadores ambientais;
XXIII - atuar em caráter permanente na recuperação de áreas e recursos ambientais poluídos ou degradados.
XXIV - exercer o poder de polícia administrativa para condicionar e restringir o uso e gozo dos bens, atividades e direitos, em benefício da preservação, conservação, defesa, melhoria, recuperação e controle ambiental;
XXV - realizar despesas, liquidações e autorizar os pagamentos na forma da Lei.
XXVI - Executar atividades burocráticas e correlatas que lhe forem correlatas;
Art. 29 A SEMAM possui a estrutura relacionada no Anexo I desta Lei.
Art. 30 A SEMAM dispõe dos seguintes cargos em comissão em sua estrutura: 01 (um) cargo de Secretário, 01 (um) cargo de subsecretário,02 (dois) cargos de Gerente, 05 (cinco) cargos de Assessor Técnico, 01 (um) cargo de Assessor Especial, 08 (oito) cargos de Coordenador e 01 (um) cargo de Supervisor Operacional de Viveiro. (Redação dada pela Lei nº 1.366/2022)
Art. 31 Compete à Secretaria Municipal de Obras e Serviços Urbanos – SEMOB:
I - promover a elaboração, o acompanhamento, o controle, a avaliação e a atualização do Plano Diretor e de outros planos, programas e projetos que visem a ordenar a ocupação o uso ou a regularização da posse do solo urbano;
II - promover a análise, fiscalização e julgamento de pedido de parcelamento de solo e de projetos de edificações particulares ou públicas;
III - coordenar a realização de trabalhos de campo pertinentes aos serviços de fiscalização de obras e posturas do município;
IV - obter e divulgar indicadores necessários ao planejamento urbanístico do município;
V - assegurar que, na execução do cadastramento, análise, desenvolvimento, serviços topográficos e acervos documental, sejam obedecidos os padrões de qualidade e guarda das informações;
VI - executar as atividades concernentes à construção, à manutenção e a conservação de obras, equipamentos públicos e mobiliário urbano, em geral;
VII - promover as atividades de construção, pavimentação e conservação de vias urbanas e logradouros, bem como das respectivas redes de drenagem pluvial;
VIII - elaborar projetos para obras públicas municipais, seus orçamentos programação, bem como o controle de sua execução;
IX - controlar e a fiscalizar as obras públicas contratadas a terceiros;
X - executar e o controlar os trabalhos topográficos para obras e serviços a cargo da Prefeitura;
XI - coordenar as atividades relativas ao licenciamento e à fiscalização do parcelamento do solo urbano e de construções particulares, de acordo com as normas municipais em vigor;
XII - manter e atualizar os arquivos de projetos de prédios de obras públicas e de plantas de construções particulares;
XIII - providenciar a elaboração de programas e projetos urbanísticos e de paisagismo;
XIV - analisar, fiscalizar e julgar os pedidos de aprovação de projetos e de licença de edificações públicas e particulares;
XV - planejar, organizar, coordenar e exercer o controle de atividades urbanas e de fiscalização de obras;
XVI - coordenar a execução de atividades de construção e conservação das vias e obras públicas;
XVII - promover a execução de atividades de construção, conservação e manutenção de canais e galerias pluviais das áreas urbanas;
XVIII - manter e ampliar o sistema de esgotamento sanitário;
XIX - planejar e coordenar a execução das atividades de iluminação pública urbana do município;
XX - planejar e coordenar a execução das atividades de limpeza pública urbana do município, nela compreendida os serviços de coleta transporte, tratamento e disposição final do lixo;
XXI - promover e coordenar os serviços de administração de necrópoles, de feiras e mercados;
XXII - manter e coordenar as atividades das Unidades Administrativas Regionais (Praia Grande, Timbuí e Sede).
XXIII - realizar despesas, liquidações e autorizar os pagamentos na forma da Lei.
XXIV - executar atividades burocráticas e correlatas que lhe forem correlatas;
Art. 32 A SEMOB possui a estrutura relacionada no Anexo l desta Lei.
Art. 33 A
SEMOB dispõe dos seguintes cargos em comissão em sua estrutura: 01 (um) cargo
de Secretário, 02 (dois) cargos de Subsecretário, 03 (três) cargos de
Administrador Regional, 14 (quatorze) cargos de Gerente, 02 (dois) cargos de
Assessor Técnico, 13 (treze) cargos de coordenador e 06 (seis) cargos de Chefe
de Manutenção Predial e de Obras Públicas. (Redação
dada pela Lei nº 1.366/2022)
Seção X
Da Secretaria de Obras e Saúde
Art. 34 Compete à Secretaria Municipal de Saúde– SEMUS:
I - orientar, coordenar, supervisionar e fiscalizar as políticas e ações de saúde no Município;
II - elaborar, atualizar e executar o Plano Municipal de Saúde e seus planos complementares;
III - desenvolver as ações de saúde no município, por meio da rede de serviços públicos ambulatoriais, hospitalares e de apoio diagnóstico/terapêutico, bem como as da rede de serviços complementares, seja contratada ou conveniada, de forma hierarquizada e regionalizada;
IV - manter, conservar, operacionalizar e gerenciar as Unidades Públicas de Saúde, sejam ambulatoriais básicas ou especializadas, bem como os serviços hospitalares, incorporadas ao seu patrimônio ou cedidas mediante convênio, dentro de modernos padrões técnicos e científicos;
V - propor a celebração de convênios, contratos e acordos, no âmbito de suas atividades, com entidades públicas, filantrópicas e privadas;
VI - gerir o Fundo Municipal de Saúde, efetuando o controle da execução orçamentária e financeira, acompanhando as aplicações dos recursos, confrontando com os valores programados e encaminhando posteriormente prestação de contas ao Conselho Municipal de Saúde, para análise e aprovação;
VII - gerir os contratos e convênios com a rede complementar;
VIII - realizar o controle e avaliação dos serviços e desempenho das atividades, realizando auditorias analíticas e operacionais quando necessárias;
IX - gerir o Sistema de Regulação e de Referência entre as unidades assistenciais no município e participar do sistema em nível regional e estadual;
X - gerir as atividades de Vigilância Epidemiológica, Sanitária e Ambiental, em consonância com as normas legais e diretrizes emanadas pela Secretaria de Estado da Saúde e Ministério da Saúde;
XI - organizar e manter o Sistema de Informações de Saúde em nível municipal e alimentar sistematicamente o Sistema regional, estadual e nacional;
XII - integrar a assistência farmacêutica do SUS;
XIII - realizar, bianualmente, a Conferência Municipal de saúde;
XIV - colocar à disposição do Conselho Municipal de Saúde, documentos administrativos e informações técnicas sempre que solicitados, bem como as prestações de contas para apreciação e aprovação;
XV -participar de Consórcio intermunicipal de Saúde;
XVI - realizar trimestralmente as audiências públicas de prestações de contas e dos serviços da Secretaria Municipal de Saúde;
XVII - desenvolver outras atividades que, de alguma forma, contribua para o desenvolvimento da qualidade de saúde da população;
XVIII - promover a integração com os demais órgãos da administração municipal, objetivando o cumprimento de suas atividades e a permanente parceria entre as Secretarias municipais;
XIX - realizar despesas, liquidações e autorizar os pagamentos na forma da Lei.
XX - executar atividades burocráticas e correlatas que lhe forem correlatas;
Art. 35 A SEMUS possui a estrutura relacionada no Anexo l desta Lei.
Art. 36 A
SEMUS dispõe dos seguintes cargos em comissão em sua estrutura: 01 (um) cargo
de Secretário, 01 (um) cargo de Subsecretário, 05 (cinco) cargos de Gerente, 04
(quatro) cargos de Assessor Especial, 11 (onze) cargos de Assessor Técnico e 17
(dezessete) cargos de Coordenador. (Redação
dada pela Lei nº 1.366/2022)
Seção XI
Da secretaria de trabalho, habitação, assistência e defesa social
Art. 37 Compete à Secretaria Municipal de Trabalho, Habitação, Assistência e Defesa Social - SETHADES:
I - promover e executar a política de promoção e assistência social;
II - desenvolver planos e programas destinados à execução de atividades de promoção humana e de incentivo à ação e a participação comunitária e assistência social;
III - valorizar, estimular e apoiar iniciativas da comunidade, voltadas para a solução dos problemas sociais;
IV - promover o desenvolvimento e treinamento de recursos humanos para a prestação de serviços na área social;
V - prestar assistência nas comunidades, às entidades particulares ou grupos voluntários, incentivando a colaboração do desenvolvimento de suas atividades sociais;
VI - coordenar, controlar e avaliar as atividades de promoção social prestadas por instituições que recebam auxílio ou subvenção da Prefeitura Municipal;
VII - estimular e valorizar as potencialidades físicas, artísticas, intelectuais e sociais dos idosos do município;
VIII - promover a cidadania aos munícipes hipossuficientes;
IX - promover a implantação e permanente controle dos benefícios sociais decorrentes das esferas Municipal, Estadual e Federal;
X - promover a cidadania do portador de necessidades especiais;
XI - atender crianças e adolescentes por meio de atividades socioeducativas;
XII - atender crianças adolescentes e suas famílias em situação de risco social;
XIII - promover, planejar, coordenar e executar as políticas municipais de habitação e de regularização fundiária;
XIV - implantar atividades educativas e organizativas sobre a proteção e defesa do consumidor;
XV - capacitar, de forma continuada, agentes e profissionais que atuam com públicos vulneráveis à dependência química;
XVI - elaborar e implantar as políticas municipais de Defesa do Direito do Consumidor, em parceria com os Governos Federal e Estadual;
XVII - gerir o Procon Municipal;
XVIII - promover a integração com os demais órgãos da administração municipal, objetivando o cumprimento de suas atividades e a permanente parceria entre as Secretarias municipais;
XIX - coordenar ações de fiscalização e operação de trânsito, de segurança púbica, serviços de guarda vidas, segurança patrimonial e defesa civil.
XX - definir e implementar as políticas de habitação no âmbito do Município;
XXI - promover a elaboração e execução de projetos de construção, de ampliação e de melhorias habitacionais para famílias de baixa renda do Município;
XXII - definir políticas habitacionais e de regularização fundiária para o Município em consonância com as políticas de uso e ocupação do solo.
XXIII - organizar e promover as ações de defesa civil, a cargo do Município;
XXIV - coordenar os esforços e a integração permanente dos Órgãos Públicos e Privados visando a defesa civil e o enfrentamento de situações emergenciais.
XXV - executar ações junto aos órgãos de segurança pública e gestão da orla municipal visando à prevenção das ocorrências delitiva;
XXVI - elaborar e implantar as políticas municipais de Defesa Civil, em parceria com os governos federal e estadual;
XXVII - realizar despesas, liquidações e autorizar os pagamentos na forma da Lei.
XXVIII - executar atividades burocráticas e correlatas que lhe forem correlatas;
Art. 38 A SETHADES possui a estrutura relacionada no Anexo I desta Lei.
Art. 39 A SETHADES
dispõe dos seguintes cargos em comissão em sua estrutura: 01 (um) cargo de
Secretário Municipal, 02 (dois) cargos de Subsecretário, 06 (seis) cargos de
Gerente, 17 (dezessete) cargos de Assessor Técnico, 05 (cinco) cargos de
Assessor Especial e 09 (nove) cargos de Coordenador. (Redação
dada pela Lei nº 1.366/2022)
Art. 40 Compete ao Gabinete do Prefeito - GABPE:
I - auxiliar o Chefe do Poder Executivo no exame e trato dos assuntos políticos e administrativos, e especificamente, representá-lo em seus impedimentos;
II - assessorar o Chefe do Poder Executivo e Secretários Municipais em assuntos de sua competência, dinamizando o processo de cumprimento das atividades e programas afins;
III - acompanhar, quando solicitado, o Chefe do Poder Executivo nas atividades políticas e administrativas;
IV - assistir o Chefe do Poder Executivo em missões específicas, quando por ele for designado, bem como em outras atividades por ele atribuídas;
V - participar das avaliações das ações governamentais;
VI - desenvolver, coordenar, avaliar e controlar programas que atendam, principalmente, aos interesses da comunidade;
VII - realizar reuniões com comunidades, inclusive com seus representantes, bem como entidades de representação e de apoio popular para conhecimento de suas necessidades e aspirações;
VIII - atuar em estreita consonância com a comunidade na consecução de programas e projetos concernentes à prestação de serviços;
IX - estimular a comunicação mútua e auxílio aos cidadãos, às comunidades, instituições e poderes públicos;
X - nuclear e dinamizar grupos formais e informais que venham a atuar no desenvolvimento social das comunidades;
XI - prestar informações, sistematizar e registrar, em livro próprio, os atos oficiais;
XII - receber, elaborar e expedir as correspondências oficiais da(o) Prefeita(o) Municipal;
XIII - preparar, executar e zelar pelo cumprimento das normas de cerimonial da administração municipal;
XIV - responder, administrativamente, junto aos órgãos competentes todas as notificações e autuações de trânsito decorrentes de infrações praticadas pelos motoristas do Gabinete;
XV - planejar, executar e orientar a política de comunicação social da Prefeitura de Fundão, objetivando a uniformização dos conceitos e procedimentos de comunicação;
XVI - executar as atividades de comunicação social e cerimonial do Gabinete do Prefeito;
XVII - coordenar as atividades de comunicação social dos órgãos e entidades públicas do Poder Executivo Municipal, centralizando a orientação das assessorias de imprensa dos órgãos e entidades públicas da Administração Municipal;
XVIII - promover a integração com os demais órgãos da administração municipal, objetivando o cumprimento de suas atividades e a permanente parceria entre as Secretarias municipais;
XIX - executar outras atividades afins que lhe forem atribuídas.
Art. 41 O GABPE possui a estrutura relacionada no Anexo I desta Lei.
Art. 42 O GABPE dispõe dos seguintes cargos em comissão em sua estrutura: 01 (um) cargo de Chefe de Gabinete, 01 (um) cargo de Assessor Especial, 01 (um) cargo de Assessor de Gabinete.
Seção XIII
Da Procuradoria Geral do Município
Art. 43 Compete à Procuradoria Geral do Município - PROGER:
I - representar judicialmente o Município de Fundão;
II - promover a propositura de ações e defender os interesses do município perante qualquer juízo ou Tribunal, e ainda, perante qualquer instância administrativa;
III - coordenar a propositura de medida de caráter jurídico que visem a proteger o patrimônio e o múnus público municipal;
IV - promover o exame de ordens, decisões, sentenças judiciais e, ainda, orientar o Gabinete e as Secretarias Municipais quanto ao seu exato cumprimento;
V - assessorar juridicamente as demais unidades administrativas do município;
VI - examinar, previamente, as minutas dos contratos, convênios, acordos, ajustes, termos de compromisso, protocolo de intenções, bem como a legalidade das concessões, permissões e autorizações, nos quais o Município seja parte, propugnando pela rescisão, quando for o caso;
VII - zelar pela fiel observância e aplicação das leis, decretos, portarias e regulamentos existentes no município, principalmente, no que se refere ao controle da legalidade dos atos praticados petos agentes púbicos;
VIII - proceder à cobrança judicial da dívida ativa tributária e da proveniente de quaisquer outros créditos do Município;
IX - atuar, extrajudicial ou judicialmente, nas desapropriações;
X - atender aos encargos de consultoria e assessoria jurídica do Município, providenciando a emissão de pareceres sobre questões jurídicas em processos e procedimentos que versem sobre interesse da municipalidade;
XI - examinar anteprojetos de leis e de emendas à Lei Orgânica, justificativas de vetos, decretos e outros documentos de natureza jurídica;
XII - realizar despesas, liquidações e autorizar os pagamentos na forma da Lei.
XIII - executar outras atividades afins que lhe forem atribuídas.
Art. 44 A PROGER possui a estrutura relacionada no Anexo I desta Lei.
Art. 45 A PROGER dispõe dos seguintes cargos em comissão em sua estrutura: 01 (um) cargo de Procurador Geral, 01 (um) cargo de Subprocurador Geral e 02 (dois) cargos de Gerente.
Seção XIV
Da Controladoria Geral do Município
Art. 46 A Controladoria Geral do Município - CONGER permanece regida pela Lei Municipal nº 923, de 26 de agosto de 2013, naquilo em que não foram revogadas ou alteradas expressamente por esta Lei.
Art. 47 A CONGER passa a dispor dos seguintes cargos em comissão em sua estrutura: 01(um) cargo de Controlador Geral, 01 (um) cargo de Subcontrolador Geral e 02 (dois) cargos de Gerente e 01 (um) cargo de Ouvidor.
Art. 48 Fica acrescido o inciso XXV ao artigo 5º da Lei 873/2012, com a seguinte redação:
“XXV – Realizar despesas, liquidações e autorizar os pagamentos na forma da Lei”.
Art. 49 A CONGER possui a estrutura relacionada no Anexo I desta Lei.
Art. 50 O artigo 95, caput e § 4º da Lei Municipal nº 804, de 27 de julho de 1993 passam a vigorar com a seguinte redação: (Dispositivo revogado pela Lei nº 1.366/2022)
“Art. 95 Os servidores públicos que trabalhem com
habitualidade em locais considerados insalubres ou perigosos ou que exerçam
atividades penosas farão jus a uma gratificação calculada sobre o valor do salário mínimo ou sobre o menor vencimento base do Poder
Executivo municipal, quando mais alto que o salário mínimo.” (Dispositivo
revogado pela Lei nº 1.366/2022)
§ 4º As gratificações
referidas neste artigo serão fixadas em percentuais variáveis entre quinze e
quarenta por cento calculados sobre o salário mínimo ou sobre o menor
vencimento base do Poder Executivo municipal, quando mais alto que o salário
mínimo, de acordo com o grau de insalubridade a que esteja exposto o servidor,
a serem definidos em regulamento.” (Dispositivo revogado pela Lei nº
1.366/2022)
Art. 51 Fica instituído o grupo de assessoramento administrativo, patrimonial e financeiro, de caráter consultivo, sem direito a remuneração a qualquer título, formada por 20 (vinte) pessoas representantes da sociedade civil deste Município, assim constituído:
I - 01 (um) representante do setor de transporte de passageiros individual ou coletivo
II - 01(um) representante do Magistério Municipal
III - 01 (um) representante do Setor de Saúde Municipal
IV - 01 (um) representante do Setor de Meio Ambiente
V - 01 (um) representante do Setor Agrícola do Município
VI -01 (um) representante do Ministério Público
VII -01 (um) representante do Poder Judiciário
VIII - 01 (um) representante da Ordem dos Advogados do Brasil – OAB, em nível Municipal
IX - 01 (um) representante da Juventude
X - 11 (onze) representantes do comercio e Indústria
Parágrafo Único. Os representantes referidos no item X serão distribuídos da seguinte forma:
a) no mínimo 04 (quatro) da sede do Município;
b) no mínimo 02 (dois) do Distrito de Timbuí;
c) no mínimo 02 (dois) do Distrito de Praia Grande.
Art. 52 Fica instituído, no âmbito do Município de Fundão/ES, o Serviço Voluntário, para realização de atribuições a serem desenvolvidas no âmbito do Poder Executivo Municipal, que será regulamentado por decreto nos casos não estabelecidos por esta lei.
Art. 53 A prestação de serviço voluntário de que trata o art. 52 tem por objetivo permitir o aproveitamento técnico e qualificado de pessoas, preferencialmente que já se encontrem aposentados, no exercício de tarefas de natureza eminentemente técnico-administrativa.
Art. 54 A prestação do serviço voluntário disciplinada nesta Lei somente poderá ser efetuada mediante a aceitação espontânea e não será remunerada.
Art. 55 A dispensa da prestação de serviço voluntário poderá ocorrer nas seguintes hipóteses:
I – a pedido;
II – “ex officio”, por interesse ou conveniência da Administração, a qualquer tempo, não requerendo, para isso, qualquer justificativa ou motivação, nem tampouco qualquer tipo de indenização.
Art. 56 Os que atuem nos termos da presente Lei ficam sujeitos:
I – ao cumprimento das normas disciplinares em vigor, nos mesmos moldes do serviço ativo;
II – às normas administrativas e de serviço em vigor nos órgãos onde tiverem atuação.
Art. 57 O § 1º do artigo 10 da Lei Municipal nº. 1.191/2019 passa a vigorar com a seguinte redação:
Art. 58 O cargo de Coordenador do Pronto Atendimento terá seu vencimento acrescido em 20% (vinte por cento) do valor estabelecido no Anexo II da presente Lei.
Art. 59 Os cargos em comissão previstos nesta Lei têm suas atribuições descritas no Anexo III desta Lei.
Art. 60 Os cargos de provimento efetivo existentes na estrutura administrativa do Poder Executivo do Município de Fu1ndão permanecem inalterados, sendo regidos por suas legislações de origem com as modificações posteriores.
Art. 61 Diante da extinção dos cargos públicos e da nova estrutura administrativa contida nesta Lei, deve o Poder Público Municipal promover estudos técnicos, econômicos e financeiros para recompor o quadro de servidores efetivos, a fim de atender às necessidades técnicas das secretarias municipais.
Art. 62 As Autarquias Municipais permanecem regidas por suas respectivas legislações de origem, salvo no que restou modificado por esta Lei.
Art. 63 As Comissões e outros grupos de trabalho administrativo existentes na estrutura da máquina pública municipal, caso necessário, serão realocados de acordo com a natureza de suas atribuições ou extintas por impossibilidade de readequação ou conveniência administrativa, por Decreto do Chefe do Poder Executivo Municipal.
Art. 64 Ficam autorizadas as realocações orçamentárias eventualmente necessárias em virtude da edição desta Lei, as quais deverão considerar a natureza das Secretarias e dos órgãos extintos, criados e reorganizados.
Art. 65 As despesas oriundas da execução desta Lei correrão por conta do orçamento do Poder Executivo Municipal.
Art. 66 São partes integrantes desta Lei o Anexo I, II e III.
Art. 67 O parágrafo único do art. 2º da Lei 974/2014 passa a vigorar com a seguinte redação:
“Parágrafo Único. Ficam instituídas pela presente lei o percentual de 50% (cinquenta por cento) gratificação para o cargo de Operador de Máquina nas categorias I, II e III, a incidirem sobre o vencimento-base”.
Art. 68 Fica concedida gratificação adicional no percentual de 15% (quinze por cento) sobre o salário base dos servidores ocupantes do cargo de Motorista Profissional em exercício na condução dos seguintes veículos:
I – caminhão;
II – ônibus;
III- micro-ônibus;
IV – van.
Art. 69 Fica instituída produtividade para todos os servidores municipais do Poder Executivo. (Dispositivo revogado pela Lei nº 1.378/2022)
Parágrafo único. A produtividade a
que se refere o caput deste artigo dependerá de regulamentação, considerando as
peculiaridades de cada categoria de servidor, observado o limite prudencial de
despesa com pessoal. (Dispositivo
revogado pela Lei nº 1.378/2022)
Art. 70 Fica
concedida gratificação no valor correspondente a R$ 750,00 (setecentos e
cinquenta reais) para a função de Presidente da Junta de Julgamento de
Infrações Ambientais – JJIA e de Presidente e de Secretário Executivo do Comitê
de Avaliação da Despesa. (Redação
dada pela Lei nº 1.366/2022)
Art. 71 Fica
concedida gratificação mensal para os membros participantes do Comitê de
Avaliação da Despesa e da Junta de Julgamento de Infrações Ambientais – JJIA,
no valor correspondente a R$303,00 (trezentos e três reais). (Redação
dada pela Lei nº 1.366/2022)
Parágrafo Único. Os jetons a que se
refere o caput deste artigo serão estabelecidos por Decreto Municipal, até o
limite máximo de ¼ salário mínimo ou sobre o menor
vencimento base do Poder Executivo municipal, quando mais alto que o salário
mínimo. (Dispositivo revogado pela Lei nº 1.378/2022)
Art. 72 O artigo 122 da Lei Municipal n° 821/2021 passa a vigorar com a seguinte redação:
“Art. 122 A remuneração dos cargos de provimento em comissão previstos nesta Lei será o constante abaixo:
I - o cargo de Diretor Presidente, o equivalente a 70% (setenta por cento) da remuneração do cargo de Secretário Municipal;
II - os cargos de Assessor Jurídico, Diretor Administrativo, Diretor de Benefício, Gerente Contábil e Médico Perito, o equivalente a remuneração do cargo de Gerente estabelecida na Estrutura Administrativa do Município”.
Art. 73 A concessão de Revisão Geral Anual abrange os Servidores Públicos do Poder Executivo, incluindo a Autarquia Municipal (IPRESF) e do Poder Legislativo do Município de Fundão/ES, incluindo Vereadores. (Redação dada pela Lei nº 1.378/2022)
§ 1º Fica concedido 10% (dez por cento) de revisão geral anual, aplicável sobre o vencimento dos servidores públicos dos quadros efetivos, comissionados e contratados, inativos e pensionistas do Município de Fundão, a partir de 16/05/2022. (Redação dada pela Lei nº 1.378/2022)
§ 2º Ficam excluídos da Revisão Geral Anual o Prefeito Municipal, o Vice-Prefeito e os Secretários Municipais e os cargos de Administrador Regional, Ouvidor, Chefe de Oficina mecânica e Assessor de Gabinete criados por esta Lei.
Art. 74 Fica aumentado o quantitativo de vagas dos cargos especificados abaixo, constantes das Leis n° 834/2012, 1041/2015, 1047/2016, 1107/2018 e 1188/2019:
I - cargos constantes na Lei Municipal nº 834/2012 –
|
DENOMINAÇÃO |
QUANTIDADE TOTAL DE VAGAS |
NÍVEL |
CH |
|
4 |
7 |
40 |
|
|
16 |
9 |
30 |
|
|
7 |
9 |
40 |
|
|
11 |
8 |
30 |
|
|
43 |
6 |
40 |
II - cargo constante na Lei Municipal nº 1.047/2016 –
|
DENOMINAÇÃO |
QUANTIDADE TOTAL DE VAGAS |
NÍVEL |
CH |
|
10 |
9 |
40h |
III - cargo constante na Lei Municipal nº 1107/2018 –
|
DENOMINAÇÃO |
QUANTIDADE TOTAL DE VAGAS |
NÍVEL |
CH |
|
05 |
7 |
30 |
Art. 75 O § 2º do artigo 2º da Lei Municipal nº 1.178, de 07 de agosto de 2019 passa a vigorar com a seguinte redação:
“Art. 2º.....................................................................................................
I - reconhecimento de imunidade com base na alínea “a”, do inciso VI, do artigo 150 da Constituição Federal:
a) comprovante de inscrição no Cadastro Nacional da Pessoa Jurídica - CNPJ;
b) quando se tratar de autarquias e fundações instituídas e mantidas pelo poder público, comprovante de inscrição no Cadastro Nacional da Pessoa Jurídica - CNPJ e cópia da lei de criação e do estatuto social atualizada.
II - reconhecimento de imunidade com base na alínea “b”, do inciso VI, do artigo 150 da Constituição Federal:
a) comprovante de inscrição no Cadastro Nacional da Pessoa Jurídica - CNPJ;
b) cópia autenticada do instrumento de constituição atualizado.
III - reconhecimento de imunidade com base na alínea “c”, do inciso VI, do artigo 150 da Constituição Federal:
a) comprovante de inscrição no Cadastro Nacional da Pessoa Jurídica - CNPJ;
b) cópia do Balanço Geral da matriz e Demonstração da Conta de Resultados;
c) declaração da Receita Federal do Brasil, da agência do Banco Central do Brasil ou de órgão competente da Administração Federal, certificando a ausência de remessa de recursos para o exterior;
d) cópia autenticada do instrumento de constituição atualizado.”
Art. 76 Fica acrescido o § 5º ao artigo 15, da Lei Municipal nº 1.178, de 2019 que passa a vigorar com a seguinte redação: (Dispositivo revogado pela Lei nº 1.366/2022)
“§ 5º Será dispensada a
interposição de recurso de ofício quando: (Dispositivo
revogado pela Lei nº 1.366/2022)
a) a decisão exonerar o sujeito passivo, de pagamento de tributo ou
de multa, em valor não superior a R$ 5.000,00 (cinco mil reais) vigente à época
do julgamento; (Dispositivo
revogado pela Lei nº 1.366/2022)
b) a restituição autorizada não exceder ao valor a que se refere a
alínea “a”; (Dispositivo
revogado pela Lei nº 1.366/2022)
c) houver reconhecimento de imunidade ou concessão de isenção.”
(Dispositivo
revogado pela Lei nº 1.366/2022)
Art. 77 O inciso I do artigo 18 da Lei Municipal nº 1.178, de 2019 passa a vigorar com a seguinte redação:
“Art. 18.....................................................................................................
I - da primeira instância, esgotado o prazo de recurso voluntário ou dispensada a interposição de recurso de ofício, ou quando o Auditor Fiscal de Tributos Municipais opinar pela anulação da ação fiscal;”
Art. 78 O caput do artigo 21 e seu § 1º da Lei Municipal nº 1.178, de 2019 passam a vigorar com a seguinte redação:
“Art. 21 A Junta de Impugnação Fiscal (JIF) será composta por 01 (um) presidente, 02 (dois) membros e 01 (um) secretário, nomeados por ato do chefe do Executivo.
§ 1° A Junta de Impugnação Fiscal – JIF deverá ser constituída por servidores lotados na Secretaria de Finanças com conhecimento em matéria tributária.”
Art. 79 O caput do artigo 25 e seus §§ 1º, 2º, 3º e 6º da Lei Municipal nº 1.178, de 2019 passam a vigorar com a seguinte redação:
“Art. 25 O Conselho Municipal de Recursos Fiscais (CMRF) será composto por 01 (um) presidente, 06 (seis) membros e 01 (um) secretário, nomeados por ato do Chefe do Executivo.
§ 1° O CMRF terá representação paritária, composta por 03 (três) conselheiros titulares e suplentes representantes do município e 03 (três) conselheiros titulares e suplentes representantes da sociedade civil, 01 (um) secretário e 01 (um) presidente, cabendo a este o voto de desempate.
§ 2° Os Conselheiros e Suplentes representantes do município, e o Presidente do Conselho, serão designados por ato do Secretário de Finanças, devendo a designação dos Conselheiros recair sobre 01 (um) membro, e respectivo suplente, da Procuradoria-Geral do Município, escolhidos e indicados pelo Procurador Geral, e 03 (três) servidores da Secretaria de Finanças, escolhidos pelo próprio Secretário da Pasta, levando-se em conta o conhecimento em matéria tributária.
§ 3º Os conselheiros e suplentes representantes da sociedade civil serão nomeados por decreto pelo Chefe do Poder Executivo, dentre os de reconhecido conhecimento em matéria tributária, indicados:
I – pela Associação Comercial do município de Fundão;
II – pelo Conselho Regional de Contabilidade;
III – pela Ordem dos Advogados do Brasil – OAB, Subseção Ibiraçu;
Art. 80 O artigo 54 da Lei Municipal nº 1.178, de 2019 passa a vigorar com a seguinte redação:
“Art. 54 O presidente e os membros da JIF farão jus a uma gratificação mensal de R$870,00 e o secretário perceberá uma gratificação mensal de R$652,50.”
Art. 81 O artigo 55 da Lei Municipal nº 1.178, de 2019 passa a vigorar com a seguinte redação: (Dispositivo revogado pela Lei nº 1.366/2022)
“Art. 55 O presidente e os membros da CMRF farão jus a uma gratificação mensal de R$870,00 e o secretário perceberá uma gratificação mensal de R$ 435,00.” (Dispositivo revogado pela Lei nº 1.366/2022)
Art. 82 Fica revogada a Lei Municipal nº 1.251, de 09 de novembro de 2020 e demais disposições em sentido contrário.
Art. 83 O artigo 22 da Lei Municipal nº 1.237, de 06 de julho de 2020 passa a vigorar com a seguinte redação:
“Art. 22 Do montante efetivamente recolhido aos cofres municipais, respeitado o teto do maior valor de produtividade auferido pelos Auditores Fiscais, será reservada a importância de 10% (dez por cento) do recebido individualmente pelos Auditores Fiscais em efetivo exercício no mês de referência acrescido de 20% (vinte por cento) do montante da Dívida Ativa arrecadada, a ser rateado aos servidores lotados na Secretaria de Finanças e Planejamento.
§ 1º a Gratificação de Produtividade prevista no caput terá valor máximo mensal pago limitado a R$652,50.
§ 2º ficam excluídos do recebimento da Gratificação de Produtividade instituída no caput os servidores ocupantes do cargo de Auditor Fiscal de Tributos Municipais.
§ 3º A relação dos servidores e os valores correspondentes serão enviados anexo ao dos Auditores Fiscais de Tributos Municipais, em processo único”.
Art. 84 Ficam instituídos os seguintes programas:
I – “Bolsa Atleta”: destinado a custear despesas de atletas residentes no município, em efetiva atividade esportiva em instituição juridicamente regularizada.
II – “Bolsa Talento”: destinado a custear despesas de pessoas residentes no município, em efetiva atividade cultural, artística ou profissional, com reconhecido destaque.
III – “Jovem Cidadão “Projovem”: destinado a custear despesas de jovens aprendizes, com idade entre 15 e 29 anos, nas diversas atividades da administração municipal. (Redação dada pela Lei nº 1.366/2022)
Parágrafo Único. O
valor máximo mensal para custear a despesa individual de cada atleta/talento ou
jovem aprendiz será de até 70% (setenta por cento) do menor vencimento base pago
pelo Poder Executivo municipal e atenderá anualmente até 20 (vinte)
atletas/talentos e até 60 (sessenta) jovens aprendizes, a ser regulamentado por
Decreto Municipal. (Redação
dada pela Lei nº 1.366/2022)
Art. 85 Fica instituído o condomínio de imóveis para fins de residência, de indústria ou de lazer, mediante o parcelamento ou desmembramento de imóvel urbano ou rural, desvinculado no INCRA e registrado no Cartório de Registro Geral de Imóveis, de acordo com as regras a serem estabelecidas em Decreto Municipal.
Art. 86 A Secretaria Municipal de Obras e Serviços Urbanos fornecerá Alvará de licença de Obra mediante a apresentação de documentos, atestada a sua autenticidade por profissional habilitado e responsável pela execução da mesma, respondendo este, em solidariedade com o proprietário do imóvel e da edificação, pelos danos e irregularidades constatadas até a expedição do habite-se, na forma de Decreto Municipal.
Parágrafo Único. As irregularidades a que se refere o caput deste artigo serão constatadas na inadequação do projeto às normas municipais ou na execução fora dos parâmetros projetados. Em qualquer caso, não sanada a irregularidade/dano, implicará além de multa por infração legal, na demolição da obra.
Art. 87 Mediante apresentação da documentação exigida por Decreto Municipal, o município concederá licença antecipada para localização, instalação e funcionamento de empresa, independentemente de análise de mérito.
Art. 88 As despesas decorrentes desta Lei correrão a conta de dotação orçamentária existentes na Lei Orçamentária em execução.
Art. 89 Esta Lei entrará em
vigor na data de sua publicação, revogadas as leis
nº 1.125/2018, o art.
2º da Lei nº 886/2013, o parágrafo
único do art. 123 da Lei
nº 821/2012, o §
1º do art. 1º da Lei nº 905/2013, bem como as demais disposições em
contrário.
Gabinete do Prefeito do Município de Fundão/ES, em 10 de maio de 2022.
Registrado e publicado nesta Secretaria Municipal de Administração, em 10 de maio de 2022.
Este texto não substitui o original publicado e arquivado na Câmara Municipal de Fundão.















(Redação dada pela Lei nº 1.366/2022)
(Redação dada pela Lei nº 1.430/2023)
|
CARGO |
QUANTIDADE |
VENCIMENTO |
|
Secretário |
11 |
8.800,00 |
|
Procurador Geral |
01 |
8.800,00 |
|
Controlador Geral |
01 |
8.800,00 |
|
Subsecretário |
16 |
4.840,00 |
|
Subprocurador Geral |
01 |
4.840,00 |
|
Subcontrolador Geral |
01 |
4.840,00 |
|
Chefe de Gabinete |
01 |
8.800,00 |
|
Administrador Regional |
03 |
3.960,00 |
|
Gerente |
49 |
3.630,00 |
|
Chefe de Manutenção Predial e de Obra
Pública |
06 |
2.860,00 |
|
Chefe de Oficina Mecânica |
02 |
4.070,00 |
|
Ouvidor |
01 |
2.090,00 |
|
Coordenador |
84 |
2.178,00 |
|
Assessor de Gabinete |
01 |
2.750,00 |
|
Assessor de Cerimonial |
01 |
2.299,00 |
|
Assessor Especial |
22 |
2.662,00 |
|
Assessor Técnico |
54 |
1.815,00 |
|
Supervisor Operacional de Viveiro |
01 |
2.530,00 |
|
Total de Cargos em Comissão |
256 |
(Redação dada pela Lei nº 1.384/2023)
|
CARGO
|
ATRIBUIÇÕES
|
|
SECRETARIA MUNICIPAL DE ADMINISTRAÇÃO |
|
|
Secretário de Administração |
- Exercer análise, orientação, coordenação e supervisão dos órgãos e entidades da administração municipal nas áreas de sua competência; - Praticar os atos pertinentes às atribuições que lhes forem outorgadas ou delegadas pelo Chefe do Poder Executivo; - Propor, anualmente e dentro dos prazos regulamentares, o orçamento dos órgãos de sua competência; - Delegar, por ato expresso, atribuições aos seus subordinados; - Analisar e direcionar as reivindicações dos servidores; - Reunir, periodicamente, os gerentes dos órgãos que lhe são subordinados, a fim de serem discutidos assuntos da área de sua competência; - Decidir sobre recursos e reclamações referentes a atos dos seus subordinados; - Exercer outras atribuições que decorram da legislação em vigor ou lhe sejam delegadas pelo superior hierárquico; - Cumprir outras atividades, compatíveis com a natureza de suas funções, que lhe forem atribuídas. |
|
Subsecretário de Administração |
- Auxiliar o Secretário Municipal no exercício de suas atribuições; - Representar nas ausências o Secretário ou por sua determinação expressa; - Substituir o Secretário automaticamente em suas faltas ou impedimentos e sucedê-lo em casos de vacância do cargo até nomeação de novo titular pelo Chefe do Poder Executivo; - Auxiliar na elaboração de políticas sobre a gestão de pessoal; - Auxiliar no gerenciamento as atividades de recrutamento, seleção, registro e controle funcionais, pagamento e demais atividades relativas aos servidores municipais; - Organizar e coordenar programas e atividades de capacitação e desenvolvimento dos recursos humanos da Prefeitura; - Cumprir outras atividades, compatíveis com a natureza de suas funções, que lhe forem atribuídas. |
|
Subsecretário de Suprimentos
|
- Auxiliar o Secretário Municipal no exercício de suas atribuições; - Auxiliar o Secretário Municipal no planejamento e coordenação das atividades relativas à aquisição, guarda distribuição e controle de material permanente e de consumo para a Prefeitura. - Auxiliar e coordenar as atividades relativas à compra, zelando pelo cumprimento das normas legais de licitação; - Auxiliar na preparação de licitação de contratos para fornecimento de bens e serviços para o Município; - Auxiliar e organizar a padronização e a especificação de materiais, a realização de estudos de mercado e a programação de compras para a Prefeitura; - Auxiliar na organização e a manutenção atualizada do cadastro de fornecedores e do catálogo de materiais de emprego mais frequente na Prefeitura; - coordenar as atividades relacionadas à administração de patrimônio, manutenção e conservação de bens móveis e imóveis - Cumprir outras atividades, compatíveis com a natureza de suas funções, que lhe forem atribuídas. |
|
Gerente Administrativo |
- Auxiliar o Secretário Municipal no exercício de suas atribuições; - Orientar os servidores das demais Secretarias na instrução dos processos de despesas; - Gerenciar o acompanhamento dos prazos legais em todos os procedimentos realizados pela Secretaria; - Instruir a equipe quanto as Instruções Normativas do município visando a funcionalidade e a legalidade das ações da Secretaria; - Analisar a legalidade dos procedimentos administrativos da Secretaria, auxiliando o Secretário Municipal; - Gerenciar, planejar, organizar e controlar as atividades da área administrativas; - Desempenhar outras atribuições afins ou que lhe forem determinadas. |
|
Gerente de Licitações e Compras |
- Gerenciar os trabalhos das
divisões de compras e licitação, cadastro de fornecedores; - Gerenciar a preparação de
licitação de contratos para fornecimento e serviços para o Município; - Gerenciar e distribuir os
processos advindos das Secretarias para cada divisão, já orientando aos
servidores os procedimentos a serem desenvolvidos, acompanha-los e
orienta-los em todas as fases. - Analisar a legalidade dos
processos advindos das diversas Secretarias, orientando os servidores das
mesmas na instrução dos processos de despesas; - Acompanhar os prazos legais
em todos os procedimentos realizados; - Gerenciar e acompanhar as
publicações dos atos oficiais. - Desempenhar outras
atribuições afins |
|
Gerente de Contratos |
- Gerenciar e acompanhar os contratos administrativos; - Conhecer a legislação aplicável ao objeto contratado, anotada no instrumento contratual e/ou no ato licitatório; - Manter organizado o registro de todos os termos de contratos, acordos e demais ajustes; - Controlar e Fiscalizar os
prazos dos contratos em execução no município; - Controlar vigência contratual, publicações, controle de dotações orçamentárias, dentre outros; - Acompanhar os prazos dos contratos firmados; - Executar atividades
correlatas determinadas pelo superior imediato. - Desempenhar outras
atribuições afins. |
|
Gerente de Recursos Humanos |
- Gerenciar o exercício das funções administrativas no que tange a pessoal, supervisionando as atividades de recrutamento, seleção e registro, bem como o acompanhamento e registro da vida funcional dos servidores, promovendo o aperfeiçoamento de suas habilitações profissionais e concedendo-lhes diretamente ou através de outras instituições próprias, assistência social e patronal; - Gerenciar, acompanhar e supervisionar as atividades das coordenações e setores diretamente ligados a este, como o setor de folha de pagamento, medicina e segurança do trabalho e de recursos humanos; - Auxiliar na elaboração de políticas sobre a gestão de pessoal; - Gerenciar as atividades de recrutamento, seleção, registro e controle funcionais, pagamento e demais atividades relativas aos servidores municipais; - Desempenhar outras atribuições afins. |
|
Coordenador de Patrimônio e Almoxarifado |
- Estabelecer normas, em conjunto com a área, para o uso, a guarda e a conservação dos bens móveis e imóveis do Município; - Providenciar a classificação, por meio da orientação dos quadros efetivos, codificação e manutenção atualizada dos registros dos bens patrimoniais do Município; - Gerenciar, orientar e fiscalizar as atividades referentes ao registro, tombamento e controle dos bens patrimoniais na Prefeitura; - Gerenciar a elaboração de termos de responsabilidade relativos aos bens permanentes; - Controlar os bens imóveis municipais, ocupados a título de concessão, permissão e aforamento, mantendo o controle permanente do cumprimento de suas obrigações contratuais; - Gerenciar a fiscalização da permissão, concessão, resgate, transferência de aforamento, recebimento de foros e laudêmios, celebração de escrituras e registros da documentação dos bens imóveis do Município; - Gerenciar a fiscalização da observância das obrigações contratuais assumidas por terceiros em relação ao patrimônio da Prefeitura; - Gerenciar o cadastramento de bens imóveis edificados ou não, providenciando sua regularização junto aos Cartórios competentes e promovendo, em conjunto com os demais órgãos da Prefeitura, sua guarda; - Gerenciar as atividades de segurança patrimonial; - Gerenciar, acompanhar e informar o TCES - Tribunal de Contas do Espirito Santo os relatórios; - Desempenhar outras atribuições afins. |
|
Coordenador de Tecnologia da Informação |
- Coordenar e executar políticas e o Plano Diretor de Informática da Administração Municipal; - Promover, coordenar, executar e monitorar o desenvolvimento e programação de sistemas informatizados para a administração pública municipal; - Gerir, acompanhar, fiscalizar os projetos e contratos cujos objetos envolvam matéria de tecnologia da informação e outras afins; - Levantar, diagnosticar, propor, projetar, gerenciar e implementar, coordenando o pessoal efetivo, soluções visando à automação e racionalização do processo de trabalho; - Coordenar a implantação de novos sistemas, tanto os desenvolvidos internamente como os terceirizados ou adquiridos de terceiros; - Definir requisitos técnicos e acompanhar o processo para aquisição de hardware e software nas fases de conferência, instalação, teste, treinamento, migração, implantação e monitoramento pós-implantação; - Atuar como facilitador junto aos usuários prestando esclarecimentos sobre funcionalidades do hardware e software disponíveis na administração pública municipal; - Participar de trabalhos em equipe, gestão de projetos quanto ao seu escopo, prazo e risco; - Padronizar e normalizar todas as matérias pertinentes à tecnologia da informação; - Adotar as medidas necessárias quanto à disponibilização de recursos tecnológicos; - Desempenhar outras atribuições afins ou que lhe forem determinadas. |
|
Coordenador de Compras |
- Coordenar a preparação de licitação, de contratos para fornecimento de bens e serviços para o Município; - Coordenar a execução das atividades relativas à padronização, aquisição, armazenamento, distribuição e controle de material permanente e de consumo para a Prefeitura; - Coordenar a execução das atividades relativas à compra, zelando pelo cumprimento das normas legais de licitação; - Desempenhar outras atribuições afins. |
|
Coordenador de Folha de Pagamento |
- Coordenar a conferência das folhas de pagamento e dos demonstrativos das respectivas despesas das Unidades Gestoras, supervisionando o trabalho dos profissionais envolvidos; - Remeter os relatórios da folha de pagamento ao setor financeiro para controle e providências quanto a autorização de deposito bancário, orientar e controlar a preparação das alterações mensais que impliquem modificações financeiras para servidores através de documentos enviados a Coordenação de Folha de Pagamento (Processos de produtividade, Boletim de Frequência, Ofícios diversos) devidamente autorizados para lançamento, coordenar os processos para cálculo de diferença salariais de vantagens pessoais, bem como instrução em processos de demanda judicial; - Coordenar, em conjunto com os outros setores da Gerencia de Recursos Humanos, as ações implantadas pela Secretaria de Administração em prol da eficiência da prestação do serviço público em especial na administração de pessoal; - Executar outras atividades correlatas; - Manter atualizada as informações relacionadas aos assuntos de sua área de atuação; - Desempenhar outras atribuições afins.
|
|
Coordenador de Direitos, Recrutamento e Seleção |
- Coordenar a elaboração, implementação, administração e desenvolvimento de planos de carreiras; - Coordenar a criação, transformação e reavaliação de cargos; - Controlar a quantidade e dispositivos legais dos quadros de cargos e funções; - Coordenar e acompanhar a avaliação dos servidores em estágio probatório, avaliação de desempenho e pesquisa; - Propor a elaboração de normas e procedimentos quanto ao funcionamento do sistema de administração de cargos e salários; - Coordenar e planejar as atividades de concessão dos direitos e vantagens a serem pagas aos servidores municipais, tais como: gratificação de assiduidade, abono permanência, férias; - Emitir declarações funcionais, coordenar e supervisionar, o controle de férias regulamentares dos servidores, acompanhar as aposentadorias compulsórias; - Orientar os servidores quanto aos direitos e vantagens, analisar e registrar licenças de cunho administrativo, tais como, luto, paternidade, redução de carga horária e outros; - Controlar a instrução e encaminhamento ao IPRESP - Instituto de Previdência dos Servidores Municipais de Fundão - os processos referentes a aposentadoria, incluindo documentação necessária a tramitação do processo, tais como: financeiras, pasta funcional, etc; - Desempenhar outras atribuições afins. |
|
Coordenação de Medicina e Segurança do Trabalho |
- Coordenar os procedimentos de avaliação da capacidade laborativa do servidor, no ingresso, permanência e dispensa; - Controlar os programas de segurança do trabalho, verificando esquemas de prevenção, apresentando sugestões e opinando sobre a viabilidade de novas medidas de segurança; - Promover aplicação de técnicas e métodos de trabalho voltados para segurança, qualidade e produtividade; - Orientar o cumprimento das normas e medidas de segurança estabelecidas para o órgão ou secretaria municipal; - Coordenar programas de prevenção de acidentes do trabalho, doença profissionais e do trabalho, com a participação dos demais setores municipais, acompanhando e avaliando seus resultados, bem como sugerindo constante atualização dos mesmos e estabelecendo procedimentos a serem seguidos; - Coordenar e desenvolver metodologia para análise de requisições de servidores para afastamentos decorrentes de doenças dos mesmos, por motivo de doença em pessoa da família, de acidentes de trabalho e percurso que possam gerar afastamentos e consequentes benefícios por incapacidade funcional, invalidez e/ou readaptação funcional/mudança de função, licença maternidade, licença a adotante, licença para amamentação e exame médico admissional; - Desempenhar outras atribuições afins.
|
|
Coordenação de Protocolo, Arquivo Geral e Serviços Auxiliares |
- Controlar o serviço de postagens; - Coordenar o controle de acesso nas instalações da Sede Administrativa da PMF; - Atuar na coordenação das tarefas de sindico da sede administrativa da PMF; - Propor Instruções Normativas relativas aos procedimentos dos vigilantes e demais servidores sob sua coordenação; - Coordenar os serviços de limpeza, conservação e copa; - Coordenar, controlar e supervisionar a execução das atividades de protocolo de processo e demais documentos endereçados à Prefeitura, ou expedidos por esta, controlando, inclusive, sua movimentação interna; - Coordenar as atividades de conferência, arquivamento e recuperação dos documentos e processos administrativos; - Coordenar as atividades de organização e controle dos processos administrativos e dos documentos arquivados para possibilitar posterior recuperação; - Coordenar a guarda do acervo arquivístico; - Desempenhar outras atribuições afins. |
|
Assessor Especial |
- Prestar assessoria à chefia imediata e às demais chefias quando solicitado; - Emitir pareceres em processos, projetos ou outros instrumentos, na sua área de atuação; - Elaborar projetos, relatórios e planos de trabalho da sua área de especialização; - Realizar estudos e pesquisas de assuntos da sua área de especialização; - Efetuar estudos e pesquisas da sua área de atuação; - Desempenhar outras atribuições afins ou que lhe forem determinadas. |
|
Assessor Técnico |
- Assessorar tecnicamente o superior imediato no processo de planejamento estratégico das atividades técnicas; - Assessorar tecnicamente a definição das políticas de gestão de pessoas, na sua área de atuação; - Auxiliar o secretário e subsecretário na análise de documentação e processos; - Coletar e fornecer informações estratégicas para análise dos superiores; - Analisar as informações divulgadas pelo Gabinete; - Participar e representar a secretaria em reuniões, encontros e em eventos; - Realizar reuniões e encontros com o corpo técnico para otimização das atividades técnicas; - Informar o corpo técnico sobre capacitações e eventos condizentes com as atividades da secretaria; - Estabelecer boas relações com órgãos públicos federais, estaduais e empresas privadas; - Cumprir outras atividades, compatíveis com a natureza de suas funções, que lhe forem atribuídas. |
|
SECRETARIA DE OBRAS E SERVIÇOS URBANOS |
|
|
Secretário de Obras, Infraestrutura e Serviços Urbanos |
- Exercer análise, orientação, coordenação e supervisão dos órgãos e entidades da administração municipal nas áreas de sua competência; - Praticar os atos pertinentes às atribuições que lhes forem outorgadas ou delegadas pelo Chefe do Poder Executivo; - Propor, anualmente e dentro dos prazos regulamentares, o orçamento dos órgãos de sua competência; - Delegar, por ato expresso, atribuições aos seus subordinados; - Analisar e direcionar as reivindicações dos munícipes; - Reunir, periodicamente, os gerentes dos órgãos que lhe são subordinados, a fim de serem discutidos assuntos da área de sua competência; - Decidir sobre recursos e reclamações referentes a atos dos seus subordinados; - Exercer outras atribuições que decorram da legislação em vigor ou lhe sejam delegadas pelo superior hierárquico; - Cumprir outras atividades, compatíveis com a natureza de suas funções, que lhe forem atribuídas, |
|
Subsecretário de Obras |
- Auxiliar o Secretário Municipal no exercício de suas atribuições; - Representar nas ausências o Secretário ou por sua determinação expressa; - Substituir o Secretário automaticamente em suas faltas ou impedimentos e sucedê-lo em casos de vacância do cargo até nomeação de novo titular pelo Chefe do Poder Executivo; - Cumprir outras atividades, compatíveis com a natureza de suas funções, que lhe forem atribuídas. |
|
Subsecretário de Infraestrutura e Serviços Urbanos |
- Auxiliar o Secretário Municipal no exercício de suas atribuições; - Representar nas ausências o Secretário por sua determinação expressa; - Cumprir outras atividades, compatíveis com a natureza de suas funções, que lhe forem atribuídas. |
|
Administrador Regional |
- Detectar, avaliar e informar sobre problemas, prioridades e reivindicações da população junto à Administração Municipal, - Zelar pela preservação, conservação e defesa do domínio público municipal, compreendido também o patrimônio ecológico, - Integrar-se as iniciativas concernentes à Defesa Civil; - Promover, apoiar e participar das atividades de natureza cívico-cultural na sua região; -Promover a conscientização dos servidores municipais, integrantes da administração regional, sobre a natureza do Serviço Público e suas responsabilidades, no sentido de aprimorar a qualidade dos recursos humanos na prestação de serviços; - Exercer a interlocução proativa, mantendo permanente diálogo com representantes da sociedade civil, para exame de quaisquer questões de interesses públicos, inclusive ensejando a presença das autoridades Municipais sempre que julgar necessário. |
|
Gerência Jurídica |
- Assessorar o Secretário e Subsecretários Municipais da pasta nas atividades de gerenciamento, planejamento e monitoramento das ações relacionadas ao controle e analise de processos; - Promover, preparar, programar, coordenar e supervisionar a análise de Minutas referentes as atividades da Secretaria; - Outras atividades que lhe forem delegadas. |
|
Gerência de Infraestrutura |
- Gerenciar a execução dos serviços de conservação galerias de águas pluviais, supervisionando o trabalho das equipes responsáveis; - Gerenciar a execução dos serviços de terraplanagem em áreas públicas, abertura, alargamento e duplicação de vias públicas, manutenção da rede de galerias do município; - Gerenciar a manutenção e conservação dos cemitérios municipais manutenção e Conservação da iluminação pública, supervisionando o trabalho das equipes responsáveis; - Efetuar outras atividades afins, no âmbito de sua competência. |
|
Gerência de Serviços Urbanos |
- Conservar parques, praças e jardins e a criação e manutenção de áreas verdes na cidade; - Controlar o almoxarifado de materiais de construção, supervisionando o trabalho das equipes responsáveis; - Gerenciar a execução dos serviços de reparos em calçadas, praças e manutenção de próprios municipais, supervisionando o trabalho das equipes responsáveis; - Gerenciar a execução dos serviços de conservação das vias públicas do município; - Gerenciar a manutenção e conservação dos cemitérios municipais manutenção e Conservação da iluminação pública, supervisionando o trabalho das equipes responsáveis; - Efetuar outras atividades afins, no âmbito de sua competência. |
|
Gerência de Fiscalização de Limpeza Pública |
- Gerenciar a execução dos serviços de limpeza pública do Município, supervisionando o trabalho das equipes responsáveis; - Supervisionar e orientar a criação de normatizações e fiscalizações das ações e atividades relativas à política ambiental do município; - Estabelecer normas e procedimentos especiais para os serviços de coleta de lixo nos edifícios comerciais e residenciais, mercado municipal e áreas ocupadas com as feiras livres, bem como a coleta do lixo hospitalares dos serviços de saúde; - Gerenciar fixação dos limites das áreas de operação, dos itinerários, da frequência e dos horários para coleta de lixo; - Gerenciar a execução dos serviços capina, a varrição, a lavagem de logradouros e a remoção de entulhos das vias públicas, supervisionando o trabalho das equipes responsáveis; - Programar, controlar e distribuir os veículos e equipamentos a serem utilizados na limpeza pública; - Executar atividades correlatas determinadas pelo superior imediato. |
|
Gerência de Inspeção Técnica |
- Realizar vistorias e inspeções nas obras do patrimônio público ou de interesse da municipalidade; - Emitir laudos técnicos e relatórios de vistorias; - Efetuar outras atividades afins, no âmbito de sua competência |
|
Gerência de Contratos e Medições |
- Gerenciar a realização de Estudos Técnicos Preliminares, Termos de Referência de acordo com os interesses e necessidades da municipalidade; - Controlar e Fiscalizar contratos em execução no município; - Controlar vigência contratual, publicações, controle de dotações orçamentárias, dentre outros; - Executar atividades correlatas determinadas pelo superior imediato. |
|
Gerência de Planejamento de Obras Públicas |
- Coordenar cronogramas, recursos, equipamentos e informações do projeto - Colaboração com os setores pertinentes, para identificar e definir escopo, requisitos e objetivos. - Garantir que as necessidades da administração pública sejam atendidas à medida que o projeto evolui. - Desenvolver outras atribuições correlatas. |
|
Gerente de Planejamento Urbano |
- Gerenciar o planejamento do Município e das ações e políticas voltadas para a gestão estratégica e o desenvolvimento urbano, supervisionando o trabalho das equipes responsáveis; - Gerenciar as atividades concernentes ao Plano Diretor Municipal; - Coordenar as atividades concernentes à aprovação de projetos e uso ocupação do solo municipal, supervisionando o trabalho das equipes responsáveis; - Desempenhar outras atribuições afins. |
|
Gerência de Controle de Edificações |
- Gerenciar as atividades concernentes à aprovação de projetos, uso e ocupação do solo municipal, análises de viabilidades, emissão de pareceres, certidões diversas e afins; - Realizar consulta ao Plano Diretor Municipal e gerenciar atividades concernentes ao PDM; - Gerenciar e controlar os alvarás, pareceres, certidões e afins, emitidos pelo setor; - Desempenhar outras atribuições afins. |
|
Gerência de Fiscalização |
- Gerenciar, supervisionar, avaliar e executar as atividades realizadas no setor de Fiscalização dos Serviços Públicos, no que tange a elaboração de ordens de serviços, programação semanal/ mensal das atividades do setor, análise de solicitações, verificando a viabilidade do cumprimento, pelos fiscais, análise dos relatórios dos fiscais; - Acompanhar os procedimentos relacionados ao Processo Administrativo Fiscal, visando assegurar seu trâmite correto, em todas as etapas legais, supervisionando o trabalho das equipes responsáveis; - Desempenhar outras atribuições, que por suas características se incluam na sua esfera de competência; |
|
Coordenador de Manutenção das Áreas Públicas |
- Coordenar a preservação e manutenção das áreas públicas do município; - Coordenar as atividades concernentes à construção, à manutenção e à conservação de obras, equipamentos públicos e mobiliário urbano, em geral, supervisionando o trabalho das equipes responsáveis; - Desempenhar outras atribuições afins. |
|
Coordenador de Controle de Iluminação Pública |
- Coordenar as atividades de manutenção da iluminação pública no município; - Auxiliar no mapeamento dos pontos de iluminação, detectando avarias, necessidades e materiais necessários para realização dos serviços; - Acompanhar e coordenar as equipes de manutenção da iluminação durante as atividades. - Realizar levantamento e controle de estoque dos materiais; - Desempenhar outras atribuições afins. |
|
Coordenador de Manutenção e Serviços |
- Realizar manutenção preventiva nos imóveis e patrimônios da administração pública municipal; - Coordenar as ações para manter as unidades de saúde, escolas municipais e prédios públicos em bom estado de conservação, inclusive sinalização, supervisionando o trabalho das equipes responsáveis; - Executar outras tarefas compatíveis com a sua função e que forem determinadas pela administração. |
|
Coordenador de LP Reg. Praia |
- Responsabilizar-se pelos serviços de limpeza pública e coleta de lixo; - Superintender, acompanhar, fiscalizar e atribuir funções aos garis e demais servidores em exercício no serviço de limpeza pública e coleta de lixo; - Acompanhar o trabalho diário de limpeza pública e coleta de lixo; - Fiscalizar os serviços de aterro controlado; propor medidas administrativas destinadas à melhorar o sistema de coleta de lixo e limpeza pública; - Acompanhar e fiscalizar o trabalho de limpeza de praças e jardins; executar serviços de encarregado de pessoal e/ou turma; - Executar outras tarefas compatíveis com a sua função e que forem determinadas pela administração. |
|
Coordenador de LP Reg. Sede e Timbuí |
- Responsabilizar-se pelos serviços de limpeza pública e coleta de lixo; - Superintender, acompanhar, fiscalizar e atribuir funções aos garis e demais servidores em exercício no serviço de limpeza pública e coleta de lixo; - Acompanhar o trabalho diário de limpeza pública e coleta de lixo; - Fiscalizar os serviços de aterro controlado; propor medidas administrativas destinadas a melhorar o sistema de coleta de lixo e limpeza pública; - Acompanhar e fiscalizar o trabalho de limpeza de praças e jardins; executar serviços de encarregado de pessoal e/ou turma; - Executar outras tarefas compatíveis com a sua função e que forem determinadas pela administração. |
|
Coordenador de Visitas Técnicas |
- Auxiliar nas visitas, emitir relatórios de vistorias; - Organizar e manter o histórico de laudos e documentações emitidas; - Auxiliar nas vistorias e inspeções nas obras do patrimônio público ou de interesse da municipalidade; - Efetuar outras atividades afins, no âmbito de sua competência." |
|
Coordenador de Controle de Info. |
- Coordenar, gerenciar, e informar por meio do portal de transparência TCEES - Tribunal de Contas do Espírito Santo dados sobre as obras concluídas, supervisionando o trabalho das equipes responsáveis; - Coordenar as ações para abastecer o portal de transparência TCEES com a situação das obras em fase de licitação e obras em execução; - Desempenhar outras atribuições afins. |
|
Coordenador de Estudo Técnicos das Contratações |
- Desenvolver estudos técnicos visando as necessidades da Administração Pública Municipal; - Realizar levantamento de quantitativos, elaboração de planilhas de controle; - Desenvolver quadro de necessidades de acordo com cada estudo realizado pertinentes as suas particularidades e peculiaridades; - Desempenhar outras atribuições afins. |
|
Coordenador de Projeto Básico |
- Desenvolver e criar Projetos Básicos para licitações e contratos; - Controlar e fiscalizar contratos em execução no município; - Auxiliar no controle dos contratos, emitindo relatórios e afins; - Desempenhar outras atividades afins. |
|
Coordenador de Fiscalização de Obras |
- Coordenar a fiscalização de obras no município; - Supervisionar a equipe de fiscalização e auxiliar na elaboração de ordens de serviços, programação das ações fiscais, e afins; - Analisar solicitações no que concerne a fiscalização do Município, verificando a viabilidade do requerido; - Auxiliar na elaboração de projetos e minutas de leis concernentes as atividades da fiscalização do município; - Desempenhar atribuições afins. |
|
Coordenador de Fiscalização de Posturas |
- Coordenar a fiscalização das posturas no município; - Supervisionar a equipe de fiscalização e auxiliar na elaboração de ordens de serviços, programação das ações fiscais, e afins; - Analisar solicitações no que concerne a fiscalização do Município, verificando a viabilidade do requerido; - Auxiliar na elaboração de projetos e minutas de leis concernentes as atividades da fiscalização do município; - Desempenhar atribuições afins. |
|
Coordenador de Fiscalização de Feiras, Mercados e Transportes |
- Coordenar a fiscalização das feiras, mercados e transportes do município no município; - Supervisionar a equipe de fiscalização e auxiliar na elaboração de ordens de serviços, programação das ações fiscais, e afins; - Analisar solicitações no que concerne a fiscalização do Município, verificando a viabilidade do requerido; - Auxiliar na elaboração de projetos e minutas de leis concernentes as atividades da fiscalização do município; - Desempenhar atribuições afins. |
|
Assessor Técnico |
- Detectar, avaliar e informar sobre problemas, prioridades e reivindicações da população junto à Administração Municipal, - Zelar pela preservação, conservação e defesa do domínio público municipal, compreendido também o patrimônio ecológico, - Integrar-se as iniciativas concernentes à Defesa Civil; - Promover, apoiar e participar das atividades de natureza cívico-cultural na sua região; - Promover a conscientização dos servidores municipais, integrantes da administração regional, sobre a natureza do Serviço Público e suas responsabilidades, no sentido de aprimorar a qualidade dos recursos humanos na prestação de serviços; - Exercer a interlocução proativa, mantendo permanente diálogo com representantes da sociedade civil, para exame de quaisquer questões de interesse públicos, inclusive ensejando a presença das autoridades Municipais sempre que julgar necessário. |
|
Chefe de Manutenção Predial e de obras públicas
|
- Acompanha e orienta as atividades de manutenção corretiva e preventiva de equipamentos e infraestruturas prediais. Distribui serviços aos funcionários, elabora escalas de trabalho e acompanha ordem de serviços. - Promover a realização de levantamentos/vistorias periódicas nos prédios públicos municipais e nos passeios públicos para a programação e controle das atividades de manutenção; - Atender as solicitações dos órgãos/entidades da Administração Municipal para execução de serviços emergenciais em suas instalações; - Levantar material necessário ao atendimento da demanda de serviços de manutenção e reparos dos prédios e passeios públicos municipais, assegurando a qualidade dos materiais utilizados; - Elaborar orçamentos dos serviços de manutenção predial a serem executados por terceiros; - Emitir ordens de serviço e controlar o pessoal e a execução dos serviços de manutenção predial; - Estabelecer normas que assegurem a manutenção e conservação do material e equipamentos utilizados nas obras e serviços; - Acompanhar a execução de todas as obras de manutenção das instalações dos Órgãos/Entidades municipais; - Fiscalizar os serviços de manutenção dos prédios, equipamentos e passeios públicos realizados por terceiros; - Cumprir e fazer cumprir as normas de segurança do trabalho; - Exercer outras atividades compatíveis com a natureza de suas atribuições e as que lhe forem determinadas pelo Secretário. |
|
SECRETARIA MUNICIPAL DE TURISMO E CULTURA |
|
|
Secretário de Turismo e Cultura |
-
Exercer análise, orientação, coordenação e supervisão dos órgãos e entidades
da administração municipal nas áreas de sua competência; -
Praticar os atos pertinentes às atribuições que lhes forem outorgadas ou
delegadas pelo Chefe do Poder Executivo; -
Propor, anualmente e dentro dos prazos regulamentares, o orçamento dos órgãos
de sua competência; -
Delegar, por ato expresso, atribuições aos seus subordinados; -
Analisar e direcionar as reivindicações dos munícipes; -
Reunir, periodicamente, os gerentes dos órgãos que lhe são subordinados, a
fim de serem discutidos assuntos da área de sua competência; -
Decidir sobre recursos e reclamações referentes a atos dos seus subordinados; -
Exercer outras atribuições que decorram da legislação em vigor ou
lhe sejam delegadas pelo superior hierárquico; - Cumprir outras atividades, compatíveis com a natureza de suas funções, que lhe forem atribuídas. |
|
Subsecretário de Turismo e Cultura |
- Auxiliar o Secretário Municipal no exercício de suas atribuições; - Representar, nas ausências, o Secretário por sua determinação expressa; - Desenvolver, no município e de forma conjunta, a política de desenvolvimento das atividades inerentes ao turismo, esporte e cultura; - Promover a implantação e execução de planos, programas, projetos e ações relacionadas ao esporte e ao lazer no âmbito municipal; - Acompanhar e controlar a execução e vigência de contratos e convênios e outras formas de parcerias, na área de suas responsabilidades; - Promover a captação de recursos técnicos, humanos e financeiros, visando o desenvolvimento do esporte no município; - Cumprir outras atividades, compatíveis com a natureza de suas funções, que lhe forem atribuídas. |
|
Gerente de Cultura |
- Auxiliar o Secretário Municipal no exercício de suas atribuições, nos assuntos referentes à cultura do Município de Fundão; - Orientar os servidores na instrução dos processos de despesas relacionados a cultura; - Gerenciar o acompanhamento dos prazos legais em todos os procedimentos realizados pela Secretaria; - Instruir a equipe quanto as Instruções Normativas do município visando a funcionalidade e a legalidade das ações da Secretaria voltadas a cultura. - Analisar a legalidade dos procedimentos administrativos relacionados a cultura, auxiliando o Secretário Municipal; - Gerenciar, planejar, organizar e controlar as atividades culturais, organizando-as administrativamente. - Gerenciar, deflagrar, elaborar documentos e acompanhar os processos de contratação e licitatórios voltados a cultura, de competência da Secretaria. - Gerenciar a celebração de acordos de cooperação técnica, termos de fomento, de colaboração com as organizações da sociedade civil, nos termos da Lei Federal nº 13.019/2014, na área da cultura, assim como convênios com outros entes da federação. -
Desempenhar outras atribuições afins ou que lhe forem determinadas |
|
Gerente De Turismo |
- Auxiliar o Secretário Municipal no exercício de suas atribuições, nos assuntos referentes ao turismo do Município de Fundão; - Orientar os servidores na instrução dos processos de despesas relacionados ao turismo; - Gerenciar o acompanhamento dos prazos legais em todos os procedimentos realizados pela Secretaria; - Instruir a equipe quanto as Instruções Normativas do município visando a funcionalidade e a legalidade das ações da Secretaria voltadas ao turismo; - Analisar a legalidade dos procedimentos administrativos relacionados ao turismo, auxiliando o Secretário Municipal; - Gerenciar, planejar, organizar e controlar as atividades e programas turísticos, organizando-as administrativamente. - Gerenciar, deflagrar, elaborar documentos e acompanhar os processos de contratação e licitatórios voltados ao turismo, de competência da Secretaria. - Gerenciar a celebração de acordos de cooperação técnica, termos de fomento, de colaboração com as organizações da sociedade civil, nos termos da Lei Federal nº 13.019/2014, na área do turismo, assim como convênios com outros entes da federação. -
Desempenhar outras atribuições afins ou que lhe forem determinadas |
|
Coordenador de Desenvolvimento Cultural |
-
Coordenar a organização e execução de programas de desenvolvimento de eventos
caráter popular, tradicionais, supervisionando e direcionando as equipes
responsáveis no sentido de implementar as políticas públicas
municipais voltadas a cultura. -
Coordenar a elaboração e execução projetos relacionados à promoção e à
valorização da cultura do município, supervisionando e direcionando as
equipes responsáveis no sentido de implementar as políticas
públicas municipais; -
Coordenar a execução de programas e projetos culturais no Município de
Fundão. -
Coordenar e acompanhar a execução dos eventos culturais e festas populares
das quais o Município participe. - Desempenhar outras atribuições afins. |
|
Coordenador de Promoção de Eventos |
- Coordenar
a organização a promoção de eventos e programas de desenvolvimento do turismo
e de eventos caráter popular, tradicionais e de estímulo ao turismo,
supervisionando e direcionando as equipes responsáveis no sentido
de implementar as políticas públicas municipais; -
Coordenar a elaboração e execução projetos relacionados à promoção e à
valorização da cultura do município supervisionando e direcionando as equipes
responsáveis no sentido de implementar as políticas públicas
municipais; -
Coordenar e acompanhar os eventos culturais, festas populares e turísticos
das quais o Município participe. - Coordenar a atuação e trabalho dos demais
servidores que contribuam na organização e execução dos eventos. -
Levantar a necessidade de qualquer contratação para atender a demanda
relacionada a promoção de eventos, seja para promoção do turismo, seja para
promoção da cultura, comunicando, imediatamente, aos gerentes. -
Desempenhar outras atribuições afins. |
|
Coordenador de Estudos e Projetos Turísticos |
-
Coordenar a organização e execução de estudos e projetos de desenvolvimento
do turismo, supervisionando e direcionando as equipes responsáveis no sentido
de implementar as políticas públicas municipais; -
Coordenar a elaboração de projetos relacionados à promoção e à valorização do
turismo do município, supervisionando e direcionando as equipes responsáveis
no sentido de implementar as políticas públicas municipais; -
Coordenar a execução de programas e projetos turísticos no Município de
Fundão. -
Coordenar e acompanhar a execução dos estudos e projetos turísticos dos quais
o Município participe. -
Desempenhar outras atribuições afins |
|
Assessor Especial |
- Prestar assessoria à chefia imediata e às demais chefias quando solicitado; - Emitir pareceres em processos, projetos ou outros instrumentos, na sua área de atuação; - Elaborar projetos, relatórios e planos de trabalho da sua área de especialização; - Realizar estudos e pesquisas de assuntos da sua área de especialização; - Efetuar estudos e pesquisas da sua área de atuação; - Desempenhar outras atribuições afins ou que lhe forem determinadas. |
|
Assessor Técnico |
- Assessorar tecnicamente o superior imediato no processo de planejamento estratégico das atividades técnicas; - Assessorar tecnicamente a definição das políticas de gestão de pessoas, na sua área de atuação; - Auxiliar o secretário e subsecretário na análise de documentação e processos; - Coletar e fornecer informações estratégicas para análise dos superiores; - Analisar as informações divulgadas pelo Gabinete; - Participar e representar a secretaria em reuniões, encontros e em eventos; - Realizar reuniões e encontros com o corpo técnico para otimização das atividades técnicas; - Informar o corpo técnico sobre capacitações e eventos condizentes com as atividades da secretaria; - Estabelecer boas relações com órgãos públicos federais, estaduais e empresas privadas; - Cumprir outras atividades, compatíveis com a natureza de suas funções, que lhe forem atribuídas. |
|
SECRETARIA MUNICIPAL DE ESPORTES, LAZER E JUVENTUDE |
|
|
Secretário de Esportes, Lazer e Juventude |
-
Exercer análise, orientação, coordenação e supervisão dos órgãos e entidades
da administração municipal nas áreas de sua competência; -
Praticar os atos pertinentes às atribuições que lhes forem outorgadas ou
delegadas pelo Chefe do Poder Executivo; -
Propor, anualmente e dentro dos prazos regulamentares, o orçamento dos órgãos
de sua competência; -
Delegar, por ato expresso, atribuições aos seus subordinados; -
Analisar e direcionar as reivindicações dos munícipes; -
Reunir, periodicamente, os gerentes dos órgãos que lhe são subordinados, a
fim de serem discutidos assuntos da área de sua competência; -
Decidir sobre recursos e reclamações referentes a atos dos seus subordinados; -
Exercer outras atribuições que decorram da legislação em vigor ou
lhe sejam delegadas pelo superior hierárquico; - Cumprir outras atividades, compatíveis com a natureza de suas funções, que lhe forem atribuídas. |
|
Subsecretário de Esportes, Lazer e Juventude |
- Auxiliar o Secretário Municipal no exercício de suas atribuições; - Representar, nas ausências, o Secretário por sua determinação expressa; - Desenvolver, no município e de forma conjunta, a política de desenvolvimento das atividades inerentes ao esporte, lazer e juventude; - Promover a implantação e execução de planos, programas, projetos e ações relacionadas ao esporte, lazer e juventude no âmbito municipal; - Acompanhar e controlar a execução e vigência de contratos e convênios e outras formas de parcerias, na área de suas responsabilidades; - Promover a captação de recursos técnicos, humanos e financeiros, visando o desenvolvimento do esporte, lazer e juventude no município; - Cumprir outras atividades, compatíveis com a natureza de suas funções, que lhe forem atribuídas. |
|
Gerente de Esportes, Lazer e Juventude |
- Auxiliar o Secretário Municipal no exercício de suas atribuições, nos assuntos referentes ao esporte, lazer e juventude do Município de Fundão; - Orientar os servidores na instrução dos processos de despesas relacionados ao esporte, lazer e juventude; - Gerenciar o acompanhamento dos prazos legais em todos os procedimentos realizados pela Secretaria; - Instruir a equipe quanto as Instruções Normativas do município visando a funcionalidade e a legalidade das ações da Secretaria voltadas ao esporte, lazer e juventude. - Analisar a legalidade dos procedimentos administrativos relacionados ao esporte, lazer e juventude, auxiliando o Secretário Municipal; - Gerenciar, planejar e controlar as atividades esportivas, de lazer e juventude, organizando-as administrativamente. - Gerenciar, deflagrar, elaborar documentos e acompanhar os processos de contratação e licitatórios voltados à promoção do esporte, lazer e juventude, de competência da Secretaria. - Gerenciar a celebração de acordos de cooperação técnica, termos de fomento, de colaboração com as organizações da sociedade civil, nos termos da Lei Federal nº 13.019/2014, na área do esporte, lazer e juventude, assim como convênios com outros entes da federação. -
Desempenhar outras atribuições afins ou que lhe forem determinadas |
|
Coordenador de Esportes Amador e Profissional |
-
Coordenar a organização e execução de programas de desenvolvimento de eventos
esportivos amadores e profissionais, supervisionando e direcionando as
equipes responsáveis no sentido de implementar as políticas
públicas municipais. -
Coordenar a elaboração e execução projetos relacionados à promoção do esporte
amador e profissional do município, supervisionando e direcionando as equipes
responsáveis no sentido de implementar as políticas públicas
municipais; -
Coordenar a execução de programas e projetos esportivos no Município de
Fundão. - Coordenar
a escalação e atuação das pessoas e servidores que trabalharão no evento. -
Definir a programação dos eventos e zelar pelo seu cumprimento. - Desempenhar outras atribuições afins. |
|
Coordenador de Infraestrutura Esportiva e Lazer |
- Coordenar
a organização e execução de programas de desenvolvimento de eventos
esportivos amadores e profissionais, supervisionando e direcionando as
equipes responsáveis no sentido de implementar as políticas
públicas municipais. -
Coordenar a instalação, montagem e desmontagem dos equipamentos e estruturas
necessárias a realização de qualquer evento esportivo ou de lazer. -
Coordenar e acompanhar os eventos esportivos e de lazer dos quais o Município
participe. -
Coordenar a atuação e trabalho dos demais servidores que contribuam na
organização e execução dos eventos. -
Levantar a necessidade de qualquer contratação para atender a demanda
relacionada a promoção de eventos esportivos ou de lazer, comunicando,
imediatamente, ao gerente. -
Desempenhar outras atribuições afins. |
|
Coordenador de Políticas Voltadas a Juventude |
-
Coordenar a organização e execução de estudos e projetos de desenvolvimento
da juventude, supervisionando e direcionando as equipes responsáveis no
sentido de implementar as políticas públicas municipais; -
Coordenar a elaboração de projetos relacionados à promoção e à valorização da
juventude no Município, supervisionando e direcionando as equipes
responsáveis no sentido de implementar as políticas públicas
municipais; -
Coordenar a execução de programas e projetos voltados a juventude no
Município de Fundão. -
Coordenar a execução de políticas públicas voltadas ao incentivo do estudo,
leitura e esportes por parte dos jovens. -
Desempenhar outras atribuições afins |
|
Assessor Especial |
- Prestar assessoria à chefia imediata e às demais chefias quando solicitado; - Emitir pareceres em processos, projetos ou outros instrumentos, na sua área de atuação; - Elaborar projetos, relatórios e planos de trabalho da sua área de especialização; - Realizar estudos e pesquisas de assuntos da sua área de especialização; - Efetuar estudos e pesquisas da sua área de atuação; - Desempenhar outras atribuições afins ou que lhe forem determinadas. |
|
Assessor Técnico |
- Assessorar tecnicamente o superior imediato no processo de planejamento estratégico das atividades técnicas; - Assessorar tecnicamente a definição das políticas de gestão de pessoas, na sua área de atuação; - Auxiliar o secretário e subsecretário na análise de documentação e processos; - Coletar e fornecer informações estratégicas para análise dos superiores; - Analisar as informações divulgadas pelo Gabinete; - Participar e representar a secretaria em reuniões, encontros e em eventos; - Realizar reuniões e encontros com o corpo técnico para otimização das atividades técnicas; - Informar o corpo técnico sobre capacitações e eventos condizentes com as atividades da secretaria; - Estabelecer boas relações com órgãos públicos federais, estaduais e empresas privadas; - Cumprir outras atividades, compatíveis com a natureza de suas funções, que lhe forem atribuídas. |
|
SECRETARIA DE TRABALHO, DE HABITAÇÃO, ASSISTENCIA E DEFESA
SOCIAL |
|
|
Secretário Municipal |
-
Exercer análise, orientação, coordenação e supervisão dos órgãos e entidades
da administração municipal nas áreas de sua competência; -
Praticar os atos pertinentes às atribuições que lhes forem outorgadas ou
delegadas pelo Chefe do Poder Executivo; - Propor,
anualmente e dentro dos prazos regulamentares, o orçamento dos órgãos de sua
competência; -
Delegar, por ato expresso, atribuições aos seus subordinados; - Analisar
e direcionar as reivindicações dos munícipes; -
Reunir periodicamente, os gerentes dos órgãos que lhe são subordinados, a fim
de serem discutidos assuntos da área de sua competência; -
Decidir sobre recursos e reclamações referentes a atos dos seus subordinados; -
Exercer outras atribuições que decorram da legislação em vigor ou
lhe sejam delegadas pelo superior hierárquico; - Cumprir outras atividades, compatíveis com a natureza de suas funções, que lhe forem atribuídas. |
|
Subsecretário de Trabalho, de Hab. E Assis. Social |
-
Auxiliar o Secretário Municipal no exercício de suas atribuições; -
Representar nas ausências o Secretário ou por sua determinação expressa; -
Substituir o Secretário automaticamente em suas faltas ou impedimentos e
sucedê-lo em casos de vacância do cargo até nomeação de novo titular pelo
Chefe do Poder Executivo; - Cumprir outras atividades, compatíveis com a natureza de suas funções, que lhe forem atribuídas. |
|
Subsecretário de Defesa Social |
- Auxiliar o Secretário Municipal no exercício de suas atribuições; - Representar nas ausências o Secretário ou por sua determinação expressa; - Substituir o Secretário automaticamente em suas faltas ou impedimentos e sucedê-lo em casos de vacância do cargo até nomeação de novo titular pelo Chefe do Poder Executivo; - Cumprir outras atividades, compatíveis com a natureza de suas funções, que lhe forem atribuídas. |
|
Gerente Administrativo |
-
Gerenciar toda manutenção das atividades que garantem o andamento correto das
funções de apoio administrativo, supervisionando o trabalho das equipes
responsáveis; -
Gerenciar a equipe, respondendo pelos recursos humanos, supervisionando o
setor de compras dando assessoria ao Secretário, elaborando relatórios
gerenciais e conduzir reuniões de recursos materiais e financeiros da área
providenciando meios para que as atividades sejam desenvolvidas em
conformidade com as normas e procedimentos técnicos; - Atuar
de forma integrada com as demais gerências e coordenações, no âmbito de
auxiliar e participar nas ações voltadas a ação social, habitação, trabalho e
cidadania; - Cumprir outras atividades, compatíveis com a natureza de suas funções, que lhe forem atribuídas. |
|
Gerente do PROCON Municipal
|
-
Gerenciar a equipe, respondendo pelos recursos humanos, supervisionando o
setor de compras dando assessoria ao Secretário, elaborando relatórios
gerenciais e conduzir reuniões de recursos materiais e financeiros da área
providenciando meios para que as atividades sejam desenvolvidas em
conformidade com as normas e procedimentos técnicos; -
Planejar, elaborar, propor, coordenar a execução da política municipal de
proteção e defesa do consumidor; -
Gerenciar as ações de recebimento, avaliação e apuração de consultas e
denúncias apresentadas por entidades representativas ou pessoas jurídicas de
direito público ou privado ou por consumidores individuais; -
Prestar aos consumidores orientação permanente sobre seus direitos e
garantias; -
Informar, conscientizar e motivar o consumidor, por intermédio dos diferentes
meios de comunicação; -
Representar junto ao Ministério Público competente, para fins de adoção de
medidas processuais, penais e civis, no âmbito de suas atribuições; -
Convencionar com fornecedores de produtos e prestadores de serviços, ou com
suas entidades representativas, a adoção de normas coletivas de consumo; -
Gerenciar a realização de mediação individual ou coletiva de conflitos de
consumo; -
Gerenciar a realização de estudos e pesquisas sobre o mercado de consumo; -
Manter cadastro de entidades participantes do Sistema Municipal de Defesa do
Consumidor; - Cumprir outras atividades, compatíveis com a natureza de suas funções, que lhe forem atribuídas. |
|
Gerente de Defesa Civil |
-
Gerenciar procedimentos e supervisionar o trabalho das equipes responsáveis,
de modo a proporcionar ampla participação da comunidade nas ações de defesa,
especialmente nas atividades de planejamento e ações de respostas a desastres
e reconstrução; -
Gerenciar a implementação dos planos diretores, planos de
contingências e planos de operações de defesa civil; - Gerenciar
e fiscalizar a execução dos recursos do Fundo Municipal de Defesa Civil; - Conjugar
esforços para a realização de capacitações de recursos humanos para as
ações de defesa civil e promover o desenvolvimento de associações de
voluntários; - Apresentar
semestralmente a programação de cursos e treinamentos dos agentes de Defesa
Civil; -
Gerenciar as ações de análise das áreas de risco e articular a intervenção
preventiva, o isolamento e a evacuação da população das áreas de risco
intensificado e das edificações vulneráveis; -
Gerenciar o banco de dados e de mapas temáticos sobre ameaças múltiplas,
vulnerabilidade e mobiliamento do território e nível de riscos; -
Prover para que a Secretaria Estadual de Defesa Civil e a Secretaria Nacional
de Defesa Civil sejam periodicamente informadas sobre a ocorrência de
desastres e sobre atividades da Defesa Civil do Município; -
Gerenciar a realização de exercícios simulados, com a participação da
população, para treinamento das equipes e aperfeiçoamento dos planos de
contingência; -
Articular a realização da avaliação de danos e prejuízos das áreas atingidas
por desastres, e o preenchimento dos formulários de S2ID (Sistema Integrado
de Informações de Desastre); -
Propor à autoridade competente a Declaração de Situação de Emergência e de
Estado de Calamidade Pública, de acordo com os critérios estabelecidos pelo
Conselho Nacional de Defesa Civil - CONDEC; -
Gerenciar a execução da coleta e da distribuição dos suprimentos recebidos e
arrecadados em situações de desastres; -
Planejar a organização e a administração de abrigos provisórios para
assistência à população em situação de desastres; -
Gerenciar a mobilização comunitária e a implantação de Núcleo Comunitário de
Proteção em Defesa Civil - NUPDEC, especialmente nas áreas de riscos
intensificados; -
Gerenciar a implantação de programas de treinamento de voluntários; -
Gerenciar a implementação dos comandos operacionais a serem
utilizados como ferramenta gerencial para dirigir, controlar e coordenar as
ações emergenciais em circunstâncias de desastres; -
Articular-se com as Regionais Estaduais de Proteção em Defesa Civil - REPDEC
e com a Secretaria Estadual de Defesa Civil - SEDEC; - Cumprir outras atividades compatíveis com a natureza de suas funções, que lhe forem atribuídas. |
|
Gerente de Programas e Conselhos Municipais |
-
Coordenar, fiscalizar e assegurar a permanência e atuação dos conselhos
municipais de vinculados a secretaria municipal de trabalho, habitação,
assistência e defesa social (SETHADES), acompanhando os trabalhos e a
assiduidade dos conselheiros. -
Preencher, acompanhar, fiscalizar preenchimentos de relatórios, dados e
informações solicitadas pelos Ministérios Federais e Secretarias Estaduais, a
SETHADES. -
Acompanhar e fiscalizar convênios, emendas e repasses encaminhados a
SETHADES. -
Auxiliar diretamente o secretário nas prestações de contas de recursos
municipais, estaduais e federais vinculados aos Fundos de responsabilidade da
SETHADES. - Efetuar
estudos e pesquisas da sua área de atuação; -
Desempenhar outras atribuições afins ou que lhe forem determinadas. |
|
Gerente de Regularização Fundiária
|
-
Auxiliar o Secretário Municipal no exercício de suas atribuições; -
Gerenciar e acompanhar a Política Municipal de Habitação e de regularização
Fundiária, mediante programas de acesso da população à habitação, bem como à
melhoria da moradia e das condições de habitabilidade como elemento
essencial no atendimento do princípio da função social da cidade,
supervisionando o trabalho das equipes responsáveis; -
Promover programas de habitação popular em articulação com os órgãos
federais, regionais e estaduais e demais organizações da sociedade civil,
supervisionando o trabalho das equipes responsáveis; -
Gerenciar os programas de regularização e a titulação das áreas ocupadas pela
população de baixa renda, passíveis de implantação de programas
habitacionais, supervisionando o trabalho das equipes responsáveis; -
Propor a captação de recursos para projetos e programas específicos junto aos
órgãos, entidades e programas internacionais, federais e estaduais de
habitação; -
Gerenciar as ações de reassentamento das famílias residentes em áreas
insalubres, de risco ou de preservação ambiental, supervisionando o trabalho
das equipes responsáveis; -
Gerenciar as ações de promoção da regularização fundiária e urbanização em
áreas ocupadas por população de baixa renda (renda familiar até três salários
mínimos), mediante normas especiais de urbanização, uso e ocupação do solo e
edificações, consideradas a situação socioeconômica da população e as normas
ambientais; -
Cumprir outras atividades, compatíveis com a natureza de suas funções, que
lhe forem atribuídas. |
|
Gerente de Segurança Alimentar |
-
Auxiliar o Secretário Municipal no exercício de suas atribuições; -
Gerenciar programas e projetos da Política de Segurança Alimentar e
Nutricional no Município; -
Gerenciar o Programa de Aquisição de Alimentos da Agricultura Familiar;
-Realizar e promover estudos e análises estratégicas sobre segurança
alimentar, para subsidiar a implementação da Política de Segurança Alimentar
e Nutricional; -
Planejar e Gerenciar a implementação de programas e projetos que incentivem a
oferta de refeição de qualidade, a preços acessíveis, a populações
vulneráveis; -
Gerenciar e articular programas e projetos de mobilização e educação da
cidadania para a segurança alimentar; -
Estabelecer critérios de cooperação para a elaboração e implementação de
projetos públicos oriundos da sociedade civil de interesse da Política de
Segurança Alimentar e Nutricional; -
Articular-se políticas de segurança alimentar; -
Desenvolver ações de sensibilização e mobilização da sociedade civil para
promover a Segurança Alimentar e o combate à fome. -
Cumprir outras atividades, compatíveis com a natureza de suas funções, que
lhe forem atribuídas |
|
Assessor Técnico |
- Prestar
assessoria à chefia imediata e às demais chefias quando solicitado; -
Emitir pareceres opinativos em processos, projetos ou outros instrumentos, na
sua área de atuação; -
Elaborar projetos, relatórios e planos de trabalho da sua área de
especialização; -
Realizar estudos e pesquisas de assuntos da sua área de especialização; -
Efetuar estudos e pesquisas da sua área de atuação; - Desempenhar outras atribuições afins ou que lhe forem determinadas. |
|
Assessor Especial |
- Prestar assessoria à chefia imediata e às demais chefias quando solicitado; - Emitir pareceres em processos, projetos ou outros instrumentos, na sua área de atuação; - Elaborar projetos, relatórios e planos de trabalho da sua área de especialização; - Realizar estudos e pesquisas de assuntos da sua área de especialização; - Efetuar estudos e pesquisas da sua área de atuação; - Desempenhar outras atribuições afins ou que lhe forem determinadas. |
|
Coordenador de Defesa Civil e Orla Marítima
|
- Coordenar em conjunto com a Defesa Civil, as ações de defesa civil, defesa da Orla especialmente nas atividades de planejamento e ações de respostas a desastres e reconstrução, em atenção à orla municipal, supervisionando o trabalho das equipes efetivas responsáveis; - Supervisionar, controlar e avaliar o desempenho das unidades e dos servidores; - Promover aplicação de técnicas e métodos de trabalho voltados para qualidade e produtividade; - Gerenciar e coordenar as equipes de guarda-vidas, realizar a distribuição dos guarda-vidas nos postos e supervisionar as atividades desenvolvidas pelos guarda-vidas; - Controlar a frequência dos guarda-vidas, remetendo-a diariamente ao seu superior imediato(gerente); - Participar de reuniões e elaborar relatórios diários de ocorrências; - Promover a interlocução entre os guarda-vidas e a Coordenação de Salvamento Aquático, nas situações de anormalidade; - Desempenhar funções administrativas necessárias à execução de suas atribuições ou inerentes às suas atribuições; - Desempenhar com zelo e com presteza as missões que lhe forem confiadas; - Zelar pela economia, guarda e conservação dos recursos de caráter material à sua disposição, utilizando-os unicamente para trabalhos de interesse da PMF; - Desempenhar outras atribuições que, por suas características, se incluam na sua esfera de competência. |
|
Coordenador de Habitação e Regularização Fundiária |
-
Coordenar e acompanhar a Política Municipal de Habitação e de regularização
Fundiária, mediante programas de acesso da população à habitação, bem como à
melhoria da moradia e das condições de habitabilidade como elemento
essencial no atendimento do princípio da função social da cidade,
supervisionando o trabalho das equipes responsáveis; -
Promover programas de habitação popular em articulação com os órgãos
federais, regionais e estaduais e demais organizações da sociedade civil,
supervisionando o trabalho das equipes responsáveis; -
Gerenciar os programas de regularização e a titulação das áreas ocupadas pela
população de baixa renda, passíveis de implantação de programas
habitacionais, supervisionando o trabalho das equipes responsáveis; -
Propor a captação de recursos para projetos e programas específicos junto aos
órgãos, entidades e programas internacionais, federais e estaduais de
habitação; -
Coordenar as ações de reassentamento das famílias residentes em áreas
insalubres, de risco ou de preservação ambiental, supervisionando o trabalho
das equipes responsáveis; -
Coordenar as ações de promoção da regularização fundiária e urbanização em
áreas ocupadas por população de baixa renda (renda familiar até três salários
mínimos), mediante normas especiais de urbanização, uso e ocupação do solo e
edificações, consideradas a situação socioeconômica da população e as normas
ambientais; -
Cumprir outras atividades, compatíveis com a natureza de suas funções, que
lhe forem atribuídas. |
|
Coordenador da Casa de Passagem |
-
Coordenar os recursos financeiros, providenciado os materiais necessários
para o bom andamento do serviço, bem como da higiene, segurança alimentar e
dignidade dos usuários; -
Coordenar as ações de acompanhar o acolhimento ou desacolhimento de
cada criança ou adolescentes; -
Aprovar, em conjunto com os técnicos, plano de atendimento de cada indivíduo
institucionalizado, remetendo para o Centro de Referência Especializado de
Assistência Social, para inserção em programas sócio assistencial e
fortalecimento dos vínculos comunitários e familiares; - Coordenar
as ações de reinserção familiar de cada usuário; -
Coordenar a equipe de trabalho do Serviço de Acolhimento e propiciar
condições de trabalho para os técnicos e servidores que atenderem diretamente
as demandas; -
Coordenar as ações de atendimento médico, psicológico e outros
especializados, necessários para habilitação ou reabilitação de cada
indivíduo institucionalizado; - Remeter
à autoridade judiciária relatório circunstanciado acerca da situação de cada
criança ou adolescente acolhido e sua família, para fins de reavaliação
prevista no §1° do art. 19 do Estatuto da Criança e do Adolescente; -
Produzir relatório mensal de atendimento, devendo ser remetido para o Órgão
Gestor da Política Municipal de Assistência Social, inclusive com o
demonstrativo físico-financeiro; - Cumprir outras atividades, compatíveis com a natureza de suas funções, que lhe forem atribuídas. |
|
Coordenação de Assistência Social |
-
Coordenar, desenvolver e supervisionar a execução da política municipal de
desenvolvimento, assistência e promoção social; -
Executar o planejamento e a supervisão da execução das atividades e programas
assistenciais e promocionais no campo social; -
Realizar o levantamento dos problemas sociais do município, localizando os
pontos críticos, priorizando as áreas de intervenção da ação municipal; -
Manter estreita coordenação com órgãos de promoção e de assistência social,
estadual e federal; -
Participar de atividades de assistência e promoção social, através de
convênios com entidades públicas e particulares; -
Coordenar os programas sociais, com exceção da Bolsa Família, elaborando e
executando programas de amparo à criança, ao adolescente, a família, ao idoso
e ao migrante; -
Planejar, organizar a execução, com a participação de técnicos, os cursos de
treinamento de formação e reciclagem dos servidores que atuam nas unidades
subordinadas; -
Estimular a organização e a participação da comunidade no levantamento,
discussão e solução de problemas relacionados com a ação social da
municipalidade; -
Coordenar, controlar e avaliar as atividades de assistência social, prestadas
por instituições da comunidade, que recebem subvenção ou auxílio da
municipalidade; -
Cumprir outras atividades, compatíveis com a natureza de suas funções, que
lhe forem atribuídas. |
|
Coordenador do CREAS |
-
Articular, acompanhar e avaliar o processo de implantação do CREAS e seu (s)
serviço (s), quando for o caso; -
Coordenar as rotinas administrativas, os processos de trabalho e os recursos
humanos da Unidade; -
Participar da elaboração, acompanhamento, implementação e avaliação
dos fluxos e procedimentos adotados, visando garantir a efetivação das
articulações necessárias; -
Subsidiar e participar da elaboração dos mapeamentos da área de vigilância
socioassistencial do órgão gestor de Assistência Social; -
Coordenar a relação cotidiana entre CREAS e as unidades referenciadas ao
CREAS no seu território de abrangência; -
Coordenar o processo de articulação cotidiana com as demais unidades e
serviços socioassistenciais, especialmente os CRAS e Serviços de Acolhimento,
na sua área de abrangência; -
Coordenar o processo de articulação cotidiana com as demais políticas
públicas e os órgãos de defesa de direitos, recorrendo ao apoio do órgão
gestor de Assistência Social, sempre que necessário; -
Definir com a equipe a dinâmica e os processos de trabalho a serem
desenvolvidos na Unidade; -
Discutir com a equipe técnica a adoção de estratégias e ferramentas
teórico-metodológicas que possam qualificar o trabalho; -
Definir com a equipe os critérios de inclusão, acompanhamento e desligamento
das famílias e indivíduos nos serviços ofertados no CREAS; -
Coordenar o processo, com a equipe, unidades referenciadas e rede de
articulação, quando for o caso, do fluxo de entrada, acolhida,
acompanhamento, encaminhamento e desligamento das famílias e indivíduos no
CREAS; -
Coordenar a execução das ações, assegurando diálogo e possibilidades de
participação dos profissionais e dos usuários; -
Coordenar a oferta e o acompanhamento do (s) serviço (s), incluindo o
monitoramento dos registros de informações e a avaliação das ações
desenvolvidas; -
Coordenara alimentação dos registros de informação e monitorar o envio
regular de informações sobre o CREAS e as unidades referenciadas,
encaminhando-os ao órgão gestor; -
Contribuir para a avaliação, por parte do órgão gestor, dos resultados
obtidos pelo CREAS; -
Participar das reuniões de planejamento promovidas pelo órgão gestor de
Assistência Social e representar a Unidade em outros espaços, quando
solicitado; -
Identificar as necessidades de ampliação do RH da Unidade e/ou capacitação da
equipe e informar o órgão gestor de Assistência Social; -
Coordenar os encaminhamentos à rede e seu acompanhamento; -
Cumprir outras atividades, compatíveis com a natureza de suas funções, que
lhe forem atribuídas. |
|
Coordenador do CRAS |
-
Articular, acompanhar e avaliar o processo de implantação do CRAS e
a implementação dos programas, serviços, projetos de proteção
social básica operacionalizadas nessa unidade; -
Coordenar a execução e o monitoramento dos serviços, o registro de
informações e a avaliação das ações, programas, projetos, serviços e
benefícios; -
Participar da elaboração, acompanhar e avaliar os fluxos e procedimentos para
garantir a efetivação da referência e contrarreferência; -
Coordenar a execução das ações, de forma a manter o diálogo e garantir a
participação dos profissionais, bem como das famílias inseridas nos serviços
ofertados pelo CRAS e pela rede prestadora de serviços no território; - Definir,
com participação da equipe de profissionais, os critérios de inclusão,
acompanhamento e desligamento das famílias, dos serviços ofertados no CRAS; -
Coordenar a definição, junto com a equipe de profissionais e representantes
da rede socioassistencial do território, o fluxo de entrada, acompanhamento,
monitoramento, avaliação e desligamento das famílias e indivíduos nos
serviços de proteção social básica da rede socioassistencial referenciada ao
CRAS; -
Promover a articulação entre serviços, transferência de renda e benefícios
socioassistenciais na área de abrangência do CRAS; -
Definir, junto com a equipe técnica, os meios e as ferramentas
teórico-metodológicos de trabalho social com famílias e dos serviços de
convivência; -
Contribuir para avaliação, a ser feita pelo gestor, da eficácia, eficiência e
impactos dos programas, serviços e projetos na qualidade de vida dos
usuários; -
Efetuar ações de mapeamento, articulação e potencialização da rede
socioassistencial no território de abrangência do CRAS e fazer a gestão local
desta rede; -
Efetuar ações de mapeamento e articulação das redes de apoio informais
existentes no território (lideranças comunitárias, associações de bairro); -
Coordenar a alimentação de sistemas de informação de âmbito local e monitorar
o envio regular e nos prazos, de informações sobre os serviços
socioassistenciais referenciados; -
Participar dos processos de articulação intersetorial no território do CRAS; -
Averiguar as necessidades de capacitação da equipe de referência e informar a
Secretaria competente; -
Planejar e coordenar o processo de busca ativa no território de abrangência
do CRAS, em consonância com diretrizes do setor de Assistência Social; -
Participar das reuniões de planejamento promovidas pela Secretaria Municipal,
contribuindo com sugestões estratégicas para a melhoria dos serviços a serem
prestados; -
Participar de reuniões sistemáticas na Secretaria Municipal, com presença de
coordenadores de outro(s) CRAS (quando for o caso) e de coordenador (es) do
CREAS (ou, na ausência deste, de representante da proteção especial); -
Cumprir outras atividades, compatíveis com a natureza de suas funções, que
lhe forem atribuídas. |
|
Coordenador do Bolsa Família |
-
Assumir a interlocução política entre a prefeitura, o MDS e o estado para a
implementação do Bolsa Família e do Cadastro Único; -
Coordenar a relação entre as secretarias de assistência social, educação e
saúde para o acompanhamento dos beneficiários do Bolsa Família e a
verificação das condicionalidades; -
Coordenar a execução dos recursos transferidos pelo governo federal para o
Programa Bolsa Família no município; -
Assumir a interlocução, em nome do município, com os membros do Comitê/
Conselho de Controle Social do município, garantindo a eles o acompanhamento
e a fiscalização das ações do Programa na comunidade; -
Coordenar a interlocução com outras secretarias e órgãos vinculados ao
próprio governo municipal, do estado e do Governo Federal e, ainda, com
entidades não governamentais, com o objetivo de facilitar a implementação de
programas complementares para as famílias beneficiárias do
Bolsa Família; -
Cumprir outras atividades, compatíveis com a natureza de suas funções, que
lhe forem atribuídas. |
|
Coordenador de Segurança Alimentar |
-
Coordenar programas e projetos da Política de Segurança Alimentar e
Nutricional no Município; -
Coordenar o Programa de Aquisição de Alimentos da Agricultura Familiar;
-Realizar e promover estudos e análises estratégicas sobre segurança
alimentar, para subsidiar a implementação da Política de Segurança Alimentar
e Nutricional; -
Planejar e coordenar a implementação de programas e projetos que incentivem a
oferta de refeição de qualidade, a preços acessíveis, a populações
vulneráveis; -
Coordenar e articular programas e projetos de mobilização e educação da
cidadania para a segurança alimentar; -
Estabelecer critérios de cooperação para a elaboração e implementação de
projetos públicos oriundos da sociedade civil de interesse da Política de
Segurança Alimentar e Nutricional; -
Articular-se políticas de segurança alimentar; -
Desenvolver ações de sensibilização e mobilização da sociedade civil para
promover a Segurança Alimentar e o combate à fome. -
Cumprir outras atividades, compatíveis com a natureza de suas funções, que
lhe forem atribuídas |
|
Coordenador de Ação Social e Programa Incluir |
-
Realizar o acompanhamento das famílias, na perspectiva adotada pelo SUAS; -
Ampliar o acesso das famílias aos serviços ofertados pelo município, e -
Oportunizar o acesso à ocupação e renda das famílias, por meio de ações de
inclusão produtiva. -
Cumprir outras atividades, compatíveis com a natureza de suas funções, que
lhe forem atribuídas |
|
SECRETARIA MUNICIPAL DE MEIO AMBIENTE |
|
|
Secretário Municipal |
- Exercer
análise, orientação, coordenação e supervisão dos órgãos e entidades da
administração municipal nas áreas de sua competência; -
Praticar os atos pertinentes às atribuições que lhes forem outorgadas ou
delegadas pelo Chefe do Poder Executivo; -
Propor, anualmente e dentro dos prazos regulamentares, o orçamento dos órgãos
de sua competência; -
Delegar, por ato expresso, atribuições aos seus subordinados; - Analisar
e direcionar as reivindicações dos munícipes; -
Reunir, periodicamente, os gerentes dos órgãos que lhe são subordinados, a
fim de serem discutidos assuntos da área de sua competência; -
Decidir sobre recursos e reclamações referentes a atos dos seus subordinados; -
Exercer outras atribuições que decorram da legislação em vigor ou
lhe sejam delegadas pelo superior hierárquico; -
Cumprir outras atividades, compatíveis com a natureza de suas funções, que
lhe forem atribuídas. |
|
Subsecretário Municipal |
-
Auxiliar o Secretário Municipal no exercício de suas atribuições; -
Representar nas ausências o Secretário ou por sua determinação expressa; -
Substituir o Secretário automaticamente em suas faltas ou impedimentos e
sucedê-lo em casos de vacância do cargo até nomeação de novo titular pelo
Chefe do Poder Executivo; -
Cumprir outras atividades, compatíveis com a natureza de suas funções, que
lhe forem atribuídas; |
|
Assessor Especial |
-
Assessorar o processo e planejamento estratégico e construção de orçamentos
da Secretaria Municipal; -
Assessorar a definição das políticas de gestão de pessoas; -
Assessorar e instrumentalizar o Secretário Municipal para tomada de decisões; -
Auxiliar o Secretário e Subsecretário na análise de documentação e processos; -
Assessorar na elaboração de projetos, relatórios e planos de trabalho da sua
área de especialização; -
Realizar estudos e pesquisas de assuntos da sua área de especialização; -
Analisar as informações divulgadas pela Secretaria; - Assessorar
a Secretaria na elaboração de planos e projetos visando captação de recursos
junto aos órgãos estaduais e federais; -
Participar e representar a secretaria em reuniões, encontros e eventos; -
Estabelecer boas relações com órgãos públicos federais, estaduais e empresas
privadas; -
Cumprir outras atividades, compatíveis com a natureza de suas funções, que
lhe forem atribuídas. |
|
Assessor Técnico |
-
Coletar e fornecer informações estratégicas para análise dos superiores, -
Analisar as informações divulgadas pela Secretaria; -
Participar e representar a secretaria em reuniões, encontros e em eventos; -
Realizar reuniões e encontros com o corpo técnico
para otimização das atividades técnicas; -
Informar o corpo técnico sobre capacitações e eventos condizentes com as
atividades da secretaria; -
Estabelecer boas relações com órgãos públicos federais, estaduais e empresas
privadas; -
Cumprir outras atividades, compatíveis com a natureza de suas funções, que
lhe forem atribuídas. |
|
Gerente de Meio Ambiente |
-
Gerenciar, planejar, organizar e controlar as atividades da área técnica; -
Gerenciar as atividades relacionadas às coordenações de educação ambiental,
recursos naturais e de conservação; -
Planejar, coordenar e avaliar as atividades educativas junto às organizações
da sociedade civil e à população em geral; -
Avaliar as atividades de manutenção e conservação das Unidades de Conservação
e Parques Naturais; - Estabelecer
e fazer cumprir metas, políticas de execução de atividades, cronograma e
prioridades para as diversas áreas; - Indicar
necessidades de revisão de planos e apresentar propostas de políticas
setoriais, de programas, projetos e atividades para sua execução; -
Executar outras atividades correlatas ou que lhe venham a ser atribuídas. -
Avaliar e aprovar Plano de Recuperação de Áreas Degradadas; |
|
Gerente de Licenciamento |
-
Gerenciar, planejar, organizar e controlar as atividades da área técnica; -
Gerenciar as atividades relacionadas às coordenações de fiscalização,
licenciamento ambiental, bem como de controle e qualidade ambiental; -
Analisar os requerimentos de licença ambiental para definição e
enquadramento, quanto ao tipo de licença a ser deferida; -
Estabelecer e fazer cumprir metas, políticas de execução de atividades,
cronograma e prioridades para as diversas áreas; -
Indicar necessidades de revisão de planos e apresentar propostas de políticas
setoriais, de programas, projetos e atividades para sua execução; -
Elaborar os pareceres técnicos para a exigência de Estudo Prévia de Impacto
Ambiental - EPIA, Relatórios de Impacto Ambiental – RIMA; -
Elaborar as diretrizes para os empreendimentos que exijam o Relatório de
Impacto Urbano - RIU; -
Executar outras atividades correlatas ou que lhe venham a ser atribuídas. |
|
Coordenador de Educação Ambiental |
-
Coordenar atividades de educação ambiental nas escolas e na comunidade, em
parceria com a Secretaria de Educação, supervisionando o trabalho das equipes
responsáveis; -
Promover campanhas de educativas junto ao comércio, as indústrias, igrejas,
escolas e demais organizações comunitárias em assuntos de proteção ambiental; -
Orientar a utilização de defensivos agrícolas, em articulação com órgãos de
saúde e Secretaria de Agricultura; -
Desenvolver ações, programas, projetos e campanhas direcionados as escolas e
a comunidade, utilizando-se de meios multivariados para desenvolver suas
práticas educativas; -
Promover capacitação de EA, no âmbito da administração municipal; -
Mobilizar e informar a comunidade acerca das questões ambientais desenvolve
eventos com as diversas temáticas e executar outras atividades correlatas. |
|
Coordenador de Controle e Qualidade Ambiental |
-
Monitorar os possíveis impactos provenientes das atividades potencialmente
poluidoras e/ou degradadoras do meio ambiente, por meio de
diretrizes, normas e condicionantes ambientais; - Atuar
de forma integrada com as demais gerências e coordenações, no âmbito de
auxiliar e participar nas ações voltadas aos recursos naturais e a educação
ambiental, visando o desenvolvimento sustentável no município; -
Executar outras atividades correlatas. |
|
Coordenador de Recursos Naturais |
-
Coordenar áreas protegidas como Parques ou Reservas ou não como os recursos
naturais de restinga, Mata Atlântica, Manguezais e demais recursos naturais; -
Acompanhar a realização de ações de monitoramento de atividades produtivas e
prestadoras de serviço quando efetiva ou potencialmente poluidoras
e/ou degradadoras; -
Planejar e executar atividades que envolvam recuperação de áreas degradadas; -
Executar outras atividades correlatas. |
|
Coordenador de Licenciamento Ambiental |
-
Coordenar as atividades de licenciamento ambiental, bem como a definição de
medidas condicionantes de modo que minimize os impactos ambientais,
supervisionando o trabalho das equipes efetivas responsáveis; -
Realizar a análise técnica e emitir os respectivos pareceres nos processos de
requerimento de licença ambiental para localização, instalação, operação e
ampliação de atividades potencial ou efetivamente poluidoras; -
Elaborar as licenças ambientais a serem deferidas; -
Monitorar os processos de gestão e da qualidade ambiental, decorrentes do
processo de licenciamento; -
Analisar e dar parecer nos requerimentos de renovação de licença ambiental; -
Fornecer subsídios técnicos aos diversos setores da Secretaria, quando
necessários; -
Executar outras atividades correlatas ou que lhe venham a ser atribuídas. |
|
Coordenador de Unidade de Conservação |
- Coordenar
as atividades definidas para as Unidades de Conservação e Parques Naturais; -
Executar as atividades de manutenção e conservação das Unidades de
Conservação e Parques Naturais; - Adotar
medidas de proteção ambiental e preservação ecológica nas Unidades de
Conservação, estendidos aos seus entornos; -
Programar e controlar as visitas das Unidades de Conservação; -
Executar as ações que visem à melhoria dos ambientes diversos das Unidades de
Conservação, respeitando os seus planos de manejo e planos diretores; -
Acompanhar e avaliar as áreas de Unidades de Conservação, desta
municipalidade; -
Contribuir para a elaboração de projetos e atividades de implementação; -
Executar outras atividades correlatas ou que lhe venham a ser atribuídas. |
|
Coordenador de Fiscalização |
-
Coordenar, supervisionar, avaliar e executar as atividades realizadas no
setor de Fiscalização Ambiental, no que tange a elaboração de ordens de
serviços, programação semanal/ mensal das atividades do setor, análise de
solicitações, verificando a viabilidade do cumprimento, pelos fiscais,
análise dos relatórios dos fiscais; -
Acompanhar os procedimentos relacionados ao Processo Administrativo Fiscal,
visando assegurar seu trâmite correto, em todas as etapas legais,
supervisionando o trabalho das equipes responsáveis; -
Desempenhar outras atribuições, que por suas características se incluam na
sua esfera de competência. |
|
Coordenador do Viveiro Municipal |
-
Coordenar as atividades relativas à produção de plantas ornamentais, árvores
nativas e exóticas e plantas para substituição no Município; -
Coordenar as atividades relativas à produção demudas de plantas
nativas do Município; -
Coordenar as atividades relativas à produção de plantas matrizes e sua zelar
pela sua multiplicação; -
Promover melhorias a fim de diversificar as espécies produzidas; -
Realizar reuniões de planejamento interno; -
Cumprir outras atividades, compatíveis com a natureza de suas funções, que
lhe forem atribuídas. |
|
Coordenador de Bem-Estar Animal |
- Coordenar as ações e procedimentos para a castração e outros procedimentos necessários a assistência de animais abandonados e em situação de maus tratos, diretamente ou por colaboração da iniciativa privada; - Promover campanhas de conscientização, guarda responsável e cuidados relativos à saúde animal, com a elaboração de ações midiáticas que atinjam diversos setores da sociedade organizada; - Coordenar a realização de eventos municipais lúdico educativos relacionados ao bem-estar do animal doméstico e campanhas periódicas de adoção e guarda responsável; - Auxiliar nas ações de manejo da fauna urbana de modo a garantir segurança das comunidades, em parceria com órgãos afins. |
|
Supervisor Operacional de Viveiro |
- Manter viveiro de plantas até o atingimento de porte ideal para arborização de vias e logradouros; - Providenciar a produção, reprodução e cultivo de espécies vegetais para a arborização, jardinagem e outras demandas do Município; - Executar os tratos culturais adequados para o bom desenvolvimento de arborização; - Desempenhar outras atribuições, que por suas características se incluam na sua esfera de competência; |