LEI Nº 1.603, DE 19 DE NOVEMBRO DE 2025

 

Dispõe sobre a alteração da Lei Municipal nº 1.340 de 10 de maio de 2022 criando cargos de Diretor de Engenharia e Arquitetura e dá outras providências.

 

O PREFEITO DO MUNICÍPIO DE FUNDÃO, ESTADO DO ESPÍRITO SANTO, faz saber que a Câmara Municipal aprovou e eu sanciono a seguinte Lei:

 

Art. 1º O art. 5º da Lei Municipal nº 1.340 de 10 de maio de 2022, passa a vigorar acrescido do inciso VII, com a seguinte redação: 

 

Art. 5º.........................................................................................................

 

VII – Diretor: cargos destinados à direção de gerências determinados da máquina pública, subordinado a instâncias superiores e com comando sobre estruturas inferiores, sem natureza representativa e com poder decisório interno.”

 

Art. 2º O art. 6º da Lei Municipal n.º 1.340 de 10 de maio de 2022, passa a vigorar acrescido do inciso VII, que terá a seguinte redação: 

 

Art. 6º..........................................................................................................

 

VII - o cargo de Diretor terá como requisito de investidura a exigência de formação de nível superior completo na respectiva área de atuação.”

 

Art. 3º O art. 33 da Lei Municipal n.º 1.340 de 10 de maio de 2022, passa a vigorar com a seguinte redação: 

 

Art. 33 A SEMOB dispõe dos seguintes cargos em comissão em sua estrutura: 01 (um) cargo de Secretário, 02 (dois) cargos de Subsecretário, 03 (três) cargos de Administrador Regional, 04 (quatro) cargos de Diretor, 14 (quatorze) cargos de Gerente, 02 (dois) cargos de Assessor Técnico, 13 (treze) cargos de coordenador e 06 (seis) cargos de Chefe de Manutenção Predial e de Obras Públicas.”

 

Art. 4º A estrutura administrativa da Secretaria de Obras e Serviços Urbanos prevista no Anexo I da Lei Municipal nº 1.340 de 10 de maio de 2022 passa a vigorar com a seguinte redação:

 

SECRETARIA DE OBRAS E SERVIÇOS URBANOS –SEMOB

 

Diagrama

O conteúdo gerado por IA pode estar incorreto.

 

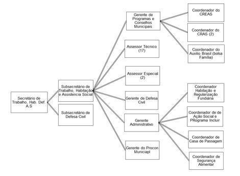
Art. 5º A estrutura administrativa da Secretaria De Trabalho, De Habitação, Assistência e Defesa Social prevista no Anexo I da Lei Municipal nº 1.340 de 10 de maio de 2022 passa a vigorar com a seguinte redação:

 

SECRETARIA DE TRABALHO, HABITAÇÃO, ASSISTENCIA E DEFESA SOCIAL – SETHADES

 

Diagrama

O conteúdo gerado por IA pode estar incorreto.

 

Art. 6º O Anexo II da Lei Municipal nº 1.340 de 10 de maio de 2022 passa a vigorar acrescido dos cargos de Diretor, conforme discriminação a seguir:

 

Cargo

Quantidade

Vencimento

Diretor

04

4.990,00

 

Art. 7º A estrutura administrativa da Secretaria de Obras e Serviços Urbanos prevista no Anexo III da Lei Municipal nº 1.340 de 10 de maio de 2022 passa a vigorar com a seguinte redação:

 

SECRETARIA DE OBRAS E SERVIÇOS URBANOS

Secretário de

Obras, Infraestrutura e

Serviços Urbanos

- Exercer análise, orientação, coordenação e supervisão dos órgãos e entidades da administração municipal nas áreas de sua competência;

- Praticar os atos pertinentes às atribuições que lhes forem outorgadas ou delegadas pelo Chefe do Poder Executivo;

- Propor, anualmente e dentro dos prazos regulamentares, o orçamento dos órgãos de sua competência;

- Delegar, por ato expresso, atribuições aos seus subordinados;

- Analisar e direcionar as reivindicações dos munícipes;

- Reunir, periodicamente, os gerentes dos órgãos que lhe são subordinados, a fim de serem discutidos assuntos da área de sua competência;

- Decidir sobre recursos e reclamações referentes a atos dos seus subordinados;

- Exercer outras atribuições que decorram da legislação em vigor ou lhe sejam delegadas pelo superior hierárquico;

- Cumprir outras atividades, compatíveis com a natureza de suas funções, que lhe forem atribuídas,

Subsecretário de

Obras

- Auxiliar o Secretário Municipal no exercício de suas atribuições;

- Representar nas ausências o Secretário ou por sua determinação expressa;

- Substituir o Secretário automaticamente em suas faltas ou impedimentos e sucedê-lo em casos de vacância do cargo até nomeação de novo titular pelo Chefe do Poder Executivo;

- Cumprir outras atividades, compatíveis com a natureza de suas funções, que lhe forem atribuídas.

Subsecretário de

Infraestrutura e Serviços Urbanos

- Auxiliar o Secretário Municipal no exercício de suas atribuições;

- Representar nas ausências o Secretário por sua determinação expressa;

- Cumprir outras atividades, compatíveis com a natureza de suas funções, que lhe forem atribuídas.

Diretor de Engenharia e arquitetura

– exercer a gestão, orientação, supervisão e controle das atividades técnicas relativas aos programas, projetos, obras e serviços públicos afetos à Diretorias que integram a sua estrutura, que sejam executados por administração direta ou por terceiros;

– articular e providenciar o apoio técnico especializado, caso seja requerido pela Secretaria;

– coordenar, articular e supervisionar a solução das questões relacionadas à área de engenharia e arquitetura;

– aprovar e dar anuência e orientar as respostas técnicas e os encaminhamentos de ações que envolvam o Ministério Público e órgãos de controle interno e externo;

– aprovar e dar anuência aos despachos decisórios emitidos pelas gerências que lhe são subordinadas, nos termos da lei;

– exercer outras atividades compatíveis com a natureza de suas atribuições e as que lhe forem determinadas pelo Secretário;

– gerir e conduzir os assuntos de competência da Unidade, avaliando as necessidades e os problemas existentes, e, iniciando o procedimento processual para as devidas soluções ou objetivos a realizar, seja com relação à elaboração dos documentos atinentes, seja com relação aos recursos físicos e humanos envolvidos na realização dos trabalhos;

– gerir e promover a execução dos serviços e/ou obras e/ou topografia à cargo da Unidade, que lhe forem determinadas pelo Superior Imediato;

– coordenar a preparação de termos de referência, especificações e dos critérios técnicos e documentos para os processos de licitação da aquisição e/ou contratação de insumos, recursos humanos ou materiais relativos às atividades de competência da Unidade;

– emitir e assinar as anotações de responsabilidades técnicas referentes às atividades e/ou obras realizadas pela Unidade;

– realizar a análise crítica, verificações de compatibilizações e avaliação sistemática dos levantamentos, estudos e projetos das obras e/ou serviços a serem executados, e, caso se diagnostique a necessidade de alteração, correção ou complementação do(s) projeto(s) existente(s), encaminhar a solicitação com a sugestão ao Superior Imediato;

– propor e/ou realizar correções e ajustes considerados necessários ao projeto existente, objetivando melhor qualidade dos serviços a serem executados, com anuência do Superior Imediato e da área de Estudos e Projetos, conforme o caso;

– cumprir e fazer cumprir o cronograma de execução dos serviços e/ou obras e apropriar os custos de sua execução pela Unidade;

– elaborar normas, critérios técnicos, instruções técnicas e procedimentos técnicos que orientem as unidades executoras no desenvolvimento dos trabalhos, objetivando o bom desenvolvimento dos serviços, e padronizando-os de acordo com a especificidade de cada assunto;

– responsabilizar-se pelos aspectos técnicos das instalações e implementações das obras e serviços públicos de competência da Unidade, realizando os devidos acompanhamentos;

– distribuir e supervisionar o trabalho dos servidores, promovendo o registro de todas as ocorrências funcionais, para efeito de controle de frequência e avaliação do desempenho e da produtividade;

-– designar servidores, engenheiros e técnicos como encarregados de turma de serviços e obras, visando o desempenho das atribuições relacionadas a seguir: a) coordenar e supervisionar os trabalhos das equipes e/ou das turmas sob sua responsabilidade;

b) levantar e relacionar, por característica, o material necessário para utilização e distribuição aos servidores para a execução do trabalho;

c) atender às determinações quanto aos serviços a serem executados, observando as normas e procedimentos da SEINFRA;

d) controlar o pessoal sob sua subordinação, preenchendo fichas de controle da frequência, alimentação e produtividade;

e) informar ao Superior Imediato quaisquer ocorrências de anormalidades no serviço;

– realizar as ações necessárias à garantia da contínua disponibilidade de todos os materiais, equipamentos, veículos, insumos ou qualquer recurso humano ou físico necessários para a adequada realização das obras e serviços de competência da Gerência;

– identificar e conduzir tempestivamente os serviços à cargo da Gerência, de forma a impedir quaisquer atrasos ou paralisações, garantindo-se a produtividade adequada no andamento das obras;

– responsabilizar-se pela observância das normas de segurança do trabalho, cumprindo-as e fazendo serem cumpridas;

– controlar o consumo de materiais utilizados na execução de obras e serviços de sua competência, mediante medições mensais de todos os insumos utilizados de cada obra e/ou serviço realizado, registrando-se detalhadamente o(s) local(is) aplicados;

– supervisionar as atividades de medição e as próprias medições dos serviços executados, procedendo a verificação de todos os relatórios emitidos pelos engenheiros, bem como desenvolver outras ações de controle necessárias para a garantia da completa certificação da veracidade dos dados apresentados nos respectivos relatórios;

– fornecer todos os quantitativos dos serviços realizados à Gerência de Avaliação, Aprovação e Monitoramento de Obras e a realização de suas medições;

– manter o controle sobre a localização e condições do maquinário, equipamentos e veículos alocados à Gerência ou utilizados em suas obras ou serviços, bem como a realização da produtividade contínua devida impedindo-se ociosidades;

– exercer outras atividades compatíveis com a natureza de Direção.

Administrador

Regional

- Detectar, avaliar e informar sobre problemas, prioridades e reivindicações da população junto à Administração Municipal,

- Zelar pela preservação, conservação e defesa do domínio público municipal, compreendido também o patrimônio ecológico,

- Integrar-se as iniciativas concernentes à Defesa Civil;

- Promover, apoiar e participar das atividades de natureza cívico-cultural na sua região;

-Promover a conscientização dos servidores municipais, integrantes da administração regional, sobre a natureza do Serviço Público e suas responsabilidades, no sentido de aprimorar a qualidade dos recursos humanos na prestação de serviços;

- Exercer a interlocução proativa, mantendo permanente diálogo com representantes da sociedade civil, para exame de quaisquer questões de interesses públicos, inclusive ensejando a presença das autoridades Municipais sempre que julgar necessário.

Gerência

Jurídica

- Assessorar o Secretário e Subsecretários Municipais da pasta nas atividades de gerenciamento, planejamento e monitoramento das ações relacionadas ao controle e analise de processos;

- Promover, preparar, programar, coordenar e supervisionar a análise de Minutas referentes as atividades da Secretaria;

- Outras atividades que lhe forem delegadas.

Gerência de

Infraestrutura

- Gerenciar a execução dos serviços de conservação galerias de águas pluviais, supervisionando o trabalho das equipes responsáveis;

- Gerenciar a execução dos serviços de terraplanagem em áreas públicas, abertura, alargamento e duplicação de vias públicas, manutenção da rede de galerias do município;

- Gerenciar a manutenção e conservação dos cemitérios municipais manutenção e Conservação da iluminação pública, supervisionando o trabalho das equipes responsáveis;

- Efetuar outras atividades afins, no âmbito de sua competência.

Gerência de

Serviços Urbanos

- Conservar parques, praças e jardins e a criação e manutenção de áreas verdes na cidade; - Controlar o almoxarifado de materiais de construção, supervisionando o trabalho das equipes responsáveis;

- Gerenciar a execução dos serviços de reparos em calçadas, praças e manutenção de próprios municipais, supervisionando o trabalho das equipes responsáveis;

- Gerenciar a execução dos serviços de conservação das vias públicas do município;

- Gerenciar a manutenção e conservação dos cemitérios municipais manutenção e Conservação da iluminação pública, supervisionando o trabalho das equipes responsáveis;

- Efetuar outras atividades afins, no âmbito de sua competência.

Gerência de

Fiscalização de

Limpeza Pública

- Gerenciar a execução dos serviços de limpeza pública do Município, supervisionando o trabalho das equipes responsáveis;

- Supervisionar e orientar a criação de normatizações e fiscalizações das ações e atividades relativas à política ambiental do município;

- Estabelecer normas e procedimentos especiais para os serviços de coleta de lixo nos edifícios comerciais e residenciais, mercado municipal e áreas ocupadas com as feiras livres, bem como a coleta do lixo hospitalares dos serviços de saúde;

- Gerenciar fixação dos limites das áreas de operação, dos itinerários, da frequência e dos horários para coleta de lixo;

- Gerenciar a execução dos serviços capina, a varrição, a lavagem de logradouros e a remoção de entulhos das vias públicas, supervisionando o trabalho das equipes responsáveis;

- Programar, controlar e distribuir os veículos e equipamentos a serem utilizados na limpeza pública;

- Executar atividades correlatas determinadas pelo superior imediato.

Gerência de

Inspeção Técnica

- Realizar vistorias e inspeções nas obras do patrimônio público ou de interesse da municipalidade;

- Emitir laudos técnicos e relatórios de vistorias;

- Efetuar outras atividades afins, no âmbito de sua competência

Gerência de

Contratos e

Medições

- Gerenciar a realização de Estudos Técnicos Preliminares, Termos de Referência de acordo com os interesses e necessidades da municipalidade;

- Controlar e Fiscalizar contratos em execução no município;

- Controlar vigência contratual, publicações, controle de dotações orçamentárias, dentre outros;

- Executar atividades correlatas determinadas pelo superior imediato.

Gerência de

Planejamento de

Obras Públicas

- Coordenar cronogramas, recursos, equipamentos e informações do projeto

- Colaboração com os setores pertinentes, para identificar e definir escopo, requisitos e objetivos.

- Garantir que as necessidades da administração pública sejam atendidas à medida que o projeto evolui.

- Desenvolver outras atribuições correlatas.

Gerente de

Planejamento

Urbano

- Gerenciar o planejamento do Município e das ações e políticas voltadas para a gestão estratégica e o desenvolvimento urbano, supervisionando o trabalho das equipes responsáveis;

- Gerenciar as atividades concernentes ao Plano Diretor Municipal;

- Coordenar as atividades concernentes à aprovação de projetos e uso ocupação do solo municipal, supervisionando o trabalho das equipes responsáveis;

- Desempenhar outras atribuições afins.

Gerência de

Controle de

Edificações

- Gerenciar as atividades concernentes à aprovação de projetos, uso e ocupação do solo municipal, análises de viabilidades, emissão de pareceres, certidões diversas e afins;

- Realizar consulta ao Plano Diretor Municipal e gerenciar atividades concernentes ao PDM;

- Gerenciar e controlar os alvarás, pareceres, certidões e afins, emitidos pelo setor;

- Desempenhar outras atribuições afins.

Gerência de

Fiscalização

- Gerenciar, supervisionar, avaliar e executar as atividades realizadas no setor de Fiscalização dos Serviços Públicos, no que tange a elaboração de ordens de serviços, programação semanal/ mensal das atividades do setor, análise de solicitações, verificando a viabilidade do cumprimento, pelos fiscais, análise dos relatórios dos fiscais;

- Acompanhar os procedimentos relacionados ao Processo Administrativo Fiscal, visando assegurar seu trâmite correto, em todas as etapas legais, supervisionando o trabalho das equipes responsáveis;

- Desempenhar outras atribuições, que por suas características se incluam na sua esfera de competência;

Coordenador de

Manutenção das

Áreas Públicas

- Coordenar a preservação e manutenção das áreas públicas do município;

- Coordenar as atividades concernentes à construção, à manutenção e à conservação de obras, equipamentos públicos e mobiliário urbano, em geral, supervisionando o trabalho das equipes responsáveis;

- Desempenhar outras atribuições afins.

Coordenador de

Controle de Iluminação

Pública

- Coordenar as atividades de manutenção da iluminação pública no município;

- Auxiliar no mapeamento dos pontos de iluminação, detectando avarias, necessidades e materiais necessários para realização dos serviços;

- Acompanhar e coordenar as equipes de manutenção da iluminação durante as atividades.

- Realizar levantamento e controle de estoque dos materiais;

- Desempenhar outras atribuições afins.

Coordenador de

Manutenção e

Serviços

- Realizar manutenção preventiva nos imóveis e patrimônios da administração pública municipal;

- Coordenar as ações para manter as unidades de saúde, escolas municipais e prédios públicos em bom estado de conservação, inclusive sinalização, supervisionando o trabalho das equipes responsáveis;

- Executar outras tarefas compatíveis com a sua função e que forem determinadas pela administração.

Coordenador de LP

Reg. Praia

- Responsabilizar-se pelos serviços de limpeza pública e coleta de lixo;

- Superintender, acompanhar, fiscalizar e atribuir funções aos garis e demais servidores em exercício no serviço de limpeza pública e coleta de lixo;

- Acompanhar o trabalho diário de limpeza pública e coleta de lixo;

- Fiscalizar os serviços de aterro controlado; propor medidas administrativas destinadas à melhorar o sistema de coleta de lixo e limpeza pública;

- Acompanhar e fiscalizar o trabalho de limpeza de praças e jardins; executar serviços de encarregado de pessoal e/ou turma;

- Executar outras tarefas compatíveis com a sua função e que forem determinadas pela administração.

Coordenador de LP

Reg. Sede e Timbuí

- Responsabilizar-se pelos serviços de limpeza pública e coleta de lixo;

- Superintender, acompanhar, fiscalizar e atribuir funções aos garis e demais servidores em exercício no serviço de limpeza pública e coleta de lixo;

- Acompanhar o trabalho diário de limpeza pública e coleta de lixo;

- Fiscalizar os serviços de aterro controlado; propor medidas administrativas destinadas a melhorar o sistema de coleta de lixo e limpeza pública;

- Acompanhar e fiscalizar o trabalho de limpeza de praças e jardins; executar serviços de encarregado de pessoal e/ou turma;

- Executar outras tarefas compatíveis com a sua função e que forem determinadas pela administração.

Coordenador de

Visitas Técnicas

- Auxiliar nas visitas, emitir relatórios de vistorias;

- Organizar e manter o histórico de laudos e documentações emitidas;

 - Auxiliar nas vistorias e inspeções nas obras do patrimônio público ou de interesse da municipalidade;

- Efetuar outras atividades afins, no âmbito de sua competência."

Coordenador de

Controle de Info.

- Coordenar, gerenciar, e informar por meio do portal de transparência TCEES - Tribunal de Contas do Espírito Santo dados sobre as obras concluídas, supervisionando o trabalho das equipes responsáveis;

- Coordenar as ações para abastecer o portal de transparência TCEES com a situação das obras em fase de licitação e obras em execução;

- Desempenhar outras atribuições afins.

Coordenador de Estudo Técnicos das Contratações

- Desenvolver estudos técnicos visando as necessidades da Administração Pública Municipal;

- Realizar levantamento de quantitativos, elaboração de planilhas de controle;

- Desenvolver quadro de necessidades de acordo com cada estudo realizado pertinentes as suas particularidades e peculiaridades;

- Desempenhar outras atribuições afins.

Coordenador de Projeto Básico

- Desenvolver e criar Projetos Básicos para licitações e contratos;

- Controlar e fiscalizar contratos em execução no município;

- Auxiliar no controle dos contratos, emitindo relatórios e afins;

- Desempenhar outras atividades afins.

Coordenador de

Fiscalização de

Obras

- Coordenar a fiscalização de obras no município;

- Supervisionar a equipe de fiscalização e auxiliar na elaboração de ordens de serviços, programação das ações fiscais, e afins;

- Analisar solicitações no que concerne a fiscalização do Município, verificando a viabilidade do requerido;

- Auxiliar na elaboração de projetos e minutas de leis concernentes as atividades da fiscalização do município;

- Desempenhar atribuições afins.

Coordenador de

Fiscalização de

Posturas

- Coordenar a fiscalização das posturas no município;

- Supervisionar a equipe de fiscalização e auxiliar na elaboração de ordens de serviços, programação das ações fiscais, e afins;

- Analisar solicitações no que concerne a fiscalização do Município, verificando a viabilidade do requerido;

- Auxiliar na elaboração de projetos e minutas de leis concernentes as atividades da fiscalização do município;

- Desempenhar atribuições afins.

Coordenador de

Fiscalização de

Feiras, Mercados e

Transportes

- Coordenar a fiscalização das feiras, mercados e transportes do município no município;

- Supervisionar a equipe de fiscalização e auxiliar na elaboração de ordens de serviços, programação das ações fiscais, e afins;

- Analisar solicitações no que concerne a fiscalização do Município, verificando a viabilidade do requerido;

- Auxiliar na elaboração de projetos e minutas de leis concernentes as atividades da fiscalização do município;

- Desempenhar atribuições afins.

Assessor

Técnico

- Detectar, avaliar e informar sobre problemas, prioridades e reivindicações da população junto à Administração Municipal,

- Zelar pela preservação, conservação e defesa do domínio público municipal, compreendido também o patrimônio ecológico,

- Integrar-se as iniciativas concernentes à Defesa Civil;

- Promover, apoiar e participar das atividades de natureza cívico-cultural na sua região;

- Promover a conscientização dos servidores municipais, integrantes da administração regional, sobre a natureza do Serviço Público e suas responsabilidades, no sentido de aprimorar a qualidade dos recursos humanos na prestação de serviços;

- Exercer a interlocução proativa, mantendo permanente diálogo com representantes da sociedade civil, para exame de quaisquer questões de interesse públicos, inclusive ensejando a presença das autoridades Municipais sempre que julgar necessário.

 

Chefe de Manutenção Predial e de obras públicas

 

 

 

- Acompanha e orienta as atividades de manutenção corretiva e preventiva de equipamentos e infraestruturas prediais. Distribui serviços aos funcionários, elabora escalas de trabalho e acompanha ordem de serviços.

- Promover a realização de levantamentos/vistorias periódicas nos prédios públicos municipais e nos passeios públicos para a programação e controle das atividades de manutenção;

- Atender as solicitações dos órgãos/entidades da Administração Municipal para execução de serviços emergenciais em suas instalações;

- Levantar material necessário ao atendimento da demanda de serviços de manutenção e reparos dos prédios e passeios públicos municipais, assegurando a qualidade dos materiais utilizados;

- Elaborar orçamentos dos serviços de manutenção predial a serem executados por terceiros;

- Emitir ordens de serviço e controlar o pessoal e a execução dos serviços de manutenção predial;

- Estabelecer normas que assegurem a manutenção e conservação do material e equipamentos utilizados nas obras e serviços;

- Acompanhar a execução de todas as obras de manutenção das instalações dos Órgãos/Entidades municipais;

- Fiscalizar os serviços de manutenção dos prédios, equipamentos e passeios públicos realizados por terceiros;

- Cumprir e fazer cumprir as normas de segurança do trabalho;

- Exercer outras atividades compatíveis com a natureza de suas atribuições e as que lhe forem determinadas pelo Secretário.

 

Art. 8º A estrutura administrativa da Secretaria de Trabalho, de Habitação, Assistência e Defesa Social prevista no Anexo III da Lei Municipal nº 1.340 de 10 de maio de 2022 passa a vigorar com a seguinte redação:

 

SECRETARIA DE TRABALHO, DE HABITAÇÃO, ASSISTENCIA E DEFESA SOCIAL

Secretário

Municipal

- Exercer análise, orientação, coordenação e supervisão dos órgãos e entidades da administração municipal nas áreas de sua competência;

- Praticar os atos pertinentes às atribuições que lhes forem outorgadas ou delegadas pelo Chefe do Poder Executivo;

- Propor, anualmente e dentro dos prazos regulamentares, o orçamento dos órgãos de sua competência;

- Delegar, por ato expresso, atribuições aos seus subordinados;

- Analisar e direcionar as reivindicações dos munícipes;

- Reunir periodicamente, os gerentes dos órgãos que lhe são subordinados, a fim de serem discutidos assuntos da área de sua competência;

- Decidir sobre recursos e reclamações referentes a atos dos seus subordinados;

- Exercer outras atribuições que decorram da legislação em vigor ou lhe sejam delegadas pelo superior hierárquico;

- Cumprir outras atividades, compatíveis com a natureza de suas funções, que lhe forem atribuídas.

Subsecretário de Trabalho, de Hab. E Assis. Social

- Auxiliar o Secretário Municipal no exercício de suas atribuições;

- Representar nas ausências o Secretário ou por sua determinação expressa;

- Substituir o Secretário automaticamente em suas faltas ou impedimentos e sucedê-lo em casos de vacância do cargo até nomeação de novo titular pelo Chefe do Poder Executivo;

- Cumprir outras atividades, compatíveis com a natureza de suas funções, que lhe forem atribuídas.

Subsecretário de Defesa Civil

- Auxiliar o Secretário Municipal no exercício de suas atribuições;

- Representar nas ausências o Secretário ou por sua determinação expressa;

- Substituir o Secretário automaticamente em suas faltas ou impedimentos e sucedê-lo em casos de vacância do cargo até nomeação de novo titular pelo Chefe do Poder Executivo;

- Cumprir outras atividades, compatíveis com a natureza de suas funções, que lhe forem atribuídas.

Gerente

Administrativo

- Gerenciar toda manutenção das atividades que garantem o andamento correto das funções de apoio administrativo, supervisionando o trabalho das equipes responsáveis;

- Gerenciar a equipe, respondendo pelos recursos humanos, supervisionando o setor de compras dando assessoria ao Secretário, elaborando relatórios gerenciais e conduzir reuniões de recursos materiais e financeiros da área providenciando meios para que as atividades sejam desenvolvidas em conformidade com as normas e procedimentos técnicos;

- Atuar de forma integrada com as demais gerências e coordenações, no âmbito de auxiliar e participar nas ações voltadas a ação social, habitação, trabalho e cidadania;

- Cumprir outras atividades, compatíveis com a natureza de suas funções, que lhe forem atribuídas.

Gerente do PROCON Municipal

 

- Gerenciar a equipe, respondendo pelos recursos humanos, supervisionando o setor de compras dando assessoria ao Secretário, elaborando relatórios gerenciais e conduzir reuniões de recursos materiais e financeiros da área providenciando meios para que as atividades sejam desenvolvidas em conformidade com as normas e procedimentos técnicos;

- Planejar, elaborar, propor, coordenar a execução da política municipal de proteção e defesa do consumidor;

- Gerenciar as ações de recebimento, avaliação e apuração de consultas e denúncias apresentadas por entidades representativas ou pessoas jurídicas de direito público ou privado ou por consumidores individuais;

- Prestar aos consumidores orientação permanente sobre seus direitos e garantias;

- Informar, conscientizar e motivar o consumidor, por intermédio dos diferentes meios de comunicação;

- Representar junto ao Ministério Público competente, para fins de adoção de medidas processuais, penais e civis, no âmbito de suas atribuições;

- Convencionar com fornecedores de produtos e prestadores de serviços, ou com suas entidades representativas, a adoção de normas coletivas de consumo;

- Gerenciar a realização de mediação individual ou coletiva de conflitos de consumo;

- Gerenciar a realização de estudos e pesquisas sobre o mercado de consumo;

- Manter cadastro de entidades participantes do Sistema Municipal de Defesa do Consumidor;

- Cumprir outras atividades, compatíveis com a natureza de suas funções, que lhe forem atribuídas.

Gerente de

Defesa Civil

- Gerenciar procedimentos e supervisionar o trabalho das equipes responsáveis, de modo a proporcionar ampla participação da comunidade nas ações de defesa, especialmente nas atividades de planejamento e ações de respostas a desastres e reconstrução;

- Gerenciar a implementação dos planos diretores, planos de contingências e planos de operações de defesa civil;

- Gerenciar e fiscalizar a execução dos recursos do Fundo Municipal de Defesa Civil;

- Conjugar esforços para a realização de capacitações de recursos humanos para as ações de defesa civil e promover o desenvolvimento de associações de voluntários;

- Apresentar semestralmente a programação de cursos e treinamentos dos agentes de Defesa Civil;

- Gerenciar as ações de análise das áreas de risco e articular a intervenção preventiva, o isolamento e a evacuação da população das áreas de risco intensificado e das edificações vulneráveis;

- Gerenciar o banco de dados e de mapas temáticos sobre ameaças múltiplas, vulnerabilidade e mobiliamento do território e nível de riscos;

- Prover para que a Secretaria Estadual de Defesa Civil e a Secretaria Nacional de Defesa Civil sejam periodicamente informadas sobre a ocorrência de desastres e sobre atividades da Defesa Civil do Município;

- Gerenciar a realização de exercícios simulados, com a participação da população, para treinamento das equipes e aperfeiçoamento dos planos de contingência;

- Articular a realização da avaliação de danos e prejuízos das áreas atingidas por desastres, e o preenchimento dos formulários de S2ID (Sistema Integrado de Informações de Desastre);

- Propor à autoridade competente a Declaração de Situação de Emergência e de Estado de Calamidade Pública, de acordo com os critérios estabelecidos pelo Conselho Nacional de Defesa Civil - CONDEC;

- Gerenciar a execução da coleta e da distribuição dos suprimentos recebidos e arrecadados em situações de desastres;

- Planejar a organização e a administração de abrigos provisórios para assistência à população em situação de desastres;

- Gerenciar a mobilização comunitária e a implantação de Núcleo Comunitário de Proteção em Defesa Civil - NUPDEC, especialmente nas áreas de riscos intensificados;

- Gerenciar a implantação de programas de treinamento de voluntários;

- Gerenciar a implementação dos comandos operacionais a serem utilizados como ferramenta gerencial para dirigir, controlar e coordenar as ações emergenciais em circunstâncias de desastres;

- Articular-se com as Regionais Estaduais de Proteção em Defesa Civil - REPDEC e com a Secretaria Estadual de Defesa Civil - SEDEC;

- Cumprir outras atividades compatíveis com a natureza de suas funções, que lhe forem atribuídas.

Gerente de Programas e Conselhos Municipais

- Coordenar, fiscalizar e assegurar a permanência e atuação dos conselhos municipais de vinculados a secretaria municipal de trabalho, habitação, assistência e defesa social (SETHADES), acompanhando os trabalhos e a assiduidade dos conselheiros.

- Preencher, acompanhar, fiscalizar preenchimentos de relatórios, dados e informações solicitadas pelos Ministérios Federais e Secretarias Estaduais, a SETHADES.

- Acompanhar e fiscalizar convênios, emendas e repasses encaminhados a SETHADES.

- Auxiliar diretamente o secretário nas prestações de contas de recursos municipais, estaduais e federais vinculados aos Fundos de responsabilidade da SETHADES.

- Efetuar estudos e pesquisas da sua área de atuação;

- Desempenhar outras atribuições afins ou que lhe forem determinadas.

Gerente de Regularização Fundiária

 

- Auxiliar o Secretário Municipal no exercício de suas atribuições;

- Gerenciar e acompanhar a Política Municipal de Habitação e de regularização Fundiária, mediante programas de acesso da população à habitação, bem como à melhoria da moradia e das condições de habitabilidade como elemento essencial no atendimento do princípio da função social da cidade, supervisionando o trabalho das equipes responsáveis;

- Promover programas de habitação popular em articulação com os órgãos federais, regionais e estaduais e demais organizações da sociedade civil, supervisionando o trabalho das equipes responsáveis;

- Gerenciar os programas de regularização e a titulação das áreas ocupadas pela população de baixa renda, passíveis de implantação de programas habitacionais, supervisionando o trabalho das equipes responsáveis;

- Propor a captação de recursos para projetos e programas específicos junto aos órgãos, entidades e programas internacionais, federais e estaduais de habitação;

- Gerenciar as ações de reassentamento das famílias residentes em áreas insalubres, de risco ou de preservação ambiental, supervisionando o trabalho das equipes responsáveis;

- Gerenciar as ações de promoção da regularização fundiária e urbanização em áreas ocupadas por população de baixa renda (renda familiar até três salários-mínimos), mediante normas especiais de urbanização, uso e ocupação do solo e edificações, consideradas a situação socioeconômica da população e as normas ambientais;

- Cumprir outras atividades, compatíveis com a natureza de suas funções, que lhe forem atribuídas.

Gerente de Segurança Alimentar

- Auxiliar o Secretário Municipal no exercício de suas atribuições;

- Gerenciar programas e projetos da Política de Segurança Alimentar e Nutricional no Município;

- Gerenciar o Programa de Aquisição de Alimentos da Agricultura Familiar; -Realizar e promover estudos e análises estratégicas sobre segurança alimentar, para subsidiar a implementação da Política de Segurança Alimentar e Nutricional;

- Planejar e Gerenciar a implementação de programas e projetos que incentivem a oferta de refeição de qualidade, a preços acessíveis, a populações vulneráveis;

- Gerenciar e articular programas e projetos de mobilização e educação da cidadania para a segurança alimentar;

- Estabelecer critérios de cooperação para a elaboração e implementação de projetos públicos oriundos da sociedade civil de interesse da Política de Segurança Alimentar e Nutricional;

- Articular-se políticas de segurança alimentar;

- Desenvolver ações de sensibilização e mobilização da sociedade civil para promover a Segurança Alimentar e o combate à fome.

- Cumprir outras atividades, compatíveis com a natureza de suas funções, que lhe forem atribuídas

Assessor

Técnico

- Prestar assessoria à chefia imediata e às demais chefias quando solicitado;

- Emitir pareceres opinativos em processos, projetos ou outros instrumentos, na sua área de atuação;

- Elaborar projetos, relatórios e planos de trabalho da sua área de especialização;

- Realizar estudos e pesquisas de assuntos da sua área de especialização;

- Efetuar estudos e pesquisas da sua área de atuação;

- Desempenhar outras atribuições afins ou que lhe forem determinadas.

Assessor

Especial

- Prestar assessoria à chefia imediata e às demais chefias quando solicitado;

- Emitir pareceres em processos, projetos ou outros instrumentos, na sua área de atuação;

- Elaborar projetos, relatórios e planos de trabalho da sua área de especialização;

- Realizar estudos e pesquisas de assuntos da sua área de especialização;

- Efetuar estudos e pesquisas da sua área de atuação;

- Desempenhar outras atribuições afins ou que lhe forem determinadas.

Coordenador de Defesa Civil e Orla Marítima

 

- Coordenar em conjunto com a Defesa Civil, as ações de defesa civil, defesa da Orla especialmente nas atividades de planejamento e ações de respostas a desastres e reconstrução, em atenção à orla municipal, supervisionando o trabalho das equipes efetivas responsáveis;

- Supervisionar, controlar e avaliar o desempenho das unidades e dos servidores;

- Promover aplicação de técnicas e métodos de trabalho voltados para qualidade e produtividade;

- Gerenciar e coordenar as equipes de guarda-vidas, realizar a distribuição dos guarda-vidas nos postos e supervisionar as atividades desenvolvidas pelos guarda-vidas;

- Controlar a frequência dos guarda-vidas, remetendo-a diariamente ao seu superior imediato(gerente);

- Participar de reuniões e elaborar relatórios diários de ocorrências;

- Promover a interlocução entre os guarda-vidas e a Coordenação de Salvamento Aquático, nas situações de anormalidade;

- Desempenhar funções administrativas necessárias à execução de suas atribuições ou inerentes às suas atribuições;

- Desempenhar com zelo e com presteza as missões que lhe forem confiadas;

- Zelar pela economia, guarda e conservação dos recursos de caráter material à sua disposição, utilizando-os unicamente para trabalhos de interesse da PMF;

- Desempenhar outras atribuições que, por suas características, se incluam na sua esfera de competência.

Coordenador de Habitação e Regularização Fundiária

- Coordenar e acompanhar a Política Municipal de Habitação e de regularização Fundiária, mediante programas de acesso da população à habitação, bem como à melhoria da moradia e das condições de habitabilidade como elemento essencial no atendimento do princípio da função social da cidade, supervisionando o trabalho das equipes responsáveis;

- Promover programas de habitação popular em articulação com os órgãos federais, regionais e estaduais e demais organizações da sociedade civil, supervisionando o trabalho das equipes responsáveis;

- Gerenciar os programas de regularização e a titulação das áreas ocupadas pela população de baixa renda, passíveis de implantação de programas habitacionais, supervisionando o trabalho das equipes responsáveis;

- Propor a captação de recursos para projetos e programas específicos junto aos órgãos, entidades e programas internacionais, federais e estaduais de habitação;

- Coordenar as ações de reassentamento das famílias residentes em áreas insalubres, de risco ou de preservação ambiental, supervisionando o trabalho das equipes responsáveis;

- Coordenar as ações de promoção da regularização fundiária e urbanização em áreas ocupadas por população de baixa renda (renda familiar até três salários-mínimos), mediante normas especiais de urbanização, uso e ocupação do solo e edificações, consideradas a situação socioeconômica da população e as normas ambientais;

- Cumprir outras atividades, compatíveis com a natureza de suas funções, que lhe forem atribuídas.

Coordenador da

Casa de Passagem

- Coordenar os recursos financeiros, providenciado os materiais necessários para o bom andamento do serviço, bem como da higiene, segurança alimentar e dignidade dos usuários;

- Coordenar as ações de acompanhar o acolhimento ou desacolhimento de cada criança ou adolescentes;

- Aprovar, em conjunto com os técnicos, plano de atendimento de cada indivíduo institucionalizado, remetendo para o Centro de Referência Especializado de Assistência Social, para inserção em programas sócio assistencial e fortalecimento dos vínculos comunitários e familiares;

- Coordenar as ações de reinserção familiar de cada usuário;

- Coordenar a equipe de trabalho do Serviço de Acolhimento e propiciar condições de trabalho para os técnicos e servidores que atenderem diretamente as demandas;

- Coordenar as ações de atendimento médico, psicológico e outros especializados, necessários para habilitação ou reabilitação de cada indivíduo institucionalizado;

- Remeter à autoridade judiciária relatório circunstanciado acerca da situação de cada criança ou adolescente acolhido e sua família, para fins de reavaliação prevista no §1° do art. 19 do Estatuto da Criança e do Adolescente;

- Produzir relatório mensal de atendimento, devendo ser remetido para o Órgão Gestor da Política Municipal de Assistência Social, inclusive com o demonstrativo físico-financeiro;

- Cumprir outras atividades, compatíveis com a natureza de suas funções, que lhe forem atribuídas.

Coordenação de

Assistência Social

- Coordenar, desenvolver e supervisionar a execução da política municipal de desenvolvimento, assistência e promoção social;

- Executar o planejamento e a supervisão da execução das atividades e programas assistenciais e promocionais no campo social;

- Realizar o levantamento dos problemas sociais do município, localizando os pontos críticos, priorizando as áreas de intervenção da ação municipal;

- Manter estreita coordenação com órgãos de promoção e de assistência social, estadual e federal;

- Participar de atividades de assistência e promoção social, através de convênios com entidades públicas e particulares;

- Coordenar os programas sociais, com exceção da Bolsa Família, elaborando e executando programas de amparo à criança, ao adolescente, a família, ao idoso e ao migrante;

- Planejar, organizar a execução, com a participação de técnicos, os cursos de treinamento de formação e reciclagem dos servidores que atuam nas unidades subordinadas;

- Estimular a organização e a participação da comunidade no levantamento, discussão e solução de problemas relacionados com a ação social da municipalidade;

- Coordenar, controlar e avaliar as atividades de assistência social, prestadas por instituições da comunidade, que recebem subvenção ou auxílio da municipalidade;

- Cumprir outras atividades, compatíveis com a natureza de suas funções, que lhe forem atribuídas.

Coordenador do

CREAS

- Articular, acompanhar e avaliar o processo de implantação do CREAS e seu (s) serviço (s), quando for o caso;

- Coordenar as rotinas administrativas, os processos de trabalho e os recursos humanos da Unidade;

- Participar da elaboração, acompanhamento, implementação e avaliação dos fluxos e procedimentos adotados, visando garantir a efetivação das articulações necessárias;

- Subsidiar e participar da elaboração dos mapeamentos da área de vigilância socioassistencial do órgão gestor de Assistência Social;

- Coordenar a relação cotidiana entre CREAS e as unidades referenciadas ao CREAS no seu território de abrangência;

- Coordenar o processo de articulação cotidiana com as demais unidades e serviços socioassistenciais, especialmente os CRAS e Serviços de Acolhimento, na sua área de abrangência;

- Coordenar o processo de articulação cotidiana com as demais políticas públicas e os órgãos de defesa de direitos, recorrendo ao apoio do órgão gestor de Assistência Social, sempre que necessário;

- Definir com a equipe a dinâmica e os processos de trabalho a serem desenvolvidos na Unidade;

- Discutir com a equipe técnica a adoção de estratégias e ferramentas teórico-metodológicas que possam qualificar o trabalho;

- Definir com a equipe os critérios de inclusão, acompanhamento e desligamento das famílias e indivíduos nos serviços ofertados no CREAS;

- Coordenar o processo, com a equipe, unidades referenciadas e rede de articulação, quando for o caso, do fluxo de entrada, acolhida, acompanhamento, encaminhamento e desligamento das famílias e indivíduos no CREAS;

- Coordenar a execução das ações, assegurando diálogo e possibilidades de participação dos profissionais e dos usuários;

- Coordenar a oferta e o acompanhamento do (s) serviço (s), incluindo o monitoramento dos registros de informações e a avaliação das ações desenvolvidas;

- Coordenara alimentação dos registros de informação e monitorar o envio regular de informações sobre o CREAS e as unidades referenciadas, encaminhando-os ao órgão gestor;

- Contribuir para a avaliação, por parte do órgão gestor, dos resultados obtidos pelo CREAS;

- Participar das reuniões de planejamento promovidas pelo órgão gestor de Assistência Social e representar a Unidade em outros espaços, quando solicitado;

- Identificar as necessidades de ampliação do RH da Unidade e/ou capacitação da equipe e informar o órgão gestor de Assistência Social;

- Coordenar os encaminhamentos à rede e seu acompanhamento;

- Cumprir outras atividades, compatíveis com a natureza de suas funções, que lhe forem atribuídas.

 

 

Coordenador do

CRAS

- Articular, acompanhar e avaliar o processo de implantação do CRAS e a implementação dos programas, serviços, projetos de proteção social básica operacionalizadas nessa unidade;

- Coordenar a execução e o monitoramento dos serviços, o registro de informações e a avaliação das ações, programas, projetos, serviços e benefícios;

- Participar da elaboração, acompanhar e avaliar os fluxos e procedimentos para garantir a efetivação da referência e contrarreferência;

- Coordenar a execução das ações, de forma a manter o diálogo e garantir a participação dos profissionais, bem como das famílias inseridas nos serviços ofertados pelo CRAS e pela rede prestadora de serviços no território;

- Definir, com participação da equipe de profissionais, os critérios de inclusão, acompanhamento e desligamento das famílias, dos serviços ofertados no CRAS;

- Coordenar a definição, junto com a equipe de profissionais e representantes da rede socioassistencial do território, o fluxo de entrada, acompanhamento, monitoramento, avaliação e desligamento das famílias e indivíduos nos serviços de proteção social básica da rede socioassistencial referenciada ao CRAS;

- Promover a articulação entre serviços, transferência de renda e benefícios socioassistenciais na área de abrangência do CRAS;

- Definir, junto com a equipe técnica, os meios e as ferramentas teórico-metodológicos de trabalho social com famílias e dos serviços de convivência;

- Contribuir para avaliação, a ser feita pelo gestor, da eficácia, eficiência e impactos dos programas, serviços e projetos na qualidade de vida dos usuários;

- Efetuar ações de mapeamento, articulação e potencialização da rede socioassistencial no território de abrangência do CRAS e fazer a gestão local desta rede;

- Efetuar ações de mapeamento e articulação das redes de apoio informais existentes no território (lideranças comunitárias, associações de bairro);

- Coordenar a alimentação de sistemas de informação de âmbito local e monitorar o envio regular e nos prazos, de informações sobre os serviços socioassistenciais referenciados;

- Participar dos processos de articulação intersetorial no território do CRAS;

- Averiguar as necessidades de capacitação da equipe de referência e informar a Secretaria competente;

- Planejar e coordenar o processo de busca ativa no território de abrangência do CRAS, em consonância com diretrizes do setor de Assistência Social;

- Participar das reuniões de planejamento promovidas pela Secretaria Municipal, contribuindo com sugestões estratégicas para a melhoria dos serviços a serem prestados;

- Participar de reuniões sistemáticas na Secretaria Municipal, com presença de coordenadores de outro(s) CRAS (quando for o caso) e de coordenador (es) do CREAS (ou, na ausência deste, de representante da proteção especial);

- Cumprir outras atividades, compatíveis com a natureza de suas funções, que lhe forem atribuídas.

Coordenador do Bolsa Família

- Assumir a interlocução política entre a prefeitura, o MDS e o estado para a implementação do Bolsa Família e do Cadastro Único;

- Coordenar a relação entre as secretarias de assistência social, educação e saúde para o acompanhamento dos beneficiários do Bolsa Família e a verificação das condicionalidades;

- Coordenar a execução dos recursos transferidos pelo governo federal para o Programa Bolsa Família no município;

- Assumir a interlocução, em nome do município, com os membros do Comitê/ Conselho de Controle Social do município, garantindo a eles o acompanhamento e a fiscalização das ações do Programa na comunidade;

- Coordenar a interlocução com outras secretarias e órgãos vinculados ao próprio governo municipal, do estado e do Governo Federal e, ainda, com entidades não governamentais, com o objetivo de facilitar a implementação de programas complementares para as famílias beneficiárias do Bolsa Família;

- Cumprir outras atividades, compatíveis com a natureza de suas funções, que lhe forem atribuídas.

Coordenador de Segurança Alimentar

- Coordenar programas e projetos da Política de Segurança Alimentar e Nutricional no Município;

-  Coordenar o Programa de Aquisição de Alimentos da Agricultura Familiar; -Realizar e promover estudos e análises estratégicas sobre segurança alimentar, para subsidiar a implementação da Política de Segurança Alimentar e Nutricional;

- Planejar e coordenar a implementação de programas e projetos que incentivem a oferta de refeição de qualidade, a preços acessíveis, a populações vulneráveis;

- Coordenar e articular programas e projetos de mobilização e educação da cidadania para a segurança alimentar;

- Estabelecer critérios de cooperação para a elaboração e implementação de projetos públicos oriundos da sociedade civil de interesse da Política de Segurança Alimentar e Nutricional;

- Articular-se políticas de segurança alimentar;

- Desenvolver ações de sensibilização e mobilização da sociedade civil para promover a Segurança Alimentar e o combate à fome.

- Cumprir outras atividades, compatíveis com a natureza de suas funções, que lhe forem atribuídas

Coordenador de Ação Social e Programa Incluir

- Realizar o acompanhamento das famílias, na perspectiva adotada pelo SUAS;

- Ampliar o acesso das famílias aos serviços ofertados pelo município, e

- Oportunizar o acesso à ocupação e renda das famílias, por meio de ações de inclusão produtiva.

- Cumprir outras atividades, compatíveis com a natureza de suas funções, que lhe forem atribuídas

 

Art. 9º As despesas decorrentes da presente lei correrão à conta das dotações próprias do município de Fundão.

 

Parágrafo Único. O Impacto Econômico-Financeiro gerado peia despesa proveniente da execução da presente lei se demonstra no quadro abaixo, nos termos estabelecido pela Lei Nacional nº 101/2000.

 

Período

Impacto financeiro

01/11/2025 A 31/12/2025

R$ 82.126,76

01/01/2026 A 31/12/2026

R$ 355.882,66

01/01/2027 A 31/12/2027

R$ 355.882,66

 

Art. 10 Esta Lei entra em vigor na data de sua publicação.

 

Gabinete do Prefeito do Município de Fundão/ES, Em 19 de novembro de 2025.

 

ELEAZAR FERREIRA LOPES

PREFEITO MUNICIPAL

 

Registrado e publicado nesta Secretaria Municipal de Administração, Em 19 de novembro de 2025.

 

PAULO VITOR DUARTE BROETTO

SECRETÁRIO MUNICIPAL DE ADMINISTRAÇÃO

 

Este texto não substitui o original publicado e arquivado na Câmara Municipal de Fundão.