LEI Nº 1.340, DE 10 de maio DE 2022
Reorganiza a
Estrutura Administrativa do Poder Executivo do município de Fundão/ES, e dá
outras providências.
Vide Lei nº 1.366/2022 que cria o cargo de
Guarda de Patrimonial
Texto
compilado
O PREFEITO DO MUNICÍPIO DE FUNDÃO, ESTADO DO
ESPÍRITO SANTO, faz saber que a Câmara Municipal aprovou e eu sanciono a
seguinte Lei:
CAPÍTULO I
DA ESTRUTURA
ADMINISTRATIVA
Art. 1º A Estrutura Administrativa do
Poder Executivo do Município de Fundão fica reorganizada nos termos desta Lei.
Art. 2º Compõem a estrutura organizacional
do Poder Executivo do Município de Fundão as seguintes Secretarias Municipais:
I - Secretaria Municipal de Administração - SEMAD;
II - Secretaria Municipal de Agricultura e Transportes
- SEAGRI;
III - Secretaria Municipal de Comunicação - SECOM;
IV - Secretaria Municipal de Educação - SEMED;
V - Secretaria Municipal de Esporte, Turismo e
Cultura - SESPORT;
V -
Secretaria Municipal de Turismo e Cultura – SEMTUC. (Redação
dada pela Lei nº 1.384/2023)
VI - Secretaria Municipal de Finanças e Planejamento -
SEMFI;
VII - Secretaria Municipal de Governo - SEGOV;
VIII - Secretaria Municipal de Meio Ambiente - SEMAM;
IX - Secretaria Municipal de Obras e Serviços Urbanos
- SEMOB;
X - Secretaria Municipal de Saúde - SEMUS;
XI - Secretaria Municipal de Trabalho, Habitação,
Defesa e Assistência Social – SETHADES.
XII –
Secretaria Municipal de Esportes, Lazer e Juventude – SESJUV (Dispositivo
incluído pela Lei nº 1.384/2023)
Art. 3º Integram a estrutura
organizacional do Poder Executivo do Município de Fundão os seguintes órgãos:
I - Gabinete do Prefeito - GAPE;
II - Procuradoria Geral do Município - PROGER;
III - Controladoria Geral do Município - CONGER.
Parágrafo Único. Integram ainda a
Administração Municipal os Conselhos, os Comitês e as Comissões Municipais
instituídos por Lei.
Art. 4º As Secretarias, os órgãos e
os cargos já existentes na estrutura administrativa do Município de
Fundão e que não sofreram alterações em suas atribuições permanecem
regidos pelas respectivas legislações de origem, naquilo que não conflitarem
com o texto desta Lei.
Art. 5º Ficam estabelecidas as seguintes
definições para efeito desta lei:
I - Assessor: cargos destinados exclusivamente ao assessoramento
da máquina pública e gestor público, com subordinação a cargo hierarquicamente
superior, sem poder representativo ou decisório;
II - Gerente: cargos destinados à direção de setores
determinados da máquina pública, subordinado a instâncias superiores e com
comando sobre estruturas inferiores, sem natureza representativa e com poder
decisório interno;
III - Coordenador: cargos destinados à chefia das
coordenações, com função de organização, direcionamento e monitoramento,
subordinado imediatamente às gerências e com comando sobre estruturas
inferiores, sem natureza representativa e com poder decisório interno;
IV - Administrador Regional: cargos destinados à
administração e coordenação dos serviços administrativos da região
administrativa em que for designado, subordinado a instâncias superiores e com
comando sobre estruturas inferiores, sem natureza representativa e com poder
decisório interno.
V - Chefe de Oficina Mecânica: cargo destinado à
direção e coordenação dos serviços de manutenção mecânica, subordinado a
instâncias superiores e com comando sobre estruturas inferiores, sem natureza
representativa e com poder decisório interno.
VI - Ouvidor:
cargo destinado a receber, examinar e encaminhar denúncias, reclamações,
elogios, sugestões e outras solicitações referentes a procedimentos e ações da
Administração Pública Municipal, subordinado a instâncias superiores e
com comando sobre estruturas inferiores, sem natureza representativa e com
poder decisório interno;
VII – Diretor: cargos destinados à direção de gerências
determinados da máquina pública, subordinado a instâncias superiores e com
comando sobre estruturas inferiores, sem natureza representativa e com poder
decisório interno. (Dispositivo incluído pela Lei nº 1.603/2025)
Art. 6º Os cargos em comissão previstos
nesta Lei têm seus requisitos de investidura regulamentados nos termos deste
artigo:
I - o cargo de Assessor Técnico, Gerente, Coordenador,
Ouvidor, independentemente de sua lotação, terão como requisito de investidura
a exigência de formação de nível médio ou técnico completo;
II - o cargo de Assessor Especial, independentemente
de sua lotação, terá como requisito de investidura a exigência de formação de
nível superior completo;
III - o cargo de Procurador Geral terá como requisito
de investidura a exigência de formação de nível superior completo em Direito e
inscrição regular na Ordem dos Advogados do Brasil - OAB;
IV - O cargo de Subprocurador terá como requisito de
investidura a exigência de formação de nível superior completo em Direito e
inscrição regular na Ordem dos Advogados do Brasil - OAB;
V - o cargo de Controlador-Geral terá como requisito
de investidura a exigência de formação de nível superior completo em Direito,
Ciências Contábeis, Economia ou Administração;
VI - o cargo de Subcontrolador Geral terá como
requisito de investidura a exigência de formação de nível superior completo em
Direito, Ciências Contábeis, Economia ou Administração.
VII - o cargo de
Diretor terá como requisito de investidura a exigência de formação de nível
superior completo na respectiva área de atuação. (Dispositivo incluído pela Lei nº 1.603/2025)
Parágrafo Único. Independem de requisito legal
para investidura, os cargos não referidos nos incisos antecedentes.
CAPÍTULO II
DAS SECRETARIAS E
ÓRGÃOS MUNICIPAIS
Art. 7º Todas as Secretarias e Órgãos
Municipais que compõem a estrutura administrativa da Prefeitura Municipal
de Fundão estão diretamente subordinados ao respectivo Gestor da Pasta.
Parágrafo Único. Cada Secretário exercerá com
exclusividade a função de gestor e ordenador de despesa da sua respectiva pasta
e prestará contas de seus atos na forma da Lei.
Seção I
Da Secretaria
de Administração
Art. 8º Compete à Secretaria Municipal de
Administração – SEMAD:
I - contribuir, coordenar na formulação do plano de
ação do Governo Municipal e os programas gerais e setoriais inerentes a
Secretaria;
II - estabelecer diretrizes para atuação da
Secretaria;
III - acompanhar e avaliar a eficiência, eficácia e
efetividade dos serviços públicos e dos Servidores Municipais;
IV - implantar normas e controles referentes à
administração do material e do patrimônio da Prefeitura;
V - implantar normas e procedimentos para o
processamento de licitações destinadas a efetivar compra de materiais e
prestação de serviços necessários às atividades de toda administração
municipal;
VI - implantar normas e promover atividades relativas
ao recebimento, distribuição, controle do andamento, triagem e arquivamento dos
procedimentos administrativos e documentos em geral que tramitam na Prefeitura;
VII - assessorar as demais Secretarias Municipais em
assuntos administrativos referentes a pessoal, compras, arquivo, patrimônio;
VIII - elaborar políticas sobre a gestão de pessoal;
IX - programar e gerenciar as atividades de
recrutamento, seleção, registro e controle funcionais, pagamento e demais
atividades relativas aos servidores municipais;
X - organizar e coordenar programas e atividades de
capacitação e desenvolvimento dos recursos humanos da Prefeitura;
XI - promover, em parceria com a Secretaria Municipal
de Saúde, a inspeção da saúde dos servidores, inclusive os comissionados, para
efeito de nomeação, licença, aposentadoria e outros fins legais;
XII - coordenar as atividades de conservação e limpeza
do edifício-sede da Prefeitura Municipal e das Unidades Administrativas
Distritais;
XIII- elaborar os contratos administrativos firmados
pelo Município;
XIV - promover a integração com os demais órgãos da
administração municipal, objetivando o cumprimento de suas atividades e a
permanente parceria entre as Secretarias municipais;
XV - elaborar e coordenar os instrumentos de gestão,
bem como a formulação do plano de ação do governo municipal e dos programas
gerais e setoriais inerentes à Secretaria;
XVI - elaborar, juntamente com a Controladoria Geral
do Município, as normas e procedimentos administrativos das atividades da
Prefeitura Municipal;
XVII - elaborar estudos de viabilidade para
racionalização de custos administrativos, como energia, telefonia, material de
expediente e outros;
XVIII- delegar funções de protocolo, expediente e
arquivo, bem como os serviços de reprografia, malotes e informática;
XIX - atender a população quanto às demandas
pertinentes à área de atuação da secretaria;
XX - realizar despesas, liquidações e autorizar os
pagamentos na forma da Lei.
XXI - executar atividades burocráticas e correlatas
que lhe forem correlatas;
Art. 9º A SEMAD possui a estrutura
relacionada no Anexo I desta Lei.
Art. 10 A SEMAD dispõe dos seguintes
cargos em comissão em sua estrutura: 01 (um) cargo de Secretário, 02 (dois)
cargos de Subsecretário, 04(quatro) cargos de Gerente, 03 (três) cargos de
Assessor Especial, 01 (um) cargo de Assessor Técnico e
07(seis) cargos de Coordenador.
Art. 10 A
SEMAD dispõe dos seguintes cargos em comissão em sua estrutura: 01 (um) cargo
de Secretário, 02 (dois) cargos de Subsecretário, 04 (quatro) cargos de
Gerente, 03 (três) cargos de Assessor Especial, 04 (quatro) cargos de Assessor
Técnico e 07 (sete) cargos de Coordenador. (Redação
dada pela Lei nº 1.366/2022)
Seção Ii
DA SECRETARIA DE
AGRICULTURA E TRANSPORTES
Art. 11 Compete à Secretaria Municipal de
Agricultura e Transportes – SEAGRI:
I - coordenar e controlar todos os veículos oficiais
do município, excetos os vinculados ao Gabinete e à Secretaria Municipal de
Saúde;
II - controlar e executar a manutenção dos veículos
oficiais e do maquinário agrícola municipal, em conjunto com a Secretaria
Municipal de Agricultura;
III - coordenar e fiscalizar a escala de trabalho dos
servidores-motoristas, bem como o cumprimento das exigências da legislação de
trânsito, exceto para os servidores lotados na Secretaria Municipal de Saúde,
que possui competência própria de fiscalização.
IV - coordenar e fiscalizar os deslocamentos com os
veículos oficiais e locados, bem como os gastos com combustíveis, excetos os
vinculados a Secretaria Municipal de Saúde;
V - responder, administrativamente, junto aos órgãos
competentes todas as notificações e autuações de trânsito decorrentes de
infrações praticadas por servidores-motorista, exceto daqueles lotados na
Secretaria Municipal de Saúde.
VI - coordenar e fiscalizar o transporte coletivo e
Individual de passageiros;
VII - implantar e coordenar o Sistema de sinalização
viária urbana do Município e executar melhorias e abertura de vias públicas em
parceria com a Secretaria Municipal de Obras e Serviços Urbanos;
VIII - promover o estudo de engenharia de tráfego a
fim de subsidiar as intervenções necessárias e as adequadas à legislação de
trânsito;
IX - implantar a municipalização do trânsito de acordo
com a legislação pertinente;
X - promover a integração com os demais órgãos da
administração municipal, objetivando o cumprimento de suas atividades e a
permanente parceria entre as Secretarias municipais;
XI - elaboração de planos e projetos para o
desenvolvimento e apoio às atividades da agricultura, e ainda as seguintes
atribuições;
XII - coordenar as ações que assegurem a implementação
e execução das diretrizes e políticas fixadas pela administração municipal na
área agrícola;
XIII - analisar os pleitos emanados das comunidades
rurais de nosso Município;
XIV - elaborar e desenvolver programas e projetos para
o setor, apoiando-se em políticas federal e estaduais, promovendo a integração
entre esses governos, o Município e produtores rurais;
XV -definir e fiscalizar a aplicação dos recursos
financeiros destinados ao desenvolvimento agropecuário, piscicultura e
aquicultura;
XVI - elaborar normas e políticas básicas para a
realização de pesquisas nas comunidades rurais;
XVII - promover intersetoriedade dos diversos órgãos
municipais, estaduais e federal para o desempenho de ações nas áreas de
agropecuária, piscicultura e aquícola, visando o desenvolvimento socioeconômico
das comunidades envolvidas;
XVIII - realizar despesas, liquidações e autorizar os
pagamentos na forma da Lei.
XIV - executar atividades burocráticas e correlatas
que lhe forem correlatas;
Art. 12 A SEAGRI possui a estrutura
relacionada no Anexo l desta Lei.
Art. 13 A SEAGRI dispõe dos
seguintes cargos em comissão em sua estrutura: 01 (um) cargo de Secretário, 02
(dois) cargos de Subsecretário, 05 (cinco) cargos de Gerente, 02 (dois) cargos
de Assessor Especial, 02 (dois) cargos de Assessor Técnico, 02 (dois) cargos de
Assessor Especial e 06 (seis) cargos de Coordenador e 02 (dois) cargos de Chefe
de Oficina Mecânica.
Art. 13 A SEAGRI
dispõe dos seguintes cargos em comissão em sua estrutura: 01 (um) cargo de
Secretário, 02 (dois) cargos de Subsecretário, 05 (cinco) cargos de Gerente, 02
(dois) cargos de Assessor Técnico, 02 (dois) cargos de Assessor Especial, 12
(doze) cargos de Coordenador, 02 (dois) cargos de Chefe de Oficina Mecânica. (Redação
dada pela Lei nº 1.366/2022)
Seção IiI
Da
Secretaria de Comunicação
Art. 14 Compete à Secretaria Municipal de
Comunicação - SECOM:
I - Promover a divulgação das atividades do governo
municipal;
II - planejar, executar e orientar a política de
comunicação da Prefeitura de Fundão, objetivando a uniformização dos conceitos
e procedimentos de comunicação;
III - executar as atividades de comunicação social e
cerimonial do Gabinete do Prefeito;
IV - coordenar as atividades de comunicação dos órgãos
e entidades públicas do Poder Executivo Municipal de Fundão, centralizando a
orientação das acessórias de imprensas dos órgãos e entidades públicas da
Administração Municipal;
V - promover, através dos órgãos públicos,
associações, impressa, agências e outros meios, a divulgação de projetos de
interesse do Município;
VI - coordenar, juntamente com os demais órgãos do
Município, as informações e dados, cuja divulgação seja do interesse da
Administração Municipal;
VII - coordenar a divulgação de noticias sobre a
Administração Municipal na internet, através do portal oficial da Prefeitura
Municipal de Fundão e novas mídias;
VIII - coordenar e facilitar o relacionamento da
imprensa com o Prefeito, os Secretários Municipais e demais autoridades da
Administração do Município;
IX - coordenar a uniformização dos conceitos e padrões
visuais com a aplicação dos símbolos municipais da Prefeitura e todas as
Secretarias e Órgãos vinculados;
X - realizar despesas, liquidações e autorizar os
pagamentos na forma da Lei.
XI - executar atividades burocráticas e correlatas que
lhe forem correlatas;
Art. 15 A SECOM possui a estrutura relacionada
no Anexo I desta Lei.
Art. 16 A SECOM dispõe dos seguintes cargos em
comissão em sua estrutura: 01 (um) cargo de Secretário, 01 (um) cargo de
Subsecretário, 01 (um) cargo de Gerente, 01 (um) cargo de Assessor Técnico e 01
(um) cargo de Coordenador.
Seção IV
Da Secretaria
de Educação
Art. 17 Compete à Secretaria Municipal de
Educação- SEMED:
I - construir, cuidar e dar manutenção e promover
melhorias, em parceria com a Secretaria pertinente, de unidades de ensino;
II - promover, coordenar e acompanhar a educação
municipal, bem como a supervisão e acompanhamento da educação pública estadual
e de rede privada nos níveis de Educação Infantil, Fundamental e Médio.
III -promover a execução do Plano de Educação do
Município.
IV - organizar, administrar, executar e coordenar as
atividades de Educação Infantil e Fundamental oferecida pelas demais redes de
ensino, observando a legislação estadual e federal pertinentes;
V - assessorar a Administração Municipal na definição
da política educacional no Município e na elaboração de acordo e convênios com
os Governos Federal e Estadual que visem a obtenção de recursos e de
colaboração técnica;
VI - estudar os meios necessários para a implementação
de programas assistenciais que contribuam para acesso e permanência do aluno na
Escola.
VII - promover e divulgar a cultura a nível escolar no
Município;
VIII - realizar o Censo Escolar Municipal, adotando
medidas necessárias no caso da verificação da ascensão da demanda;
IX - promover, em parceria com a Secretaria
pertinente, a saúde escolar;
X - avaliar o desempenho dos profissionais das
unidades de ensino e dos servidores da Secretaria;
XI - implantar e acompanhar a proposta curricular e
supervisionar o funcionamento das unidades de ensino;
XII - implantar cursos de formação continuada para
professores e gestores das unidades de ensino;
XIII - elaborar projetos de normas a serem apreciadas,
que venham orientar, controlar e regulamentar o funcionamento das Unidades de
Ensino da rede municipal;
XIV - coordenar e acompanhar os processos de criação,
transformação e extinção de Unidades de Ensino, conforme legislação vigente;
XV - realizar auditoria do ensino promovido pelas
Unidades de Ensino, visando a conhecer o desempenho das mesmas e
proporcionar-lhes assessoria técnica relacionada à área de educação;
XVI - promover a verificação da documentação escolar e
a inspeção periódica das condições administrativas, técnicas, físicas e legais
das unidades de ensino;
XVII- manter organizado e atualizado o arquivo de
documentos relativos aos atos de criação, transformação, aprovação,
autorização, credenciamento e extinção das Unidades de Ensino;
XVIII - orientar quanto à organização, manutenção e
desenvolvimento das instituições do sistema de ensino, integrando-as às
políticas e planos educacionais da União, Estado e Município;
XIX - zelar pela mantença da demanda discente no que
diz respeito à merenda escolar;
XX - orientar, aprovar e acompanhar o calendário
escolar, mapa de carga horária, organização curricular, matrícula escolar e
diários de classe;
XXI - desenvolver atividades esportivas e jogos
estudantis, em parceria com a Secretaria pertinente;
XXII - coordenar e fiscalizar o transporte escolar
municipal, bem como o cumprimento das exigências da Legislação de
trânsito;
XXIII - promover a integração com os demais órgãos da
administração municipal, objetivando o cumprimento de suas atividades e a
permanente parceria entre as Secretarias municipais;
XXIV - realizar despesas, liquidações e autorizar os
pagamentos na forma da Lei.
XXV - executar atividades burocráticas e correlatas
que lhe forem correlatas;
Art. 18 A SEMED possui a estrutura
relacionada no Anexo I desta Lei.
Art. 19 A SEMED dispõe dos seguintes
cargos em comissão em sua estrutura: 01(um) cargo de Secretário, 01 (um) cargo
de Subsecretário, 03 (três) cargos de Gerente, 04 (quatro) cargos de Assessor
Técnico, 02 (dois) cargos de Assessor Especial e 06 (seis) cargos de
Coordenador.
Seção V
Da Secretaria
de Esporte, Turismo e Cultura
Art. 20 Compete à Secretaria
Municipal de Esporte, Turismo e Cultura– SESPORT:
I - atender a população quanto as demandas
pertinentes a área de atuação da secretaria;
II - a organização, proposição e a execução de
planos, programas e eventos que tenham por objetivo incentivar o turismo e a
cultura no Município.
III - a organização, proposição, acompanhamento e a
execução de planos, programas e eventos que tenham por objetivo incentivar o
turismo e a cultura no Município;
IV - execução de convênios celebrados entre o
Município e outras entidades visando o desenvolvimento das atividades
turísticas e culturais;
V - organização e manutenção do cadastro relativos
aos estabelecimentos turísticos do Município;
VI - promover a identidade cultural do Município de
Fundão;
VII - promover ações visando a promoção dos
patrimônios materiais, imateriais, arquivístico, histórico e artístico.
VIII - o incentivo e a proteção as atividades
artísticas;
IX - a proposição de política municipal de esporte
e lazer em consonância com os princípios de integração social e promoção da
cidadania;
X - promoção e desenvolvimento de planos e
programas municipais de esportes, lazer e juventude junto a todos os
seguimentos sociais do Município;
XI - análise e a proposição de políticas de atração
de investimentos e de dinamização das atividades esportivas e recreativas no
Município;
XII - o estabelecimento e a coordenação de
convênios com entidades afins, públicas e privadas, para a implantação de
programas e atividades esportivas e de lazer;
XIII - organização do calendário de eventos
esportivos e recreativos do Município;
XIV - organização e execução de programas de desenvolvimento
do esporte amador e de eventos desportivos de caráter popular;
XV - administração dos centros esportivos
municipais e do uso das praças de esporte e lazer;
XVI - realizar despesas, liquidações e autorizar os
pagamentos na forma da Lei.
XVII - executar atividades burocráticas e
correlatas que lhe forem correlatas;
Art. 21 A SESPORT possui a estrutura
relacionada no Anexo I desta Lei. (Redação
dada pela Lei nº 1.384/2023)
Art. 22 A SESPORT dispõe dos seguintes
cargos em comissão em sua estrutura: 01 (um) cargo de Secretário, 02 (dois)
cargos de Assessor Técnico e 06 (seis) cargos de Coordenador.
Art. 22 A
SESPORT dispõe dos seguintes cargos em comissão em sua estrutura: 01 (um) cargo
de Secretário, 01 (um) cargo de Subsecretário, 05 (cinco) cargos de Assessor
Técnico, 03 (três) cargos de Assessor Especial, 06 (seis) cargos de Coordenador
e 02 (dois) cargos de Gerente. (Redação
dada pela Lei nº 1.366/2022)
(Redação
dada pela Lei nº 1.384/2023)
Seção V
Da Secretaria de Turismo e Cultura
Art. 20 Compete à Secretaria
Municipal de Turismo e Cultura - SEMTUC: (Redação
dada pela Lei nº 1.384/2023)
I - atender a população
quanto as demandas pertinentes a área de atuação da secretaria; (Redação
dada pela Lei nº 1.384/2023)
II - a organização,
proposição, acompanhamento e a execução de planos, programas e eventos que
tenham por objetivo incentivar o turismo e a cultura no Município; (Redação
dada pela Lei nº 1.384/2023)
III - execução de convênios celebrados
entre o Município e outras entidades visando o desenvolvimento das atividades
turísticas e culturais; (Redação
dada pela Lei nº 1.384/2023)
IV – organização e manutenção
do cadastro relativos aos estabelecimentos turísticos do Município; (Redação
dada pela Lei nº 1.384/2023)
V - promover a identidade
cultural do Município de Fundão; (Redação
dada pela Lei nº 1.384/2023)
VI - promover ações visando a
promoção dos patrimônios materiais, imateriais, arquivístico, histórico e
artístico. (Redação
dada pela Lei nº 1.384/2023)
VII - o incentivo e a
proteção as atividades artísticas; (Redação
dada pela Lei nº 1.384/2023)
VIII - realizar despesas,
liquidações e autorizar os pagamentos na forma da Lei. (Redação
dada pela Lei nº 1.384/2023)
IX - executar atividades que
lhe forem correlatas; (Redação
dada pela Lei nº 1.384/2023)
Art. 21 A SEMTUC possui a estrutura
relacionada no Anexo I desta Lei. (Redação
dada pela Lei nº 1.384/2023)
Art. 22 A SEMTUC dispõe dos seguintes
cargos em comissão em sua estrutura: 01 (um) cargo de Secretário, 01 (um) cargo
de Subsecretário, 03 (três) cargos de Assessor Técnico, 02 (dois) cargos de
Assessor Especial, 02 (dois) cargos de Gerente e 03 (três) cargos de
Coordenador. (Redação
dada pela Lei nº 1.384/2023)
(Incluído
pela Lei nº 1.384/2023)
Seção V-A
Da Secretaria de Esportes, Lazer e Juventude
Art. 22 - A
Compete à Secretaria Municipal de Secretaria de Esportes, Lazer e
Juventude - SESJUV: (Dispositivo
incluído pela Lei nº 1.384/2023)
I
- A formulação e a promoção da política municipal de desenvolvimento de
esportes e recreação, através do estímulo das atividades esportivas em todas as
modalidades e em consonância com os princípios de integração social e promoção
da cidadania; (Dispositivo
incluído pela Lei nº 1.384/2023)
II
- promoção e desenvolvimento de planos e programas municipais de esportes,
lazer e juventude junto a todos os seguimentos sociais do Município; (Dispositivo
incluído pela Lei nº 1.384/2023)
III
- A análise e a proposição de políticas de atração de investimentos e de
dinamização das atividades esportivas e recreativas no Município; (Dispositivo
incluído pela Lei nº 1.384/2023)
IV
– A celebração, coordenação execução de convênios com entidades afins, públicas
e privadas, para a implantação de programas e atividades esportivas, de lazer e
para a juventude; (Dispositivo
incluído pela Lei nº 1.384/2023)
V
- A organização do calendário de eventos esportivos e recreativos do Município;
(Dispositivo
incluído pela Lei nº 1.384/2023)
VI
- A organização e execução de programas de desenvolvimento do esporte amador e
de eventos desportivos de caráter popular; (Dispositivo
incluído pela Lei nº 1.384/2023)
VII
- O apoio à organização e ao desenvolvimento de associações e grupos com fins
desportivos e de lazer, com bases comunitárias; (Dispositivo
incluído pela Lei nº 1.384/2023)
VIII
- A promoção da melhoria da infraestrutura dos espaços esportivos e de lazer do
Município através de investimentos em parceria com instituições públicas ou
privadas; (Dispositivo
incluído pela Lei nº 1.384/2023)
IX
- A administração de centros esportivos municipais e do uso das praças de
esportes e recreação; (Dispositivo
incluído pela Lei nº 1.384/2023)
X
– Elaborar, desenvolver e executar políticas públicas específicas destinadas
aos jovens e crianças, voltadas a prática esportiva. (Dispositivo
incluído pela Lei nº 1.384/2023)
XI
- Administrar o pessoal os recursos e os bens colocados à sua disposição; (Dispositivo
incluído pela Lei nº 1.384/2023)
XII
- Proceder, no âmbito do seu Órgão, à gestão, ao controle e à prestação de
contas dos recursos financeiros colocados à sua disposição, em consonância com
as diretrizes e regulamentos emanados do Poder Executivo Municipal; (Dispositivo
incluído pela Lei nº 1.384/2023)
XIII
- Praticar todos os atos e ações necessárias ao bom desempenho das funções do
Órgão; e (Dispositivo
incluído pela Lei nº 1.384/2023)
XIV
- Executar outras atribuições afins. (Dispositivo
incluído pela Lei nº 1.384/2023)
Art. 22-B A
SESJUV possui a estrutura relacionada no Anexo I desta Lei. (Dispositivo
incluído pela Lei nº 1.384/2023)
Art. 22-C A
SESJUV dispõe dos seguintes cargos em comissão em sua estrutura: 01 (um) cargo
de Secretário, 02 (dois) cargos de Assessor Técnico, 01 (um) cargo de Assessor
Especial, 01 (um) cargo de gerente e 03 (três) cargos de Coordenador. (Dispositivo
incluído pela Lei nº 1.384/2023)
Seção VI
Da Secretaria
de Finanças E Planejamento
Art. 23 Compete à Secretaria Municipal de
Finanças e Planejamento - SEMFI:
I - propor políticas nas áreas tributária e financeira
de competência do município;
II - conceber, implantar e gerir o sistema de
administração financeira;
III - promover a arrecadação dos tributos e rendas
municipais, cumprindo e fiscalizando o cumprimento de leis, decretos,
portarias, normas e regulamentos disciplinares da matéria tributária;
IV - administrar a dívida ativa do município;
V - promover o controle dos recebimentos e dos
pagamentos, bem como a movimentação dos recursos do município;
VI - promover o lançamento dos impostos, taxas, multas
e contribuições de melhoria e de iluminação pública do município;
VII - promover o cadastro, o lançamento, a arrecadação
e a fiscalização dos tributos e demais receitas municipais;
VIII - coordenar as atividades de classificação,
registro, controle e análise dos atos e fatos de natureza financeira, de origem
orçamentária ou extraordinária com repercussões sobre o patrimônio do
município, de pagamentos e recebimentos, da guarda de valores imobiliários e do
controle do caixa municipal;
IX - coordenar as atividades contábeis em geral, bem
como registro, o acompanhamento e o controle contábil da administração
orçamentária, financeira e patrimonial;
X - elaborar balancetes mensais e o balanço geral;
XI - administrar e fazer movimentar os valores
mobiliários e os recursos financeiros em conformidade com os planos, programas,
projetos e orçamentos aprovados;
XII - assessorar a administração do município em
assuntos fiscais, fazendários e financeiros;
XIII - propor a atualização da planta de valores dos
terrenos e edificações para efeito de tributação;
XIV - promover a fiscalização tributária de
competência do município, bem como realizar estudos e análises visando a
determinar prioridades relativas à política de fiscalização dos tributos
municipais;
XV - coordenar e garantir a prestação de contas,
juntamente com a Secretaria respectiva, relativa à aplicação de recursos de
convênios;
XVI - articular-se com órgãos fazendários do Estado e
da União, com o Cartório de Registro Imobiliário, com a Junta Comercial e
outras entidades de direito público ou privado, visando à permuta de
informações, métodos e técnicas de ação fiscal;
XVII - promover, permanentemente, o cadastramento e
recadastramento imobiliário do município;
XVIII - promover a integração com os demais órgãos da
administração municipal, objetivando o cumprimento de suas atividades e a
permanente parceria entre as Secretarias municipais;
XIV - executar atividades burocráticas e correlatas
que lhe forem correlatas;
Art. 24 A SEMFI possui a estrutura relacionada
no Anexo I desta Lei.
Art. 25 A SEMFI dispõe dos seguintes
cargos em comissão em sua estrutura: 01 (um) cargo de Secretário, 02 (dois)
cargos de Subsecretário, 03 (três) cargos de Assessor Técnico, 02 (dois) cargos
de Gerente, 05 (cinco) cargos de Coordenador.
Art. 25 A
SEMFI dispõe dos seguintes cargos em comissão em sua estrutura: 01 (um) cargo
de Secretário, 02 (dois) cargos de Subsecretário, 04 (quatro) cargos de
Assessor Técnico, 02 (dois) cargos de Gerente, 05 (cinco) cargos de
Coordenador. (Redação
dada pela Lei nº 1.366/2022)
Seção VII
Da
Secretaria de Governo
Art. 26 Compete à Secretaria Municipal de
Governo - SEGOV:
I - promover as intervenções de ordem política junto
às esferas dos governos federal, estadual e municipal;
II - auxiliar o Chefe do Executivo nas questões
pertinentes à organização administrativa de ordem comunitária;
III - propiciar a harmonia entre as secretarias,
propondo metas e proporcionando a perfeita interação entre as mesmas;
IV - interceder nas secretarias, sempre que solicitado
pelo Chefe do Poder Executivo, junto aos secretários para garantir um bom
desempenho;
V - promover o acompanhamento da tramitação dos
projetos de lei do Executivo e do Legislativo;
VI - orientar o atendimento de pedidos de informações
da Câmara Municipal;
VII - coordenar o serviço de assessoramento direto ao
Prefeito e ao Vice-Prefeito;
VIII - Elaborar projetos de captação de recursos para
as diversas áreas da administração pública junto à esfera estadual, federal ou
entidades privadas;
IX - celebrar, em conjunto com o Chefe do Executivo
Municipal, acordos, convênios, consórcios e ajustes com órgãos e instituições
da Administração Federal, Estadual e Municipal;
X - propor a celebração de convênios, contratos e
acordos, no âmbito de suas atividades, com entidades públicas, filantrópicas e
privadas, conforme legislação vigente;
XI - efetuar o arquivo e o controle de Leis;
XII - realizar despesas, liquidações e autorizar os
pagamentos na forma da Lei.
XIII - fazer a compilação e guarda de Decretos e
outros atos administrativos;
XIV - executar atividades burocráticas e correlatas
que lhe forem correlatas;
Art. 27 A SEGOV dispõe dos seguintes cargos em
comissão em sua estrutura: 01 (um) cargo de Secretário,01 (um) cargo de
Subsecretário, 01 (um) cargo de Gerente, 01 (um) cargo de Assessor Especial,01
(um) cargo de Assessor Técnico, 01 (um) cargo de Assessor de Cerimonial.
Seção VIII
Da Secretaria
de Meio Ambiente
Art. 28 Compete à Secretaria Municipal de Meio
Ambiente - SEMAM:
I - promover a integração entre os demais órgãos da
administração a fim de possibilitar realização de todas as atividades da gestão
ambiental;
II - elaborar e implantar as políticas visando à
melhoria das condições ambientais do Município de Fundão;
III - propor normas, critérios e padrões municipais
relativos ao controle, ao monitoramento, à preservação, à melhoria e à
recuperação da qualidade do meio ambiente;
IV - realizar estudos com vistas à criação e gestão de
áreas de preservação e conservação ambientais;
V - preservar e restaurar os processos ecológicos
essenciais à integridade do patrimônio genético;
VI - proteger a fauna e a flora;
VII - promover, periodicamente, fiscalização nos
sistemas de controle de poluição e de prevenção de risco de acidentes das
instalações e atividades de significativo potencial poluidor, incluindo
avaliação de seus efeitos sobre o meio ambiente, bem como a saúde dos
trabalhadores e da população;
VIII - exigir, na forma da lei, para implantação ou
ampliação de atividades de significativo potencial poluidor, estudo prévio de
impacto ambientai, a que se dará publicidade, assegurada à participação da
sociedade civil em todas as fazes de elaboração;
IX - promover medidas judiciais, por intermédio da
Procuradoria Geral, e administrativas de responsabilização dos causadores de
poluição ou degradação ambiental;
X - elaborar e implementar, em parceria com as
Secretarias de Educação Municipal e Estadual, campanhas de educação comunitária
destinadas a sensibilizar o público e as instituições de atuação no município
para os problemas de preservação do meio ambiente;
XI - promover a conscientização da população e a
adequação do ensino de forma a assegurar a difusão dos princípios e objetivos
da proteção ambiental;
XII - desenvolver atividades integradas de educação
socioambiental mediante o engajamento da comunidade nos projetos de
desenvolvimento sustentável no município;
XIII - fixar critérios de monitoramento hídrico,
atmosférico, do solo e sonoro;
XIV - acompanhar, em parceria com a Secretaria pertinente,
a execução da regularização fundiária, emitindo relatório técnico sobre os
impactos ambientais;
XV - promover a integração com os demais órgãos da
administração municipal, objetivando o cumprimento de suas atividades e a
permanente parceria entre as Secretarias municipais;
XVI - manifestar-se mediante estudos e pareceres
técnicos sobre questões de interesse ambiental para a população do Município;
XVII - implementar, através de planos, estratégias e
ações as diretrizes da política ambiental do Município;
XVIII - promover, juntamente com a Secretaria
pertinente, a educação ambiental;
XIX - articular-se com organismos federal, estaduais,
municipais e organizações não-governamentais – ONG´s, para a execução
coordenada e a obtenção de financiamentos para a implantação de programas
relativos à preservação, conservação e recuperação dos recursos ambientais,
naturais ou não;
XX - licenciar todas as atividades efetiva e/ou
potencialmente poluidoras a serem instaladas, duplicadas ou ampliadas no
Município, atualizando os processos daquelas que já se encontram instaladas,
estando ou não em funcionamento;
XXI - fixar diretrizes ambientais para elaboração de
projetos de parcelamento do solo urbano, em consonância com a legislação
municipal vigente, bem como para a instalação de atividades e empreendimentos
no âmbito da coleta e disposição dos resíduos;
XXII - promover as medidas administrativas e requerer
as judiciais cabíveis para coibir, punir e responsabilizar os agentes
poluidores e degradadores ambientais;
XXIII - atuar em caráter permanente na recuperação de
áreas e recursos ambientais poluídos ou degradados.
XXIV - exercer o poder de polícia administrativa para
condicionar e restringir o uso e gozo dos bens, atividades e direitos, em
benefício da preservação, conservação, defesa, melhoria, recuperação e controle
ambiental;
XXV - realizar despesas, liquidações e autorizar os
pagamentos na forma da Lei.
XXVI - Executar atividades burocráticas e correlatas
que lhe forem correlatas;
Art. 29 A SEMAM possui a estrutura
relacionada no Anexo I desta Lei.
Art. 30 A SEMAM dispõe dos
seguintes cargos em comissão em sua estrutura: 01 (um) cargo de Secretário, 01 (um)
cargo de subsecretário,02 (dois) cargos de Gerente, 04 (quatro) cargos de
Assessor Técnico, 01 (um) cargo de Assessor Especial e 07 (sete) cargos de
Coordenador.
Art. 30 A SEMAM
dispõe dos seguintes cargos em comissão em sua estrutura: 01 (um) cargo de
Secretário, 01 (um) cargo de subsecretário,02 (dois) cargos de Gerente, 05
(cinco) cargos de Assessor Técnico, 01 (um) cargo de Assessor Especial, 08
(oito) cargos de Coordenador e 01 (um) cargo de Supervisor Operacional de
Viveiro. (Redação
dada pela Lei nº 1.366/2022)
Seção IX
Da Secretaria
de Obras e Serviços Urbanos
Art. 31 Compete à Secretaria Municipal de
Obras e Serviços Urbanos – SEMOB:
I - promover a elaboração, o acompanhamento, o
controle, a avaliação e a atualização do Plano Diretor e de outros planos,
programas e projetos que visem a ordenar a ocupação o uso ou a regularização da
posse do solo urbano;
II - promover a análise, fiscalização e julgamento de
pedido de parcelamento de solo e de projetos de edificações particulares ou
públicas;
III - coordenar a realização de trabalhos de campo
pertinentes aos serviços de fiscalização de obras e posturas do município;
IV - obter e divulgar indicadores necessários ao
planejamento urbanístico do município;
V - assegurar que, na execução do cadastramento,
análise, desenvolvimento, serviços topográficos e acervos documental, sejam
obedecidos os padrões de qualidade e guarda das informações;
VI - executar as atividades concernentes à construção,
à manutenção e a conservação de obras, equipamentos públicos e mobiliário
urbano, em geral;
VII - promover as atividades de construção,
pavimentação e conservação de vias urbanas e logradouros, bem como das
respectivas redes de drenagem pluvial;
VIII - elaborar projetos para obras públicas
municipais, seus orçamentos programação, bem como o controle de sua execução;
IX - controlar e a fiscalizar as obras públicas
contratadas a terceiros;
X - executar e o controlar os trabalhos topográficos
para obras e serviços a cargo da Prefeitura;
XI - coordenar as atividades relativas ao licenciamento
e à fiscalização do parcelamento do solo urbano e de construções particulares,
de acordo com as normas municipais em vigor;
XII - manter e atualizar os arquivos de projetos de
prédios de obras públicas e de plantas de construções particulares;
XIII - providenciar a elaboração de programas e
projetos urbanísticos e de paisagismo;
XIV - analisar, fiscalizar e julgar os pedidos de
aprovação de projetos e de licença de edificações públicas e particulares;
XV - planejar, organizar, coordenar e exercer o
controle de atividades urbanas e de fiscalização de obras;
XVI - coordenar a execução de atividades de construção
e conservação das vias e obras públicas;
XVII - promover a execução de atividades de
construção, conservação e manutenção de canais e galerias pluviais das áreas
urbanas;
XVIII - manter e ampliar o sistema de esgotamento
sanitário;
XIX - planejar e coordenar a execução das atividades
de iluminação pública urbana do município;
XX - planejar e coordenar a execução das atividades de
limpeza pública urbana do município, nela compreendida os serviços de coleta
transporte, tratamento e disposição final do lixo;
XXI - promover e coordenar os serviços de
administração de necrópoles, de feiras e mercados;
XXII - manter e coordenar as atividades das Unidades
Administrativas Regionais (Praia Grande, Timbuí e Sede).
XXIII - realizar despesas, liquidações e autorizar os
pagamentos na forma da Lei.
XXIV - executar atividades burocráticas e correlatas
que lhe forem correlatas;
Art. 32 A SEMOB possui a estrutura relacionada
no Anexo l desta Lei.
Art. 33 A SEMOB dispõe dos
seguintes cargos em comissão em sua estrutura: 01 (um) cargo de Secretário, 02 (dois)
cargos de Subsecretário, 03 (três) cargos de Administrador Regional, 10 (dez)
cargos de Gerente, 02 (dois) cargos de Assessor Técnico e 12 (doze) cargos de
coordenador.
Art. 33 A
SEMOB dispõe dos seguintes cargos em comissão em sua estrutura: 01 (um) cargo
de Secretário, 02 (dois) cargos de Subsecretário, 03 (três) cargos de
Administrador Regional, 14 (quatorze) cargos de Gerente, 02 (dois) cargos de
Assessor Técnico, 13 (treze) cargos de coordenador e 06 (seis) cargos de Chefe
de Manutenção Predial e de Obras Públicas. (Redação
dada pela Lei nº 1.366/2022)
Art.
33 A SEMOB dispõe dos seguintes
cargos em comissão em sua estrutura: 01 (um) cargo de Secretário, 02 (dois)
cargos de Subsecretário, 03 (três) cargos de Administrador Regional, 04
(quatro) cargos de Diretor, 14 (quatorze) cargos de Gerente, 02 (dois) cargos
de Assessor Técnico, 13 (treze) cargos de coordenador e 06 (seis) cargos de
Chefe de Manutenção Predial e de Obras Públicas. (Redação dada pela Lei nº
1.603/2025)
Seção X
Da Secretaria de Obras e Saúde
Art. 34 Compete à Secretaria Municipal de
Saúde– SEMUS:
I - orientar, coordenar, supervisionar e fiscalizar as
políticas e ações de saúde no Município;
II - elaborar, atualizar e executar o Plano Municipal
de Saúde e seus planos complementares;
III - desenvolver as ações de saúde no município, por
meio da rede de serviços públicos ambulatoriais, hospitalares e de apoio
diagnóstico/terapêutico, bem como as da rede de serviços complementares, seja
contratada ou conveniada, de forma hierarquizada e regionalizada;
IV - manter, conservar, operacionalizar e gerenciar as
Unidades Públicas de Saúde, sejam ambulatoriais básicas ou especializadas, bem
como os serviços hospitalares, incorporadas ao seu patrimônio ou cedidas
mediante convênio, dentro de modernos padrões técnicos e científicos;
V - propor a celebração de convênios, contratos e
acordos, no âmbito de suas atividades, com entidades públicas, filantrópicas e
privadas;
VI - gerir o Fundo Municipal de Saúde, efetuando o
controle da execução orçamentária e financeira, acompanhando as aplicações dos
recursos, confrontando com os valores programados e encaminhando posteriormente
prestação de contas ao Conselho Municipal de Saúde, para análise e aprovação;
VII - gerir os contratos e convênios com a rede
complementar;
VIII - realizar o controle e avaliação dos serviços e
desempenho das atividades, realizando auditorias analíticas e operacionais
quando necessárias;
IX - gerir o Sistema de Regulação e de Referência
entre as unidades assistenciais no município e participar do sistema em nível
regional e estadual;
X - gerir as atividades de Vigilância Epidemiológica,
Sanitária e Ambiental, em consonância com as normas legais e diretrizes
emanadas pela Secretaria de Estado da Saúde e Ministério da Saúde;
XI - organizar e manter o Sistema de Informações de
Saúde em nível municipal e alimentar sistematicamente o Sistema regional,
estadual e nacional;
XII - integrar a assistência farmacêutica do SUS;
XIII - realizar, bianualmente, a Conferência Municipal
de saúde;
XIV - colocar à disposição do Conselho Municipal de
Saúde, documentos administrativos e informações técnicas sempre que
solicitados, bem como as prestações de contas para apreciação e aprovação;
XV -participar de Consórcio intermunicipal de Saúde;
XVI - realizar trimestralmente as audiências públicas
de prestações de contas e dos serviços da Secretaria Municipal de Saúde;
XVII - desenvolver outras atividades que, de alguma
forma, contribua para o desenvolvimento da qualidade de saúde da população;
XVIII - promover a integração com os demais órgãos da
administração municipal, objetivando o cumprimento de suas atividades e a
permanente parceria entre as Secretarias municipais;
XIX - realizar despesas, liquidações e autorizar os
pagamentos na forma da Lei.
XX - executar atividades burocráticas e correlatas que
lhe forem correlatas;
Art. 35 A SEMUS possui a estrutura
relacionada no Anexo l desta Lei.
Art. 36 A SEMUS dispõe dos seguintes
cargos em comissão em sua estrutura: 01 (um) cargo de Secretário, 01 (um) cargo
de Subsecretário, 05 (cinco) cargos de Gerente,04 (quatro) cargos de Assessor
Especial,06 (seis) cargos de Assessor Técnico e 17 (dezessete) cargos de
Coordenador.
Art. 36 A
SEMUS dispõe dos seguintes cargos em comissão em sua estrutura: 01 (um) cargo
de Secretário, 01 (um) cargo de Subsecretário, 05 (cinco) cargos de Gerente, 04
(quatro) cargos de Assessor Especial, 11 (onze) cargos de Assessor Técnico e 17
(dezessete) cargos de Coordenador. (Redação
dada pela Lei nº 1.366/2022)
Seção XI
Da secretaria de trabalho, habitação, assistência e
defesa social
Art. 37 Compete à Secretaria Municipal de
Trabalho, Habitação, Assistência e Defesa Social - SETHADES:
I - promover e executar a política de promoção e
assistência social;
II - desenvolver planos e programas destinados à
execução de atividades de promoção humana e de incentivo à ação e a
participação comunitária e assistência social;
III - valorizar, estimular e apoiar iniciativas da
comunidade, voltadas para a solução dos problemas sociais;
IV - promover o desenvolvimento e treinamento de
recursos humanos para a prestação de serviços na área social;
V - prestar assistência nas comunidades, às entidades
particulares ou grupos voluntários, incentivando a colaboração do
desenvolvimento de suas atividades sociais;
VI - coordenar, controlar e avaliar as atividades de
promoção social prestadas por instituições que recebam auxílio ou subvenção da
Prefeitura Municipal;
VII - estimular e valorizar as potencialidades
físicas, artísticas, intelectuais e sociais dos idosos do município;
VIII - promover a cidadania aos munícipes
hipossuficientes;
IX - promover a implantação e permanente controle dos
benefícios sociais decorrentes das esferas Municipal, Estadual e Federal;
X - promover a cidadania do portador de necessidades
especiais;
XI - atender crianças e adolescentes por meio de
atividades socioeducativas;
XII - atender crianças adolescentes e suas famílias em
situação de risco social;
XIII - promover, planejar, coordenar e executar as
políticas municipais de habitação e de regularização fundiária;
XIV - implantar atividades educativas e organizativas
sobre a proteção e defesa do consumidor;
XV - capacitar, de forma continuada, agentes e
profissionais que atuam com públicos vulneráveis à dependência química;
XVI - elaborar e implantar as políticas municipais de
Defesa do Direito do Consumidor, em parceria com os Governos Federal e
Estadual;
XVII - gerir o Procon Municipal;
XVIII - promover a integração com os demais órgãos da
administração municipal, objetivando o cumprimento de suas atividades e a
permanente parceria entre as Secretarias municipais;
XIX - coordenar ações de fiscalização e operação de
trânsito, de segurança púbica, serviços de guarda vidas, segurança patrimonial
e defesa civil.
XX - definir e implementar as políticas de habitação
no âmbito do Município;
XXI - promover a elaboração e execução de projetos de
construção, de ampliação e de melhorias habitacionais para famílias de baixa
renda do Município;
XXII - definir políticas habitacionais e de
regularização fundiária para o Município em consonância com as políticas de uso
e ocupação do solo.
XXIII - organizar e promover as ações de defesa civil,
a cargo do Município;
XXIV - coordenar os esforços e a integração permanente
dos Órgãos Públicos e Privados visando a defesa civil e o enfrentamento de
situações emergenciais.
XXV - executar ações junto aos órgãos de segurança
pública e gestão da orla municipal visando à prevenção das ocorrências
delitiva;
XXVI - elaborar e implantar as políticas municipais de
Defesa Civil, em parceria com os governos federal e estadual;
XXVII - realizar despesas, liquidações e autorizar os
pagamentos na forma da Lei.
XXVIII - executar atividades burocráticas e correlatas
que lhe forem correlatas;
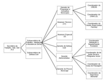
Art. 38 A SETHADES possui a estrutura
relacionada no Anexo I desta Lei.
Art. 39 A SETHADES dispõe dos
seguintes cargos em comissão em sua estrutura: 01 (um) cargo de Secretário
Municipal, 02(dois) cargos de Subsecretário, 04 (quatro) cargos de Gerente, 17
(dezessete) cargos de Assessor Técnico, 02 (dois) cargos de Assessor Especial e
08 (oito) cargos de Coordenador.
Art. 39 A
SETHADES dispõe dos seguintes cargos em comissão em sua estrutura: 01 (um)
cargo de Secretário Municipal, 02 (dois) cargos de Subsecretário, 06 (seis)
cargos de Gerente, 17 (dezessete) cargos de Assessor Técnico, 05 (cinco) cargos
de Assessor Especial e 09 (nove) cargos de Coordenador. (Redação
dada pela Lei nº 1.366/2022)
Seção XII
Do
Gabinete do Prefeito
Art. 40 Compete ao Gabinete do Prefeito -
GABPE:
I - auxiliar o Chefe do Poder Executivo no exame e
trato dos assuntos políticos e administrativos, e especificamente,
representá-lo em seus impedimentos;
II - assessorar o Chefe do Poder Executivo e
Secretários Municipais em assuntos de sua competência, dinamizando o processo
de cumprimento das atividades e programas afins;
III - acompanhar, quando solicitado, o Chefe do Poder
Executivo nas atividades políticas e administrativas;
IV - assistir o Chefe do Poder Executivo em missões
específicas, quando por ele for designado, bem como em outras atividades por
ele atribuídas;
V - participar das avaliações das ações
governamentais;
VI - desenvolver, coordenar, avaliar e controlar
programas que atendam, principalmente, aos interesses da comunidade;
VII - realizar reuniões com comunidades, inclusive com
seus representantes, bem como entidades de representação e de apoio popular
para conhecimento de suas necessidades e aspirações;
VIII - atuar em estreita consonância com a comunidade
na consecução de programas e projetos concernentes à prestação de serviços;
IX - estimular a comunicação mútua e auxílio aos
cidadãos, às comunidades, instituições e poderes públicos;
X - nuclear e dinamizar grupos formais e informais que
venham a atuar no desenvolvimento social das comunidades;
XI - prestar informações, sistematizar e registrar, em
livro próprio, os atos oficiais;
XII - receber, elaborar e expedir as correspondências
oficiais da(o) Prefeita(o) Municipal;
XIII - preparar, executar e zelar pelo cumprimento das
normas de cerimonial da administração municipal;
XIV - responder, administrativamente, junto aos órgãos
competentes todas as notificações e autuações de trânsito decorrentes de
infrações praticadas pelos motoristas do Gabinete;
XV - planejar, executar e orientar a política de
comunicação social da Prefeitura de Fundão, objetivando a uniformização dos
conceitos e procedimentos de comunicação;
XVI - executar as atividades de comunicação social e
cerimonial do Gabinete do Prefeito;
XVII - coordenar as atividades de comunicação social
dos órgãos e entidades públicas do Poder Executivo Municipal, centralizando a
orientação das assessorias de imprensa dos órgãos e entidades públicas da
Administração Municipal;
XVIII - promover a integração com os demais órgãos da
administração municipal, objetivando o cumprimento de suas atividades e a
permanente parceria entre as Secretarias municipais;
XIX - executar outras atividades afins que lhe forem
atribuídas.
Art. 41 O GABPE possui a estrutura relacionada
no Anexo I desta Lei.
Art. 42 O GABPE dispõe dos seguintes cargos em
comissão em sua estrutura: 01 (um) cargo de Chefe de Gabinete, 01 (um) cargo de
Assessor Especial, 01 (um) cargo de Assessor de Gabinete.
Seção XIII
Da
Procuradoria Geral do Município
Art. 43 Compete à Procuradoria Geral do
Município - PROGER:
I - representar judicialmente o Município de Fundão;
II - promover a propositura de ações e defender os
interesses do município perante qualquer juízo ou Tribunal, e ainda, perante
qualquer instância administrativa;
III - coordenar a propositura de medida de caráter
jurídico que visem a proteger o patrimônio e o múnus público municipal;
IV - promover o exame de ordens, decisões, sentenças
judiciais e, ainda, orientar o Gabinete e as Secretarias Municipais quanto ao
seu exato cumprimento;
V - assessorar juridicamente as demais unidades
administrativas do município;
VI - examinar, previamente, as minutas dos contratos,
convênios, acordos, ajustes, termos de compromisso, protocolo de intenções, bem
como a legalidade das concessões, permissões e autorizações, nos quais o
Município seja parte, propugnando pela rescisão, quando for o caso;
VII - zelar pela fiel observância e aplicação das
leis, decretos, portarias e regulamentos existentes no município,
principalmente, no que se refere ao controle da legalidade dos atos praticados
petos agentes púbicos;
VIII - proceder à cobrança judicial da dívida ativa
tributária e da proveniente de quaisquer outros créditos do Município;
IX - atuar, extrajudicial ou judicialmente, nas
desapropriações;
X - atender aos encargos de consultoria e assessoria
jurídica do Município, providenciando a emissão de pareceres sobre questões
jurídicas em processos e procedimentos que versem sobre interesse da
municipalidade;
XI - examinar anteprojetos de leis e de emendas à Lei
Orgânica, justificativas de vetos, decretos e outros documentos de natureza
jurídica;
XII - realizar despesas, liquidações e autorizar os
pagamentos na forma da Lei.
XIII - executar outras atividades afins que lhe forem
atribuídas.
Art. 44 A PROGER possui a estrutura
relacionada no Anexo I desta Lei.
Art. 45 A PROGER dispõe dos seguintes cargos em
comissão em sua estrutura: 01 (um) cargo de Procurador Geral, 01 (um) cargo de
Subprocurador Geral e 02 (dois) cargos de Gerente.
Seção XIV
Da Controladoria Geral do Município
Art. 46 A Controladoria Geral do Município
- CONGER permanece regida pela Lei
Municipal nº 923, de 26 de agosto de 2013, naquilo em que não foram
revogadas ou alteradas expressamente por esta Lei.
Art. 47 A CONGER passa a dispor dos seguintes
cargos em comissão em sua estrutura: 01(um) cargo de Controlador Geral, 01 (um)
cargo de Subcontrolador Geral e 02 (dois) cargos de Gerente e 01 (um) cargo de
Ouvidor.
Art. 48 Fica acrescido o inciso
XXV ao artigo 5º da Lei 873/2012, com a seguinte redação:
“XXV – Realizar despesas, liquidações e autorizar
os pagamentos na forma da Lei”.
Art. 49 A CONGER
possui a estrutura relacionada no Anexo I desta Lei.
CAPÍTULO III
OUTRAS DISPOSIÇÕES
Art. 50 O artigo
95, caput e §
4º da Lei Municipal nº 804, de 27 de julho de 1993 passam a vigorar
com a seguinte redação: (Dispositivo
revogado pela Lei nº 1.366/2022)
“Art. 95 Os servidores públicos que trabalhem com
habitualidade em locais considerados insalubres ou perigosos ou que exerçam
atividades penosas farão jus a uma gratificação calculada sobre o valor do
salário mínimo ou sobre o menor vencimento base do Poder Executivo municipal,
quando mais alto que o salário mínimo.” (Dispositivo
revogado pela Lei nº 1.366/2022)
§ 4º As gratificações
referidas neste artigo serão fixadas em percentuais variáveis entre quinze e
quarenta por cento calculados sobre o salário mínimo ou sobre o menor
vencimento base do Poder Executivo municipal, quando mais alto que o salário
mínimo, de acordo com o grau de insalubridade a que esteja exposto o servidor,
a serem definidos em regulamento.” (Dispositivo revogado pela Lei nº
1.366/2022)
Art. 51 Fica instituído o grupo de
assessoramento administrativo, patrimonial e financeiro, de caráter consultivo,
sem direito a remuneração a qualquer título, formada por 20 (vinte) pessoas
representantes da sociedade civil deste Município, assim constituído:
I - 01 (um) representante do setor de transporte de
passageiros individual ou coletivo
II - 01(um) representante do Magistério Municipal
III - 01 (um) representante do Setor de Saúde
Municipal
IV - 01 (um) representante do Setor de Meio Ambiente
V - 01 (um) representante do Setor Agrícola do
Município
VI -01 (um) representante do Ministério Público
VII -01 (um) representante do Poder Judiciário
VIII - 01 (um) representante da Ordem dos Advogados do
Brasil – OAB, em nível Municipal
IX - 01 (um) representante da Juventude
X - 11 (onze) representantes do comercio e Indústria
Parágrafo Único. Os representantes referidos no
item X serão distribuídos da seguinte forma:
a) no mínimo 04 (quatro) da sede do Município;
b) no mínimo 02 (dois) do Distrito de Timbuí;
c) no mínimo 02 (dois) do Distrito de Praia Grande.
Art. 52 Fica instituído, no âmbito do Município
de Fundão/ES, o Serviço Voluntário, para realização de atribuições a serem
desenvolvidas no âmbito do Poder Executivo Municipal, que será regulamentado
por decreto nos casos não estabelecidos por esta lei.
Art. 53 A prestação de serviço voluntário de
que trata o art. 52 tem por objetivo permitir o aproveitamento técnico e
qualificado de pessoas, preferencialmente que já se encontrem aposentados, no
exercício de tarefas de natureza eminentemente técnico-administrativa.
Art. 54 A prestação do serviço voluntário
disciplinada nesta Lei somente poderá ser efetuada mediante a aceitação
espontânea e não será remunerada.
Art. 55 A dispensa da prestação de serviço
voluntário poderá ocorrer nas seguintes hipóteses:
I – a pedido;
II – “ex officio”, por interesse ou conveniência da
Administração, a qualquer tempo, não requerendo, para isso, qualquer
justificativa ou motivação, nem tampouco qualquer tipo de indenização.
Art. 56 Os que atuem nos termos da presente Lei
ficam sujeitos:
I – ao cumprimento das normas disciplinares em vigor,
nos mesmos moldes do serviço ativo;
II – às normas administrativas e de serviço em vigor
nos órgãos onde tiverem atuação.
Art. 57 O §
1º do artigo 10 da Lei Municipal nº. 1.191/2019 passa a vigorar com a
seguinte redação:
§ 1º O
Conselho Municipal de Meio Ambiente será presidido pelo Secretário responsável
pela gestão do Meio Ambiente.
Art. 58 O cargo de Coordenador do Pronto
Atendimento terá seu vencimento acrescido em 20% (vinte por cento) do valor
estabelecido no Anexo II da presente Lei.
CAPITULO IV
DISPOSIÇÕES FINAIS
E TRANSITÓRIAS
Art. 59 Os cargos em comissão previstos nesta
Lei têm suas atribuições descritas no Anexo III desta Lei.
Art. 60 Os cargos de provimento efetivo
existentes na estrutura administrativa do Poder Executivo do Município de
Fu1ndão permanecem inalterados, sendo regidos por suas legislações de
origem com as modificações posteriores.
Art. 61 Diante da extinção dos cargos públicos e
da nova estrutura administrativa contida nesta Lei, deve o Poder Público
Municipal promover estudos técnicos, econômicos e financeiros para recompor o
quadro de servidores efetivos, a fim de atender às necessidades técnicas das
secretarias municipais.
Art. 62 As Autarquias Municipais permanecem
regidas por suas respectivas legislações de origem, salvo no que restou
modificado por esta Lei.
Art. 63 As Comissões e outros grupos de
trabalho administrativo existentes na estrutura da máquina pública municipal,
caso necessário, serão realocados de acordo com a natureza de suas atribuições
ou extintas por impossibilidade de readequação ou conveniência administrativa,
por Decreto do Chefe do Poder Executivo Municipal.
Art. 64 Ficam autorizadas as realocações
orçamentárias eventualmente necessárias em virtude da edição desta Lei, as
quais deverão considerar a natureza das Secretarias e dos órgãos extintos,
criados e reorganizados.
Art. 65 As despesas oriundas da execução desta
Lei correrão por conta do orçamento do Poder Executivo Municipal.
Art. 66 São partes integrantes desta Lei o
Anexo I, II e III.
Art. 67 O parágrafo
único do art. 2º da Lei 974/2014 passa a vigorar com a seguinte redação:
“Parágrafo Único. Ficam instituídas pela presente lei
o percentual de 50% (cinquenta por cento) gratificação para o cargo de Operador
de Máquina nas categorias I, II e III, a incidirem sobre o vencimento-base”.
Art. 68 Fica concedida gratificação
adicional no percentual de 15% (quinze por cento) sobre o salário base dos
servidores ocupantes do cargo de Motorista Profissional em exercício na
condução dos seguintes veículos:
I – caminhão;
II – ônibus;
III- micro-ônibus;
IV – van.
Art. 68 Fica
concedida gratificação adicional no percentual de 15% (quinze por cento) sobre
o salário base dos servidores ocupantes do cargo de Motorista Profissional em
exercício na condução dos seguintes veículos: (Redação
dada pela Lei nº 1.592/2025)
I - ônibus; (Redação
dada pela Lei nº 1.592/2025)
II - micro-ônibus; (Redação
dada pela Lei nº 1.592/2025)
III - Van. (Redação
dada pela Lei nº 1.592/2025)
Art. 69 Fica instituída
produtividade para todos os servidores municipais do Poder Executivo. (Dispositivo revogado pela Lei nº
1.378/2022)
Parágrafo único. A produtividade a
que se refere o caput deste artigo dependerá de regulamentação, considerando as
peculiaridades de cada categoria de servidor, observado o limite prudencial de
despesa com pessoal. (Dispositivo
revogado pela Lei nº 1.378/2022)
Art. 69 Fica
concedida gratificação adicional no percentual de 100% (cem por cento) sobre o
salário base dos servidores ocupantes do cargo de Motorista Profissional em
exercício na condução de caminhões. (Dispositivo
incluído pela Lei nº 1.592/2025)
Art. 70 Fica concedida gratificação
no valor correspondente ao menor vencimento base do Poder Executivo municipal
para a função de Presidente e de Secretário Executivo do Comitê de Avaliação da
Despesa.
Art. 70 Fica
concedida gratificação no valor correspondente a R$ 750,00 (setecentos e
cinquenta reais) para a função de Presidente da Junta de Julgamento de
Infrações Ambientais – JJIA e de Presidente e de Secretário Executivo do Comitê
de Avaliação da Despesa. (Redação
dada pela Lei nº 1.366/2022)
Art. 71 Fica concedida, no que
couber, gratificação a título de jetom para os membros participantes do Comitê
de Avaliação da Despesa da Junta de Julgamento de Infrações Ambientais – JJIA.
Art. 71 Fica
concedida gratificação mensal para os membros participantes do Comitê de
Avaliação da Despesa e da Junta de Julgamento de Infrações Ambientais – JJIA,
no valor correspondente a R$303,00 (trezentos e três reais). (Redação
dada pela Lei nº 1.366/2022)
Parágrafo Único. Os jetons a que se
refere o caput deste artigo serão estabelecidos por Decreto Municipal, até o
limite máximo de ¼ salário mínimo ou sobre o menor vencimento base do Poder
Executivo municipal, quando mais alto que o salário mínimo. (Dispositivo revogado pela Lei nº 1.378/2022)
Art. 72 O artigo
122 da Lei Municipal n° 821/2021 passa a vigorar com a seguinte redação:
“Art. 122 A remuneração dos cargos de
provimento em comissão previstos nesta Lei será o constante abaixo:
I - o cargo de Diretor Presidente, o equivalente a
70% (setenta por cento) da remuneração do cargo de Secretário Municipal;
II - os cargos de Assessor Jurídico, Diretor
Administrativo, Diretor de Benefício, Gerente Contábil e Médico Perito, o
equivalente a remuneração do cargo de Gerente estabelecida na Estrutura
Administrativa do Município”.
Art. 73 Fica autorizada
a concessão de Revisão Geral Anual aos Servidores Públicos do Poder Executivo,
incluindo Autarquia Municipal (IPRESF) e do Poder Legislativo do Município de
Fundão/ES, incluindo vereadores, a partir da vigência desta Lei.
§ 1º Fica estabelecido em 10% (dez
por cento), o índice máximo de revisão geral anual, aplicável sobre o
vencimento dos servidores públicos municipais dos quadros efetivos,
comissionados e contratados, inativos e pensionistas.
Art. 73 A concessão de Revisão Geral Anual
abrange os Servidores Públicos do Poder Executivo, incluindo a Autarquia
Municipal (IPRESF) e do Poder Legislativo do Município de Fundão/ES, incluindo
Vereadores. (Redação dada pela Lei nº 1.378/2022)
§ 1º Fica concedido 10%
(dez por cento) de revisão geral anual, aplicável sobre o vencimento dos
servidores públicos dos quadros efetivos, comissionados e contratados, inativos
e pensionistas do Município de Fundão, a partir de 16/05/2022. (Redação dada pela Lei nº 1.378/2022)
§ 2º Ficam excluídos da Revisão Geral Anual o
Prefeito Municipal, o Vice-Prefeito e os Secretários Municipais e os cargos de
Administrador Regional, Ouvidor, Chefe de Oficina mecânica e Assessor de
Gabinete criados por esta Lei.
Art. 74 Fica aumentado o
quantitativo de vagas dos cargos especificados abaixo, constantes das Leis
n° 834/2012, 1041/2015,
1047/2016,
1107/2018
e 1188/2019:
I - cargos constantes na Lei Municipal nº 834/2012 –
II - cargo constante na Lei Municipal nº 1.047/2016 –
|
DENOMINAÇÃO
|
QUANTIDADE TOTAL DE VAGAS
|
NÍVEL
|
CH
|
|
Enfermeiro 40h
|
08
|
9
|
40h
|
|
Enfermeiro
40h
|
10
|
9
|
40h
|
III - cargo constante na Lei Municipal nº 1107/2018 –
|
DENOMINAÇÃO
|
QUANTIDADE
TOTAL DE VAGAS
|
NÍVEL
|
CH
|
|
Nutricionista
|
04
|
7
|
30
|
|
Nutricionista
|
05
|
7
|
30
|
Art. 75 O §
2º do artigo 2º da Lei Municipal nº 1.178, de 07 de agosto de 2019 passa a
vigorar com a seguinte redação:
“Art. 2º.....................................................................................................
§ 2º O pedido
de reconhecimento de imunidade tributária será instruído com no mínimo os
seguintes documentos:
I -
reconhecimento de imunidade com base na alínea “a”, do inciso VI, do artigo 150
da Constituição Federal:
a)
comprovante de inscrição no Cadastro Nacional da Pessoa Jurídica - CNPJ;
b) quando
se tratar de autarquias e fundações instituídas e mantidas pelo poder público,
comprovante de inscrição no Cadastro Nacional da Pessoa Jurídica - CNPJ e cópia
da lei de criação e do estatuto social atualizada.
II -
reconhecimento de imunidade com base na alínea “b”, do inciso VI, do artigo 150
da Constituição Federal:
a)
comprovante de inscrição no Cadastro Nacional da Pessoa Jurídica - CNPJ;
b) cópia
autenticada do instrumento de constituição atualizado.
III -
reconhecimento de imunidade com base na alínea “c”, do inciso VI, do artigo 150
da Constituição Federal:
a)
comprovante de inscrição no Cadastro Nacional da Pessoa Jurídica - CNPJ;
b) cópia
do Balanço Geral da matriz e Demonstração da Conta de Resultados;
c)
declaração da Receita Federal do Brasil, da agência do Banco Central do Brasil
ou de órgão competente da Administração Federal, certificando a ausência de
remessa de recursos para o exterior;
d) cópia
autenticada do instrumento de constituição atualizado.”
Art. 76 Fica acrescido o §
5º ao artigo 15, da Lei Municipal nº 1.178, de 2019 que passa a vigorar com a
seguinte redação: (Dispositivo revogado pela Lei nº
1.366/2022)
“§ 5º Será dispensada a
interposição de recurso de ofício quando: (Dispositivo
revogado pela Lei nº 1.366/2022)
a) a decisão exonerar o sujeito passivo, de pagamento de tributo ou
de multa, em valor não superior a R$ 5.000,00 (cinco mil reais) vigente à época
do julgamento; (Dispositivo
revogado pela Lei nº 1.366/2022)
b) a restituição autorizada não exceder ao valor a que se refere a
alínea “a”; (Dispositivo
revogado pela Lei nº 1.366/2022)
c) houver reconhecimento de imunidade ou concessão de isenção.”
(Dispositivo
revogado pela Lei nº 1.366/2022)
Art. 77 O
inciso
I do artigo 18 da Lei Municipal nº 1.178, de 2019 passa a vigorar com a
seguinte redação:
“Art. 18.....................................................................................................
I - da primeira instância, esgotado o prazo de
recurso voluntário ou dispensada a interposição de recurso de ofício, ou quando
o Auditor Fiscal de Tributos Municipais opinar pela anulação da ação fiscal;”
Art. 78 O caput do artigo
21 e seu §
1º da Lei Municipal nº 1.178, de 2019 passam a vigorar com a seguinte
redação:
“Art. 21 A Junta de Impugnação Fiscal
(JIF) será composta por 01 (um) presidente, 02 (dois) membros e 01 (um)
secretário, nomeados por ato do chefe do Executivo.
§ 1° A Junta de Impugnação Fiscal –
JIF deverá ser constituída por servidores lotados na Secretaria de Finanças com
conhecimento em matéria tributária.”
Art. 79 O caput do artigo
25 e seus §§ 1º,
2º,
3º
e 6º
da Lei Municipal nº 1.178, de 2019 passam a vigorar com a seguinte redação:
“Art. 25 O Conselho Municipal de
Recursos Fiscais (CMRF) será composto por 01 (um) presidente, 06 (seis) membros
e 01 (um) secretário, nomeados por ato do Chefe do Executivo.
§ 1° O CMRF terá representação
paritária, composta por 03 (três) conselheiros titulares e suplentes
representantes do município e 03 (três) conselheiros titulares e suplentes
representantes da sociedade civil, 01 (um) secretário e 01 (um) presidente,
cabendo a este o voto de desempate.
§ 2° Os Conselheiros e Suplentes
representantes do município, e o Presidente do Conselho, serão designados por
ato do Secretário de Finanças, devendo a designação dos Conselheiros recair
sobre 01 (um) membro, e respectivo suplente, da Procuradoria-Geral do Município,
escolhidos e indicados pelo Procurador Geral, e 03 (três) servidores da
Secretaria de Finanças, escolhidos pelo próprio Secretário da Pasta, levando-se
em conta o conhecimento em matéria tributária.
§ 3º Os conselheiros e suplentes
representantes da sociedade civil serão nomeados por decreto pelo Chefe do
Poder Executivo, dentre os de reconhecido conhecimento em matéria tributária,
indicados:
I – pela Associação Comercial do município de
Fundão;
II – pelo Conselho Regional de Contabilidade;
III – pela Ordem dos Advogados do Brasil – OAB,
Subseção Ibiraçu;
§ 6º Os indicados
pelas entidades referidas nos incisos II e III do parágrafo terceiro, deverão
exercer atividades no município de Fundão – ES.”
Art. 80 O artigo
54 da Lei Municipal nº 1.178, de 2019 passa a vigorar com a seguinte
redação:
“Art. 54 O presidente e os membros da
JIF farão jus a uma gratificação mensal de R$870,00 e o secretário perceberá
uma gratificação mensal de R$652,50.”
Art. 81 O artigo
55 da Lei Municipal nº 1.178, de 2019 passa a vigorar com a seguinte
redação: (Dispositivo revogado pela Lei nº
1.366/2022)
“Art. 55 O presidente e os membros da CMRF farão
jus a uma gratificação mensal de R$870,00 e o secretário perceberá uma
gratificação mensal de R$ 435,00.” (Dispositivo
revogado pela Lei nº 1.366/2022)
Art. 82 Fica revogada a Lei
Municipal nº 1.251, de 09 de novembro de 2020 e demais disposições em
sentido contrário.
Art. 83 O artigo
22 da Lei Municipal nº 1.237, de 06 de julho de 2020 passa a vigorar com a
seguinte redação:
“Art. 22 Do montante efetivamente
recolhido aos cofres municipais, respeitado o teto do maior valor de
produtividade auferido pelos Auditores Fiscais, será reservada a importância de
10% (dez por cento) do recebido individualmente pelos Auditores Fiscais em efetivo
exercício no mês de referência acrescido de 20% (vinte por cento) do montante
da Dívida Ativa arrecadada, a ser rateado aos servidores lotados na Secretaria
de Finanças e Planejamento.
§ 1º a Gratificação de Produtividade
prevista no caput terá valor máximo mensal pago limitado a R$652,50.
§ 2º ficam excluídos do recebimento
da Gratificação de Produtividade instituída no caput os servidores ocupantes do
cargo de Auditor Fiscal de Tributos Municipais.
§ 3º A relação dos servidores e os
valores correspondentes serão enviados anexo ao dos Auditores Fiscais de
Tributos Municipais, em processo único”.
Art. 84 Ficam instituídos os seguintes
programas:
I – “Bolsa Atleta”: destinado a custear despesas de
atletas residentes no município, em efetiva atividade esportiva em instituição
juridicamente regularizada.
II – “Bolsa Talento”: destinado a custear despesas de
pessoas residentes no município, em efetiva atividade cultural, artística ou
profissional, com reconhecido destaque.
III – “Jovem Cidadão “Projovem”: destinado a custear
despesas de jovens aprendizes, com idade entre 16 e 17 anos, nas diversas
atividades da administração municipal.
III – “Jovem
Cidadão “Projovem”: destinado a custear despesas de jovens aprendizes, com
idade entre 15 e 29 anos, nas diversas atividades da administração municipal.
(Redação
dada pela Lei nº 1.366/2022)
Parágrafo Único. O valor máximo para
custear a despesa individual de cada atleta/talento ou jovem aprendiz será de
até 70% (setenta por cento) do menor vencimento base do Poder Executivo
municipal e atenderá anualmente até 10 (dez) atletas/talentos e até 60
(sessenta) jovens aprendizes, a ser regulamentado por Decreto Municipal.
Parágrafo Único. O
valor máximo mensal para custear a despesa individual de cada atleta/talento ou
jovem aprendiz será de até 70% (setenta por cento) do menor vencimento base
pago pelo Poder Executivo municipal e atenderá anualmente até 20 (vinte)
atletas/talentos e até 60 (sessenta) jovens aprendizes, a ser regulamentado por
Decreto Municipal. (Redação
dada pela Lei nº 1.366/2022)
Art. 85 Fica instituído o condomínio de imóveis
para fins de residência, de indústria ou de lazer, mediante o parcelamento ou
desmembramento de imóvel urbano ou rural, desvinculado no INCRA e registrado no
Cartório de Registro Geral de Imóveis, de acordo com as regras a serem
estabelecidas em Decreto Municipal.
Art. 86 A Secretaria Municipal de Obras e
Serviços Urbanos fornecerá Alvará de licença de Obra mediante a apresentação de
documentos, atestada a sua autenticidade por profissional habilitado e
responsável pela execução da mesma, respondendo este, em solidariedade com o
proprietário do imóvel e da edificação, pelos danos e irregularidades
constatadas até a expedição do habite-se, na forma de Decreto Municipal.
Parágrafo Único. As irregularidades a que se
refere o caput deste artigo serão constatadas na inadequação do projeto às
normas municipais ou na execução fora dos parâmetros projetados. Em qualquer
caso, não sanada a irregularidade/dano, implicará além de multa por infração
legal, na demolição da obra.
Art. 87 Mediante apresentação da documentação
exigida por Decreto Municipal, o município concederá licença antecipada para
localização, instalação e funcionamento de empresa, independentemente de
análise de mérito.
Art. 88 As despesas decorrentes desta Lei
correrão a conta de dotação orçamentária existentes na Lei Orçamentária em
execução.
Art. 89 Esta Lei entrará em
vigor na data de sua publicação, revogadas as leis
nº 1.125/2018, o art.
2º da Lei nº 886/2013, o parágrafo
único do art. 123 da Lei
nº 821/2012, o §
1º do art. 1º da Lei nº 905/2013, bem como as demais disposições em
contrário.
Gabinete do Prefeito do
Município de Fundão/ES, em 10 de maio de 2022.
GILMAR DE SOUZA
BORGES
Prefeito
do Município de Fundão
Registrado e publicado nesta Secretaria Municipal de
Administração, em 10 de maio de 2022.
ZAMIR GOMES
ROSALINO
Secretário
Municipal de Administração
Este texto não substitui o
original publicado e arquivado na Câmara Municipal de Fundão.
ANEXO I
ESTRUTURA
ORGANIZACIONAL
(ORGANOGRAMA)
SECRETARIA MUNICIPAL
DE ADMINISTRAÇÃO - SEMAD

SECRETARIA MUNICIPAL DE AGRICULTURA E TRANSPORTES -
SEAGRI

SECRETARIA MUNICIPAL DE COMUNICAÇÃO - SECOM

SECRETARIA MUNICIPAL DE EDUCAÇÃO - SEMED

SECRETARIA MUNICIPAL DE ESPORTE, TURISMO E CULTURA -
SESPORT

SECRETARIA MUNICIPAL DE FINANÇAS E PLANEJAMENTO –
SEMFI

SECRETARIA MUNICIPAL DE GOVERNO – SEGOV

SECRETARIA MUNICIPAL DE MEIO AMBIENTE - SEMAM

SECRETARIA MUNICIPAL DE SAÚDE - SEMUS

SECRETARIA DE OBRAS E SERVIÇOS URBANOS - SEMOB

SECRETARIA DE TRABALHO, HABITAÇÃO, ASSISTENCIA E
DEFESA SOCIAL – SETHADES

GABINETE DO PREFEITO - GABPE

PROCURADORIA
GERAL DO MUNICÍPIO - PROGER

CONTROLADORIA
GERAL DO MUNICÍPIO - CONGER

ESTRUTURA ORGANIZACIONAL
(ORGANOGRAMA)
SECRETARIA
MUNICIPAL DE ADMINISTRAÇÃO – SEMAD

SECRETARIA
MUNICIPAL DE AGRICULTURA E TRANSPORTES- SEAGRI

SECRETARIA
MUNICIPAL DE ESPORTES, LAZER E JUVENTUDE – SESJUV

SECRETARIA
MUNICIPAL DE TURISMO E CULTURA – SEMTUC

SECRETARIA
MUNICIPAL DE FINANÇAS E PLANEJAMENTO – SEMFI

SECRETARIA
MUNICIPAL DE MEIO AMBIENTE – SEMAM

SECRETARIA
MUNICIPAL DE SAÚDE – SEMUS

SECRETARIA DE
OBRAS E SERVIÇOS URBANOS – SEMOB

(Redação dada pela Lei nº 1.603/2025)
SECRETARIA DE OBRAS E SERVIÇOS
URBANOS –SEMOB

SECRETARIA DE
TRABALHO, HABITAÇÃO, ASSISTENCIA E DEFESA SOCIAL – SETHADES

SECRETARIA DE TRABALHO,
HABITAÇÃO, ASSISTENCIA E DEFESA SOCIAL – SETHADES

SECRETARIA
MUNICIPAL DE COMUNICAÇÃO- SECOM

SECRETARIA
MUNICIPAL DE EDUCAÇÃO – SEMED

SECRETARIA
MUNICIPAL DE GOVERNO – SEGOV

GABINETE DO
PREFEITO - GABPE

PROCURADORIA GERAL
DO MUNICÍPIO - PROGER

CONTROLADORIA GERAL
DO MUNICÍPIO – CONGER

ANEXO II
RELAÇÃO DE
CARGOS EM COMISSÃO, VENCIMENTOS E QUANTIDADE
|
CARGO
|
QUANTIDADE
|
VENCIMENTO
|
|
Secretário
|
11
|
8.000,00
|
|
Procurador Geral
|
01
|
8.000,00
|
|
Controlador Geral
|
01
|
8.000,00
|
|
Subsecretário
|
15
|
4.400,00
|
|
Subprocurador Geral
|
01
|
4.400,00
|
|
Subcontrolador Geral
|
01
|
4.400,00
|
|
Administrador Regional
|
03
|
3.600,00
|
|
Gerente
|
41
|
3.300,00
|
|
Assessor Especial
|
16
|
2.420,00
|
|
Coordenador
|
75
|
1.980,00
|
|
Chefe de Gabinete
|
01
|
2.090,00
|
|
Chefe de Oficina Mecânica
|
02
|
3.700,00
|
|
Ouvidor
|
01
|
1.900,00
|
|
Assessor de Gabinete
|
01
|
2.500,00
|
|
Assessor de Cerimonial
|
01
|
2.090,00
|
|
Assessor Técnico
|
44
|
1.650,00
|
|
Total
de Cargos em Comissão
|
215
|
|
(Redação
dada pela Lei nº 1.366/2022)
RELAÇÃO DE
CARGOS EM COMISSÃO, VENCIMENTOS E QUANTIDADE
|
CARGO
|
QUANTIDADE
|
VENCIMENTO
|
|
Secretário
|
11
|
8.000,00
|
|
Procurador Geral
|
01
|
8.000,00
|
|
Controlador Geral
|
01
|
8.000,00
|
|
Subsecretário
|
16
|
4.400,00
|
|
Subprocurador Geral
|
01
|
4.400,00
|
|
Subcontrolador Geral
|
01
|
4.400,00
|
|
Chefe de Gabinete
|
01
|
4.400,00
|
|
Administrador Regional
|
03
|
3.600,00
|
|
Gerente
|
49
|
3.300,00
|
|
Chefe de Manutenção
Predial e de Obra Pública
|
06
|
2.600,00
|
|
Chefe de Oficina Mecânica
|
02
|
3.700,00
|
|
Ouvidor
|
01
|
1.900,00
|
|
Coordenador
|
84
|
1.980,00
|
|
Assessor de Gabinete
|
01
|
2.500,00
|
|
Assessor de Cerimonial
|
01
|
2.090,00
|
|
Assessor Especial
|
22
|
2.420,00
|
|
Assessor Técnico
|
54
|
1.650,00
|
|
Supervisor Operacional de
Viveiro
|
01
|
2.300,00
|
|
Total de Cargos em Comissão
|
256
|
|
(Redação
dada pela Lei nº 1.430/2023)
RELAÇÃO DE CARGOS EM
COMISSÃO, VENCIMENTOS E QUANTIDADE
|
CARGO
|
QUANTIDADE
|
VENCIMENTO
|
|
Secretário
|
11
|
8.800,00
|
|
Procurador Geral
|
01
|
8.800,00
|
|
Diretor (Redação dada pela Lei nº 1.603/2025)
|
04
|
4.990,00
|
|
Controlador Geral
|
01
|
8.800,00
|
|
Subsecretário
|
16
|
4.840,00
|
|
Subprocurador Geral
|
01
|
4.840,00
|
|
Subcontrolador Geral
|
01
|
4.840,00
|
|
Chefe de Gabinete
|
01
|
8.800,00
|
|
Administrador Regional
|
03
|
3.960,00
|
|
Gerente
|
49
|
3.630,00
|
|
Chefe de Manutenção Predial e de Obra
Pública
|
06
|
2.860,00
|
|
Chefe de Oficina Mecânica
|
02
|
4.070,00
|
|
Ouvidor
|
01
|
2.090,00
|
|
Coordenador
|
84
|
2.178,00
|
|
Assessor de Gabinete
|
01
|
2.750,00
|
|
Assessor de Cerimonial
|
01
|
2.299,00
|
|
Assessor Especial
|
22
|
2.662,00
|
|
Assessor Técnico
|
54
|
1.815,00
|
|
Supervisor Operacional de Viveiro
|
01
|
2.530,00
|
|
Total de Cargos em Comissão
|
256
|
|
ANEXO
III
ATRIBUIÇÕES DOS CARGOS EM COMISSÃO
|
CARGO
|
ATRIBUIÇÕES
|
|
SECRETARIA MUNICIPAL DE
ADMINISTRAÇÃO
|
|
Secretário
de Administração
|
- Exercer análise,
orientação, coordenação e supervisão dos órgãos e entidades da administração
municipal nas áreas de sua competência;
- Praticar os atos
pertinentes às atribuições que lhes forem outorgadas ou delegadas pelo Chefe
do Poder Executivo;
- Propor, anualmente e
dentro dos prazos regulamentares, o orçamento dos órgãos de sua competência;
- Delegar, por ato
expresso, atribuições aos seus subordinados;
- Analisar e direcionar
as reivindicações dos servidores;
- Reunir,
periodicamente, os gerentes dos órgãos que lhe são subordinados, a fim de
serem discutidos assuntos da área de sua competência;
- Decidir sobre
recursos e reclamações referentes a atos dos seus subordinados;
- Exercer outras
atribuições que decorram da legislação em vigor ou lhe sejam delegadas pelo
superior hierárquico;
- Cumprir outras atividades,
compatíveis com a natureza de suas funções, que lhe forem atribuídas,
|
|
Subsecretário de
Administração
|
- Auxiliar o Secretário
Municipal no exercício de suas atribuições;
- Representar nas
ausências o Secretário ou por sua determinação expressa;
- Substituir o
Secretário automaticamente em suas faltas ou impedimentos e sucedê-lo em
casos de vacância do cargo até nomeação de novo titular pelo Chefe do Poder
Executivo;
- Auxiliar na
elaboração de políticas sobre a gestão de pessoal;
- Auxiliar no
gerenciamento as atividades de recrutamento, seleção, registro e controle
funcionais, pagamento e demais atividades relativas aos servidores
municipais;
- Organizar e coordenar
programas e atividades de capacitação e desenvolvimento dos recursos humanos
da Prefeitura;
- Cumprir outras
atividades, compatíveis com a natureza de suas funções, que lhe forem
atribuídas.
|
|
Subsecretário de
Suprimentos
|
- Auxiliar o Secretário
Municipal no exercício de suas atribuições;
- Auxiliar o Secretário
Municipal no planejamento e coordenação das atividades relativas à aquisição,
guarda distribuição e controle de material permanente e de consumo para a
Prefeitura.
- Auxiliar e coordenar
as atividades relativas à compra, zelando pelo cumprimento das normas legais
de licitação;
- Auxiliar na
preparação de licitação de contratos para fornecimento de bens e serviços
para o Município;
- Auxiliar e organizar a
padronização e a especificação de materiais, a realização de estudos de
mercado e a programação de compras para a Prefeitura;
- Auxiliar na
organização e a manutenção atualizada do cadastro de fornecedores e do
catálogo de materiais de emprego mais frequente na Prefeitura;
- Coordenar as
atividades relacionadas à administração de patrimônio, manutenção e
conservação de bens móveis e imóveis
- Cumprir outras
atividades, compatíveis com a natureza de suas funções, que lhe forem
atribuídas.
|
|
Gerente Administrativo
|
- Auxiliar o Secretário
Municipal no exercício de suas atribuições;
- Orientar os
servidores das demais Secretarias na instrução dos processos de despesas;
- Gerenciar o
acompanhamento dos prazos legais em todos os procedimentos realizados pela
Secretaria;
- Instruir a
equipe quanto as Instruções Normativas do município visando a funcionalidade
e a legalidade das ações da Secretaria;
- Analisar a legalidade
dos procedimentos administrativos da Secretaria, auxiliando o Secretário
Municipal;
- Gerenciar, planejar,
organizar e controlar as atividades da área administrativas;
- Desempenhar outras
atribuições afins ou que lhe forem determinadas.
|
|
Coordenador de
Patrimônio e Almoxarifado
|
- Estabelecer normas,
em conjunto com a área, para o uso, a guarda e a conservação dos bens móveis
e imóveis do Município;
- Providenciar a
classificação, por meio da orientação dos quadros efetivos, codificação e
manutenção atualizada dos registros dos bens patrimoniais do Município;
- Gerenciar, orientar e
fiscalizar as atividades referentes ao registro, tombamento e controle dos
bens patrimoniais na Prefeitura;
- Gerenciar a
elaboração de termos de responsabilidade relativos aos bens permanentes;
- Controlar os bens imóveis
municipais, ocupados a título de concessão, permissão e aforamento, mantendo
o controle permanente do cumprimento de suas obrigações contratuais;
- Gerenciar a
fiscalização da permissão, concessão, resgate, transferência de aforamento,
recebimento de foros e laudêmios, celebração de escrituras e registros da
documentação dos bens imóveis do Município;
- Gerenciar a
fiscalização da observância das obrigações contratuais assumidas por
terceiros em relação ao patrimônio da Prefeitura;
- Gerenciar o
cadastramento de bens imóveis edificados ou não, providenciando sua
regularização junto aos Cartórios competentes e promovendo, em conjunto com
os demais órgãos da Prefeitura, sua guarda;
- Gerenciar as
atividades de segurança patrimonial;
- Gerenciar, acompanhar
e informar o TCES - Tribunal de Contas do Espirito Santo os relatórios;
- Desempenhar outras
atribuições afins.
|
|
Coordenador de
Tecnologia da Informação
|
- Coordenar e executar
políticas e o Plano Diretor de Informática da Administração Municipal;
- Promover, coordenar,
executar e monitorar o desenvolvimento e programação de sistemas
informatizados para a administração pública municipal;
- Gerir, acompanhar,
fiscalizar os projetos e contratos cujos objetos envolvam matéria de
tecnologia da informação e outras afins;
- Levantar,
diagnosticar, propor, projetar, gerenciar e implementar, coordenando o
pessoal efetivo, soluções visando à automação e racionalização do processo de
trabalho;
- Coordenar a
implantação de novos sistemas, tanto os desenvolvidos internamente como os
terceirizados ou adquiridos de terceiros;
- Definir requisitos
técnicos e acompanhar o processo para aquisição de hardware e software nas
fases de conferência, instalação, teste, treinamento, migração, implantação e
monitoramento pós-implantação;
- Atuar como
facilitador junto aos usuários prestando esclarecimentos sobre
funcionalidades do hardware e software disponíveis na administração pública
municipal;
- Participar de
trabalhos em equipe, gestão de projetos quanto ao seu escopo, prazo e risco;
- Padronizar e
normalizar todas as matérias pertinentes à tecnologia da informação;
- Adotar as medidas
necessárias quanto à disponibilização de recursos tecnológicos;
- Desempenhar outras
atribuições afins ou que lhe forem determinadas.
|
|
Gerente de
Recursos Humanos
|
- Gerenciar o exercício
das funções administrativas no que tange a pessoal, supervisionando as
atividades de recrutamento, seleção e registro, bem como o acompanhamento e
registro da vida funcional dos servidores, promovendo o aperfeiçoamento de
suas habilitações profissionais e concedendo-lhes diretamente ou através de
outras instituições próprias, assistência social e patronal;
- Gerenciar, acompanhar
e supervisionar as atividades das coordenações e setores diretamente ligados
a este, como o setor de folha de pagamento, medicina e segurança do trabalho
e de recursos humanos;
- Auxiliar na
elaboração de políticas sobre a gestão de pessoal;
- Gerenciar as
atividades de recrutamento, seleção, registro e controle funcionais,
pagamento e demais atividades relativas aos servidores municipais;
- Desempenhar outras
atribuições afins.
|
|
Coordenador de Compras
e Contratos
|
- Coordenar a preparação
de licitação de contratos para fornecimento de bens e serviços para o
Município;
- Coordenar a execução
das atividades relativas à padronização, aquisição, armazenamento,
distribuição e controle de material permanente e de consumo para a
Prefeitura;
- Coordenar a execução
das atividades relativas à compra, zelando pelo cumprimento das normas legais
de licitação;
- Desempenhar outras
atribuições afins.
|
|
Coordenação de
Materiais e Licitações
|
- Coordenar os
trabalhos das divisões de contratos, compras e licitação, cadastro de
fornecedores
- Coordenar e
distribuir os processos advindos das Secretarias para cada divisão, já
orientando aos servidores os procedimentos a serem desenvolvidos,
acompanha-los e orienta-los em todas as fases
- Acompanhar os prazos
legais em todos os procedimentos realizados
- Coordenar e
acompanhar as publicações dos atos oficiais
- Desempenhar outras
atribuições afins.
|
|
Coordenador de Folha de
Pagamento
|
- Coordenar a
conferência das folhas de pagamento e dos demonstrativos das respectivas
despesas das Unidades Gestoras, supervisionando o trabalho dos profissionais
envolvidos;
- Remeter os relatórios
da folha de pagamento ao setor financeiro para controle e providências quanto
a autorização de deposito bancário, orientar e controlar a preparação das
alterações mensais que impliquem modificações financeiras para servidores
através de documentos enviados a Coordenação de Folha de Pagamento (Processos
de produtividade, Boletim de Frequência, Ofícios diversos) devidamente
autorizados para lançamento, coordenar os processos para cálculo de diferença
salariais de vantagens pessoais, bem como instrução em processos de demanda
judicial;
- Coordenar, em
conjunto com os outros setores da Gerencia de Recursos Humanos, as ações
implantadas pela Secretaria de Administração em prol da eficiência da
prestação do serviço público em especial na administração de pessoal;
- Executar outras
atividades correlatas;
- Manter atualizada as
informações relacionadas aos assuntos de sua área de atuação;
- Desempenhar outras
atribuições afins.
|
|
Coordenador de
Direitos, Recrutamento e Seleção
|
- Coordenar a
elaboração, implementação, administração e desenvolvimento de planos de
carreiras;
- Coordenar a criação, transformação
e reavaliação de cargos;
- Controlar a
quantidade e dispositivos legais dos quadros de cargos e funções;
- Coordenar e
acompanhar a avaliação dos servidores em estágio probatório, avaliação de
desempenho e pesquisa;
- Propor a elaboração
de normas e procedimentos quanto ao funcionamento do sistema de administração
de cargos e salários;
- Coordenar e planejar
as atividades de concessão dos direitos e vantagens a serem pagas aos
servidores municipais, tais como: gratificação de assiduidade, abono
permanência, férias;
- Emitir declarações
funcionais, coordenar e supervisionar, o controle de férias regulamentares
dos servidores, acompanhar as aposentadorias compulsórias;
- Orientar os
servidores quanto aos direitos e vantagens, analisar e registrar licenças de
cunho administrativo, tais como, luto, paternidade, redução de carga horária
e outros;
- Controlar a instrução
e encaminhamento ao IPRESP - Instituto de Previdência dos Servidores
Municipais de Fundão - os processos referentes a aposentadoria, incluindo
documentação necessária a tramitação do processo, tais como: financeiras,
pasta funcional, etc.
- Desempenhar outras
atribuições afins.
|
|
Coordenação de Medicina
e Segurança do Trabalho
|
- Coordenar os
procedimentos de avaliação da capacidade laborativa do servidor, no ingresso,
permanência e dispensa;
- Controlar os
programas de segurança do trabalho, verificando esquemas de prevenção,
apresentando sugestões e opinando sobre a viabilidade de novas medidas de
segurança;
- Promover aplicação de
técnicas e métodos de trabalho voltados para segurança, qualidade e
produtividade;
- Orientar o
cumprimento das normas e medidas de segurança estabelecidas para o órgão ou
secretaria municipal;
- Coordenar programas
de prevenção de acidentes do trabalho, doença profissionais e do trabalho,
com a participação dos demais setores municipais, acompanhando e avaliando
seus resultados, bem como sugerindo constante atualização dos mesmos e
estabelecendo procedimentos a serem seguidos;
- Coordenar e
desenvolver metodologia para análise de requisições de servidores para
afastamentos decorrentes de doenças dos mesmos, por motivo de doença em
pessoa da família, de acidentes de trabalho e percurso que possam gerar
afastamentos e consequentes benefícios por incapacidade funcional, invalidez
e/ou readaptação funcional/mudança de função, licença maternidade, licença a
adotante, licença para amamentação e exame médico admissional;
- Desempenhar outras
atribuições afins.
|
|
Coordenação
de Protocolo, Arquivo Geral e Serviços Auxiliares
|
Controlar o serviço de
postagens;
- Coordenar o controle
de acesso nas instalações da Sede Administrativa da PMF;
- Atuar na coordenação
das tarefas de sindico da sede administrativa da PMF;
- Propor Instruções
Normativas relativas aos procedimentos dos vigilantes e demais servidores sob
sua coordenação;
- Coordenar os serviços
de limpeza, conservação e copa;
- Coordenar, controlar
e supervisionar a execução das atividades de protocolo de processo e demais
documentos endereçados à Prefeitura, ou expedidos por esta, controlando,
inclusive, sua movimentação interna;
- Coordenar as
atividades de conferência, arquivamento e recuperação dos documentos e
processos administrativos;
- Coordenar as
atividades de organização e controle dos processos administrativos e dos
documentos arquivados para possibilitar posterior recuperação; Coordenar a
guarda do acervo arquivístico;
- Desempenhar outras
atribuições afins.
|
|
Assessor
Especial
|
- Prestar assessoria à chefia
imediata e às demais chefias quando solicitado;
- Emitir pareceres em
processos, projetos ou outros instrumentos, na sua área de atuação;
- Elaborar projetos,
relatórios e planos de trabalho da sua área de especialização;
- Realizar estudos e
pesquisas de assuntos da sua área de especialização;
- Efetuar estudos e
pesquisas da sua área de atuação;
- Desempenhar outras
atribuições afins ou que lhe forem determinadas.
|
|
Assessor
Técnico
|
- Assessorar tecnicamente
o superior imediato no processo de planejamento estratégico das atividades
técnicas;
- Assessorar
tecnicamente a definição das políticas de gestão de pessoas, na sua área de
atuação;
- Auxiliar o secretário
e subsecretário na análise de documentação e processos;
- Coletar e fornecer
informações estratégicas para análise dos superiores;
- Analisar as
informações divulgadas pelo Gabinete;
- Participar e
representar a secretaria em reuniões, encontros e em eventos;
- Realizar reuniões e
encontros com o corpo técnico para otimização das atividades técnicas;
- Informar o corpo
técnico sobre capacitações e eventos condizentes com as atividades da
secretaria;
- Estabelecer boas
relações com órgãos públicos federais, estaduais e empresas privadas;
- Cumprir outras
atividades, compatíveis com a natureza de suas funções, que lhe forem
atribuídas.
|
|
SECRETARIA MUNICIPAL DE
AGRICULTURA E TRANSPORTES
|
|
Secretário de
Agricultura e Transpores
|
- Exercer análise, orientação,
coordenação e supervisão dos órgãos e entidades da administração municipal
nas áreas de sua competência;
- Praticar os atos
pertinentes às atribuições que lhes forem outorgadas ou delegadas pelo Chefe
do Poder Executivo;
- Propor, anualmente e
dentro dos prazos regulamentares, o orçamento dos órgãos de sua competência;
- Delegar, por ato
expresso, atribuições aos seus subordinados;
- Analisar e direcionar
as reivindicações dos munícipes;
- Reunir,
periodicamente, os gerentes dos órgãos que lhe são subordinados, a fim de
serem discutidos assuntos da área de sua competência;
- Decidir sobre
recursos e reclamações referentes a atos dos seus subordinados;
- Exercer outras
atribuições que decorram da legislação em vigor ou
lhe sejam delegadas pelo superior hierárquico;
- Cumprir outras
atividades, compatíveis com a natureza de suas funções, que lhe forem
atribuídas.
|
|
Subsecretário de
Agricultura
|
- Auxiliar o Secretário
Municipal no exercício de suas atribuições;
- Representar nas
ausências o Secretário ou por sua determinação expressa;
- Substituir o
Secretário automaticamente em suas faltas ou impedimentos e sucedê-lo em
casos de vacância do cargo até nomeação de novo titular pelo Chefe do Poder
Executivo;
- Cumprir outras
atividades, compatíveis com a natureza de suas funções, que lhe forem
atribuídas.
|
|
Subsecretário de
Transportes
|
- Auxiliar o Secretário
Municipal no exercício de suas atribuições;
- Representar nas
ausências o Secretário ou por sua determinação expressa;
- Substituir o
Secretário automaticamente em suas faltas ou impedimentos e sucedê-lo em
casos de vacância do cargo até nomeação de novo titular pelo Chefe do Poder
Executivo;
- Cumprir outras atividades,
compatíveis com a natureza de suas funções, que lhe forem atribuídas.
|
|
Gerente de Máquinas e
Operações
|
- Gerenciar o
agendamento e os trabalhos dos serviços de máquinas;
- Gerenciar a equipe de
oficina e equipe de máquinas;
- Gerenciar a escala de
serviços dos motoristas;
- Manter atualizadas
informações, através de relatórios, sobre manutenção, combustível,
quilometragem e peças;
- Gerenciar a
manutenção dos veículos e máquinas pertencentes à Secretaria;
- Gerenciar e
fiscalizar os trabalhos desenvolvidos pelos tratores agrícolas e máquinas
pesadas realizados em convênio;
- Promover melhorias no
setor;
- Promover reuniões de
planejamento interno e externo;
- Responder pelo
relatório e manutenção dos registros dos serviços e manutenção de máquinas;
- Coordenar a execução
dos serviços de tratores agrícolas e implementos no meio rural;
- Cumprir outras
atividades, compatíveis com a natureza de suas funções, que lhe forem
atribuídas.
|
|
Gerente de Gestão de
Frota Municipal
|
- Controlar as
condições de trafegabilidade dos veículos indispensáveis ao bom andamento das
atividades municipais;
- Ter atualizado o
cadastro de veículos do Município, supervisionando o trabalho das equipes
responsáveis;
- Organizar a escala de
viagem dos motoristas;
- Organizar o
transporte de pacientes encaminhados a outros centros especializados;
- Gerenciar a execução dos
serviços de controle de entrada e saída de veículos identificando o condutor
diariamente;
- Vistoriar os veículos
diariamente antes da saída para a execução das devidas atividades, evitando
assim a quebra de peças, prejudicando a execução dos serviços;
- Supervisionar a
quilometragem dos veículos pertencentes a frota municipal;
- Orientar todos os
motoristas para checagem dos equipamentos obrigatórios, documentos, e
preservação do veículo da frota municipal;
- Gerenciar a execução
dos serviços de manutenção dos veículos como medida preventiva;
- Responsabilizar-se
anualmente pela emissão dos seguros obrigatórios, encaminhando-os para a
Secretaria responsável pela quitação dos mesmos;
- Supervisionar para
que nenhum veículo circule corri o CRLV (Certificado de Registro de
Licenciamento de Veículo) vencido;
- Gerenciar a execução
dos serviços de agendamento de viagens intermunicipais, sempre que solicitado
pelas secretarias;
- Controlar o gasto de
combustível da frota municipal;
- Solicitar a aquisição
de combustível anualmente junto ao setor de licitações e contratos;
- Gerenciar a execução
dos serviços de aquisição, troca, reparos de peças e equipamentos,
balanceamento e alinhamento dos veículos municipais;
- Executar atividades
correlatas determinadas pelo superior imediato.
|
|
Gerente
Administrativo
|
- Gerenciar, planejar,
organizar e controlar as atividades da área administrativas;
- Participar do
gerenciamento de pessoas (planejar, selecionar, acompanhar, desenvolver,
comunicar e valorizar sua equipe);
- Gerenciar os
processos de contas a pagar, contas a receber, tesouraria, controladoria e
departamentos pessoal e administrativo;
- Gerenciar as
atividades estabelecendo prioridades e dirigindo o trabalho de funcionários
subordinados;
- Identificar as
necessidades de desenvolvimento e treinamento do pessoal;
- Supervisionar
atividades de planejamento gerencial, com análises, estudos de organização,
fluxo de trabalho, simplificação de sistemas e procedimentos para
contabilidade e finanças;
- Supervisionar a
revisão de regras, regulamentos e procedimentos para atender às mudanças na
lei e na política;
- Planejar, dirigir e
coordenar atividades programáticas e administrativas de natureza complexa;
- Analisar fatos e precedentes
para a tomada de decisões administrativas;
- Cumprir outras
atividades, compatíveis com a natureza de suas funções, que lhe forem
atribuídas.
|
|
Gerente
Técnico
|
- Gerenciar, planejar,
organizar e controlar as atividades da área técnica;
- Definir e gerenciar
estratégias;
- Acompanhar os
resultados visando o melhor desempenho das atividades;
- Participar do
gerenciamento de pessoas (planejar, selecionar, acompanhar desenvolver,
comunicar e valorizar sua equipe);
- Selecionar e atribuir
pessoal para as atividades necessárias;
- Gerenciar as
atividades relacionadas à assistência técnica, cedendo ao corpo técnico
ferramentas e condições de trabalho;
- Gerenciar as
atividades relacionadas ao viveiro municipal, cedendo ao corpo técnico
ferramentas e condições de trabalho;
- Gerenciar as
atividades relacionadas à fiscalização de produtos de agropecuários cedendo
ao corpo técnico ferramentas e condições de trabalho;
- Gerenciar as
atividades relacionadas ao atendimento ao produtor rural;
- Identificar as
necessidades de desenvolvimento e treinamento do pessoal;
- Desenvolver
recomendações orçamentárias para despesas operacionais, serviços pessoais e
equipamentos;
- Supervisionar
atividades de planejamento gerencial, como análises, estudos de organização,
fluxo de trabalho,
- Supervisionar a
revisão de regras, regulamentos e procedimentos para atender às mudanças na
lei e na política;
- Planejar, dirigir e
coordenar atividades programáticas e técnicas de natureza complexa;
- Organizar eventos
técnico-científico para difusão do conhecimento;
- Cumprir outras
atividades, compatíveis com a natureza de suas funções, que lhe forem
atribuídas.
|
|
Chefe de Oficina
Mecânica
|
- Gerenciar as atividades
da oficina de manutenção e do parque de máquinas da Prefeitura;
- Gerenciar o
recebimento e avaliação de veículos, máquinas e equipamentos novos;
-Chefiar e orientar os
serviços da oficina mecânica;
-Revisar a frota de
máquinas e veículos, verificando sua adequação às normas de trânsito;
-Controlar a
substituição e o ajuste de peças mecânicas de veículos, máquinas e motores
movidos a gasolina, a óleo diesel ou qualquer outro tipo de combustível, bem
como a regulagem, a revisão e os ajustes de motores, rodas e pneus;
- Gerenciar e
supervisionar os reparos, consertos e reformas de sistemas de comando de
freios, de transmissão, de ar comprimido, hidráulico, de refrigeração,
elétricos e outros, de qualquer veículo;
-Vistoriar
veículos e máquinas;
- Gerenciar a prestação
de socorro mecânico a veículos acidentados ou com defeito mecânico;
- Responsabilizar-se
por equipes auxiliares necessárias à execução das atividades da Oficina;
- Executar tarefas
afins;
- Outras competências
afins.
|
|
Coordenador de
Atendimento ao Produtor Rural
|
- Coordenar as
atividades referentes ao Núcleo de Atendimento ao Contribuinte;
- Supervisionar a
atividade de atendimento aos produtores;
- Supervisionar a
orientação aos produtores quanto aos encargos territoriais rurais;
- Coordenar a
atualização e cadastramento dos produtores no INCRA;
- Coordenar a
atualização e cadastramento dos produtores na Receita Federal;
- Coordenar e organizar
o Cadastro na Receita Estadual para emissão do bloco de produtor e nota
fiscal eletrônica;
- Coordenar e organizar
Cadastro para compra de milho em balcão da CONAB;
- Coordenar e organizar
eventos de natureza orientativa e sensibilizante;
- Coordenar as
atividades das equipes de modo a garantir a emissão de guias de impostos
necessárias aos produtores;
- Organizar a agenda de
máquinas e equipamentos;
- Desempenhar outras
atividades afins.
|
|
Coordenador de
Manutenção
|
- Informar as demandas de
peças e equipamentos necessários para a manutenção periódica e preventiva de
veículos e máquinas pesadas;
- Manter atualizadas
informações, através de relatórios e notas fiscais sobre despesas com peças e
equipamentos utilizados na manutenção;
- Coordenar as equipes
com a finalidade de promover melhorias no setor;
- Promover reuniões de
planejamento interno;
- Responder pela
conservação dos veículos pertencentes à Secretaria;
- Responder pela
coordenação, conservação e manutenção das máquinas e tratores agrícolas
pertencentes à Secretaria;
- Desempenhar outras
atividades afins.
|
|
Coordenador de
Fiscalização
|
- Coordenar a equipe de
fiscalização, bem como designar integrantes para realizar o processo de
fiscalização;
- Coordenar a
elaboração de laudos referentes aos produtos de origem vegetal e animal;
- Permanecer informado
sobre a legislação no âmbito federal, estadual e municipal;
- Coordenara realização
vistorias nos estabelecimentos produtores e de comércio em que caiba tal
procedimento;
- Coordenar as equipes
para realização da fiscalização orientadora;
- Supervisionar o
trabalho dos Fiscais, garantindo a notificação de estabelecimentos e
produtores quando não estiverem em conformidade das vistorias;
- Promover eventos de
conscientização e orientação;
- Atender as demandas
dos produtores por denúncia ou solicitação;
- Gerenciar e elaborar
relatórios sobre número de propriedades fiscalizadas, notificadas e
inconformidades;
- Desempenhar outras
atividades afins.
|
|
Coordenador de Gestão
da Frota
|
- Coordenar a execução
dos serviços de manutenção dos veículos como medida preventiva;
- Conservar e revisar
as máquinas, veículos e equipamentos de uso do serviço público municipal;
- Ter atualizado o
cadastro de veículos do Município, supervisionando o trabalho das equipes
responsáveis;
- Coordenar e
supervisionar os reparos, consertos e reformas de sistemas de comando de
freios, de transmissão, de ar comprimido, hidráulico, de refrigeração,
elétricos e outros, de qualquer veículo;
- Supervisionar a
quilometragem dos veículos pertencentes a frota municipal;
- Orientar todos os
motoristas para checagem dos equipamentos obrigatórios, documentos, e
preservação do veículo da frota municipal;
-Prestar informações à
chefia imediata e às demais chefias quando solicitado;
- Desempenhar outras
atividades afins
|
|
Coordenador de Estradas
Vicinais
|
- Executar a
implantação de programas de manutenção regular e preventiva das estradas
vicinais, cujo mal estado de conservação sistematicamente retarda e onera o
escoamento da produção, circulação de bens, serviços e pessoas entre as áreas
rurais e o centro urbano;
- Executar operações
específicas de trabalho nas estradas vicinais, como objetivo de minimizar os
defeitos ou a deterioração das mesmas;
- Abertura de valas
para o desvio das águas;
- Operação tapa buracos
para a regularização e o nivelamento da pista;
- Verificar as estradas
vicinais do Município, quanto ao patrolamento, reabertura, construção de
cercas por proprietário nos limites legais, bueiros, pontes, limpeza;
- Inspecionar as
estradas vicinais do Município.
- Desempenhar outras
atividades afins;
|
|
Assessor
Especial
|
- Prestar assessoria à
chefia imediata e às demais chefias quando solicitado;
- Emitir pareceres em
processos, projetos ou outros instrumentos, na sua área de atuação;
- Elaborar projetos,
relatórios e planos de trabalho da sua área de especialização;
- Realizar estudos e
pesquisas de assuntos da sua área de especialização;
- Efetuar estudos e
pesquisas da sua área de atuação;
- Desempenhar outras
atribuições afins ou que lhe forem determinadas.
|
|
Assessor
Técnico
|
- Assessorar tecnicamente
o Secretário Municipal no processo de planejamento estratégico das atividades
técnicas;
- Assessorar
tecnicamente a definição das políticas de gestão de pessoas, na sua área de
atuação;
- Auxiliar o secretário
e subsecretário na análise de documentação e processos;
- Coletar e fornecer
informações estratégicas para análise dos superiores;
- Analisar as
informações divulgadas pela Secretaria;
- Participar e
representar a secretaria em reuniões, encontros e em eventos;
- Realizar reuniões e
encontros com o corpo técnico para otimização das atividades técnicas;
- Informar o corpo
técnico sobre capacitações e eventos condizentes com as atividades da
secretaria;
- Estabelecer boas
relações com órgãos públicos federais, estaduais e empresas privadas;
- Cumprir outras
atividades, compatíveis com a natureza de suas funções, que lhe forem
atribuídas.
|
|
SECRETARIA MUNICIPAL DE
COMUNICAÇÃO
|
|
Secretário
Municipal
|
- Exercer análise, orientação,
coordenação e supervisão dos Órgãos e entidades da Administração Municipal
nas áreas de sua competência;
- Praticar os atos
pertinentes às atribuições que lhes forem outorgadas ou delegadas pelo Chefe
do Poder Executivo;
- Propor, anualmente e
dentro dos prazos regulamentares, o orçamento dos órgãos de sua competência;
- Delegar, por ato
expresso, atribuições aos seus subordinados;
- Analisar e direcionar
as reivindicações dos munícipes;
- Reunir, periodicamente,
os gerentes dos órgãos que lhe são subordinados, a fim de serem discutidos
assuntos da área de sua competência;
- Decidir sobre
recursos e reclamações referentes a atos dos seus subordinados;
- Exercer outras
atribuições que decorram da legislação em vigor ou lhe sejam delegadas pelo
superior hierárquico;
- Cumprir outras
atividades, compatíveis com a natureza de suas funções, que lhe forem
atribuídas.
|
|
Subsecretário de
Comunicação
|
- Auxiliar o Secretário
Municipal no exercício de suas atribuições;
- Representar nas
ausências o Secretário ou por sua determinação expressa;
- Substituir o
Secretário automaticamente em suas faltas ou impedimentos e sucedê-lo em casos
de vacância do cargo até nomeação de novo titular pelo Chefe do Poder
Executivo;
- Cumprir outras
atividades, compatíveis com a natureza de suas funções, que lhe forem
atribuídas.
|
|
Gerente de Comunicação
|
- Gerenciar o
relacionamento da imprensa com o Prefeito, os Secretários Municipais e demais
autoridades da Administração do Município;
- Gerenciar, juntamente
com os demais órgãos do Município, as informações e dados, cuja divulgação
seja do interesse da Administração Municipal;
- Gerenciar a
divulgação de notícias sobre a Administração Municipal na internet, através
do portal oficial da Prefeitura Municipal de Fundão e novas mídias;
- Coordenar a
uniformização dos conceitos e padrões visuais com a aplicação dos símbolos
municipais da Prefeitura Gerenciar o trabalho e conteúdo de comunicação
produzidos pela equipe dos quadros efetivos municipais, direcionando tal
atuação de acordo com o interesse público Municipal e todas as Secretarias e
Órgãos vinculados;
- Desempenhar outras
atribuições afins.
|
|
Coordenador de
Comunicação
|
- Coordenar as
atividades das coberturas jornalísticas de todas as áreas de atuação da
Prefeitura;
- Auxiliar o Gerente de
Comunicação no gerenciamento da elaboração diária do resumo das principais
matérias dos jornais, de interesse do Município, distribuindo às Secretarias
Municipais;
- Auxiliar o Gerente de
Comunicação no gerenciamento da elaboração diária de release com informações
objetivas sobre as atividades da municipalidade, distribuindo à imprensa
local e nacional;
- Acompanhar, coordenar
e prover de insumos o trabalho e conteúdo de comunicação produzidos pela
equipe dos quadros efetivos municipais, direcionando tal atuação de acordo
com o interesse público;
- Coordenar a
elaboração e revisão do material produzido, garantindo assim a qualidade dos
textos;
- Desempenhar outras
atribuições afins.
|
|
Assessor
Técnico
|
- Assessorar
tecnicamente o Secretário Municipal no processo de planejamento estratégico
das atividades técnicas;
- Assessorar
tecnicamente a definição das políticas de gestão de pessoas, na sua área de
atuação;
- Auxiliar o secretário
e subsecretário na análise de documentação e processos;
- Coletar e fornecer informações
estratégicas para análise dos superiores;
- Analisar as
informações divulgadas pela Secretaria;
- Participar e
representar a secretaria em reuniões, encontros e em eventos;
- Realizar reuniões e
encontros com o corpo técnico para otimização das atividades técnicas;
- Informar o corpo
técnico sobre capacitações e eventos condizentes com as atividades da
secretaria;
- Estabelecer boas
relações com órgãos públicos federais, estaduais e empresas privadas;
- Cumprir outras
atividades, compatíveis com a natureza de suas funções, que lhe forem
atribuídas.
|
|
SECRETARIA MUNICIPAL DE
EDUCAÇÃO
|
|
Secretário
Municipal
|
- Subsidiar e
assessorar o Prefeito Municipal nas tomadas de decisão referentes as funções
político-educacionais;
- Promover, acompanhar
e controlar a Política Educacional do Município, incluindo o Sistema de
Ensino;
- Superintender a
educação municipal e fazer cumprir as disposições das Leis do Município
referentes a educação ou afins;
- Coordenar e
acompanhar a demanda escolar e o censo escolar, solicitando a construção ou
ampliação das Instituições de Ensino;
- Desenvolver ações
educacionais e as que visam combater a desigualdade social entre os alunos,
com projetos destinados à promoção da saúde do escolar, ao atendimento a
alunos das escolas municipais, com problemas de aprendizagem ou distúrbio do
comportamento e o combate às carências nutricionais;
- Atender, por meio do
Programa de Alimentação Escolar, aos alunos matriculados nas instituições de
Ensino da Rede Pública Municipal;
- Realizar eventos e
projetos educacionais, em parceria com empresas privadas ou do poder público,
fundações, instituições e outras autorizadas;
- Supervisionar o
funcionamento de escolas particulares de educação infantil;
- Atender o interesse
do Município nos assuntos da educação;
- Manter relações
públicas e de contato com os demais Poderes;
- Acompanhar e
colaborar na elaboração do Orçamento Anual e do Orçamento plurianual de
investimentos na educação;
- Exercer a coordenação
e supervisão o Sistema de Ensino e demais departamento, na esfera de suas
atribuições;
- Promover e controlar
todas as atividades de planejamento, execução e avaliação do ensino
desenvolvido pelo Município;
- Propor a criação,
reunião e extinção de Instituições de Ensino na municipalidade, de acordo a
racionalizar a oferta de oportunidades escolares a clientela da Rede Pública
Municipal de Ensino;
- Superintender a
administração do pessoal lotado na SEMED e do material utilizado pela Rede
Municipal de Ensino;
- Promover a integração
do Sistema Municipal de Ensino, com a comunidade;
- Articular-se com
diferentes órgãos, instituições e Poderes, tendo por finalidade desenvolver a
educação na Rede Pública Municipal;
- Incumbir-se de outras
atividades ou tarefas necessárias ao cumprimento de suas atribuições;
- Promover ações
visando a melhoria da qualidade de ensino;
- Desempenhar outras
atribuições afins.
|
|
Subsecretário Municipal
de Educação
|
- Subsidiar e
assessorar o Secretário Municipal de Educação nas tomadas de decisão
referentes à Secretaria;
- Substituir o
Secretário em suas ausências e impedimentos, coadjuvando no desempenho das
atribuições que lhe são próprias;
- Participar das ações
de planejamento, organização, coordenação, avaliação e integração de todas as
atividades desenvolvidas no âmbito da Secretaria;
- Acompanhar os setores
da SEMED na ação técnica administrativa e pedagógica das Instituições de
Ensino da Rede Pública Municipal, por meio da leitura dos termos de visitas e
análise dos dados obtidos, providenciando junto ao Secretário a solução de
problemas encontrados;
- Prestar assistência a
sua chefia imediata na coordenação e gerenciamento de programas, projetos e
demais atividades afins na sua área de competência;
- Coordenar, gerenciar
e avaliar a execução de programas, projetos, atividades e atribuições de
responsabilidade da respectiva Secretaria, dentro das orientações gerais de
seu chefe imediato e demais normas superiores de delegações de competências e
prestar contas por resultados sobre o cumprimento das metas e objetivos a
serem alcançados;
- Desenvolver outras
atividades afins.
|
|
Gerente
Administrativo da
SEMED
|
- Assessorar o
responsável legal da SEMED, fornecendo-lhe as informações e dados necessários
à condução da Administração;
- Gerenciar as
atividades dos setores que lhe estão subordinados: Coordenação de Transporte
Escolar, a Coordenação de Alimentação Escolar, a Coordenação Financeira, a
Coordenação de Manutenção e Compras e a Coordenação de Recursos Humanos da
Educação, supervisionando a atuação as equipes responsáveis;
- Monitorar e orientar
a execução dos serviços de limpeza, manutenção e reparos nas dependências
físicas da SEMED;
- Gerenciar os
contratos, atas de registros de preços e convênios vinculados a SEMED,
analisando os descumprimentos contratuais, examinando as situações fáticas e
formais;
- Instruir a equipe
quanto as Instruções Normativas do Município, visando a funcionalidade e a
legalidade das ações administrativas da SEMED;
- Gerenciar as
atividades relacionadas ao acompanhamento financeiro e orçamentário da SEMED;
- Fornecer informações
necessárias sobre todos os assuntos pertinentes a funcionalidade da SEMED;
- Desenvolver outras
atividades afins.
|
|
Gerente
Pedagógico
|
- Orientar e coordenar
a implementação e funcionalidade do Sistema de Ensino;
- Articular as
Instâncias necessárias a consolidação da Gestão Democrática Educacional;
- Dar suporte
administrativo e pedagógico ao setor de Educação infantil, Ensino Fundamental
Anos Iniciais e Finais, as modalidades de Ensino ofertadas e a Inspeção
Escolar;
- Orientar, coordenar e
monitorar o setor pedagógico da SEMED em todas as etapas da Educação Básica
em nível municipal, bem como as Modalidades de Ensino oferecidas e a Inspeção
Educacional;
- Documentar e
organizar as atividades pedagógicas da Rede Pública Municipal de Ensino, de
modo a assegurar o cumprimento das normas legais e a regularidade e qualidade
do processo educativo;
- Planejar, orientar,
acompanhar, documentar e avaliar o processo ensino-aprendizagem, visando a
sua melhoria qualitativa junto aos órgãos e instâncias democráticas;
- Planejar, orientar,
acompanhar, documentar e avaliar as ações educativas, estabelecendo uma ação
integradora entre os órgãos e instâncias da SEMED e a sociedade, com vista à
integração do educando na comunidade escolar e local;
- Planejar, coordenar,
acompanhar, documentar, avaliar e replanejar a execução dos planos, programas
e projetos educacionais, administrativos e financeiros dos órgãos e
instâncias da SEMED, com vista à eficiência e eficácia do processo
educacional;
- Planejar, coordenar,
ministrar, documentar e avaliar as ações de formação de acordo com as
políticas e programas da SEMED;
- Assessorar os órgãos
e instâncias da SEMED visando à inclusão e permanência de alunos com
necessidades especiais em salas regulares acompanhando e apoiando as escolas
e professores;
- Implementar a
execução e coordenar as atividades técnico pedagógicas em conformidade com as
diretrizes curriculares nacionais, Base Nacional Curricular - BNCC, Plano
Municipal de Educação, Sistema Municipal de Ensino e demais projeto
pedagógico, de forma articulada com a equipe escolar e corpo docente;
- Organizar e coordenar
reuniões, com vista à elaboração do Plano de Desenvolvimento Institucional,
da Proposta Político Pedagógica e da Proposta Curricular;
- Coordenar,
acompanhar, avaliar e controlar o desenvolvimento da Proposta Curricular,
prestando apoio pedagógico à equipe pedagógica das Instituições da Rede;
- Assessorar as
Instituições de Ensino, nas decisões relativas ao calendário escolar e
horário das aulas, recursos didáticos, adaptação curricular e agrupamento de
alunos;
- Realizar visitas
pedagógicas nas Instituições de Ensino;
- Coordenar estudos e
pesquisas para reformulação da Proposta Curricular, alinhando-a com a BNCC;
- Desenvolver outras
atividades afins.
|
|
Gerente de
Transporte
|
-Orienta o Coordenador do
transporte escolar em toda a execução dos serviços do transporte;
-Atende as
demandas do TCES e Ministério Público com relação ao serviço do transporte
escolar;
-Administrar os
servidores lotados na Secretaria Municipal de Educação e Cultura que atuam no
serviço de transporte escolar;
-Proporcionar uma
logística de atendimento aos Programas e Projetos institucionais das Escolas
Municipais, da Secretaria de Educação de Educação e dos programas e projetos
das demais secretarias que sejam afins;
-Prestar suporte na
organização das licitações para o transporte escolar terceirizado;
-Desincumbir-se
de outras atribuições fixadas pelo Secretário de Municipal de Educação.
|
|
Coordenador do
Transporte Escolar
|
- Planejar e elaborar
os itinerários, visando a economicidade e o tempo, porém com excelência na
prestação de serviços de Transporte Escolar;
- Realizar pedido de
contrato, referente ao transporte escolar;
- Manter rigoroso
controle e fiscalização de rotas de tráfego dos veículos escolares da frota
contratada ou própria, em articulação com a direção da instituição de ensino,
em relação às matrículas;
- Encaminhar
procedimentos necessários quanto à abertura de processos licitatórios das
rotas previamente definidas, visando à operacionalização do transporte
escolar;
- Coordenar a
fiscalização “in loco” da qualidade dos serviços contratados e o estado de
conservação dos veículos utilizados no transporte escolar, conforme determina
legal;
- Promover reunião com
os prestadores de serviços de transporte escolar de modo a maior eficiência
na oferta do serviço;
- Distribuir e instruir
aos envolvidos quanto ao preenchimento, dos formulários de controle de
prestação de serviço de transporte escolar;
- Assinar notificação à
empresa contratada sobre possíveis ocorrências ou irregularidades, apurados
elos fiscais, praticadas por transportadores escolares informando quaisquer
ocorrências no âmbito do transporte escolar, dando imediata ciência ao
diretor escolar;
- Desenvolver outras
atividades afins.
|
|
Coordenador do Programa
de Tecnologia Educacionais
|
- Coordenar as
atividades vinculadas ao PROINFO;
- Organizar o
funcionamento dos laboratórios de informática das Instituições de Ensino;
- Coordenar as atividades
deformação dos Professores Mediadores do laboratório de informática da Rede
Pública Municipal;
- Monitorar os
trabalhos pedagógicos específicos dos laboratórios, desenvolvidos nas
Instituições de Ensino;
- Solicitar a aquisição
de peças, visando o funcionamento da rede informatizada da SEMED, bem como
das Instituições de Ensino e desenvolver outras atividades afins.
|
|
Coordenador de
Alimentação
Escolar
|
- Planejar e orientar
as atividades de seleção, compra, armazenamento, produção e distribuição dos
alimentos;
- Coordenar a equipe de
alimentação escolar, com base na legislação vigente;
- Monitorar a
elaboração do pedido referente à alimentação escolar e o abastecimento de
gás;
- Auxiliar no controle
de gastos dos recursos oriundos do FNDE;
- Planejar e orientar
as visitas para acompanhamento a execução da alimentação escolar;
- Propor ações de
educação alimentar e nutricional para a comunidade escolar;
- Acompanhar a
elaboração da pré requisição, visando a aquisição de gêneros alimentícios;
- Monitorar a execução
da Instruções Normativas Municipal da alimentação escolar;
- Realizar reuniões
formativas em parceria com a Nutricionista, visando esclarecimentos quanto
aos preenchimentos de formulários de operacionalização da alimentação
escolar;
- Articular na
interação com os agricultores familiares e empreendedores familiares rurais
locais e suas organizações;
- Estruturar
procedimentos quanto a aquisição dos gêneros alimentícios, para cada etapa da
Educação Básica desenvolvida pelo Município;
- Participar da
elaboração de protocolo de atendimento e dietas especiais para alunos com
patologias;
- Acompanhar as
entregas dos produtos juntamente com a Nutricionista;
- Acompanhar o remanejamento
de produtos, quando necessário na Rede Pública Municipal;
- Propor em parceria
com o setor o plano anuaí de trabalho do PNAE;
- Propor em parceria
com o setor as Fichas Técnicas das preparações que compõe o cardápio;
- Desempenhar outras
atribuições afins.
|
|
Coordenador
Financeiro
|
- Coordenar os
trabalhos da SEMED referentes a Prestação de Contas de verbas Federal, Estadual
e Municipal (Programa Nacional de Transporte Escolar - PNATE, Programa
Estadual de Transporte Escolar - PETE, Programa Nacional de Alimentação
Escolar - PNAE, Programa Dinheiro Direto na Escola - PDDE, e outros
Programas);
- Dar suporte aos
diretores das Instituições de Ensino nos assuntos referentes à área
financeira;
- Acompanhar a execução
dos trabalhos da SEMED ligados à área financeira, objetivando controlar os
gastos e apresentar as prestações de contas referentes aos recursos públicos
aplicados pela SEMED;
- Coordenar a
contabilidade e o financeiro, desenvolvendo normas internas, processos e
procedimentos de registros das finanças;
- Supervisionar toda
parte das funções de suporte administrativo e financeiro da SEMED e das
Instituições de Ensino da Rede Pública Municipal;
- Planejar, organizar,
dirigir e controlar as atividades financeiras da Secretaria, em parceria com
o Secretário Municipal de Educação;
- Coordenar as
atividades junto a tesouraria e a controladoria, planejando, analisando e
acompanhando as execuções orçamentárias;
- Planeja e avaliar a
viabilidade econômica para execução de ações e projetos da SEMED, visando a
melhoria na qualidade do ensino;
- Acompanhar rotinas
fiscais, contábil, obrigações trabalhistas e previdenciárias;
- Desenvolver outras
atribuições afins.
|
|
Coordenador de
Manutenção e Compras
|
- Coordenar e avaliar a
elaboração de termos de referências de modo a instrumentalizar os processos
administrativos da SEMED;
- Acompanhar a
conferenciados produtos adquiridos pela SEMED;
- Monitorar os
registros as entradas e saídas de produtos do almoxarifado da SEMED;
- Gerir as solicitações
de compras, estudando os detalhes técnicos necessários para a compra correta;
- Gerar relatórios para
documentar as aquisições da SEMED;
- Desenvolver outras
atribuições afins.
|
|
Coordenação de Recursos
Humanos da Educação
|
- Planejar as
atividades de recrutamento, seleção, treinamento e desenvolvimento;
- Coordenar as ações e projetos
desenvolvidos, visando contribuir para o alcance dos objetivos da SEMED;
- Contribuir com
recomendações para a definição das políticas de remuneração e benefícios,
assegurando o equilíbrio interno das práticas de remuneração;
- Coordenar as
atividades de medicina do trabalho visando cumprir a legislação vigente e
apoiar a segurança do trabalho na minimização das condições inseguras ou de
riscos à integridade física e saúde dos colaboradores;
- Participar da
concepção e do desenvolvimento de novos projetos ou ações, envolvendo o
elemento humano, tais como comunicações, motivação, avaliação por
competência, mediação de conflitos, monitoração do clima organizacional,
etc.;
- Coordenar as
atividades relacionadas às rotinas de pagamento de pessoal;
- Manter controles e
relatórios necessários a funcionalidade da SEMED;
- Buscar novas práticas
e tecnologias aplicáveis à área;
- Participar das
atividades de elaboração do planejamento estratégico da SEMED fornecendo
informações;
- Desenvolver outras
atribuições afins.
|
|
Assessor
Especial
|
- Prestar assessoria à
chefia imediata e às demais chefias quando solicitado;
- Emitir pareceres em
processos, projetos ou outros instrumentos, na sua área de atuação;
- Elaborar projetos,
relatórios e planos de trabalho da sua área de especialização;
- Realizar estudos e
pesquisas de assuntos da sua área de especialização;
- Efetuar estudos e
pesquisas da sua área de atuação;
- Desempenhar outras
atribuições afins ou que lhe forem determinadas.
|
|
Assessor
Técnico
|
- Assessorar
tecnicamente o superior imediato no processo de planejamento estratégico das
atividades técnicas;
- Assessorar tecnicamente
a definição das políticas de gestão de pessoas, na sua área de atuação;
- Auxiliar o secretário
e subsecretário na análise de documentação e processos;
- Coletar e fornecer
informações estratégicas para análise dos superiores;
- Analisar as
informações divulgadas pelo Gabinete;
- Participar e
representar a secretaria em reuniões, encontros e em eventos;
- Realizar reuniões e
encontros com o corpo técnico para otimização das atividades técnicas;
- Informar o corpo
técnico sobre capacitações e eventos condizentes com as atividades da
secretaria;
- Estabelecer boas
relações com órgãos públicos federais, estaduais e empresas privadas;
- Cumprir outras
atividades, compatíveis com a natureza de suas funções, que lhe forem
atribuídas.
|
|
SECRETARIA DE ESPORTE,
TURISMO E CULTURA
|
|
Secretário de Esporte,
Turismo e Cultura
|
- Exercer análise,
orientação, coordenação e supervisão dos órgãos e entidades da administração
municipal nas áreas de sua competência;
- Praticar os atos
pertinentes às atribuições que lhes forem outorgadas ou delegadas pelo Chefe
do Poder Executivo;
- Propor, anualmente e
dentro dos prazos regulamentares, o orçamento dos órgãos de sua competência;
- Delegar, por ato
expresso, atribuições aos seus subordinados;
- Analisar e direcionar
as reivindicações dos munícipes;
- Reunir,
periodicamente, os gerentes dos órgãos que lhe são subordinados, a fim de
serem discutidos assuntos da área de sua competência;
- Decidir sobre
recursos e reclamações referentes a atos dos seus subordinados;
- Exercer outras
atribuições que decorram da legislação em vigor ou
lhe sejam delegadas pelo superior hierárquico;
- Cumprir outras
atividades, compatíveis com a natureza de suas funções, que lhe forem
atribuídas.
|
|
Coordenador de Esportes
|
- Coordenar a
organização e execução de programas de desenvolvimento do esporte amador e de
eventos desportivos de caráter popular, supervisionando e direcionando as
equipes responsáveis no sentido de implementar as políticas
públicas municipais;
- Coordenar a
elaboração e execução projetos relacionados à promoção e à valorização da
juventude, supervisionando e direcionando as equipes responsáveis no sentido
de implementar as políticas públicas municipais;
- Desempenhar outras
atribuições afins.
|
|
Coordenador de Turismo
e Cultura
|
Coordenar a organização
e execução de programas de desenvolvimento do turismo e de eventos caráter
popular, tradicionais e de estímulo ao turismo, supervisionando e
direcionando as equipes responsáveis no sentido de implementar as
políticas públicas municipais;
- Coordenar a
elaboração e execução projetos relacionados à promoção e à valorização da
cultura do município supervisionando e direcionando as equipes responsáveis
no sentido de implementar as políticas públicas municipais;
- Desempenhar outras
atribuições afins.
|
|
Assessor
Especial
|
- Prestar assessoria à
chefia imediata e às demais chefias quando solicitado;
- Emitir pareceres em
processos, projetos ou outros instrumentos, na sua área de atuação;
- Elaborar projetos,
relatórios e planos de trabalho da sua área de especialização;
- Realizar estudos e
pesquisas de assuntos da sua área de especialização;
- Efetuar estudos e
pesquisas da sua área de atuação;
- Desempenhar outras
atribuições afins ou que lhe forem determinadas.
|
|
Assessor
Técnico
|
- Assessorar
tecnicamente o superior imediato no processo de planejamento estratégico das
atividades técnicas;
- Assessorar tecnicamente
a definição das políticas de gestão de pessoas, na sua área de atuação;
- Auxiliar o secretário
e subsecretário na análise de documentação e processos;
- Coletar e fornecer
informações estratégicas para análise dos superiores;
- Analisar as
informações divulgadas pelo Gabinete;
- Participar e
representar a secretaria em reuniões, encontros e em eventos;
- Realizar reuniões e encontros
com o corpo técnico para otimização das atividades técnicas;
- Informar o corpo
técnico sobre capacitações e eventos condizentes com as atividades da
secretaria;
- Estabelecer boas
relações com órgãos públicos federais, estaduais e empresas privadas;
- Cumprir outras
atividades, compatíveis com a natureza de suas funções, que lhe forem
atribuídas.
|
|
SECRETARIA DE FINANÇAS
E PLANEJAMENTO
|
|
Secretário
Municipal
|
- Exercer análise,
orientação, coordenação e supervisão dos órgãos e entidades da administração
municipal nas áreas de sua competência;
- Praticar os atos
pertinentes às atribuições que lhes forem outorgadas ou delegadas pelo Chefe
do Poder Executivo;
- Propor, anualmente e
dentro dos prazos regulamentares, o orçamento dos órgãos de sua competência;
- Delegar, por ato
expresso, atribuições aos seus subordinados;
- Analisar e direcionar
as reivindicações dos munícipes;
- Reunir,
periodicamente, os gerentes dos órgãos que lhe são subordinados, a fim de
serem discutidos assuntos da área de sua competência;
- Decidir sobre
recursos e reclamações referentes a atos dos seus subordinados;
- Exercer outras
atribuições que decorram da legislação em vigor ou
lhe sejam delegadas pelo superior hierárquico;
- Cumprir outras atividades,
compatíveis com a natureza de suas funções, que lhe forem atribuídas.
|
|
Subsecretário de
Finanças e Planejamento
|
- Auxiliar o Secretário
Municipal no exercício de suas atribuições;
- Representar nas
ausências o Secretário ou por sua determinação expressa;
- Substituir o
Secretário automaticamente em suas faltas ou impedimentos e sucedê-lo em
casos de vacância do cargo até nomeação de novo titular pelo Chefe do Poder
Executivo;
- Coordenar as
atividades das áreas subordinadas;
- Acompanhar e orientar
a execução de atividades, controlando o cumprimento das metas e cronogramas;
- Estabelecer e
acompanhar padrões de qualidade na execução de atividades;
- Gerir e manter
atualizada a documentação específica da Administração Municipal (CGCS
certidões estadual e federal, INSS, FGTS, etc.);
- Cumprir outras
atividades compatíveis com a natureza de suas funções, que lhe forem
atribuídas.
|
|
Subsecretário de
Receita e Administração Tributária
|
- Assessorar o
Secretário Municipal de Finanças e Planejamento na proposição das políticas
de arrecadação do Município;
- Organizar, orientar e
supervisionar as atividades relativas a cadastro, lançamento, cobrança e
arrecadação dos impostos, das taxas, de preços públicos e de contribuições do
Município;
- Manter informado o
Secretário Municipal de Finanças e Planejamento acerca da evolução e
comportamento das receitas municipais;
- Estudar o
comportamento das receitas tributárias e não tributárias, propondo ao
Secretário Municipal de Finanças e Planejamento as medidas que julgar
necessárias ao aperfeiçoamento e à melhoria do sistema de arrecadação;
- Orientar e instruir
os contribuintes sobre o cumprimento da legislação tributária, por meio de
editais, avisos, ofícios, circulares, campanhas e outras formas de
comunicação com os vários segmentos da sociedade, com o objetivo de evitar a
sonegação, evasão ou fraude no pagamento dos tributos municipais;
- Determinar a
realização de levantamentos contábeis junto à contribuintes, com o objetivo
de salvaguardar os interesses da Fazenda Municipal;
- Promover, em
colaboração com a Procuradoria Geral do Município, estudos críticos da
legislação tributária do Município e oferecer subsídios para sua revisão e
aperfeiçoamento;
- Assegurar o controle
sistemático e atualizado da evolução da arrecadação do Município;
- Tomar conhecimento da
denúncia de fraudes e infrações fiscais, fazer apurá-las, reprimi-las e
promover as providências para a defesa da Fazenda Municipal;
- Programar, com os
órgãos fiscalizatórios, a ação fiscalizadora, aprovando o plano de
deslocamento da fiscalização pelos diversos setores fiscais;
- Avaliar os resultados
da fiscalização realizada mediante os processos de aferição da produtividade
individual e global no corpo de fiscais;
- Homologar as autuações
e determinar a aplicação de multas aos contribuintes infratores em
conformidade com a legislação em vigor;
- Participar na
elaboração de estudos para atualização da planta de valores dos terrenos das
edificações para efeito de tributação;
- Executar outras
atividades correlatas ou que lhe venham a ser atribuídas.
|
|
Assessor
Técnico
|
- Assessorar o
Secretário na elaboração de projetos, programas e atividades específicas e de
interesse da Secretaria;
- Efetuar análise de
projetos, e de documentos e emitir parecer opinativo para subsidiar decisões
técnicas da Secretaria;
- Realizar estudos de
áreas temáticas de interesse da Secretaria;
- Pesquisar, analisar e
interpretar dados técnicos de embasamento das ações administrativas e
técnicas da Secretaria;
- Acompanhar
procedimentos técnicos quando de interesse da administração da Secretaria;
- Cumprir outras
atividades, compatíveis com a natureza de suas funções, que lhe forem
atribuídas.
|
|
Gerente
Tributário
|
- Propor plano de ação
para a Administração Tributária;
- Assessorar ao
Secretário de Finanças e Planejamento na proposição das políticas tributárias
do Município;
- Organizar, orientar e
supervisionar as atividades relativas a cadastro, lançamento, cobrança e
arrecadação dos impostos, contribuições e das taxas do Município;
- Manter o Secretário
de Finanças e Planejamento informado acerca da evolução e comportamento das
receitas municipais;
- Tomar conhecimento da
denúncia de fraudes e infrações fiscais, fazer apurá-las, reprimi-las e
promover as providências para a defesa da fazenda municipal;
- Programar, junto com
a Coordenação de Arrecadação e Fiscalização Tributária ações fiscalizadoras,
aprovando o plano de deslocamento da fiscalização pelos setores fiscais;
- Avaliar os resultados
da fiscalização realizada;
- Participar na
elaboração de estudos para atualização da planta de valores dos terrenos, das
edificações para efeito de tributação;
- Coordenar a
elaboração e execução de uma política tributária para a Administração
Municipal;
- Propor e coordenar a
elaboração os parâmetros da tributação municipal;
- Coordenar a atualização
os cadastros do IPTU e do ISSQN, com os seus registros;
- Supervisionar o
lançamento, arrecadação e cobrança dos impostos, taxas e preços públicos;
- Divulgar o Código
Tributário e demais leis complementares;
- Cumprir outras
atividades compatíveis com a natureza de suas funções, que lhe forem
atribuídas.
|
|
Gerente de
Contabilidade
|
- Gerenciar a
realização de conferência, classificação e registro contábil dos documentos
de receita e despesas da Prefeitura;
- Gerenciar a
realização de escriturações das liberações e prestação de contas de
adiantamentos, sob a responsabilidade de servidores;
- Organizar e manter um
sistema de registro destinado ao controle da execução orçamentária;
- Organizar e manter
arquivo da documentação contábil e dos processos pagos no exercício atual e
anterior;
- Coordenar o
levantamento da documentação relativa aos balancetes e demonstrações
contábeis dentro dos prazos previstos;
- Orientar a
classificação contábil de receitas e despesas, a emissão de empenho e a
execução da contabilidade;
- Supervisionar a
escrituração sintética e analítica das operações financeiras e patrimoniais
resultantes ou não da execução orçamentária em todas as suas fases, visando
demonstrar a situação patrimonial;
- Gerenciar a
atualização da contabilidade financeira, orçamentária e patrimonial do
Município de modo a poder informar permanentemente o andamento dos programas
e projetos municipais, bem como outras operações em que intervenha o
município;
- Aprovar os arquivos
de meio magnético para envio ao Tribunal de Contas do Estado do Espírito
Santo;
- Coordenar a análise
dos processos, bem como sua documentação, disponibilizando para o Tribunal de
Contas do Estado do Espírito Santo;
- Gerenciar as
atividades de encerramento do exercício, encerramento do balanço geral,
demonstrando as variações ocorridas na situação patrimonial;
- Acompanhar as
mudanças das legislações municipais, estaduais e federais para propor
mudanças e/ou adequações no sistema informatizado de execução orçamentária e
contabilidade pública;
- Gerenciar as
atividades de envio ao Tribunal de Contas, nos prazos estabelecidos, das
prestações de contas acompanhadas dos demonstrativos contábeis, orçamentários
e financeiros;
- Controlar o repasse
do duodécimo para Câmara Municipal;
- Acompanhar os limites
de gastos com saúde, pessoal, serviços de terceiros e nível de endividamento;
- Propor a minuta da
Lei de Diretrizes Orçamentárias;
- Gerenciar e controlar
as despesas com pessoal, educação e saúde, observando se as mesmas estão de
acordo com os índices estabelecidos pela Lei de Diretrizes Orçamentárias e a
Lei de Responsabilidade Fiscal, notificando a autoridade competência a necessidade de
tomada de providências;
- Gerenciar e controlara
comportamento das principais despesas, com o objetivo de organizar o gasto
nos limites da capacidade projetada e de racionalizar as despesas de custeio;
- Conferir a
classificação das despesas orçamentárias previamente ao seu empenho;
- Gerenciar o
lançamento dos decretos de suplementação e anulação das dotações
orçamentárias;
- Cumprir outras
atividades compatíveis com a natureza de suas funções, que lhe forem
atribuídas.
|
|
Coordenador de Dívida
Ativa
|
- Supervisionar a
orientação dos contribuintes ao cumprimento de suas obrigações;
- Coordenar a promoção
de campanhas para aumentar a arrecadação;
- Coordenar as
atividades de cobrança amigável da dívida ativa;
- Coordenar as atividades
de inscrição na dívida ativa e manter atualizados os registros
individualizados dos devedores da prefeitura, encaminhando as informações
para contabilização pelo órgão competente;
- Coordenar as
atividades de expedição das certidões da dívida ativa, garantindo o envio
delas à procuradoria geral para cobrança executiva;
- Atestar a correção
das certidões da dívida ativa proveniente do IPTU e demais impostos
municipais;
- Prestar informações à
Procuradoria Geral, sempre que solicitado, a fim de auxiliar nos processos de
execuções fiscais ou quaisquer outros em que o município esteja envolvido;
- Elaborar relatórios
mensais sobre o quantitativo de débitos pagos em dívida ativa;
- Articular-se com os
órgãos afins para atualização de informações sobre cadastro de terreno e
edificações, sujeitos aos impostos e taxas de serviços públicos, lançados com
base na propriedade ou ocupação de imóveis;
- Cumprir outras
atividades compatíveis com a natureza de suas funções, que lhe forem
atribuídas.
|
|
Coordenador de
Arrecadação e Fiscalização Tributária
|
- Coordenar as
atividades para definição e vencimentos do IPTU e outros tributos municipais,
fazendo a sua divulgação;
- Coordenar as
atividades de divulgação, através dos meios de comunicação de massa, as datas
e prazos para recolhimento dos impostos municipais;
- Coordenar as
atividades de levantamentos no local, para efeito de lançamentos de tributos
imobiliários;
- Coordenar as
atividades de elaboração e atualização da planta de valores e tabela para
lançamento de tributos imobiliários, submetendo-a a aprovação superior;
- Organizar e
desenvolver planos semanais de fiscalização rotineira ou dirigida;
- Controlar e
distribuir processos aos fiscais;
- Coordenar as
atividades de levantamento da produção agrícola e entrar com recurso, quando
for o caso, na Secretaria de Estado da Fazenda;
- Coordenar as
atividades de controle das declarações de operações tributáveis;
- Organizar e manter atualizado
o Cadastro Mobiliário das atividades industriais, comerciais e prestadoras de
serviço das pessoas físicas e jurídicas;
- Cumprir outras
atividades compatíveis com a natureza de suas funções, que lhe forem
atribuídas.
|
|
Coordenador do Programa
de Microcrédito
|
- Ser o elemento de
contato entre a Coordenação do Programa de Microcrédito e o agente financeiro
BANESTES S/A no Município.
- Ser o elemento
articulador do provimento das ações de capacitação e assistência técnica aos
tomadores de crédito quando demandadas pelo Agente de Crédito.
- Ser o intermediador
entre a UMM e a Prefeitura Municipal a fim de assegurar as condições
adequadas de seu funcionamento.
- Participar do Comitê
de Crédito Municipal - CCM representando a Prefeitura Municipal.
- Exercer a função de
secretário executivo nas reuniões do CCM, com direito a voto, com as
responsabilidades específicas de:
a) confecção e guarda
das atas das reuniões do Comitê de Crédito;
b) Encaminhamento das
autorizações de financiamento e demais documentos necessários a formalização
do contrato de empréstimo ao Banestes.
- Articular as ações de
divulgação no NOSSOCRÉDITO no Município.
- Atender às
solicitações de informações que forem formuladas pela Equipe de Gestão do
Programa NOSSOCRÉDITO.
- Exercer o desempenho
da função de agente de crédito, com as responsabilidades específicas de:
a) Captar, informar e
orientar o público-alvo do Programa sobre os critérios de financiamento do
NOSSOCRÉDITO.
b) "Busca
ativa" do cliente, em interação com os demais programas de geração de
trabalho e renda do Município.
c) Checagem do cadastro
do cliente e avalista.
d) Visita técnica para
elaboração do cadastro socioeconômico do cliente.
e) Emissão de parecer
técnico e apresentação do parecer técnico ao CCM.
f) Arquivamento das
solicitações de crédito, documentos cadastrais dos clientes e autorizações de
liberação dos financiamentos.
g) Supervisão na
aplicação dos recursos liberados, acompanhamento do vencimento das prestações
e da quitação dos empréstimos concedidos, realização da cobrança amigável.
h) Identificação da
necessidade de assistência técnica dos clientes e recomendação de capacitação
ao coordenador da UMM.
i) Operação de sistema
de controle, com digitação dos dados, emissão e envio dos relatórios à Equipe
de Gestão do Programa NOSSOCRÉDITO.
- Outras atividades
relacionadas.
|
|
Coordenador de
Tesouraria
|
- Supervisionar as
atividades relativas a recebimento, guarda, transferências, depósitos
e pagamentos de valores pertencentes ao município;
- Gerir reservas
financeiras do município;
- Coordenar a execução
das atividades relacionadas com os serviços de tesouraria da prefeitura
municipal;
- Coordenar o
recebimento de recursos financeiros, em observância à legislação pertinente;
- Coordenar o
fornecimento de suprimentos de recursos financeiros aos diversos órgãos da
prefeitura municipal, em observância a legislação pertinente;
- Emitir cheques e requisição
de talonários;
- Desenvolver, guardar
e conservar sob sua guarda e responsabilidade numerários, cheques, cauções e
títulos da prefeitura municipal;
- Controlar
rigorosamente em dia os saldos das contas em estabelecimento de crédito,
movimentados pela prefeitura municipal;
- Elaborar relatório
sobre o movimento financeiro diário, encaminhando-o ao secretário municipal;
- Coordenar as
atividades de repasses de recursos devidos à prefeitura municipal;
- Coordenar o
arquivamento de diversos documentos do departamento;
- Manter-se
em frequente contato com agências bancárias com a finalidade de
acompanhar o desenvolvimento das operações que ocorrem entre estas e o
município;
- Promover um bom fluxo
de informações gerenciais para o secretário municipal de finanças e
planejamento;
- Cumprir outras
atividades compatíveis com a natureza de suas funções, que lhe forem
atribuídas.
|
|
Coordenador de
Orçamento
Municipal
|
- Coordenar e emitir,
mensalmente, demonstrativos referentes às despesas empenhadas;
- Coordenar e emitir
relatórios periódicos de controle da execução orçamentária de forma
detalhada;
- Coordenar as
atividades de lançamentos dos decretos de suplementação e anulação das
dotações orçamentárias;
- Coordenar e emitir
relatório das atividades desenvolvidas, bem como, relatório consolidado da
execução orçamentária, encaminhando ao secretário e ao prefeito municipal
para apreciação;
- Conferir documentos
pertinentes à realização da despesa orçamentária;
- Realizar estudos necessários
à elaboração dos instrumentos de planejamento (PPA, LDO E LOA), em
articulação com os vários órgãos da administração;
- Coordenar o processo
de discussões estratégicas para formulação das políticas e dos programas
prioritários de governo;
- Acompanhar e
analisar, periodicamente, o sistema de gerenciamento dos programas
prioritários do governo;
- Cumprir outras
atividades compatíveis com a natureza de suas funções, que lhe forem
atribuídas.
|
|
SECRETARIA DE GOVERNO
|
|
Secretário
Municipal
|
- Exercer análise,
orientação, coordenação e supervisão dos órgãos e entidades da administração
municipal nas áreas de sua competência;
- Praticar os atos
pertinentes às atribuições que lhes forem outorgadas ou delegadas pelo Chefe
do Poder Executivo;
- Propor, anualmente e
dentro dos prazos regulamentares, o orçamento dos órgãos de sua competência;
- Delegar, por ato
expresso, atribuições aos seus subordinados;
- Analisar e direcionar
as reivindicações dos munícipes;
- Reunir,
periodicamente, os gerentes dos órgãos que lhe são subordinados, a fim de
serem discutidos assuntos da área de sua competência;
- Decidir sobre
recursos e reclamações referentes a atos dos seus subordinados;
- Exercer outras
atribuições que decorram da legislação em vigor ou lhe sejam delegadas
pelo superior hierárquico;
- Cumprir outras
atividades, compatíveis com a natureza de suas funções, que lhe forem
atribuídas.
|
|
Subsecretário
|
- Auxiliar o Secretário
Municipal no exercício de suas atribuições;
- Representar nas
ausências o Secretário ou por sua determinação expressa;
- Elaborar e examinar
minutas de Portaria, Decreto, Instruções Normativas, Normas Técnicas e
outros;
- Substituir o
Secretário automaticamente em suas faltas ou impedimentos e sucedê-lo em
casos de vacância do cargo até nomeação de novo titular pelo Chefe do Poder
Executivo;
- Cumprir outras
atividades, compatíveis com a natureza de suas funções, que lhe forem
atribuídas.
|
|
Assessor
Técnico
|
- Prestar assessoria à
chefia imediata e às demais chefias quando solicitado;
- Elaborar e examinar
minutas de Portaria, Decreto, Instruções Normativas, Normas Técnicas e
outros;
- Exercer o controle de
Projetos de Lei, analisando-os e providenciando seu encaminhamento à Câmara
Municipal;
- Controlar prazos
legais de resposta a indicações, requerimentos, convocações e Projetos de
Leis enviados pelo Legislativo;
- Emitir pareceres
opinativos em processos, projetos ou outros instrumentos, na sua área de
atuação;
- Elaborar projetos,
relatórios e planos de trabalho da sua área de especialização;
- Realizar estudos e
pesquisas de assuntos da sua área de especialização;
- Desempenhar outras
atribuições afins ou que lhe forem determinadas.
|
|
Gerente de Convênios e
Captação de Recursos
|
- Viabilizar a captação
de recursos junto aos Governos da União e do Estado e à iniciativa privada,
visando à celebração de convênios e contratos de repasse, supervisionando o
trabalho das equipes responsáveis;
- Supervisionar o
levantamento e gerenciamento de documentos de natureza contábil, jurídica e
de engenharia, através de estudos e elaboração de projetos básicos, com o
objetivo de atender as exigências de operacionalização d as áreas
responsáveis pelo repasse de recursos;
- Gerenciar os
convênios e contratos de repasse de recursos da União e do Estado para o
Município, orientando as equipes responsáveis;
- Acompanhar as ações
de celebração, execução orçamentária e financeira, bem como a prestação de
contas dos contratos de repasse;
- Promover a
articulação da Secretaria beneficiária com os demais setores envolvidos com
vistas à celebração de convênios e contratos de repasse;
- Gerenciar os recebimentos
de valores atinentes aos convênios e contratos, conforme a necessidade
identificada, que garanta a execução financeira desses instrumentos;
- Orientar a equipe
quanto à manutenção de cadastro atualizado dos convênios e contratos
firmados, bem como a situação administrativo-financeira de cada um;
- Acompanhar os
recebimentos de valores atinentes aos convênios e contratos mantendo sistema
de cobrança pessoal ou por telefone, conforme a necessidade identificada, que
garanta a execução financeira desses instrumentos;
- Fornecer à
administração superior as informações ou relatórios periódicos que
possibilitem o acompanhamento dos contratos e convênios vigentes, quando
solicitado;
- Zelar pelo controle
dos prazos de vigência dos convênios e contratos, para a promoção de suas
prorrogações, termos aditivos ou rescisão dentro dos parâmetros de sua
vigência;
- Gerenciar o trâmite
de todos os convênios, e contratos de repasses, em todas as suas etapas;
- Gerenciar o
recebimento da prestação de contas de entidades destinatárias de recursos
públicos da Fazenda Municipal, zelando pela lisura e boa técnica do
procedimento e informando à autoridade competente qualquer inconsistência
insanável verificada no rol de documentos;
- Orientar a equipe de
trabalho quanto à observância dos termos da Lei 13.019/2014, nas parcerias
entre o Poder Público e as organizações da sociedade civil;
- Gerenciar a
operacionalização do sistema de cadastramento, prestação de contas na esfera
Federal (SICONV) e Estadual (SIGA), bem como SIGPC, quando se tratar de
programas vinculados à função Educação (PNAE, PNATE, PDDE, dentre outros);
- Cumprir outras
atividades compatíveis com a natureza de suas funções, que lhe forem
atribuídas.
|
|
Assessor de Cerimonial
|
- Assessorar na
preparação das atividades de cerimonial do Governo Municipal;
- Assessorar na
preparação da participação do Prefeito Municipal, Vice-Prefeito ou de outros
representantes do Executivo Municipal em atividades de cerimonial em eventos
promovidos por outros órgãos e entidades;
- Assessorar ao
Prefeito Municipal e Secretários Municipais nas recepções e visitas oficiais
que envolvam protocolo e procedimento especiais;
- Orientar o Prefeito
Municipal, o Vice-Prefeito e outras autoridades municipais quanto à
indumentária, atitudes e procedimentos protocolares especiais;
- Desempenhar outras
atribuições afins ou que lhe forem determinadas.
|
|
Assessor
Especial
|
- Prestar assessoria à
chefia imediata e às demais chefias quando solicitado;
- Emitir pareceres em
processos, projetos ou outros instrumentos, na sua área de atuação;
- Elaborar projetos,
relatórios e planos de trabalho da sua área de especialização;
- Realizar estudos e pesquisas
de assuntos da sua área de especialização;
- Efetuar estudos e
pesquisas da sua área de atuação;
- Desempenhar outras
atribuições afins ou que lhe forem determinadas.
-Elaborar e examinar
minutas de Portaria, Decreto, Instruções Normativas, Normas Técnicas e
outros;
- Exercer o controle de
Projetos de Lei, analisando-os e providenciando seu encaminhamento à Câmara
Municipal;
- Controlar prazos
legais de resposta a indicações, requerimentos, convocações e Projetos de
Leis enviados pelo Legislativo;
|
|
SECRETARIA DE MEIO
AMBIENTE
|
|
Secretário
Municipal
|
- Exercer análise,
orientação, coordenação e supervisão dos órgãos e entidades da administração
municipal nas áreas de sua competência;
- Praticar os atos pertinentes
às atribuições que lhes forem outorgadas ou delegadas pelo Chefe do Poder
Executivo;
- Propor, anualmente e
dentro dos prazos regulamentares, o orçamento dos órgãos de sua competência;
- Delegar, por ato
expresso, atribuições aos seus subordinados;
- Analisar e direcionar
as reivindicações dos munícipes;
- Reunir,
periodicamente, os gerentes dos órgãos que lhe são subordinados, a fim de
serem discutidos assuntos da área de sua competência;
- Decidir sobre
recursos e reclamações referentes a atos dos seus subordinados;
- Exercer outras
atribuições que decorram da legislação em vigor ou
lhe sejam delegadas pelo superior hierárquico;
- Cumprir outras
atividades, compatíveis com a natureza de suas funções, que lhe forem
atribuídas.
|
|
Subsecretário Municipal
|
- Auxiliar o Secretário
Municipal no exercício de suas atribuições;
- Representar nas
ausências o Secretário ou por sua determinação expressa;
- Substituir o
Secretário automaticamente em suas faltas ou impedimentos e sucedê-lo em
casos de vacância do cargo até nomeação de novo titular pelo Chefe do Poder
Executivo;
- Cumprir outras
atividades, compatíveis com a natureza de suas funções, que lhe forem
atribuídas;
|
|
Assessor
Especial
|
- Assessorar o processo
e planejamento estratégico e construção de orçamentos da Secretaria
Municipal;
- Assessorar a
definição das políticas de gestão de pessoas;
- Assessorar e
instrumentalizar o Secretário Municipal para tomada de decisões;
- Auxiliar o Secretário
e Subsecretário na análise de documentação e processos;
- Assessorar na
elaboração de projetos, relatórios e planos de trabalho da sua área de
especialização;
- Realizar estudos e
pesquisas de assuntos da sua área de especialização;
- Analisar as
informações divulgadas pela Secretaria;
- Assessorar a
Secretaria na elaboração de planos e projetos visando captação de recursos
junto aos órgãos estaduais e federais;
- Participar e
representar a secretaria em reuniões, encontros e eventos;
- Estabelecer boas
relações com órgãos públicos federais, estaduais e empresas privadas;
- Cumprir outras
atividades, compatíveis com a natureza de suas funções, que lhe forem
atribuídas.
|
|
Assessor
Técnico
|
- Coletar e fornecer
informações estratégicas para análise dos superiores,
- Analisar as
informações divulgadas pela Secretaria;
- Participar e
representar a secretaria em reuniões, encontros e em eventos;
- Realizar reuniões e
encontros com o corpo técnico para otimização das atividades
técnicas;
- Informar o corpo técnico
sobre capacitações e eventos condizentes com as atividades da secretaria;
- Estabelecer boas
relações com órgãos públicos federais, estaduais e empresas privadas;
- Cumprir outras
atividades, compatíveis com a natureza de suas funções, que lhe forem
atribuídas.
|
|
Gerente de Meio
Ambiente
|
- Gerenciar, planejar,
organizar e controlar as atividades da área técnica;
- Gerenciar as
atividades relacionadas às coordenações de educação ambiental, recursos
naturais e de conservação;
- Planejar, coordenar e
avaliar as atividades educativas junto às organizações da sociedade civil e à
população em geral;
-Avaliar as atividades
de manutenção e conservação das Unidades de Conservação e Parques Naturais;
- Estabelecer e fazer
cumprir metas, políticas de execução de atividades, cronograma e prioridades
para as diversas áreas;
- Indicar
necessidades de revisão de planos e apresentar propostas de políticas
setoriais, de programas, projetos e atividades para sua execução;
- Executar outras
atividades correlatas ou que lhe venham a ser atribuídas.
- Avaliar e aprovar
Plano de Recuperação de Áreas Degradadas;
|
|
Gerente de
Licenciamento
|
- Gerenciar, planejar,
organizar e controlar as atividades da área técnica;
- Gerenciar as atividades
relacionadas às coordenações de fiscalização,
licenciamento ambiental, bem como de controle e qualidade ambiental;
-
Analisar os requerimentos de licença ambiental para definição e
enquadramento, quanto ao tipo de licença a ser deferida;
-
Estabelecer e fazer cumprir metas, políticas de execução de atividades,
cronograma e prioridades para as diversas áreas;
-
Indicar necessidades de revisão de planos e apresentar propostas de políticas
setoriais, de programas, projetos e atividades para sua execução;
-
Elaborar os pareceres técnicos para a exigência de Estudo Prévia de Impacto
Ambiental - EPIA, Relatórios de Impacto Ambiental – RIMA;
- Elaborar
as diretrizes para os empreendimentos que exijam o Relatório de Impacto
Urbano - RIU;
-
Executar outras atividades correlatas ou que lhe venham a ser atribuídas.
|
|
Coordenador de Educação
Ambiental
|
- Coordenar atividades
de educação ambiental nas escolas e na comunidade, em parceria com a
Secretaria de Educação, supervisionando o trabalho das equipes responsáveis;
- Promover campanhas de
educativas junto ao comércio, as indústrias, igrejas, escolas e demais
organizações comunitárias em assuntos de proteção ambiental;
- Orientar a utilização
de defensivos agrícolas, em articulação com órgãos de saúde e Secretaria de
Agricultura;
- Desenvolver ações,
programas, projetos e campanhas direcionados as escolas e a comunidade,
utilizando-se de meios multivariados para desenvolver suas práticas
educativas;
- Promover capacitação
de EA, no âmbito da administração municipal;
- Mobilizar e informar
a comunidade acerca das questões ambientais desenvolve eventos com as
diversas temáticas e executar outras atividades correlatas.
|
|
Coordenador de Controle
e Qualidade Ambiental
|
- Monitorar os
possíveis impactos provenientes das atividades potencialmente poluidoras
e/ou degradadoras do meio ambiente, por meio de diretrizes, normas
e condicionantes ambientais;
- Atuar de forma
integrada com as demais gerências e coordenações, no âmbito de auxiliar e
participar nas ações voltadas aos recursos naturais e a educação ambiental,
visando o desenvolvimento sustentável no município;
- Executar outras
atividades correlatas.
|
|
Coordenador de Recursos
Naturais
|
- Coordenar áreas
protegidas como Parques ou Reservas ou não como os recursos naturais de
restinga, Mata Atlântica, Manguezais e demais recursos naturais;
- Acompanhar a
realização de ações de monitoramento de atividades produtivas e prestadoras
de serviço quando efetiva ou potencialmente poluidoras
e/ou degradadoras;
- Planejar e executar
atividades que envolvam recuperação de áreas degradadas;
- Executar outras
atividades correlatas.
|
|
Coordenador de Licenciamento
Ambiental
|
- Coordenar as
atividades de licenciamento ambiental, bem como a definição de medidas
condicionantes de modo que minimize os impactos ambientais, supervisionando o
trabalho das equipes efetivas responsáveis;
-
Realizar a análise técnica e emitir os respectivos pareceres nos processos de
requerimento de licença ambiental para localização, instalação, operação e
ampliação de atividades potencial ou efetivamente poluidoras;
-
Elaborar as licenças ambientais a serem deferidas;
-
Monitorar os processos de gestão e da qualidade ambiental, decorrentes do
processo de licenciamento;
-
Analisar e dar parecer nos requerimentos de renovação de licença ambiental;
-
Fornecer subsídios técnicos aos diversos setores da Secretaria, quando
necessários;
-
Executar outras atividades correlatas ou que lhe venham a ser atribuídas.
|
|
Coordenador de Unidade
de Conservação
|
-
Coordenar as atividades definidas para as Unidades de Conservação e Parques
Naturais;
-
Executar as atividades de manutenção e conservação das Unidades de
Conservação e Parques Naturais;
-
Adotar medidas de proteção ambiental e preservação ecológica nas Unidades de
Conservação, estendidos aos seus entornos;
-
Programar e controlar as visitas das Unidades de Conservação;
- Executar
as ações que visem à melhoria dos ambientes diversos das Unidades de
Conservação, respeitando os seus planos de manejo e planos diretores;
-
Acompanhar e avaliar as áreas de Unidades de Conservação, desta
municipalidade;
-
Contribuir para a elaboração de projetos e atividades de implementação;
-
Executar outras atividades correlatas ou que lhe venham a ser atribuídas.
|
|
Coordenador de
Fiscalização
|
- Coordenar,
supervisionar, avaliar e executar as atividades realizadas no setor de
Fiscalização Ambiental, no que tange a elaboração de ordens de serviços,
programação semanal/ mensal das atividades do setor, análise de solicitações,
verificando a viabilidade do cumprimento, pelos fiscais, análise dos
relatórios dos fiscais;
- Acompanhar os
procedimentos relacionados ao Processo Administrativo Fiscal, visando
assegurar seu trâmite correto, em todas as etapas legais, supervisionando o
trabalho das equipes responsáveis;
- Desempenhar outras
atribuições, que por suas características se incluam na sua esfera
de competência.
|
|
Coordenador do Viveiro
Municipal
|
- Coordenar as
atividades relativas à produção de plantas ornamentais, árvores nativas e
exóticas e plantas para substituição no Município;
- Coordenar as
atividades relativas à produção demudas de plantas nativas do
Município;
- Coordenar as
atividades relativas à produção de plantas matrizes e sua zelar pela sua
multiplicação;
- Promover melhorias a
fim de diversificar as espécies produzidas;
- Realizar reuniões de
planejamento interno;
- Cumprir outras
atividades, compatíveis com a natureza de suas funções, que lhe
forem atribuídas.
|
|
SECRETARIA DE OBRAS E
SERVIÇOS URBANOS
|
|
Secretário de
Obras, Infraestrutura e
Serviços Urbanos
|
- Exercer análise,
orientação, coordenação e supervisão dos órgãos e entidades da administração
municipal nas áreas de sua competência;
- Praticar os atos
pertinentes às atribuições que lhes forem outorgadas ou delegadas pelo Chefe
do Poder Executivo;
- Propor, anualmente e
dentro dos prazos regulamentares, o orçamento dos órgãos de sua competência;
- Delegar, por ato
expresso, atribuições aos seus subordinados;
- Analisar e direcionar
as reivindicações dos munícipes;
- Reunir, periodicamente,
os gerentes dos órgãos que lhe são subordinados, a fim de serem discutidos
assuntos da área de sua competência;
- Decidir sobre
recursos e reclamações referentes a atos dos seus subordinados;
- Exercer outras
atribuições que decorram da legislação em vigor ou lhe sejam delegadas pelo
superior hierárquico;
- Cumprir outras
atividades, compatíveis com a natureza de suas funções, que lhe forem
atribuídas,
|
|
Subsecretário de
Obras
|
Auxiliar o Secretário
Municipal no exercício de suas atribuições;
- Representar nas
ausências o Secretário ou por sua determinação expressa;
- Substituir o
Secretário automaticamente em suas faltas ou impedimentos e sucedê-lo em
casos de vacância do cargo até nomeação de novo titular pelo Chefe do Poder
Executivo;
- Cumprir outras
atividades, compatíveis com a natureza de suas funções, que lhe forem
atribuídas.
|
|
Subsecretário de
Infraestrutura e
Serviços Urbanos
|
Auxiliar o Secretário
Municipal no exercício de suas atribuições;
- Representar nas
ausências o Secretário por sua determinação expressa;
- Cumprir outras
atividades, compatíveis com a natureza de suas funções, que lhe forem
atribuídas.
|
|
Administrador
Regional
|
-Detectar, avaliar e informar
sobre problemas, prioridades e reivindicações da população junto à
Administração Municipal,
-Zelar pela preservação,
conservação e defesa do domínio público municipal, compreendido também o
patrimônio ecológico,
-Integrar-se as
iniciativas concernentes à Defesa Civil;
-Promover, apoiar e
participar das atividades de natureza cívico-cultural na sua região;
-Promover a
conscientização dos servidores municipais, integrantes da administração
regional, sobre a natureza do Serviço Público e suas responsabilidades, no
sentido de aprimorar a qualidade dos recursos humanos na prestação de
serviços;
-Exercer a interlocução
proativa, mantendo permanente diálogo com representantes da sociedade civil,
para exame de quaisquer questões de interesses públicos, inclusive ensejando
a presença das autoridades
Municipais sempre que
julgar necessário.
|
|
Gerência
Jurídica
|
- Assessorar o
Secretário e Subsecretários Municipais da pasta nas atividades de
gerenciamento, planejamento e monitoramento das ações relacionadas ao
controle e analise de processos;
- Promover, preparar,
programar, coordenar e supervisionar a análise de Minutas referentes as
atividades da Secretaria;
- Outras atividades que
lhe forem delegadas.
|
|
Gerência de
Infraestrutura
|
Gerenciar a execução
dos serviços de conservação galerias de águas pluviais, supervisionando o
trabalho das equipes responsáveis;
- Gerenciar a execução
dos serviços de terraplanagem em áreas públicas, abertura, alargamento e
duplicação de vias públicas, manutenção da rede de galerias do município;
- Gerenciar a
manutenção e conservação dos cemitérios municipais manutenção e Conservação
da iluminação pública, supervisionando o trabalho das equipes responsáveis;
- Efetuar outras
atividades afins, no âmbito de sua competência.
|
|
Gerência de
Serviços Urbanos
|
- Conservar parques,
praças e jardins e a criação e manutenção de áreas verdes na cidade; -
Controlar o almoxarifado de materiais de construção, supervisionando o
trabalho das equipes responsáveis;
- Gerenciar a execução
dos serviços de reparos em calçadas, praças e manutenção de próprios
municipais, supervisionando o trabalho das equipes responsáveis;
- Gerenciar a execução
dos serviços de conservação das vias públicas do município;
- Gerenciar a
manutenção e conservação dos cemitérios municipais manutenção e Conservação da
iluminação pública, supervisionando o trabalho das equipes responsáveis;
- Efetuar outras
atividades afins, no âmbito de sua competência.
|
|
Gerência de
Fiscalização de
Limpeza Pública
|
Gerenciar a execução
dos serviços de limpeza pública do Município, supervisionando o trabalho das
equipes responsáveis;
- Supervisionar e
orientar a criação de normatizações e fiscalizações das ações e atividades
relativas à política ambiental do município;
- Estabelecer normas e
procedimentos especiais para os serviços de coleta de lixo nos edifícios
comerciais e residenciais, mercado municipal e áreas ocupadas com as feiras
livres, bem como a coleta do lixo hospitalares dos serviços de saúde;
- Gerenciar fixação dos
limites das áreas de operação, dos itinerários, da frequência e dos horários
para coleta de lixo;
- Gerenciar a execução
dos serviços capina, a varrição, a lavagem de logradouros e a remoção de
entulhos das vias públicas, supervisionando o trabalho das equipes
responsáveis;
- Programar, controlar
e distribuir os veículos e equipamentos a serem utilizados na limpeza
pública;
- Executar atividades
correlatas determinadas pelo superior imediato.
|
|
Gerência de
Inspeção Técnica
|
Realizar vistorias e
inspeções nas obras do patrimônio público ou de interesse da municipalidade;
- Emitir laudos
técnicos e relatórios de vistorias;
- Efetuar outras
atividades afins, no âmbito de sua competência
|
|
Gerência de
Contratos e
Medições
|
Gerenciar a realização de
Estudos Técnicos Preliminares, Termos de Referência de acordo com os
interesses e necessidades da municipalidade;
- Controlar e
Fiscalizar contratos em execução no município;
- Controlar vigência contratual,
publicações, controle de dotações orçamentárias, dentre outros;
- Executar atividades
correlatas determinadas pelo superior imediato.
|
|
Gerência de
Planejamento de
Obras Públicas
|
Coordenar cronogramas,
recursos, equipamentos e informações do projeto
- Colaboração com os
setores pertinentes, para identificar e definir escopo, requisitos e
objetivos.
- Garantir que as
necessidades da administração pública sejam atendidas à medida que o projeto
evolui.
- Desenvolver outras
atribuições correlatas.
|
|
Gerente de
Planejamento
Urbano
|
- Gerenciar o
planejamento do Município e das ações e políticas voltadas para a gestão
estratégica e o desenvolvimento urbano, supervisionando o trabalho das
equipes responsáveis;
- Gerenciar as
atividades concernentes ao Plano Diretor Municipal;
- Coordenar as
atividades concernentes à aprovação de projetos e uso ocupação do solo
municipal, supervisionando o trabalho das equipes responsáveis;
- Desempenhar outras
atribuições afins.
|
|
Gerência de
Controle de
Edificações
|
- Gerenciar as
atividades concernentes à aprovação de projetos, uso e ocupação do solo
municipal, análises de viabilidades, emissão de pareceres, certidões diversas
e afins;
- Realizar consulta ao Plano
Diretor Municipal e gerenciar atividades concernentes ao PDM;
- Gerenciar e controlar
os alvarás, pareceres, certidões e afins, emitidos pelo setor;
- Desempenhar outras
atribuições afins.
|
|
Gerência de
Fiscalização
|
Gerenciar,
supervisionar, avaliar e executar as atividades realizadas no setor de
Fiscalização dos Serviços Públicos, no que tange a elaboração de ordens de
serviços, programação semanal/ mensal das atividades do setor, análise de
solicitações, verificando a viabilidade do cumprimento, pelos fiscais,
análise dos relatórios dos fiscais;
- Acompanhar os
procedimentos relacionados ao Processo Administrativo Fiscal, visando
assegurar seu trâmite correto, em todas as etapas legais, supervisionando o
trabalho das equipes responsáveis;
- Desempenhar outras
atribuições, que por suas características se incluam na sua esfera de
competência;
|
|
Coordenador de
Manutenção das
Áreas Públicas
|
- Coordenar a
preservação e manutenção das áreas públicas do município;
- Coordenar as
atividades concernentes à construção, à manutenção e à conservação de obras,
equipamentos públicos e mobiliário urbano, em geral, supervisionando o
trabalho das equipes responsáveis;
- Desempenhar outras
atribuições afins.
|
|
Coordenador de
Controle de Iluminação
Pública
|
- Coordenar as
atividades de manutenção da iluminação pública no município;
- Auxiliar no
mapeamento dos pontos de iluminação, detectando avarias, necessidades e
materiais necessários para realização dos serviços;
- Acompanhar e coordenar
as equipes de manutenção da iluminação durante as atividades.
- Realizar levantamento
e controle de estoque dos materiais;
- Desempenhar outras
atribuições afins.
|
|
Coordenador de
Manutenção e
Serviços
|
- Realizar manutenção preventiva
nos imóveis e patrimônios da administração pública municipal;
-Coordenar as ações
para manter as unidades de saúde, escolas municipais e prédios públicos em
bom estado de conservação, inclusive sinalização, supervisionando o trabalho
das equipes responsáveis;
- Executar outras
tarefas compatíveis com a sua função e que forem determinadas pela
administração.
|
|
Coordenador de LP
Reg. Praia
|
Responsabilizar-se
pelos serviços de limpeza pública e coleta de lixo;
- Superintender,
acompanhar, fiscalizar e atribuir funções aos garis e demais servidores em
exercício no serviço de limpeza pública e coleta de lixo;
- Acompanhar o trabalho
diário de limpeza pública e coleta de lixo;
- Fiscalizar os
serviços de aterro controlado; propor medidas administrativas destinadas à
melhorar o sistema de coleta de lixo e limpeza pública;
- Acompanhar e
fiscalizar o trabalho de limpeza de praças e jardins; executar serviços de
encarregado de pessoal e/ou turma;
- Executar outras
tarefas compatíveis com a sua função e que forem determinadas pela
administração.
|
|
Coordenador de LP
Reg. Sede e Timbuí
|
Responsabilizar-se
pelos serviços de limpeza pública e coleta de lixo;
- Superintender,
acompanhar, fiscalizar e atribuir funções aos garis e demais servidores em
exercício no serviço de limpeza pública e coleta de lixo;
- Acompanhar o trabalho
diário de limpeza pública e coleta de lixo;
- Fiscalizar os serviços
de aterro controlado; propor medidas administrativas destinadas a melhorar o
sistema de coleta de lixo e limpeza pública;
- Acompanhar e
fiscalizar o trabalho de limpeza de praças e jardins; executar serviços de
encarregado de pessoal e/ou turma;
- Executar outras
tarefas compatíveis com a sua função e que forem determinadas pela
administração.
|
|
Coordenador de
Visitas Técnicas
|
- Auxiliar nas visitas,
emitir relatórios de vistorias;
- Organizar e manter o
histórico de laudos e documentações emitidas;
- Auxiliar nas
vistorias e inspeções nas obras do patrimônio público ou de interesse da
municipalidade;
- Efetuar outras
atividades afins, no âmbito de sua competência."
|
|
Coordenador de
Controle de Info.
|
Coordenar, gerenciar, e
informar por meio do portal de transparência TCEES - Tribunal de Contas do
Espírito Santo dados sobre as obras concluídas, supervisionando o trabalho
das equipes responsáveis;
- Coordenar as ações
para abastecer o portal de transparência TCEES com a situação das obras em
fase de licitação e obras em execução;
- Desempenhar outras
atribuições afins.
|
|
Coordenador de Estudo
Técnicos das Contratações
|
- Desenvolver estudos
técnicos visando as necessidades da Administração Pública Municipal;
- Realizar levantamento
de quantitativos, elaboração de planilhas de controle;
- Desenvolver quadro de
necessidades de acordo com cada estudo realizado pertinentes as suas
particularidades e peculiaridades;
- Desempenhar outras
atribuições afins.
|
|
Coordenador de Projeto
Básico
|
Desenvolver e criar
Projetos Básicos para licitações e contratos;
- Controlar e
fiscalizar contratos em execução no município;
- Auxiliar no controle
dos contratos, emitindo relatórios e afins;
- Desempenhar outras
atividades afins.
|
|
Coordenador de
Fiscalização de
Obras
|
- Coordenar a
fiscalização de obras no município;
- Supervisionar a
equipe de fiscalização e auxiliar na elaboração de ordens de serviços,
programação das ações fiscais, e afins;
-Analisar solicitações
no que concerne a fiscalização do Município, verificando a viabilidade do
requerido;
- Auxiliar na
elaboração de projetos e minutas de leis concernentes as atividades da
fiscalização do município;
- Desempenhar
atribuições afins.
|
|
Coordenador de
Fiscalização de
Posturas
|
- Coordenar a
fiscalização das posturas no município;
- Supervisionar a
equipe de fiscalização e auxiliar na elaboração de ordens de serviços,
programação das ações fiscais, e afins;
-Analisar solicitações
no que concerne a fiscalização do Município, verificando a viabilidade do
requerido;
- Auxiliar na
elaboração de projetos e minutas de leis concernentes as atividades da
fiscalização do município;
- Desempenhar
atribuições afins.
|
|
Coordenador de
Fiscalização de
Feiras, Mercados e
Transportes
|
- Coordenar a
fiscalização das feiras, mercados e transportes do município no município;
- Supervisionar a
equipe de fiscalização e auxiliar na elaboração de ordens de serviços,
programação das ações fiscais, e afins;
-Analisar solicitações
no que concerne a fiscalização do Município, verificando a viabilidade do
requerido;
- Auxiliar na
elaboração de projetos e minutas de leis concernentes as atividades da
fiscalização do município;
- Desempenhar
atribuições afins.
|
|
Assessor
Técnico
|
-Detectar, avaliar e
informar sobre problemas, prioridades e reivindicações da população junto à
Administração
Municipal,
-Zelar pela
preservação, conservação e defesa do domínio público municipal, compreendido
também o patrimônio ecológico,
-Integrar-se as
iniciativas concernentes à Defesa Civil;
-Promover, apoiar e
participar das atividades de natureza cívico-cultural na sua região;
-Promover a
conscientização dos servidores municipais, integrantes da administração
regional, sobre a natureza do Serviço Público e suas responsabilidades, no
sentido de aprimorar a qualidade dos recursoshumanos na prestação de
serviços;
-Exercer a interlocução
proativa, mantendo permanente diálogo com representantes da sociedade civil,
para exame de quaisquer questões de interesse públicos, inclusive ensejando a
presença das autoridades
Municipais sempre que
julgar necessário.
|
|
SECRETARIA DE SAÚDE
|
|
Secretário
Municipal
|
- Exercer análise, orientação,
coordenação e supervisão dos órgãos e entidades da administração municipal
nas áreas de sua competência;
- Praticar os atos
pertinentes às atribuições que lhes forem outorgadas ou delegadas pelo Chefe
do Poder Executivo;
- Propor, anualmente e
dentro dos prazos regulamentares, o orçamento dos órgãos de sua competência;
- Delegar, por ato
expresso, atribuições aos seus subordinados;
- Analisar e direcionar
as reivindicações dos munícipes;
- Reunir, periodicamente,
os gerentes dos órgãos que lhe são subordinados, a fim de serem discutidos
assuntos da área de sua competência;
- Decidir sobre
recursos e reclamações referentes a atos dos seus subordinados;
- Exercer outras
atribuições que decorram da legislação em vigor ou
lhe sejam delegadas pelo superior hierárquico;
- Planejamento de ação
e execução em sua área afim;
-Exercer a direção e
gestão do SUS no âmbito do município, enquanto competência exclusiva da
SEMUS, de acordo com as prerrogativas do inciso I, do Art. 198 da CF/88 e do
Art.9º da Lei Federal 8080/1990;
- Cumprir outras
atividades, compatíveis com a natureza de suas funções, que lhe forem
atribuídas.
|
|
Subsecretário
|
- Auxiliar o Secretário
Municipal no exercício de suas atribuições;
- Representar nas
ausências o Secretário ou por sua determinação expressa;
- Substituir o
Secretário automaticamente em suas faltas ou impedimentos e sucedê-lo em
casos de vacância do cargo até nomeação de novo titular pelo Chefe do Poder
Executivo;
- Planejamento de ação
e execução em sua área afim;
-Coordenar a atuação e
promover a interação das gerências, coordenações e supervisões;
- Elaborara e
desenvolver política de Saúde e Administrativa, e de gestão da rede;
- Formular políticas
públicas em saúde;
-Avaliar desempenho e
resultados, bem como acompanhar e avaliar a execução de planos, programas e
projetos, de acordo com as políticas e diretrizes do Ministério da Saúde;
- Cumprir outras
atividades, compatíveis com a natureza de suas funções, que lhe forem
atribuídas.
|
|
Assessor
Especial
|
- Prestar assessoria à
chefia imediata e às demais chefias quando solicitado;
- Emitir pareceres
opinativos em processos, projetos ou outros instrumentos, na sua área de
atuação;
- Elaborar projetos,
relatórios e planos de trabalho da sua área de especialização;
- Realizar estudos e
pesquisas de assuntos da sua área de especialização;
- Efetuar estudos e
pesquisas da sua área de atuação;
- Planejamento de ação
e execução em sua área afim;
- Desempenhar outras
atribuições afins ou que lhe forem determinadas.
|
|
Assessor
Técnico
|
- Assessorar tecnicamente
o Secretário Municipal no processo de planejamento estratégico das atividades
técnicas;
- Assessorar
tecnicamente a definição das políticas de gestão de pessoas, na sua área de
atuação;
- Auxiliar o secretário
e subsecretário na análise de documentação e processos;
- Coletar e fornecer
informações estratégicas para análise dos superiores;
- Analisar as
informações divulgadas pela Secretaria;
- Participar e
representar a secretaria em reuniões, encontros e em eventos;
- Planejamento de ação
e execução em sua área afim;
- Realizar reuniões e
encontros com o corpo técnico para otimização das atividades
técnicas;
- Informar o corpo
técnico sobre capacitações e eventos condizentes com as atividades da
secretaria;
- Estabelecer boas
relações com órgãos públicos federais, estaduais e empresas privadas;
- Planejamento de ação
e execução em sua área afim;
- Cumprir outras
atividades, compatíveis com a natureza de suas funções, que lhe forem
atribuídas.
|
|
Gerente da Atenção
Primária
|
- Analisar e organizar
os pedidos de compra de materiais e/ou equipamentos das Unidades Básicas de
Saúde e/ou setores do Departamento de Atenção Primária à Saúde encaminhando
para o setor competente os pedidos de compra que deverão ser realizados;
- Programar, juntamente
com o setor competente as compras de insumos das Unidades Básicas de Saúde
e/ou setores de Atenção Primária à Saúde tais como medicamentos, materiais de
enfermagem e odontologia bem como organizar e constituir as comissões de avaliação
de amostras para compra destes insumos;
- Organizar as
solicitações de consertos de natureza elétrica, hidráulica ou de infraestrutura
das Unidades Básicas de Saúde e/ou setores Atenção Primária à Saúde
encaminhando para o setor competente a lista das necessidades;
- Organizar a escala
das visitas domiciliares realizadas pelos profissionais de saúde nas diversas
unidades e encaminhar para o setor responsável pelo transporte;
- Organizar as escalas
de plantões e de viagens para acompanhamento de pacientes para tratamento
fora do domicílio:
Acompanhar e fiscalizar
os estoques de medicamentos e materiais de enfermagem e odontologia das
Unidades de Saúde;
- Participar das
reuniões de coordenadores de unidades conduzindo as pautas e/ou os assuntos
relacionados ao funcionamento dos serviços de saúde;
- Participar das
reuniões das áreas técnicas contribuindo com os assuntos relacionados ao
funcionamento dos serviços de saúde;
- Realizar e gerenciar
as escalas de cobertura de férias e/ou ausências do trabalho;
- Acompanhar e
orientar, juntamente com a área técnica, as atividades dos agentes
comunitários de saúde;
- Acompanhar e
orientar, juntamente com a área técnica, as atividades dos agentes de combate
às endemias;
- Organizar e gerenciar
as reuniões das equipes das UBS com suas respectivas comunidades;
- Gerenciar os
conflitos de cunho pessoal nas UBS e demais setores da Secretaria de Saúde;
- Participar da
elaboração da programação anual, relatórios e demais prestações de contas
junto ao Conselho Municipal de Saúde e demais serviços;
- Participar da
articulação intersetorial em busca do desenvolvimento de ações integrais de
saúde no município e na região;
- Acompanhar o
desenvolvimento das políticas de saúde em nível de atenção primária,
colaborando com o desenvolvimento das ações das áreas técnicas;
- Colaborar com a
qualificação profissional dos trabalhadores do SUS de forma a fortalecer o
espaço da atenção primária à saúde através da integração ensino/serviço;
- Planejamento de ação
e execução em sua área afim;
- Cumprir outras
atividades, compatíveis com a natureza de suas funções, que lhe forem
atribuídas.
|
|
Gerência Da Atenção
Especializada À Saúde
|
- Analisar e organizar
os pedidos de compra de materiais e/ou equipamentos dos setores subordinados;
- Programar, juntamente
com o setor competente as compras de insumos setores subordinados;
- Organizar as
solicitações de consertos de natureza elétrica, hidráulica ou de
infraestrutura dos setores subordinados;
- Organizar a escala das
visitas domiciliares realizadas pelos profissionais de saúde dos setores
subordinados;
- Organizar as escalas
de plantões e de viagens para acompanhamento de pacientes para tratamento
fora do domicílio;
- Acompanhar e
fiscalizar os estoques de medicamentos e materiais de enfermagem e
odontologia das unidades de saúde;
- Participar das
reuniões de coordenadores de unidades conduzindo as pautas e/ou os assuntos
relacionados ao funcionamento dos serviços de saúde;
- Participar das
reuniões das áreas técnicas contribuindo com os assuntos relacionados ao
funcionamento dos serviços de saúde;
- Realizar e gerenciar
as escalas de cobertura de férias e/ou ausências do trabalho;
- Organizar e gerenciar
as reuniões das equipes dos setores subordinados com suas respectivas
comunidades;
- Acompanhar o
desenvolvimento das políticas de saúde em nível de atenção especializada à
saúde, colaborando com o desenvolvimento das ações das áreas técnicas;
- Colaborar com a
qualificação profissional dos trabalhadores do SUS de forma a fortalecer o
espaço da atenção especializada à saúde através da integração ensino/serviço;
- Planejamento de ação
e execução em sua área afim e cumprir outras atividades, compatíveis com a
natureza de suas funções, que lhe forem atribuídas.
|
|
Gerência Administrativa
e Financeira
|
- Gerenciar, planejar,
organizar e controlar as atividades da área administrativas;
- Participar do
gerenciamento de pessoas (planejar, selecionar, acompanhar, desenvolver,
comunicar e valorizar sua equipe);
- Gerenciar os
processos de contas a pagar, contas a receber, tesouraria, controladoria e
departamentos pessoal e administrativo;
- Coordenar atividades
estabelecendo prioridades e dirigindo o trabalho de funcionários
subordinados;
- Desenvolver
recomendações orçamentárias para despesas operacionais, serviços pessoais e
equipamentos;
- Supervisionar
atividades de planejamento gerencial, com análises, estudos de organização, fluxo
de trabalho, simplificação de sistemas e procedimentos para contabilidade e
finanças;
- Supervisionar a
revisão de regras, regulamentos e procedimentos para atender às mudanças na
lei e na política;
- Executar a gestão
administrativa, incluindo organização, planejamento, pessoal, treinamento,
orçamentos e relatórios;
- Executar a
organização, fluxo de trabalho, formulários, suprimentos, equipamentos e
procedimentos relacionados com arquivamento, manutenção de registros,
correspondência, correio, aquisição, manutenção de estoque e duplicação;
- Planejar, dirigir e
coordenar atividades programáticas e administrativas de natureza complexa;
- Analisar fatos e
precedentes para a tomada de decisões administrativas;
- Planejamento de ação
e execução em sua área afim;
- Cumprir outras
atividades, compatíveis com a natureza de suas funções, que lhe forem
atribuídas.
|
|
Gerência Da Assistência
Farmacêutica
|
- Gerenciar a Farmácia Básica,
dispensação de medicamentos e correlatos de acordo com as normas de
assistência e atenção farmacêutica.
- Auxiliar e subsidiar
os gestores e a equipe de saúde no planejamento das ações e serviços de
Assistência Farmacêutica na Atenção Básica/Saúde da Família/Unidade de Pronto
Atendimento, assegurando a integralidade e a intersetorialidade das ações de
saúde;
- Elaborar, em
conformidade com as diretrizes municipais, estaduais e nacionais, e de acordo
com o perfil epidemiológico, projetos na área da Atenção/Assistência
Farmacêutica a serem desenvolvidos dentro de seu território de
responsabilidade;
- Receber, armazenar e
distribuir adequadamente os medicamentos adquiridos pelo Município, na
Atenção Básica/ Saúde da Família/ Unidade de Pronto Atendimento; manter
registros do estoque de drogas, fazer requisições de medicamentos, drogas e
materiais necessários à farmácia; conferir guardar e distribuir drogas e
abastecimentos entregues à farmácia; ter sob sua custódia drogas tóxicas e
narcóticos; controlar e supervisionar as requisições e/ou processos, compras
de medicamentos e produtos farmacêuticos; prestar assessoramento técnico aos
demais profissionais da saúde, dentro do seu campo de especialidade;
- Selecionar,
programar, distribuir e dispensar medicamentos e insumos, com garantia da
qualidade dos produtos e serviços;
- Promover o acesso e o
uso racional de medicamentos junto à população e aos profissionais da Atenção
Básica/Saúde da Família/Unidade de Pronto Atendimento, por intermédio de
ações que disciplinem a prescrição, a dispensação e o uso;
- Assegurar a
dispensação adequada dos medicamentos e viabilizar a implementação da Atenção
Farmacêutica na Atenção Básica/Saúde da Família/ Unidade de Pronto
Atendimento; Manipular drogas de várias espécies; aviar receitas, de acordo
com as prescrições médicas;
- Acompanhar e avaliar
a utilização de medicamentos e insumos, inclusive os medicamentos
fitoterápicos, homeopáticos, na perspectiva da obtenção de resultados
concretos e da melhoria da qualidade de vida da população;
- Intervir diretamente
com os usuários nos casos específicos necessários, em conformidade com a equipe
de Atenção Básica/Saúde da Família/ Unidade de Pronto Atendimento, visando
uma farmacoterapia racional e à obtenção de resultados definidos e
mensuráveis, voltados à melhoria da qualidade de vida;
- Substituir o
farmacêutico e/ou bioquímico quando designado;
- Zelar pela limpeza,
ordem e controle do local de trabalho; comunicar qualquer irregularidade
detectada;
- Manter atualizados os
registros de ações de sua competência;
- Estimular, apoiar,
propor e garantir a educação permanente de profissionais da Atenção
Básica/Saúde da Família/ Unidade de Pronto Atendimento envolvidos em
atividades de Atenção/Assistência Farmacêutica;
- Treinar e capacitar
os recursos humanos da Atenção Básica/Saúde da Família/ Unidade de Pronto
Atendimento para o cumprimento das atividades referentes à Assistência
Farmacêutica;
- Cumprir e fazer
cumprir as normas do setor;
- Planejamento de ação
e execução em sua área afim;
- Executar outras
tarefas correlatas a sua área de competência;
|
|
Gerência de Vigilância
em Saúde
|
-
Gerenciar a execução das ações de Vigilância em Saúde obedecendo aos
princípios e diretrizes do SUS em consonância com as diretrizes propostas
pelos órgãos Federal e Estadual e com a política de saúde do Município;
-
Promover a organização do serviço por meio de normatização de condutas e
procedimentos, estabelecendo parcerias, quando couber, com vistas a garantir
a execução de ações e atividades que permitam atualização da legislação e da
fiscalização;
-
Pactuar e monitorar metas, enfatizando a gestão por resultados, em
consonância com a política municipal de saúde;
-
Desenvolver, acompanhar e executar os programas de Vigilância em Saúde em sua
área de competência;
- Promover
espaços de cogestão a fim de organizar os processos de trabalho, qualificar a
gestão e o atendimento ao cidadão;
-
Praticar demais atos de administração necessários à execução dos serviços sob
sua responsabilidade;
-
Supervisionar as ações do Plano de Ação da Vigilância em Saúde;
-
Distribuir processos e demandas aos servidores da equipe e articular-se com
as demais áreas técnicas para a realização de ações conjuntas;
-
Desenvolver, supervisionar e executar as atividades administrativas, de
acordo com as normas e diretrizes;
-
Realizar a consolidação da produção do serviço de acordo com as diretrizes do
SUS;
- Planejamento de ação
e execução em sua área afim;
-
Executar outras atividades correlatas.
|
|
Coordenador da Unidade
Básica de Saúde
|
- Coordenar os serviços
administrativos de recursos humanos, físicos, financeiros e materiais da área
de atuação, nas unidades de saúde no município;
- Coordenar a execução
das ações de prevenção, promoção, proteção e recuperação da saúde, com a
realização integrada das ações assistenciais e preventivas;
- Coordenar e gerenciar
os convênios celebrados com os órgãos Federal, Estadual e particulares,
visando a obtenção de recursos financeiros e técnicos para o
desenvolvimento das políticas de saúde do Município;
- Coordenar os recursos
humanos de seu setor, responsabilizando-se na organização da escala de
trabalho (se necessário), folgas e controle de horas extras;
- Planejamento de ação
e execução em sua área afim;
- Desempenhar outras
atribuições afins.
|
|
Coordenador Da
Assistência Farmacêutica
|
- Coordenar a execução
das ações de assistência farmacêutica, com a realização integrada das ações assistenciais
e preventivas, supervisionando o trabalho das equipes responsáveis;
- Avaliar de forma
permanente as condições existentes para armazenamento, distribuição e dispensação
de medicamentos segundo a legislação sanitária vigente;
- Assessorar na
elaboração do edital de aquisição de medicamentos e demais etapas de processo
administrativo;
- Coordenar e
supervisionar a farmácia pública e realizar seu controle de estoques de
medicamentos;
- Promover a inserção
da assistência farmacêutica nas redes de atenção à saúde;
- Coordenar os recursos
humanos de seu setor, responsabilizando-se na organização da escala de
trabalho (se necessário), folgas, controle de horas extras
- Planejamento de ação
e execução em sua área afim;
- Desempenhar outras
atribuições afins.
|
|
Coordenador Do Pronto
Atendimento
|
- Coordenar os serviços
administrativos de recursos humanos, físicos, financeiros e materiais da área
de atuação, na unidade mista de saúde do no município;
- Supervisionar o
sistema regulatório de leitos, fazendo intervenção junto à gestão principal
quando necessário, até mesmo em relação à referência e contra referência.
- Coordenar a execução das
ações de prevenção, promoção, proteção e recuperação da saúde, com a
realização integrada das ações assistenciais e preventivas, supervisionando o
trabalho das equipes responsáveis;
- Coordenar e gerenciar
os convênios celebrados com os órgãos Federal, Estadual e particulares,
visando a obtenção de recursos financeiros e técnicos para o
desenvolvimento das políticas de saúde do Município;
- Supervisão e/ou
prontidão 24h, tendo em vista ser um serviço 24 horas.
- Coordenar os recursos
humanos de seu setor, responsabilizando-se na organização da escala de
trabalho (se necessário), folgas e controle de horas extras;
- Planejamento de ação
e execução em sua área afim;
- Desempenhar outras
atribuições afins.
|
|
Coordenador do CAPS
(Centro de Atenção Psicossocial)
|
- Coordenar as
atividades administrativas e profissionais do CAPS I;
- Acompanhar e avaliar
o desempenho da equipe de trabalho de acordo com a função e atribuição
exercida por cada um;
- Realizar reuniões
para discutir os problemas enfrentados no desenvolvimento das atividades do
Programa;
- Manter atualizado e
organizado o arquivo de documentos do CAPS I, incluindo fichas de cadastro e
prontuários médicos;
- Elaborar escala de
plantões, assegurando funcionamento do local;
- Divulgar o Programa por intermédio dos meios de
comunicação e de material publicitário;
-
Atuar nas ações de diagnóstico, assistência aos portadores de transtornos
mentais e dos projetos de prevenção;
-
Elaborar planejamentos, com a participação de toda a equipe, de um plano para
o enfrentamento dos problemas de saúde mental e fatores que colocam em risco
a saúde;
- Elaborar prestação de
contas e relatório de produção;
-Manutenção e
conservação da unidade;
- Fomentar a participação popular;
- Coordenar a execução
das ações de saúde mental, com a realização integrada das ações assistenciais
e preventivas;
- Coordenar os recursos
humanos de seu setor, responsabilizando-se na organização da escala de
trabalho (se necessário), folgas e controle de horas extras;
- Planejamento de ação
e execução em sua área afim;
- Desempenhar outras
atribuições afins.
|
|
Coordenador De
Vigilância em Saúde
|
- Coordenar a execução
de ações de vigilância sanitária, epidemiológica, ambiental, de saúde do
trabalhador e de assistência terapêutica integral, inclusive farmacêutica
supervisionando o trabalho das equipes responsáveis;
- Coordenar, em
conjunto com a Secretaria de Meio Ambiente, a política de saneamento básico;
- Coordenar a execução
de ações de fiscalização e a inspeção de alimentos e bebidas, inclusive da
água, para o consumo humano;
- Coordenar os recursos
humanos de seu setor, responsabilizando-se na organização da escala de
trabalho (se necessário), folgas e controle de horas extras;
- Planejamento de ação
e execução em sua área afim;
- Desempenhar outras
atribuições afins;
|
|
Coordenador de
Suprimentos
|
- Coordenar as
atividades relacionadas à administração de patrimônio, manutenção e
conservação de bens móveis e imóveis, supervisionando o trabalho das equipes
responsáveis;
- Coordenar a
preparação de licitação de contratos para fornecimento de bens e serviços
para área de saúde;
- Coordenar a execução das
atividades relativas à padronização, aquisição, armazenamento, distribuição e
controle de material permanente e de consumo;
- Coordenar a execução
das atividades relativas à compra, zelando pelo cumprimento das normas legais
de licitação;
- Planejamento de ação
e execução em sua área afim;
- Desempenhar outras
atribuições afins.
|
|
Coordenador de
Controle, Avaliação, Monitoramento e Auditoria
|
- Coordenar os serviços
administrativos e atividades Controle, Avaliação, Regulação e Auditoria dos
setores vinculados a Secretaria Municipal de Saúde;
-
Coordenar, planejar, normatizar a execução das ações de controle e avaliação
dos serviços de saúde ofertados obedecendo aos princípios e diretrizes do SUS
e a política municipal de saúde;
-
Controlar e avaliar o cumprimento das normas das atividades de prestação dos
serviços públicos e privados sob gestão municipal, por meio de avaliação dos
resultados;
-
Cadastrar todos os estabelecimentos e profissionais de saúde no Sistema de
Cadastro Nacional de Estabelecimentos de Saúde – SCNES localizados no
território municipal;
-
Acompanhar e aplicar portarias, normas técnicas e operacionais do Sistema
Único de Saúde;
- Coordenar os recursos
humanos de seu setor, responsabilizando-se na organização da escala de
trabalho (se necessário), folgas e controle de horas extras;
- Planejamento de ação
e execução em sua área afim;
-
Executar outras atividades correlatas.
|
|
Coordenação de Promoção
à Saúde
|
- Padronizar as ações
do serviço de promoção à saúde, conforme perfil epidemiológico da população;
- Desenvolver e acompanhar
os programas de saúde junto às demais áreas da Secretaria;
- Promover atividades
de promoção e prevenção à saúde da população;
- Supervisionar os
recursos e insumos necessários às atividades sob sua competência;
- Pactuar e monitorar
metas, enfatizando a gestão por resultados, conforme diretriz da SESA e em
consonância com a Política Municipal de Saúde;
- Executar campanhas,
programas e outras ações de saúde atinentes à sua área de competência;
- Participar das
atividades envolvendo o controle social e incentivá-las em sua área de
atuação;
- Implantar programas
de promoção e prevenção previstos por órgãos federais, estaduais e
municipais, adaptados à realidade epidemiológica local;
- Analisar e instruir
processos relativos às ações sob sua supervisão, expondo motivos, pareceres e
informações necessárias;
- Desempenhar
atividades no âmbito de sua formação e competência profissional em ações de
saúde, quando necessário ao funcionamento e resolutividade do serviço de
saúde municipal;
- Coordenar os recursos
humanos de seu setor, responsabilizando-se na organização da escala de
trabalho (se necessário), folgas e controle de horas extras;
- Planejamento de ação
e execução em sua área afim;
- Desempenhar outras
atribuições correlatas ou afins.
|
|
Coordenador do Centro
de Especialidades
|
- Coordenar os serviços
administrativos de recursos humanos, físicos, financeiros e materiais da área
de atuação do Centro de Especialidades, supervisionando o trabalho das
equipes responsáveis;
- Coordenar a execução
das ações de prevenção, promoção, proteção e recuperação da saúde, com a
realização integrada das ações assistenciais e preventivas;
- Coordenar e gerenciar
os convênios celebrados com os órgãos Federal, Estadual e particulares,
visando à obtenção de recursos financeiros e técnicos para o
desenvolvimento das políticas de saúde do Município;
- Coordenar os recursos
humanos de seu setor, responsabilizando-se na organização da escala de
trabalho (se necessário), folgas e controle de horas extras;
- Planejamento de ação
e execução em sua área afim;
- Desempenhar outras
atribuições afins.
|
|
Coordenador de
Transporte Administrativo e Sanitário
|
- Coordenar a frota de veículos
automotores da Secretaria Municipal de Saúde referente à quantidade, marca,
modelo, combustível e situação de manutenção específica;
- Acompanhar a emissão
de laudos de especificação técnica veicular;
- Coordenar e controlar
o quadro de motoristas da Secretaria, emitindo as “Autorizações para Dirigir”
em conformidade com a legislação vigente;
- Solicitar a aquisição
de bens e serviços para veículos pertencentes a Secretaria Municipal de
Saúde;
- Manter mapa
atualizado do consumo de combustível, óleo lubrificantes etc., material e
peças em geral, de cada veículo do transporte;
- Coordenar os recursos
humanos de seu setor, responsabilizando-se na organização da escala de
trabalho, folgas, controle de horas extras;
- Participar do acompanhamento
e fiscalização dos processos licitatórios referente à aquisição de bens /
materiais e prestação de serviços concernentes ao transporte;
- Acompanhar a gestão
dos contratos de locação, manutenção de veículos, fornecimento de combustível
e seguros, bem como diligenciar para o pagamento das taxas cabíveis;
- Planejar e elaborar
os itinerários, visando a economicidade e o tempo, porém com excelência na
prestação de serviços
- Elaborar planilha
para controle de pacientes;
- Coordenar e
supervisionar fila de espera, garantindo o acesso ao transporte de acordo com
a necessidade e/ou laudo de cada paciente;
- Coordenar os recursos humanos de seu setor, responsabilizando-se na
organização da escala de trabalho (se necessário), folgas e controle de horas
extras;
- Planejamento de
ação e execução em sua área afim;
- Executar outras
atividades correlatas.
|
|
Coordenador de
Regulação, Consultas e Exames Ambulatoriais
|
- Garantir o acesso aos
serviços de saúde disponibilizados de forma adequada, em conformidade com os
princípios de equidade e integralidade;
- Elaborar, disseminar
e implantar protocolos de regulação do acesso;
- Diagnosticar, adequar
e orientar os fluxos regulatórios da assistência;
- Construir e
viabilizar as grades de referência e contra referência;
- Integrar as ações de
regulação entre as centrais de regulação regional;
- Coordenar a
integração entre o sistema de regulação estadual e o municipal;
- Subsidiar o gestor de
informações sobre insuficiência de ofertas em saúde, fila de espera e
indicadores de aproveitamento das ofertas;
- Promover a
interlocução entre o Sistema de Regulação e as diversas áreas técnicas de
atenção à saúde;
- Fazer a gestão do
preenchimento das vagas nas agendas de procedimento eletivos das unidades de
saúde;
- Padronizar as
solicitações de procedimento por meio dos protocolos de acesso, levando em
conta os protocolos assistenciais;
- Gerenciar e controlar
a frequência, lotação, concessão de férias, licença e afastamentos dos
servidores sob sua responsabilidade e propor a abertura de inquéritos e
sindicâncias, conforme a legislação em vigor;
- Promover espaços de cogestão
a fim de organizar os processos de trabalho, qualificar a gestão e o
atendimento ao cidadão;
- Controlar e
disponibilizar consultas e exames especializados garantindo o quantitativo
contratualidade com cada prestador de serviços de saúde;
- Elaborar, disseminar
e implantar protocolos de regulação;
- Diagnosticar, adequar
e orientar os fluxos da assistência;
- Elaborar e manter
atualizados Manuais de Rotinas e Procedimentos referentes à regulação de
serviços de saúde;
- Planejamento de ação
e execução em sua área afim;
- Executar outras
atividades correlatas.
|
|
Coordenação do Setor de
Compras
|
- Realizar o
planejamento da compra de materiais e construir o plano de compras anual,
divulgando a informação entre os setores;
- Realizar pesquisa de
preço de mercado;
- Construir mapas
comparativos dos preços dos materiais/produtos a serem adquiridos;
- Subsidiar a
elaboração da média de preço de serviços/ produtos/materiais quando
necessário;
- Prestar informações
para construção dos Termos de Referência sinalizando quantidade em estoque,
qualidade com base em outras compras, itens em falta no mercado quando
houver;
- Acompanhar as
alterações necessárias no sistema de materiais, solicitando quando necessário
treinamento, customizações, alterações aos usuários no âmbito da secretaria
de saúde;
- Planejamento de ação
e execução em sua área afim;
- Executar outras
atividades correlatas
|
|
Coordenação dos
Sistemas de Informação e Faturamento
|
- Gerenciar e dar suporte
técnico em todos os sistemas de informação que a Secretaria Municipal de
Saúde utiliza;
- Manter e atualizar
todos os sistemas de faturamento e informação do SUS,
- Acompanhar a Produção
da Saúde no respeito ao faturamento;
- Fornecer relatório
mensal de Produções as gerências de serviços assistenciais, regulação e
controle e avaliação;
- Gerenciar o
cadastramento de usuários do SUS e a alimentação no sistema do Cartão
Nacional de Saúde - CNS;
- Supervisionar os
recursos humanos e materiais necessários às atividades sob sua competência;
- Promover a
interlocução entre o setor e as diversas áreas técnicas de atenção à saúde;
- Organizar sistema de informações
de saúde em todas as áreas da Secretaria;
- Gerenciar e controlar
a frequência, lotação, concessão de férias, licença e afastamentos dos
servidores sob sua responsabilidade e propor a abertura de inquéritos e
sindicâncias, conforme a legislação em vigor;
- Promover espaços de
cogestão a fim de organizar os processos de trabalho, qualificar a gestão e o
atendimento ao cidadão;
- Analisar e instruir
processos relativos às ações sob sua gerência, expondo motivos, pareceres e
informações necessárias; - Planejamento de ação e execução em sua área afim;
- Coordenar os recursos
humanos de seu setor, responsabilizando-se na organização da escala de
trabalho (se necessário), folgas e controle de horas extras;
- Executar outras
atividades correlatas.
|
|
Coordenação De Recursos
Humanos E Educação Permanente
|
- Planejar as
atividades de recrutamento, seleção, treinamento e desenvolvimento;
- Coordenar as ações e
projetos desenvolvidos, visando contribuir para o alcance dos objetivos da
Secretaria Municipal de Saúde;
- Contribuir com
recomendações para a definição das políticas de remuneração e benefícios,
assegurando o equilíbrio interno das práticas de remuneração;
- Coordenar as
atividades de medicina do trabalho visando cumprir a legislação vigente e
apoiar a segurança do trabalho na minimização das condições inseguras ou de
riscos à integridade física e saúde dos colaboradores;
- Participar da
concepção e do desenvolvimento de novos projetos ou ações, envolvendo o
elemento humano, tais como comunicações, motivação, avaliação por
competência, mediação de conflitos, monitoração do clima organizacional,
etc.;
- Coordenar as
atividades relacionadas às rotinas de pagamento de pessoal e provar os
processos de negociação coletiva junto a entidades sindicais, em conjunto com
a área jurídica, para celebração de acordos coletivos de trabalho;
- Manter controles e
relatórios necessários à funcionalidade da Secretaria Municipal de Saúde;
- Buscar novas práticas
e tecnologias aplicáveis à área;
- Participar das
atividades de elaboração do planejamento estratégico da Secretaria Municipal
de Saúde fornecendo informações;
- Participar e
coordenar ações e atividades relacionadas à Política de Educação Permanente;
- Planejamento de ação
e execução em sua área afim;
- Desenvolver outras
atribuições afins.
|
|
Coordenador da
Estratégia Saúde Famíliar
|
- Organizar, coordenar e
supervisionar as atividades da Estratégia Saúde Família, bem como a execução
de planos e programas, segundo orientação normativa técnica;
- Participar do
planejamento e elaboração integrada da política, planos e programação
municipal de saúde, bem como coordenar as atividades sob sua gerencia;
- Acompanhar e avaliar
os indicadores de saúde e metas estabelecidas no plano de ação, além de
elaborar e executar ações de intervenção quando necessário conforme o
resultado;
- Coordenar a prestação
de assistência à saúde em sua área de atuação, bem como acompanhar a expansão
e/ou implantação de serviços da Atenção Básica garantindo o acesso aos
munícipes;
- Supervisionar os
recursos humanos e materiais necessários às atividades sob sua competência, e
executar ações e atividades pertinentes para garantir o funcionamento dos
setores sob a responsabilidade dessa gerencia;
- Controlar a
frequência, lotação, concessão de férias, licença e afastamentos dos
servidores sob sua responsabilidade e propor a abertura de inquéritos e
sindicâncias, conforme a legislação em vigor;
- Promover ações
intersetoriais e com outros órgãos formais e informais para atuarem
conjuntamente na solução de problemas de saúde;
- Executar campanhas,
programas e outras ações de saúde atinentes à sua área de competência;
- Organizar a
Estratégia Saúde da Família do município segundo os princípios e diretrizes
da Política Nacional de Atenção Básica, implantando e implementando
atividades, ações e /ou programas definidos;
- Promover espaços de
cogestão a fim de organizar os processos de trabalho, qualificar a gestão e o
atendimento ao cidadão;
- Analisar e instruir
processos relativos às ações sob sua gerência, expondo motivos, pareceres e
informações necessárias;
- Planejamento de ação
e execução em sua área afim;
- Coordenar os recursos humanos de seu setor, responsabilizando-se na
organização da escala de trabalho (se necessário), folgas e controle de horas
extras;
- Executar outras
atividades correlatas.
|
|
SECRETARIA DE TRABALHO,
DE HABITAÇÃO, ASSISTENCIA E DEFESA SOCIAL
|
|
Secretário
Municipal
|
- Exercer análise,
orientação, coordenação e supervisão dos órgãos e entidades da administração
municipal nas áreas de sua competência;
- Praticar os atos pertinentes
às atribuições que lhes forem outorgadas ou delegadas pelo Chefe do Poder
Executivo;
- Propor, anualmente e
dentro dos prazos regulamentares, o orçamento dos órgãos de sua competência;
- Delegar, por ato
expresso, atribuições aos seus subordinados;
- Analisar e direcionar
as reivindicações dos munícipes;
- Reunir
periodicamente, os gerentes dos órgãos que lhe são subordinados, a fim de
serem discutidos assuntos da área de sua competência;
- Decidir sobre
recursos e reclamações referentes a atos dos seus subordinados;
- Exercer outras
atribuições que decorram da legislação em vigor ou lhe sejam delegadas
pelo superior hierárquico;
- Cumprir outras atividades,
compatíveis com a natureza de suas funções, que lhe forem atribuídas.
|
|
Subsecretário de
Trabalho, de Hab. e Assis. Social
|
- Auxiliar o Secretário
Municipal no exercício de suas atribuições;
- Representar nas
ausências o Secretário ou por sua determinação expressa;
- Substituir o
Secretário automaticamente em suas faltas ou impedimentos e sucedê-lo em
casos de vacância do cargo até nomeação de novo titular pelo Chefe do Poder
Executivo;
- Cumprir outras
atividades, compatíveis com a natureza de suas funções, que lhe forem
atribuídas.
|
|
Subsecretário de Defesa
Social
|
Auxiliar o Secretário
Municipal no exercício de suas atribuições;
- Representar nas
ausências o Secretário ou por sua determinação expressa;
- Substituir o
Secretário automaticamente em suas faltas ou impedimentos e sucedê-lo em
casos de vacância do cargo até nomeação de novo titular pelo Chefe do Poder
Executivo;
- Cumprir outras
atividades, compatíveis com a natureza de suas funções, que lhe forem
atribuídas.
|
|
Gerente Administrativo
|
- Gerenciar toda
manutenção das atividades que garantem o andamento correto das funções de
apoio administrativo, supervisionando o trabalho das equipes responsáveis;
- Gerenciar a equipe,
respondendo pelos recursos humanos, supervisionando o setor de compras dando
assessoria ao Secretário, elaborando relatórios gerenciais e conduzir
reuniões de recursos materiais e financeiros da área providenciando meios
para que as atividades sejam desenvolvidas em conformidade com as normas e
procedimentos técnicos;
- Atuar de forma
integrada com as demais gerências e coordenações, no âmbito de auxiliar e
participar nas ações voltadas a ação social, habitação, trabalho e cidadania;
- Cumprir outras
atividades, compatíveis com a natureza de suas funções, que lhe forem
atribuídas.
|
|
Gerente do PROCON
Municipal
|
- Gerenciar a equipe,
respondendo pelos recursos humanos, supervisionando o setor de compras dando
assessoria ao Secretário, elaborando relatórios gerenciais e conduzir
reuniões de recursos materiais e financeiros da área providenciando meios
para que as atividades sejam desenvolvidas em conformidade com as normas e
procedimentos técnicos;
- Planejar, elaborar,
propor, coordenar a execução da política municipal de proteção e defesa do
consumidor;
- Gerenciar as ações de
recebimento, avaliação e apuração de consultas e denúncias apresentadas por
entidades representativas ou pessoas jurídicas de direito público ou privado
ou por consumidores individuais;
- Prestar aos
consumidores orientação permanente sobre seus direitos e garantias;
- Informar,
conscientizar e motivar o consumidor, por intermédio dos diferentes meios de
comunicação;
- Representar junto ao
Ministério Público competente, para fins de adoção de medidas processuais,
penais e civis, no âmbito de suas atribuições;
- Convencionar com
fornecedores de produtos e prestadores de serviços, ou com suas entidades
representativas, a adoção de normas coletivas de consumo;
- Gerenciar a
realização de mediação individual ou coletiva de conflitos de consumo;
- Gerenciar a
realização de estudos e pesquisas sobre o mercado de consumo;
- Manter cadastro de
entidades participantes do Sistema Municipal de Defesa do Consumidor;
- Cumprir outras
atividades, compatíveis com a natureza de suas funções, que lhe forem
atribuídas.
|
|
Gerente de
Defesa Civil
|
- Gerenciar
procedimentos e supervisionar o trabalho das equipes responsáveis, de modo a
proporcionar ampla participação da comunidade nas ações de defesa,
especialmente nas atividades de planejamento e ações de respostas a desastres
e reconstrução;
- Gerenciar a implementação dos
planos diretores, planos de contingências e planos de operações de defesa
civil;
- Gerenciar e fiscalizar
a execução dos recursos do Fundo Municipal de Defesa Civil;
- Conjugar
esforços para a realização de capacitações de recursos humanos para
as ações de defesa civil e promover o desenvolvimento de associações de
voluntários;
- Apresentar
semestralmente a programação de cursos e treinamentos dos agentes de Defesa
Civil;
- Gerenciar as ações de
análise das áreas de risco e articular a intervenção preventiva, o isolamento
e a evacuação da população das áreas de risco intensificado e das edificações
vulneráveis;
- Gerenciar o banco de
dados e de mapas temáticos sobre ameaças múltiplas, vulnerabilidade e mobiliamento do
território e nível de riscos;
- Prover para que a
Secretaria Estadual de Defesa Civil e a Secretaria Nacional de Defesa Civil
sejam periodicamente informadas sobre a ocorrência de desastres e sobre
atividades da Defesa Civil do Município;
- Gerenciar a
realização de exercícios simulados, com a participação da população, para
treinamento das equipes e aperfeiçoamento dos planos de contingência;
- Articular a
realização da avaliação de danos e prejuízos das áreas atingidas por
desastres, e o preenchimento dos formulários de S2ID (Sistema Integrado de
Informações de Desastre);
- Propor à autoridade competente
a Declaração de Situação de Emergência e de Estado de Calamidade Pública, de
acordo com os critérios estabelecidos pelo Conselho Nacional de Defesa Civil
- CONDEC;
- Gerenciar a execução
da coleta e da distribuição dos suprimentos recebidos e arrecadados em
situações de desastres;
- Planejar a
organização e a administração de abrigos provisórios para assistência à
população em situação de desastres;
- Gerenciar a
mobilização comunitária e a implantação de Núcleo Comunitário de Proteção em
Defesa Civil - NUPDEC, especialmente nas áreas de riscos intensificados;
- Gerenciar a
implantação de programas de treinamento de voluntários;
- Gerenciar a implementação dos
comandos operacionais a serem utilizados como ferramenta gerencial para
dirigir, controlar e coordenar as ações emergenciais em circunstâncias de
desastres;
- Articular-se com as
Regionais Estaduais de Proteção em Defesa Civil - REPDEC e com a Secretaria
Estadual de Defesa Civil - SEDEC;
- Cumprir outras
atividades compatíveis com a natureza de suas funções, que lhe forem
atribuídas.
|
|
Gerente de Programas e
Conselhos Municipais
|
-Coordenar, fiscalizar
e assegurar a permanência e atuação dos conselhos municipais de vinculados a
secretaria municipal de trabalho, habitação, assistência e defesa social
(SETHADES), acompanhando os trabalhos e a assiduidade dos conselheiros.
-Preencher, acompanhar,
fiscalizar preenchimentos de relatórios, dados e informações solicitadas
pelos Ministérios Federais e Secretarias Estaduais, a SETHADES.
-Acompanhar e
fiscalizar convênios, emendas e repasses encaminhados a SETHADES.
-Auxiliar diretamente o
secretário nas prestações de contas de recursos municipais, estaduais e
federais vinculados aos Fundos de responsabilidade da SETHADES.
- Efetuar estudos e
pesquisas da sua área de atuação;
- Desempenhar outras
atribuições afins ou que lhe forem determinadas.
|
|
Assessor
Técnico
|
- Prestar assessoria à
chefia imediata e às demais chefias quando solicitado;
- Emitir pareceres opinativos
em processos, projetos ou outros instrumentos, na sua área de atuação;
- Elaborar projetos,
relatórios e planos de trabalho da sua área de especialização;
- Realizar estudos e
pesquisas de assuntos da sua área de especialização;
- Efetuar estudos e
pesquisas da sua área de atuação;
- Desempenhar outras
atribuições afins ou que lhe forem determinadas.
|
|
Assessor
Especial
|
- Prestar assessoria à
chefia imediata e às demais chefias quando solicitado;
- Emitir pareceres em
processos, projetos ou outros instrumentos, na sua área de atuação;
- Elaborar projetos,
relatórios e planos de trabalho da sua área de especialização;
- Realizar estudos e
pesquisas de assuntos da sua área de especialização;
- Efetuar estudos e
pesquisas da sua área de atuação;
- Desempenhar outras
atribuições afins ou que lhe forem determinadas.
|
|
Coordenador de
Habitação e Regularização Fundiária
|
- Coordenar e
acompanhar a Política Municipal de Habitação e de regularização Fundiária,
mediante programas de acesso da população à habitação, bem como à melhoria da
moradia e das condições de habitabilidade como elemento
essencial no atendimento do princípio da função social da cidade,
supervisionando o trabalho das equipes responsáveis;
- Promover programas de
habitação popular em articulação com os órgãos federais, regionais e
estaduais e demais organizações da sociedade civil, supervisionando o
trabalho das equipes responsáveis;
- Gerenciar os
programas de regularização e a titulação das áreas ocupadas pela população de
baixa renda, passíveis de implantação de programas habitacionais,
supervisionando o trabalho das equipes responsáveis;
- Propor a captação de recursos
para projetos e programas específicos junto aos órgãos, entidades e programas
internacionais, federais e estaduais de habitação;
- Coordenar as ações de
reassentamento das famílias residentes em áreas insalubres, de risco ou de
preservação ambiental, supervisionando o trabalho das equipes responsáveis;
- Coordenar as ações de
promoção da regularização fundiária e urbanização em áreas ocupadas por
população de baixa renda (renda familiar até três salários mínimos), mediante
normas especiais de urbanização, uso e ocupação do solo e edificações,
consideradas a situação socioeconômica da população e as normas ambientais;
- Cumprir outras
atividades, compatíveis com a natureza de suas funções, que lhe forem
atribuídas.
|
|
Coordenador da Casa de
Passagem
|
- Coordenar os recursos
financeiros, providenciado os materiais necessários para o bom andamento do
serviço, bem como da higiene, segurança alimentar e dignidade dos usuários;
- Coordenar as ações de
acompanhar o acolhimento ou desacolhimento de cada criança
ou adolescentes;
- Aprovar, em conjunto
com os técnicos, plano de atendimento de cada indivíduo institucionalizado,
remetendo para o Centro de Referência Especializado de Assistência Social,
para inserção em programas sócio assistencial e fortalecimento dos vínculos
comunitários e familiares;
- Coordenar as ações de
reinserção familiar de cada usuário;
- Coordenar a equipe de
trabalho do Serviço de Acolhimento e propiciar condições de trabalho para os
técnicos e servidores que atenderem diretamente as demandas;
- Coordenar as ações de
atendimento médico, psicológico e outros especializados, necessários para
habilitação ou reabilitação de cada indivíduo institucionalizado;
- Remeter à autoridade
judiciária relatório circunstanciado acerca da situação de cada criança ou
adolescente acolhido e sua família, para fins de reavaliação prevista no §1°
do art. 19 do Estatuto da Criança e do Adolescente;
- Produzir relatório
mensal de atendimento, devendo ser remetido para o Órgão Gestor da Política
Municipal de Assistência Social, inclusive com o demonstrativo
físico-financeiro;
- Cumprir outras
atividades, compatíveis com a natureza de suas funções, que lhe forem
atribuídas.
|
|
Coordenação de
Assistência Social
|
- Coordenar,
desenvolver e supervisionar a execução da política municipal de
desenvolvimento, assistência e promoção social;
- Executar o
planejamento e a supervisão da execução das atividades e programas
assistenciais e promocionais no campo social;
- Realizar o
levantamento dos problemas sociais do município, localizando os pontos
críticos, priorizando as áreas de intervenção da ação municipal;
- Manter estreita
coordenação com órgãos de promoção e de assistência social, estadual e
federal;
- Participar de
atividades de assistência e promoção social, através de convênios com
entidades públicas e particulares;
- Coordenar os
programas sociais, com exceção da Bolsa Família, elaborando e executando
programas de amparo à criança, ao adolescente, a família, ao idoso e ao
migrante;
- Planejar, organizar a
execução, com a participação de técnicos, os cursos de treinamento de
formação e reciclagem dos servidores que atuam nas unidades subordinadas;
- Estimular a
organização e a participação da comunidade no levantamento, discussão e
solução de problemas relacionados com a ação social da municipalidade;
- Coordenar, controlar
e avaliar as atividades de assistência social, prestadas por instituições da comunidade,
que recebem subvenção ou auxílio da municipalidade;
- Cumprir outras
atividades, compatíveis com a natureza de suas funções, que lhe forem
atribuídas.
|
|
Coordenador do
CREAS
|
- Articular, acompanhar
e avaliar o processo de implantação do CREAS e seu (s) serviço (s), quando
for o caso;
- Coordenar as rotinas
administrativas, os processos de trabalho e os recursos humanos da Unidade;
- Participar da
elaboração, acompanhamento, implementação e avaliação dos
fluxos e procedimentos adotados, visando garantir a efetivação das
articulações necessárias;
- Subsidiar e
participar da elaboração dos mapeamentos da área de vigilância
socioassistencial do órgão gestor de Assistência Social;
- Coordenar a relação
cotidiana entre CREAS e as unidades referenciadas ao CREAS no seu território
de abrangência;
- Coordenar o processo
de articulação cotidiana com as demais unidades e serviços
socioassistenciais, especialmente os CRAS e Serviços de Acolhimento, na sua
área de abrangência;
- Coordenar o processo
de articulação cotidiana com as demais políticas públicas e os órgãos de
defesa de direitos, recorrendo ao apoio do órgão gestor de Assistência
Social, sempre que necessário;
- Definir com a equipe
a dinâmica e os processos de trabalho a serem desenvolvidos na Unidade;
- Discutir com a equipe
técnica a adoção de estratégias e ferramentas teórico-metodológicas que
possam qualificar o trabalho;
- Definir com a equipe
os critérios de inclusão, acompanhamento e desligamento das famílias e
indivíduos nos serviços ofertados no CREAS;
- Coordenar o processo,
com a equipe, unidades referenciadas e rede de articulação, quando for o
caso, do fluxo de entrada, acolhida, acompanhamento, encaminhamento e
desligamento das famílias e indivíduos no CREAS;
- Coordenar a execução
das ações, assegurando diálogo e possibilidades de participação dos
profissionais e dos usuários;
- Coordenar a oferta e
o acompanhamento do (s) serviço (s), incluindo o monitoramento dos registros
de informações e a avaliação das ações desenvolvidas;
- Coordenara
alimentação dos registros de informação e monitorar o envio regular de
informações sobre o CREAS e as unidades referenciadas, encaminhando-os ao
órgão gestor;
- Contribuir para a
avaliação, por parte do órgão gestor, dos resultados obtidos pelo CREAS;
- Participar das
reuniões de planejamento promovidas pelo órgão gestor de Assistência Social e
representar a Unidade em outros espaços, quando solicitado; Identificar as
necessidades de ampliação do RH da Unidade e/ou capacitação da equipe e
informar o órgão gestor de Assistência Social;
- Coordenar os
encaminhamentos à rede e seu acompanhamento;
- Cumprir outras
atividades, compatíveis com a natureza de suas funções, que lhe forem
atribuídas.
|
|
Coordenador do
CRAS
|
- Articular, acompanhar
e avaliar o processo de implantação do CRAS e a implementação dos
programas, serviços, projetos de proteção social básica operacionalizadas
nessa unidade;
- Coordenar a execução
e o monitoramento dos serviços, o registro de informações e a avaliação das
ações, programas, projetos, serviços e benefícios;
- Participar da
elaboração, acompanhar e avaliar os fluxos e procedimentos para garantir a
efetivação da referência e contrarreferência;
- Coordenar a execução
das ações, de forma a manter o diálogo e garantir a participação dos
profissionais, bem como das famílias inseridas nos serviços ofertados pelo
CRAS e pela rede prestadora de serviços no território;
- Definir, com
participação da equipe de profissionais, os critérios de inclusão,
acompanhamento e desligamento das famílias, dos serviços ofertados no CRAS;
- Coordenar a
definição, junto com a equipe de profissionais e representantes da rede
socioassistencial do território, o fluxo de entrada, acompanhamento,
monitoramento, avaliação e desligamento das famílias e indivíduos nos
serviços de proteção social básica da rede socioassistencial referenciada ao
CRAS;
- Promover a
articulação entre serviços, transferência de renda e benefícios
socioassistenciais na área de abrangência do CRAS;
- Definir, junto com a
equipe técnica, os meios e as ferramentas teórico-metodológicos de trabalho
social com famílias e dos serviços de convivência;
- Contribuir para
avaliação, a ser feita pelo gestor, da eficácia, eficiência e impactos dos
programas, serviços e projetos na qualidade de vida dos usuários;
- Efetuar ações de
mapeamento, articulação e potencialização da rede
socioassistencial no território de abrangência do CRAS e fazer a gestão local
desta rede;
- Efetuar ações de
mapeamento e articulação das redes de apoio informais existentes no
território (lideranças comunitárias, associações de bairro);
- Coordenar a
alimentação de sistemas de informação de âmbito local e monitorar o envio
regular e nos prazos, de informações sobre os serviços socioassistenciais
referenciados;
- Participar dos
processos de articulação intersetorial no território do CRAS;
- Averiguar as
necessidades de capacitação da equipe de referência e informar a Secretaria
competente;
- Planejar e coordenar
o processo de busca ativa no território de abrangência do CRAS, em
consonância com diretrizes do setor de Assistência Social;
- Participar das
reuniões de planejamento promovidas pela Secretaria Municipal, contribuindo
com sugestões estratégicas para a melhoria dos serviços a serem prestados;
- Participar de
reuniões sistemáticas na Secretaria Municipal, com presença de coordenadores
de outro(s) CRAS (quando for o caso) e de coordenador (es) do CREAS
(ou, na ausência deste, de representante da proteção especial);
- Cumprir outras
atividades, compatíveis com a natureza de suas funções, que lhe forem
atribuídas.
|
|
Coordenador do
Bolsa Família
|
- Assumir a
interlocução política entre a prefeitura, o MDS e o estado para a
implementação do Bolsa Família e do Cadastro Único;
- Coordenar a relação
entre as secretarias de assistência social, educação e saúde para o
acompanhamento dos beneficiários do Bolsa Família e a
verificação das condicionalidades;
- Coordenar a execução
dos recursos transferidos pelo governo federal para o Programa Bolsa Família
no município;
- Assumir a
interlocução, em nome do município, com os membros do Comitê/ Conselho de
Controle Social do município, garantindo a eles o acompanhamento e a
fiscalização das ações do Programa na comunidade;
- Coordenar a interlocução
com outras secretarias e órgãos vinculados ao próprio governo municipal, do
estado e do Governo Federal e, ainda, com entidades não governamentais, com o
objetivo de facilitar a implementação de programas complementares para as
famílias beneficiárias do Bolsa Família;
- Cumprir outras
atividades, compatíveis com a natureza de suas funções, que lhe forem
atribuídas.
|
|
Coordenador de
Segurança Alimentar
|
-Coordenar programas e
projetos da Política de Segurança Alimentar e Nutricional no Município;
-Coordenar o Programa
de Aquisição de Alimentos da Agricultura Familiar; -Realizar e promover
estudos e análises estratégicas sobre segurança alimentar, para subsidiar a
implementação da Política de Segurança Alimentar e Nutricional;
-Planejar e coordenar a
implementação de programas e projetos que incentivem a oferta de refeição de
qualidade, a preços acessíveis, a populações vulneráveis;
-Coordenar e articular
programas e projetos de mobilização e educação da cidadania para a segurança
alimentar;
-Estabelecer critérios
de cooperação para a elaboração e implementação de projetos públicos oriundos
da sociedade civil de interesse da Política de Segurança Alimentar e
Nutricional;
- Articular-se
políticas de segurança alimentar;
-Desenvolver ações de
sensibilização e mobilização da sociedade civil para promover a Segurança
Alimentar e o combate à fome.
- Cumprir outras
atividades, compatíveis com a natureza de suas funções, que lhe forem
atribuídas;
|
|
Coordenador de Ação
Social e Programa Incluir
|
-Realizar o
acompanhamento das famílias, na perspectiva adotada pelo SUAS;
- Ampliar o acesso das
famílias aos serviços ofertados pelo município, e oportunizar o acesso à
ocupação e renda das famílias, por meio de ações de inclusão produtiva.
- Cumprir outras
atividades, compatíveis com a natureza de suas funções, que lhe forem
atribuídas
|
|
GABINETE DO PREFEITO
|
|
Chefe de
Gabinete
|
- Gerenciar as atividades
do Gabinete e assessorar o Prefeito Municipal;
- Planejar, organizar,
coordenar, supervisionar e controlar as atividades do Gabinete;
- Assessorar o Prefeito
Municipal;
- Distribuir tarefas e
avaliar a qualidade do desempenho das mesmas;
- Elaborar a agenda do
Prefeito Municipal;
- Controlar o
recebimento e o encaminhamento de documentos, correspondências, processos e
expedientes em geral;
- Prover os serviços
administrativos para a Assessoria;
- Efetuar ou
providenciar pesquisas de assuntos diversos em atendimento aos processos do
Gabinete;
- Desempenhar outras
atribuições afins ou que lhe forem determinadas.
|
|
Assessor
Especial
|
- Prestar assessoria à
chefia imediata e às demais chefias quando solicitado;
- Emitir pareceres em
processos, projetos ou outros instrumentos, na sua área de atuação;
- Elaborar projetos,
relatórios e planos de trabalho da sua área de especialização;
- Realizar estudos e
pesquisas de assuntos da sua área de especialização;
- Efetuar estudos e
pesquisas da sua área de atuação;
- Desempenhar outras
atribuições afins ou que lhe forem determinadas.
|
|
Assessor
Técnico
|
- Assessorar tecnicamente
o superior imediato no processo de planejamento estratégico das atividades
técnicas;
- Assessorar
tecnicamente a definição das políticas de gestão de pessoas, na sua área de
atuação;
- Auxiliar o secretário
e subsecretário na análise de documentação e processos;
- Coletar e fornecer
informações estratégicas para análise dos superiores;
- Analisar as
informações divulgadas pelo Gabinete;
- Participar e
representar a secretaria em reuniões, encontros e em eventos;
- Realizar reuniões e
encontros com o corpo técnico para otimização das atividades técnicas;
- Informar o corpo
técnico sobre capacitações e eventos condizentes com as atividades da
secretaria;
- Estabelecer boas
relações com órgãos públicos federais, estaduais e empresas privadas;
- Cumprir outras
atividades, compatíveis com a natureza de suas funções, que lhe forem
atribuídas.
|
|
Assessor de Gabinete
|
- Assessorar o Prefeito
Municipal;
- Distribuir tarefas e
avaliar a qualidade do desempenho das mesmas;
- Executar as questões
administrativas relativas ao apoio operacional das atividades desenvolvidas
pelo Gabinete do Prefeito;
- Coordenar o
planejamento e a execução de e atividade que lhe forem delegados pelo
Prefeito Municipal;
- Auxiliar o Prefeito
Municipal nas atividades que lhe forem designadas.
|
|
PROCURADORIA GERAL
|
|
Procurador
Geral
|
- Aquelas genericamente
conferidas aos Secretários Municipais;
- Prestar assessoria jurídica
ao Prefeito Municipal e aos Secretários, emitindo parecer conclusivo acerca
da interpretação de Leis no âmbito da Administração Pública Municipal;
- Exercer a direção
superior da Procuradoria Geral do Município, dirigindo e coordenando suas
atividades e orientando-lhe a atuação;
- Receber citações e
notificações referentes a quaisquer ações ou processos ajuizados contra o
Município ou nos quais for este chamado a intervir;
- Exercer as funções de
Presidente do Conselho da Procuradoria Geral do Município e dar cumprimento
às suas decisões;
- Avocar a defesa dos
interesses do Município em qualquer processo ou ação, bem como designar
diretamente Procurador do Município, independentemente de sua localização,
para promover defesa dos interesses do Município ou para emissão de parecer;
- Designar Procuradores
do Município para a representação do Município nas Assembleias Gerais das
entidades da administração indireta;
- Encaminhar os
Pronunciamentos do Conselho da Procuradoria Geral do Município para
homologação pelo Prefeito;
- Indicar o
representante da Procuradoria Geral do Município para atuar perante o
Conselho Municipal de Recursos Fiscais;
- Aprovar pareceres
emitidos pelos diversos órgãos da Procuradoria Geral do Município e submeter
ao Conselho da Procuradoria aqueles que versem sobre matéria relevante;
- Delegar atribuições
ao Subprocurador Geral ou a outros servidores em âmbito da Procuradoria
Geral, quando a descentralização contribuir para a maior eficiência do
serviço.
|
|
Subprocurador
Geral
|
- Auxiliar o Procurador
Geral do Município no exercício de suas atribuições, relacionadas com a área
jurídica;
- Nas ausências do
Procurador Geral, ou por sua determinação expressa:
a) promover a
distribuição dos processos entre os órgãos da procuradoria geral do
município;
b) aprovar os pareceres
emitidos pelos diversos órgãos da procuradoria geral do município.
- Controlar as ações em
que o Município for parte;
- Substituir o
Procurador Geral, automaticamente, em suas faltas ou impedimentos e sucedê-lo
em caso de vacância do cargo, até a nomeação de novo titular pelo Chefe do
Poder Executivo;
- Resolver as questões
administrativas relativas ao apoio operacional das atividades desenvolvidas
pelos Procuradores;
- Coordenar o
planejamento e a execução de programas, projetos e atividades que lhe forem
delegados pelo Procurador Geral do Município;
- Desempenhar outras
atividades correlatas ou que lhe vem a ser atribuídas ou delegadas.
|
|
Gerente Administrativo
da Procuradoria
|
- Auxiliar o Procurador
Geral no exercício de suas atribuições relacionadas com a área
administrativa;
- Gerenciar a execução
das atividades de administração geral da Procuradoria Geral;
- Gerenciar,
controlando e mantendo atualizado inventário, a tramitação de processos
administrativos na Procuradoria Geral;
- Gerenciar a execução
das atividades relacionadas com protocolo, transporte, arquivo, almoxarifado
e controle de material e bens, biblioteca e serviços e encargos gerais;
- Resolver as questões
administrativas relativas ao apoio operacional das atividades desenvolvidas
pelos Procuradores Municipais e demais servidores da Procuradoria Geral;
- Coordenar o
planejamento e a execução de programas, projetos e atividade que lhe forem
delegados pelo Procurador Geral;
- Supervisionar a
elaboração da proposta orçamentária da Procuradoria Geral;
- Outras atividades que
lhe forem delegadas.
|
|
Gerente Judicialda
Procuradoria
|
- Assessorar o
Procurador Geral, Subprocuradoria Geral e os Procuradores Municipais nas
atividades de gerenciamento, planejamento e monitoramento das ações
relacionadas ao controle e analise de processos judiciais;
- Promover, preparar,
programar, coordenar e supervisionar o exame de ordens e sentenças judiciais
e orientação do Prefeito Municipal e das demais Secretarias Municipais quanto
ao seu exato cumprimento;
- Gerenciar,
controlando prazos e mantendo atualizado inventário, a tramitação de
processos judiciais na Procuradoria Geral;
- Manter a guarda e
arquivamento dos dossiês e processos administrativos vinculados aos processos
judiciais;
- Manter controle dos
dossiês, bem como dos processos administrativos vinculados a estes,
utilizando procedimento de carga para os Procuradores vinculados;
- Acompanhar o serviço
de Leitura do diário oficial contratado promovendo a devida distribuição dos
dossiês vinculados as publicações do dia enviando os para os Procuradores
vinculados;
- Outras atividades que
lhe forem delegadas.
|
|
CONTROLADORIA GERAL
|
|
Controlador
Geral
|
- Aquelas conferidas a
Secretários Municipais;
- Exercer a direção
superior da Controladoria Geral, dirigindo e coordenando suas atividades e
orientando-lhe a atuação;
- Baixar atos
necessários à execução das competências da Controladoria Geral;
- Promover contatos
externos necessários ao desenvolvimento das atividades da Controladoria
Geral;
- Assessorar o Prefeito
Municipal em assuntos de competência da Controladoria Geral;
- Manter contato com os
órgãos e entidades públicas ligadas às funções de auditoria;
- Representar o
Prefeito Municipal sobre irregularidades e abusos que verificar;
- Propor ao Prefeito
Municipal a adoção de diretrizes para formulação da política de controle
interno do município;
- Expedir portarias e
quaisquer atos que disponham sobre a organização interna da Controladoria
Geral, que não contrariem atos normativos superiores e sobre a aplicação de
leis, decretos e outras disposições de interesse da Controladoria Geral;
- Apresentar ao
Prefeito Municipal relatórios das atividades da Controladoria Geral;
- Aprovar a proposta
orçamentária da Controladoria Geral, bem como as alterações e os ajustamentos
que se fizerem necessários;
- Designar servidor
público titular de cargo efetivo, preferencialmente do quadro da
Controladoria Geral, para exercício de função gratificada;
- Aprovar, juntamente
com o Prefeito Municipal, o Plano Anual de Auditoria Interna;
- Emitir Parecer
Conclusivo acerca a Prestação de Contas Anual do Município;
- Desempenhar outras
tarefas compatíveis com a função.
|
|
Subcontrolador Geral
|
- Facilitar os
processos decisórios através do estabelecimento de fluxos constantes de
informações entre as unidades administrativas que integram a estrutura
organizacional da Controladoria;
- Manifestar-se,
conclusivamente, por delegação do Controlador Geral do Município, nos
processos que lhe forem submetidos;
- Articular-se,
tecnicamente, com as secretarias municipais e com os órgãos que integram as
administrações direta e indireta do Poder Executivo municipal;
- Substituir o
Controlador Geral do município nas suas ausências e impedimentos;
- Promover ações
visando o aperfeiçoamento do pessoal técnico, submetendo à aprovação do
Controlador Geral a relação dos servidores que devam participar de cursos,
estágios, seminários ou congressos;
- Promover, juntamente
com o Controlador Geral e o Gerente de Auditoria a elaboração do Plano Anual
de Auditoria;
- Informar ao Controlador
Geral do município razões e cumprimento de diligência consignadas pelo
controle externo;
- Desempenhar outras
tarefas compatíveis com a função ou delegadas pelo Controlador Geral do
Município.
|
|
Gerente de Auditoria
Interna
|
- Gerenciar, acompanhar
e avaliar a execução dos trabalhos de auditoria;
- Elaborar e acompanhar
o plano anual de auditorias;
- Propor alterações na
programação de trabalho estabelecida para os auditores de carreira;
- Desenvolver estudos e
pesquisas que visem orientar as atividades de auditoria;
- Examinar os
relatórios técnicos apresentados e sobre eles emitir pronunciamento
conclusivo;
- Informar ao
Controlador Geral sobre irregularidades verificadas no desempenho de suas
funções;
- Sugerir medidas
indispensáveis à eficácia do controle interno;
- Sugerir ao
Controlador Geral a adoção de medidas e a edição de normas sobre a execução
das atividades a cargo de auditoria;
- Acompanhar a
elaboração da programação dos trabalhos nos aspectos informatizados;
- Desempenhar outras
tarefas compatíveis com a função ou delegadas pelo controlador geral do
município.
|
|
Gerente de Controle
Interno
|
- Formular instruções,
orientações técnicas e demais documentos para as unidades gestoras, na adoção
de procedimentos, em conformidade com as normas pertinentes à Prefeitura
Municipal de Fundão e as legislação estadual e federal correspondentes que,
após aprovação, deverão ser adotadas por suas unidades administrativas;
- Prestar assistência e
fornecer informação aos vários órgãos da Prefeitura Municipal de Fundão,
visando contribuir com a adequada funcionalidade da mesma;
- Propor, junto ao
setor competente, a revisão das normas internas, de forma a adequarem-nas aos
Princípios da Administração Pública;
- Informar aos diversos
setores e órgãos da Prefeitura Municipal de Fundão acerca das modificações e
alterações referentes ao controle interno da gestão pública, objetivando sua
contínua atualização;
- Propor a elaboração,
atualização e divulgação de normas, rotinas e procedimentos de controle
interno a serem implementados pela Administração Municipal, através da
interação com os demais órgãos da Prefeitura e da Controladoria Geral do
Município, visando à uniformidade dos procedimentos;
- Assessorar os
dirigentes da Controladoria Geral do Município com referência a procedimentos
e rotinas estabelecidas e difundi-los entre todos os órgãos da Administração
Direta e indireta;
- Promover, no âmbito
da CGM, a elaboração, atualização e divulgação de manuais e normas,
procedimentos e rotinas a serem adotados em suas atividades;
- Propor ações à
Administração Municipal que visem garantir o cumprimento das normas técnicas,
administrativas e legais;
- Manter atualizado o acervo
técnico da CGM, constantes nos respectivos arquivos informatizados e físicos;
- Interagir com as
demais unidades administrativas da Controladoria Geral do Município na
proposição de instrumentos de controle, referente a cada área de atuação, com
vistas ao aprimoramento do sistema de controle interno;
- Dirigir e coordenar
as atividades das unidades administrativas integrantes de sua estrutura
gerencial;
- Garantir a execução dos
planos de trabalho de todos os setores integrantes de sua área;
- Traduzir as
diretrizes estratégicas da Administração definindo-as em objetivos e metas a
serem alcançadas através das atividades exercidas em sua área de atuação;
- Acompanhar a
elaboração, consolidar e submeter à aprovação do Controlador o Plano Anual de
Controle Interno e demais plano das diversas gerências, procedendo ao
controle e acompanhamento de sua execução;
- Desempenhar outras
tarefas compatíveis com a função ou delegadas pelo controlador geral do
município.
|
|
Ouvidor
|
- Coordenar a Ouvidoria
garantindo o atendimento aos seus princípios e o exercício de suas
atribuições;
- Dirigir e coordenar o
trabalho das unidades orgânicas subordinadas a Ouvidoria, se houver;
- Representar a
Ouvidoria interna e externamente no órgão ou entidade em que atua;
- Atuar de ofício;
- Controlar o
cumprimento dos prazos previstos neste Decreto;
- Elaborar os
relatórios da Ouvidoria;
- Garantir a
racionalização de meios, tendo em vista sua demanda e os fins a que se
destina;
- Despachar diretamente
com o Controlador Geral do Município;
- Participar de
reuniões quando convocado;
- Submeter à
consideração superior os assuntos que excedam à sua competência;
- Propor qualquer
alteração administrativa para a execução da programação da Ouvidoria e
aperfeiçoamento dos serviços prestados;
- Desempenhar outras
tarefas compatíveis com a posição e incumbidas pela Controladoria Geral do
Município.
|
(Redação
dada pela Lei nº 1.603/2025)
|
SECRETARIA DE
OBRAS E SERVIÇOS URBANOS
|
|
Secretário de
Obras,
Infraestrutura e
Serviços
Urbanos
|
- Exercer análise, orientação, coordenação e supervisão
dos órgãos e entidades da administração municipal nas áreas de sua
competência;
- Praticar os atos pertinentes às atribuições que lhes
forem outorgadas ou delegadas pelo Chefe do Poder Executivo;
- Propor, anualmente e dentro dos prazos regulamentares,
o orçamento dos órgãos de sua competência;
- Delegar, por ato expresso, atribuições aos seus
subordinados;
- Analisar e direcionar as reivindicações dos munícipes;
- Reunir, periodicamente, os gerentes dos órgãos que lhe
são subordinados, a fim de serem discutidos assuntos da área de sua
competência;
- Decidir sobre recursos e reclamações referentes a atos
dos seus subordinados;
- Exercer outras atribuições que decorram da legislação
em vigor ou lhe sejam delegadas pelo superior hierárquico;
- Cumprir outras atividades, compatíveis com a natureza
de suas funções, que lhe forem atribuídas,
|
|
Subsecretário
de
Obras
|
- Auxiliar o Secretário Municipal no exercício de suas
atribuições;
- Representar nas ausências o Secretário ou por sua
determinação expressa;
- Substituir o Secretário automaticamente em suas faltas
ou impedimentos e sucedê-lo em casos de vacância do cargo até nomeação de
novo titular pelo Chefe do Poder Executivo;
- Cumprir outras atividades, compatíveis com a natureza
de suas funções, que lhe forem atribuídas.
|
|
Subsecretário
de
Infraestrutura
e Serviços Urbanos
|
- Auxiliar o Secretário Municipal no exercício de suas
atribuições;
- Representar nas ausências o Secretário por sua
determinação expressa;
- Cumprir outras atividades, compatíveis com a natureza
de suas funções, que lhe forem atribuídas.
|
|
Diretor de
Engenharia e arquitetura
|
– exercer a gestão, orientação, supervisão e controle das
atividades técnicas relativas aos programas, projetos, obras e serviços
públicos afetos à Diretorias que integram a sua estrutura, que sejam
executados por administração direta ou por terceiros;
– articular e providenciar o apoio técnico especializado,
caso seja requerido pela Secretaria;
– coordenar, articular e supervisionar a solução das
questões relacionadas à área de engenharia e arquitetura;
– aprovar e dar anuência e orientar as respostas técnicas
e os encaminhamentos de ações que envolvam o Ministério Público e órgãos de
controle interno e externo;
– aprovar e dar anuência aos despachos decisórios
emitidos pelas gerências que lhe são subordinadas, nos termos da lei;
– exercer outras atividades compatíveis com a natureza de
suas atribuições e as que lhe forem determinadas pelo Secretário;
– gerir e conduzir os assuntos de competência da Unidade,
avaliando as necessidades e os problemas existentes, e, iniciando o
procedimento processual para as devidas soluções ou objetivos a realizar,
seja com relação à elaboração dos documentos atinentes, seja com relação aos
recursos físicos e humanos envolvidos na realização dos trabalhos;
– gerir e promover a execução dos serviços e/ou obras
e/ou topografia à cargo da Unidade, que lhe forem determinadas pelo Superior
Imediato;
– coordenar a preparação de termos de referência,
especificações e dos critérios técnicos e documentos para os processos de
licitação da aquisição e/ou contratação de insumos, recursos humanos ou
materiais relativos às atividades de competência da Unidade;
– emitir e assinar as anotações de responsabilidades
técnicas referentes às atividades e/ou obras realizadas pela Unidade;
– realizar a análise crítica, verificações de
compatibilizações e avaliação sistemática dos levantamentos, estudos e
projetos das obras e/ou serviços a serem executados, e, caso se diagnostique
a necessidade de alteração, correção ou complementação do(s) projeto(s)
existente(s), encaminhar a solicitação com a sugestão ao Superior Imediato;
– propor e/ou realizar correções e ajustes considerados
necessários ao projeto existente, objetivando melhor qualidade dos serviços a
serem executados, com anuência do Superior Imediato e da área de Estudos e
Projetos, conforme o caso;
– cumprir e fazer cumprir o cronograma de execução dos
serviços e/ou obras e apropriar os custos de sua execução pela Unidade;
– elaborar normas, critérios técnicos, instruções
técnicas e procedimentos técnicos que orientem as unidades executoras no
desenvolvimento dos trabalhos, objetivando o bom desenvolvimento dos
serviços, e padronizando-os de acordo com a especificidade de cada assunto;
– responsabilizar-se pelos aspectos técnicos das
instalações e implementações das obras e serviços públicos de competência da
Unidade, realizando os devidos acompanhamentos;
– distribuir e supervisionar o trabalho dos servidores,
promovendo o registro de todas as ocorrências funcionais, para efeito de
controle de frequência e avaliação do desempenho e da produtividade;
-– designar servidores, engenheiros e técnicos como
encarregados de turma de serviços e obras, visando o desempenho das atribuições
relacionadas a seguir: a) coordenar e supervisionar os trabalhos das equipes
e/ou das turmas sob sua responsabilidade;
b) levantar e relacionar, por característica, o material
necessário para utilização e distribuição aos servidores para a execução do
trabalho;
c) atender às determinações quanto aos serviços a serem
executados, observando as normas e procedimentos da SEINFRA;
d) controlar o pessoal sob sua subordinação, preenchendo
fichas de controle da frequência, alimentação e produtividade;
e) informar ao Superior Imediato quaisquer ocorrências de
anormalidades no serviço;
– realizar as ações necessárias à garantia da contínua
disponibilidade de todos os materiais, equipamentos, veículos, insumos ou
qualquer recurso humano ou físico necessários para a adequada realização das
obras e serviços de competência da Gerência;
– identificar e conduzir tempestivamente os serviços à
cargo da Gerência, de forma a impedir quaisquer atrasos ou paralisações,
garantindo-se a produtividade adequada no andamento das obras;
– responsabilizar-se pela observância das normas de
segurança do trabalho, cumprindo-as e fazendo serem cumpridas;
– controlar o consumo de materiais utilizados na execução
de obras e serviços de sua competência, mediante medições mensais de todos os
insumos utilizados de cada obra e/ou serviço realizado, registrando-se
detalhadamente o(s) local(is) aplicados;
– supervisionar as atividades de medição e as próprias
medições dos serviços executados, procedendo a verificação de todos os
relatórios emitidos pelos engenheiros, bem como desenvolver outras ações de
controle necessárias para a garantia da completa certificação da veracidade
dos dados apresentados nos respectivos relatórios;
– fornecer todos os quantitativos dos serviços realizados
à Gerência de Avaliação, Aprovação e Monitoramento de Obras e a realização de
suas medições;
– manter o controle sobre a localização e condições do
maquinário, equipamentos e veículos alocados à Gerência ou utilizados em suas
obras ou serviços, bem como a realização da produtividade contínua devida
impedindo-se ociosidades;
– exercer outras atividades compatíveis com a natureza de
Direção.
|
|
Administrador
Regional
|
- Detectar, avaliar e informar sobre problemas,
prioridades e reivindicações da população junto à Administração Municipal,
- Zelar pela preservação, conservação e defesa do domínio
público municipal, compreendido também o patrimônio ecológico,
- Integrar-se as iniciativas concernentes à Defesa Civil;
- Promover, apoiar e participar das atividades de
natureza cívico-cultural na sua região;
-Promover a conscientização dos servidores municipais,
integrantes da administração regional, sobre a natureza do Serviço Público e
suas responsabilidades, no sentido de aprimorar a qualidade dos recursos
humanos na prestação de serviços;
- Exercer a interlocução proativa, mantendo permanente
diálogo com representantes da sociedade civil, para exame de quaisquer
questões de interesses públicos, inclusive ensejando a presença das
autoridades Municipais sempre que julgar necessário.
|
|
Gerência
Jurídica
|
- Assessorar o Secretário e Subsecretários Municipais da
pasta nas atividades de gerenciamento, planejamento e monitoramento das ações
relacionadas ao controle e analise de processos;
- Promover, preparar, programar, coordenar e
supervisionar a análise de Minutas referentes as atividades da Secretaria;
- Outras atividades que lhe forem delegadas.
|
|
Gerência de
Infraestrutura
|
- Gerenciar a execução dos serviços de conservação
galerias de águas pluviais, supervisionando o trabalho das equipes
responsáveis;
- Gerenciar a execução dos serviços de terraplanagem em
áreas públicas, abertura, alargamento e duplicação de vias públicas,
manutenção da rede de galerias do município;
- Gerenciar a manutenção e conservação dos cemitérios
municipais manutenção e Conservação da iluminação pública, supervisionando o
trabalho das equipes responsáveis;
- Efetuar outras atividades afins, no âmbito de sua
competência.
|
|
Gerência de
Serviços
Urbanos
|
- Conservar parques, praças e jardins e a criação e
manutenção de áreas verdes na cidade; - Controlar o almoxarifado de materiais
de construção, supervisionando o trabalho das equipes responsáveis;
- Gerenciar a execução dos serviços de reparos em
calçadas, praças e manutenção de próprios municipais, supervisionando o
trabalho das equipes responsáveis;
- Gerenciar a execução dos serviços de conservação das
vias públicas do município;
- Gerenciar a manutenção e conservação dos cemitérios
municipais manutenção e Conservação da iluminação pública, supervisionando o
trabalho das equipes responsáveis;
- Efetuar outras atividades afins, no âmbito de sua
competência.
|
|
Gerência de
Fiscalização
de
Limpeza
Pública
|
- Gerenciar a execução dos serviços de limpeza pública do
Município, supervisionando o trabalho das equipes responsáveis;
- Supervisionar e orientar a criação de normatizações e
fiscalizações das ações e atividades relativas à política ambiental do
município;
- Estabelecer normas e procedimentos especiais para os
serviços de coleta de lixo nos edifícios comerciais e residenciais, mercado
municipal e áreas ocupadas com as feiras livres, bem como a coleta do lixo
hospitalares dos serviços de saúde;
- Gerenciar fixação dos limites das áreas de operação,
dos itinerários, da frequência e dos horários para coleta de lixo;
- Gerenciar a execução dos serviços capina, a varrição, a
lavagem de logradouros e a remoção de entulhos das vias públicas,
supervisionando o trabalho das equipes responsáveis;
- Programar, controlar e distribuir os veículos e
equipamentos a serem utilizados na limpeza pública;
- Executar atividades correlatas determinadas pelo
superior imediato.
|
|
Gerência de
Inspeção
Técnica
|
- Realizar vistorias e inspeções nas obras do patrimônio
público ou de interesse da municipalidade;
- Emitir laudos técnicos e relatórios de vistorias;
- Efetuar outras atividades afins, no âmbito de sua
competência
|
|
Gerência de
Contratos e
Medições
|
- Gerenciar a realização de Estudos Técnicos
Preliminares, Termos de Referência de acordo com os interesses e necessidades
da municipalidade;
- Controlar e Fiscalizar contratos em execução no
município;
- Controlar vigência contratual, publicações, controle de
dotações orçamentárias, dentre outros;
- Executar atividades correlatas determinadas pelo
superior imediato.
|
|
Gerência de
Planejamento
de
Obras
Públicas
|
- Coordenar cronogramas, recursos, equipamentos e
informações do projeto
- Colaboração com os setores pertinentes, para
identificar e definir escopo, requisitos e objetivos.
- Garantir que as necessidades da administração pública
sejam atendidas à medida que o projeto evolui.
- Desenvolver outras atribuições correlatas.
|
|
Gerente de
Planejamento
Urbano
|
- Gerenciar o planejamento do Município e das ações e
políticas voltadas para a gestão estratégica e o desenvolvimento urbano,
supervisionando o trabalho das equipes responsáveis;
- Gerenciar as atividades concernentes ao Plano Diretor
Municipal;
- Coordenar as atividades concernentes à aprovação de
projetos e uso ocupação do solo municipal, supervisionando o trabalho das
equipes responsáveis;
- Desempenhar outras atribuições afins.
|
|
Gerência de
Controle de
Edificações
|
- Gerenciar as atividades concernentes à aprovação de
projetos, uso e ocupação do solo municipal, análises de viabilidades, emissão
de pareceres, certidões diversas e afins;
- Realizar consulta ao Plano Diretor Municipal e
gerenciar atividades concernentes ao PDM;
- Gerenciar e controlar os alvarás, pareceres, certidões
e afins, emitidos pelo setor;
- Desempenhar outras atribuições afins.
|
|
Gerência de
Fiscalização
|
- Gerenciar, supervisionar, avaliar e executar as
atividades realizadas no setor de Fiscalização dos Serviços Públicos, no que
tange a elaboração de ordens de serviços, programação semanal/ mensal das
atividades do setor, análise de solicitações, verificando a viabilidade do
cumprimento, pelos fiscais, análise dos relatórios dos fiscais;
- Acompanhar os procedimentos relacionados ao Processo
Administrativo Fiscal, visando assegurar seu trâmite correto, em todas as
etapas legais, supervisionando o trabalho das equipes responsáveis;
- Desempenhar outras atribuições, que por suas
características se incluam na sua esfera de competência;
|
|
Coordenador
de
Manutenção
das
Áreas
Públicas
|
- Coordenar a preservação e manutenção das áreas públicas
do município;
- Coordenar as atividades concernentes à construção, à
manutenção e à conservação de obras, equipamentos públicos e mobiliário
urbano, em geral, supervisionando o trabalho das equipes responsáveis;
- Desempenhar outras atribuições afins.
|
|
Coordenador
de
Controle de
Iluminação
Pública
|
- Coordenar as atividades de manutenção da iluminação
pública no município;
- Auxiliar no mapeamento dos pontos de iluminação,
detectando avarias, necessidades e materiais necessários para realização dos
serviços;
- Acompanhar e coordenar as equipes de manutenção da
iluminação durante as atividades.
- Realizar levantamento e controle de estoque dos
materiais;
- Desempenhar outras atribuições afins.
|
|
Coordenador
de
Manutenção e
Serviços
|
- Realizar manutenção preventiva nos imóveis e
patrimônios da administração pública municipal;
- Coordenar as ações para manter as unidades de saúde,
escolas municipais e prédios públicos em bom estado de conservação, inclusive
sinalização, supervisionando o trabalho das equipes responsáveis;
- Executar outras tarefas compatíveis com a sua função e
que forem determinadas pela administração.
|
|
Coordenador
de LP
Reg. Praia
|
- Responsabilizar-se pelos serviços de limpeza pública e
coleta de lixo;
- Superintender, acompanhar, fiscalizar e atribuir
funções aos garis e demais servidores em exercício no serviço de limpeza
pública e coleta de lixo;
- Acompanhar o trabalho diário de limpeza pública e
coleta de lixo;
- Fiscalizar os serviços de aterro controlado; propor
medidas administrativas destinadas à melhorar o sistema de coleta
de lixo e limpeza pública;
- Acompanhar e fiscalizar o trabalho de limpeza de praças
e jardins; executar serviços de encarregado de pessoal e/ou turma;
- Executar outras tarefas compatíveis com a sua função e
que forem determinadas pela administração.
|
|
Coordenador
de LP
Reg. Sede
e Timbuí
|
- Responsabilizar-se pelos serviços de limpeza pública e
coleta de lixo;
- Superintender, acompanhar, fiscalizar e atribuir
funções aos garis e demais servidores em exercício no serviço de limpeza
pública e coleta de lixo;
- Acompanhar o trabalho diário de limpeza pública e
coleta de lixo;
- Fiscalizar os serviços de aterro controlado; propor
medidas administrativas destinadas a melhorar o sistema de coleta de lixo e
limpeza pública;
- Acompanhar e fiscalizar o trabalho de limpeza de praças
e jardins; executar serviços de encarregado de pessoal e/ou turma;
- Executar outras tarefas compatíveis com a sua função e
que forem determinadas pela administração.
|
|
Coordenador
de
Visitas
Técnicas
|
- Auxiliar nas visitas, emitir relatórios de vistorias;
- Organizar e manter o histórico de laudos e
documentações emitidas;
- Auxiliar nas vistorias e inspeções nas obras do
patrimônio público ou de interesse da municipalidade;
- Efetuar outras atividades afins, no âmbito de sua
competência."
|
|
Coordenador
de
Controle de
Info.
|
- Coordenar, gerenciar, e informar por meio do portal de transparência
TCEES - Tribunal de Contas do Espírito Santo dados sobre as obras concluídas,
supervisionando o trabalho das equipes responsáveis;
- Coordenar as ações para abastecer o portal de
transparência TCEES com a situação das obras em fase de licitação e obras em
execução;
- Desempenhar outras atribuições afins.
|
|
Coordenador
de Estudo Técnicos das Contratações
|
- Desenvolver estudos técnicos visando as necessidades da
Administração Pública Municipal;
- Realizar levantamento de quantitativos, elaboração de
planilhas de controle;
- Desenvolver quadro de necessidades de acordo com cada
estudo realizado pertinentes as suas particularidades e peculiaridades;
- Desempenhar outras atribuições afins.
|
|
Coordenador
de Projeto Básico
|
- Desenvolver e criar Projetos Básicos para licitações e
contratos;
- Controlar e fiscalizar contratos em execução no
município;
- Auxiliar no controle dos contratos, emitindo relatórios
e afins;
- Desempenhar outras atividades afins.
|
|
Coordenador
de
Fiscalização
de
Obras
|
- Coordenar a fiscalização de obras no município;
- Supervisionar a equipe de fiscalização e auxiliar na
elaboração de ordens de serviços, programação das ações fiscais, e afins;
- Analisar solicitações no que concerne a fiscalização do
Município, verificando a viabilidade do requerido;
- Auxiliar na elaboração de projetos e minutas de leis
concernentes as atividades da fiscalização do município;
- Desempenhar atribuições afins.
|
|
Coordenador
de
Fiscalização
de
Posturas
|
- Coordenar a fiscalização das posturas no município;
- Supervisionar a equipe de fiscalização e auxiliar na
elaboração de ordens de serviços, programação das ações fiscais, e afins;
- Analisar solicitações no que concerne a fiscalização do
Município, verificando a viabilidade do requerido;
- Auxiliar na elaboração de projetos e minutas de leis
concernentes as atividades da fiscalização do município;
- Desempenhar atribuições afins.
|
|
Coordenador
de
Fiscalização
de
Feiras,
Mercados e
Transportes
|
- Coordenar a fiscalização das feiras, mercados e
transportes do município no município;
- Supervisionar a equipe de fiscalização e auxiliar na
elaboração de ordens de serviços, programação das ações fiscais, e afins;
- Analisar solicitações no que concerne a fiscalização do
Município, verificando a viabilidade do requerido;
- Auxiliar na elaboração de projetos e minutas de leis
concernentes as atividades da fiscalização do município;
- Desempenhar atribuições afins.
|
|
Assessor
Técnico
|
- Detectar, avaliar e informar sobre problemas,
prioridades e reivindicações da população junto à Administração Municipal,
- Zelar pela preservação, conservação e defesa do domínio
público municipal, compreendido também o patrimônio ecológico,
- Integrar-se as iniciativas concernentes à Defesa Civil;
- Promover, apoiar e participar das atividades de
natureza cívico-cultural na sua região;
- Promover a conscientização dos servidores municipais, integrantes
da administração regional, sobre a natureza do Serviço Público e suas
responsabilidades, no sentido de aprimorar a qualidade dos recursos humanos
na prestação de serviços;
- Exercer a interlocução proativa, mantendo permanente
diálogo com representantes da sociedade civil, para exame de quaisquer
questões de interesse públicos, inclusive ensejando a presença das
autoridades Municipais sempre que julgar necessário.
|
|
Chefe de
Manutenção Predial e de obras públicas
|
- Acompanha e orienta as atividades de manutenção
corretiva e preventiva de equipamentos e infraestruturas prediais. Distribui
serviços aos funcionários, elabora escalas de trabalho e acompanha ordem de
serviços.
- Promover a realização de levantamentos/vistorias
periódicas nos prédios públicos municipais e nos passeios públicos para a
programação e controle das atividades de manutenção;
- Atender as solicitações dos órgãos/entidades da
Administração Municipal para execução de serviços emergenciais em suas
instalações;
- Levantar material necessário ao atendimento da demanda
de serviços de manutenção e reparos dos prédios e passeios públicos
municipais, assegurando a qualidade dos materiais utilizados;
- Elaborar orçamentos dos serviços de manutenção predial
a serem executados por terceiros;
- Emitir ordens de serviço e controlar o pessoal e a
execução dos serviços de manutenção predial;
- Estabelecer normas que assegurem a manutenção e
conservação do material e equipamentos utilizados nas obras e serviços;
- Acompanhar a execução de todas as obras de manutenção
das instalações dos Órgãos/Entidades municipais;
- Fiscalizar os serviços de manutenção dos prédios,
equipamentos e passeios públicos realizados por terceiros;
- Cumprir e fazer cumprir as normas de segurança do
trabalho;
- Exercer outras atividades compatíveis com a natureza de
suas atribuições e as que lhe forem determinadas pelo Secretário.
|
(Redação
dada pela Lei nº 1.384/2023)
ANEXO III
(ATRIBUIÇÕES DOS
CARGOS)
|
CARGO
|
ATRIBUIÇÕES
|
|
SECRETARIA MUNICIPAL DE ADMINISTRAÇÃO
|
|
Secretário de Administração
|
- Exercer análise,
orientação, coordenação e supervisão dos órgãos e entidades da administração
municipal nas áreas de sua competência;
- Praticar os atos pertinentes
às atribuições que lhes forem outorgadas ou delegadas pelo Chefe do Poder
Executivo;
- Propor, anualmente e dentro
dos prazos regulamentares, o orçamento dos órgãos de sua competência;
- Delegar, por ato expresso,
atribuições aos seus subordinados;
- Analisar e direcionar as
reivindicações dos servidores;
- Reunir, periodicamente, os
gerentes dos órgãos que lhe são subordinados, a fim de serem discutidos
assuntos da área de sua competência;
- Decidir sobre recursos e
reclamações referentes a atos dos seus subordinados;
- Exercer outras atribuições
que decorram da legislação em vigor ou lhe sejam delegadas pelo superior
hierárquico;
- Cumprir outras atividades,
compatíveis com a natureza de suas funções, que lhe forem atribuídas.
|
|
Subsecretário de Administração
|
- Auxiliar o Secretário
Municipal no exercício de suas atribuições;
- Representar nas ausências o
Secretário ou por sua determinação expressa;
- Substituir o Secretário
automaticamente em suas faltas ou impedimentos e sucedê-lo em casos de
vacância do cargo até nomeação de novo titular pelo Chefe do Poder Executivo;
- Auxiliar na elaboração de
políticas sobre a gestão de pessoal;
- Auxiliar no gerenciamento
as atividades de recrutamento, seleção, registro e controle funcionais,
pagamento e demais atividades relativas aos servidores municipais;
- Organizar e coordenar
programas e atividades de capacitação e desenvolvimento dos recursos humanos
da Prefeitura;
- Cumprir outras atividades,
compatíveis com a natureza de suas funções, que lhe forem atribuídas.
|
|
Subsecretário de Suprimentos
|
- Auxiliar o Secretário
Municipal no exercício de suas atribuições;
- Auxiliar o Secretário Municipal
no planejamento e coordenação das atividades relativas à aquisição, guarda
distribuição e controle de material permanente e de consumo para a
Prefeitura.
- Auxiliar e coordenar as
atividades relativas à compra, zelando pelo cumprimento das normas legais de
licitação;
- Auxiliar na
preparação de licitação de contratos para fornecimento de bens e serviços
para o Município;
- Auxiliar e organizar a
padronização e a especificação de materiais, a realização de estudos de
mercado e a programação de compras para a Prefeitura;
- Auxiliar na organização e a
manutenção atualizada do cadastro de fornecedores e do catálogo de materiais
de emprego mais frequente na Prefeitura;
- coordenar as atividades
relacionadas à administração de patrimônio, manutenção e conservação de bens
móveis e imóveis
- Cumprir outras atividades,
compatíveis com a natureza de suas funções, que lhe forem atribuídas.
|
|
Gerente
Administrativo
|
- Auxiliar o Secretário Municipal
no exercício de suas atribuições;
- Orientar os servidores das
demais Secretarias na instrução dos processos de despesas;
- Gerenciar o acompanhamento
dos prazos legais em todos os procedimentos realizados pela Secretaria;
- Instruir a equipe
quanto as Instruções Normativas do município visando a funcionalidade e a
legalidade das ações da Secretaria;
- Analisar a legalidade dos
procedimentos administrativos da Secretaria, auxiliando o Secretário
Municipal;
- Gerenciar, planejar,
organizar e controlar as atividades da área administrativas;
- Desempenhar outras
atribuições afins ou que lhe forem determinadas.
|
|
Gerente de Licitações e Compras
|
- Gerenciar os trabalhos das divisões
de compras e licitação, cadastro de fornecedores;
- Gerenciar a preparação de
licitação de contratos para fornecimento e serviços para o Município;
- Gerenciar e distribuir os
processos advindos das Secretarias para cada divisão, já orientando aos
servidores os procedimentos a serem desenvolvidos, acompanha-los e
orienta-los em todas as fases.
- Analisar a legalidade dos
processos advindos das diversas Secretarias, orientando os servidores das
mesmas na instrução dos processos de despesas;
- Acompanhar os prazos legais
em todos os procedimentos realizados;
- Gerenciar e acompanhar as
publicações dos atos oficiais.
- Desempenhar outras
atribuições afins
|
|
Gerente de
Contratos
|
- Gerenciar e acompanhar os
contratos administrativos;
- Conhecer a legislação
aplicável ao objeto contratado, anotada no instrumento contratual e/ou no ato
licitatório;
- Manter organizado o
registro de todos os termos de contratos, acordos e demais
ajustes;
- Controlar e Fiscalizar os
prazos dos contratos em execução no município;
- Controlar vigência
contratual, publicações, controle de dotações orçamentárias, dentre outros;
- Acompanhar os prazos dos
contratos firmados;
- Executar atividades
correlatas determinadas pelo superior imediato.
- Desempenhar outras
atribuições afins.
|
|
Gerente de
Recursos Humanos
|
- Gerenciar o exercício das
funções administrativas no que tange a pessoal, supervisionando as atividades
de recrutamento, seleção e registro, bem como o acompanhamento e registro da
vida funcional dos servidores, promovendo o aperfeiçoamento de suas habilitações
profissionais e concedendo-lhes diretamente ou através de outras instituições
próprias, assistência social e patronal;
- Gerenciar, acompanhar e
supervisionar as atividades das coordenações e setores diretamente ligados a
este, como o setor de folha de pagamento, medicina e segurança do trabalho e
de recursos humanos;
- Auxiliar na elaboração de
políticas sobre a gestão de pessoal;
- Gerenciar as atividades de recrutamento,
seleção, registro e controle funcionais, pagamento e demais atividades
relativas aos servidores municipais;
- Desempenhar outras
atribuições afins.
|
|
Coordenador de Patrimônio
e Almoxarifado
|
- Estabelecer normas, em
conjunto com a área, para o uso, a guarda e a conservação dos bens móveis e
imóveis do Município;
- Providenciar a
classificação, por meio da orientação dos quadros efetivos, codificação e
manutenção atualizada dos registros dos bens patrimoniais do Município;
- Gerenciar, orientar e
fiscalizar as atividades referentes ao registro, tombamento e controle dos
bens patrimoniais na Prefeitura;
- Gerenciar a elaboração de
termos de responsabilidade relativos aos bens permanentes;
- Controlar os bens imóveis
municipais, ocupados a título de concessão, permissão e aforamento, mantendo
o controle permanente do cumprimento de suas obrigações contratuais;
- Gerenciar a fiscalização da
permissão, concessão, resgate, transferência de aforamento, recebimento de
foros e laudêmios, celebração de escrituras e registros da documentação dos
bens imóveis do Município;
- Gerenciar a fiscalização da
observância das obrigações contratuais assumidas por terceiros em relação ao
patrimônio da Prefeitura;
- Gerenciar o cadastramento de
bens imóveis edificados ou não, providenciando sua regularização junto aos
Cartórios competentes e promovendo, em conjunto com os demais órgãos da
Prefeitura, sua guarda;
- Gerenciar as atividades de
segurança patrimonial;
- Gerenciar, acompanhar e
informar o TCES - Tribunal de Contas do Espirito Santo os relatórios;
- Desempenhar outras
atribuições afins.
|
|
Coordenador de Tecnologia da Informação
|
- Coordenar e executar
políticas e o Plano Diretor de Informática da Administração Municipal;
- Promover, coordenar,
executar e monitorar o desenvolvimento e programação de sistemas
informatizados para a administração pública municipal;
- Gerir, acompanhar,
fiscalizar os projetos e contratos cujos objetos envolvam matéria de
tecnologia da informação e outras afins;
- Levantar, diagnosticar,
propor, projetar, gerenciar e implementar, coordenando o pessoal efetivo,
soluções visando à automação e racionalização do processo de trabalho;
- Coordenar a implantação de
novos sistemas, tanto os desenvolvidos internamente como os terceirizados ou
adquiridos de terceiros;
- Definir requisitos técnicos
e acompanhar o processo para aquisição de hardware e software nas fases de
conferência, instalação, teste, treinamento, migração, implantação e
monitoramento pós-implantação;
- Atuar como facilitador
junto aos usuários prestando esclarecimentos sobre funcionalidades do
hardware e software disponíveis na administração pública municipal;
- Participar de trabalhos em equipe,
gestão de projetos quanto ao seu escopo, prazo e risco;
- Padronizar e normalizar
todas as matérias pertinentes à tecnologia da informação;
- Adotar as medidas
necessárias quanto à disponibilização de recursos tecnológicos;
- Desempenhar outras
atribuições afins ou que lhe forem determinadas.
|
|
Coordenador de
Compras
|
- Coordenar a preparação de
licitação, de contratos para fornecimento de bens e serviços para o
Município;
- Coordenar a execução das
atividades relativas à padronização, aquisição, armazenamento, distribuição e
controle de material permanente e de consumo para a Prefeitura;
- Coordenar a execução das
atividades relativas à compra, zelando pelo cumprimento das normas legais de
licitação;
- Desempenhar outras
atribuições afins.
|
|
Coordenador de Folha de Pagamento
|
- Coordenar a conferência das
folhas de pagamento e dos demonstrativos das respectivas despesas das
Unidades Gestoras, supervisionando o trabalho dos profissionais envolvidos;
- Remeter os relatórios da
folha de pagamento ao setor financeiro para controle e providências quanto a
autorização de deposito bancário, orientar e controlar a preparação das
alterações mensais que impliquem modificações financeiras para servidores
através de documentos enviados a Coordenação de Folha de Pagamento (Processos
de produtividade, Boletim de Frequência, Ofícios diversos) devidamente
autorizados para lançamento, coordenar os processos para cálculo de diferença
salariais de vantagens pessoais, bem como instrução em processos de demanda
judicial;
- Coordenar, em conjunto com
os outros setores da Gerencia de Recursos Humanos, as ações implantadas pela
Secretaria de Administração em prol da eficiência da prestação do serviço
público em especial na administração de pessoal;
- Executar outras atividades
correlatas;
- Manter atualizada as
informações relacionadas aos assuntos de sua área de atuação;
- Desempenhar outras
atribuições afins.
|
|
Coordenador de Direitos, Recrutamento e Seleção
|
- Coordenar a elaboração,
implementação, administração e desenvolvimento de planos de carreiras;
- Coordenar a criação,
transformação e reavaliação de cargos;
- Controlar a quantidade e
dispositivos legais dos quadros de cargos e funções;
- Coordenar e acompanhar a avaliação
dos servidores em estágio probatório, avaliação de desempenho e pesquisa;
- Propor a elaboração de
normas e procedimentos quanto ao funcionamento do sistema de administração de
cargos e salários;
- Coordenar e planejar as
atividades de concessão dos direitos e vantagens a serem pagas aos servidores
municipais, tais como: gratificação de assiduidade, abono permanência,
férias;
- Emitir declarações
funcionais, coordenar e supervisionar, o controle de férias regulamentares
dos servidores, acompanhar as aposentadorias compulsórias;
- Orientar os servidores
quanto aos direitos e vantagens, analisar e registrar licenças de cunho
administrativo, tais como, luto, paternidade, redução de carga horária e
outros;
- Controlar a instrução e
encaminhamento ao IPRESP
- Instituto de Previdência
dos Servidores Municipais de Fundão - os processos referentes a
aposentadoria, incluindo documentação necessária a tramitação do processo,
tais como: financeiras, pasta funcional, etc;
- Desempenhar outras
atribuições afins.
|
|
Coordenação de Medicina e Segurança do Trabalho
|
- Coordenar os procedimentos
de avaliação da capacidade laborativa do servidor, no ingresso, permanência e
dispensa;
- Controlar os programas de segurança
do trabalho, verificando esquemas de prevenção, apresentando sugestões e
opinando sobre a viabilidade de novas medidas de segurança;
- Promover aplicação de
técnicas e métodos de trabalho voltados para segurança, qualidade e
produtividade;
- Orientar o cumprimento das
normas e medidas de segurança estabelecidas para o órgão ou secretaria
municipal;
- Coordenar programas de
prevenção de acidentes do trabalho, doença profissionais e do trabalho, com a
participação dos demais setores municipais, acompanhando e avaliando seus
resultados, bem como sugerindo constante atualização dos mesmos e estabelecendo
procedimentos a serem seguidos;
- Coordenar e desenvolver
metodologia para análise de requisições de servidores para afastamentos
decorrentes de doenças dos mesmos, por motivo de doença em pessoa da família,
de acidentes de trabalho e percurso que possam gerar afastamentos e
consequentes benefícios por incapacidade funcional, invalidez e/ou
readaptação funcional/mudança de função, licença maternidade, licença a
adotante, licença para amamentação e exame médico admissional;
- Desempenhar outras
atribuições afins.
|
|
Coordenação de Protocolo, Arquivo Geral
e Serviços Auxiliares
|
- Controlar o serviço de
postagens;
- Coordenar o controle de
acesso nas instalações da Sede Administrativa da PMF;
- Atuar na coordenação das
tarefas de sindico da sede administrativa da PMF;
- Propor Instruções Normativas
relativas aos procedimentos dos vigilantes e demais servidores sob sua
coordenação;
- Coordenar os serviços de
limpeza, conservação e copa;
- Coordenar, controlar e
supervisionar a execução das atividades de protocolo de processo e demais
documentos endereçados à Prefeitura, ou expedidos por esta, controlando,
inclusive, sua movimentação interna;
- Coordenar as atividades de
conferência, arquivamento e recuperação dos documentos e processos
administrativos;
- Coordenar as atividades de
organização e controle dos processos administrativos e dos documentos
arquivados para possibilitar posterior recuperação;
- Coordenar a guarda do
acervo arquivístico;
- Desempenhar outras
atribuições afins.
|
|
Assessor Especial
|
- Prestar assessoria à chefia
imediata e às demais chefias quando solicitado;
- Emitir pareceres em
processos, projetos ou outros instrumentos, na sua área de atuação;
- Elaborar projetos,
relatórios e planos de trabalho da sua área de especialização;
- Realizar estudos e
pesquisas de assuntos da sua área de especialização;
- Efetuar estudos e pesquisas
da sua área de atuação;
- Desempenhar outras
atribuições afins ou que lhe forem determinadas.
|
|
Assessor Técnico
|
- Assessorar tecnicamente o
superior imediato no processo de planejamento estratégico das atividades
técnicas;
- Assessorar tecnicamente a
definição das políticas de gestão de pessoas, na sua área de atuação;
- Auxiliar o secretário e
subsecretário na análise de documentação e processos;
- Coletar e fornecer
informações estratégicas para análise dos superiores;
- Analisar as informações
divulgadas pelo Gabinete;
- Participar e representar a
secretaria em reuniões, encontros e em eventos;
- Realizar reuniões e
encontros com o corpo técnico para otimização das atividades técnicas;
- Informar o corpo técnico
sobre capacitações e eventos condizentes com as atividades da secretaria;
- Estabelecer boas relações
com órgãos públicos federais, estaduais e empresas privadas;
- Cumprir outras atividades, compatíveis
com a natureza de suas funções, que lhe forem atribuídas.
|
|
SECRETARIA DE OBRAS E SERVIÇOS URBANOS
|
|
Secretário de
Obras, Infraestrutura e
Serviços Urbanos
|
- Exercer análise, orientação, coordenação e supervisão
dos órgãos e entidades da administração municipal nas áreas de sua
competência;
- Praticar os atos pertinentes às atribuições que lhes
forem outorgadas ou delegadas pelo Chefe do Poder Executivo;
- Propor, anualmente e dentro dos prazos regulamentares,
o orçamento dos órgãos de sua competência;
- Delegar, por ato expresso, atribuições aos seus
subordinados;
- Analisar e direcionar as reivindicações dos munícipes;
- Reunir, periodicamente, os gerentes dos órgãos que lhe são
subordinados, a fim de serem discutidos assuntos da área de sua competência;
- Decidir sobre recursos e reclamações referentes a atos
dos seus subordinados;
- Exercer outras atribuições que decorram da legislação
em vigor ou lhe sejam delegadas pelo superior hierárquico;
- Cumprir outras atividades,
compatíveis com a natureza de suas funções, que lhe forem atribuídas,
|
|
Subsecretário de
Obras
|
- Auxiliar o Secretário Municipal no exercício de suas
atribuições;
- Representar nas ausências o Secretário ou por sua
determinação expressa;
- Substituir o Secretário automaticamente em suas faltas
ou impedimentos e sucedê-lo em casos de vacância do cargo até nomeação de
novo titular pelo Chefe do Poder Executivo;
- Cumprir outras atividades,
compatíveis com a natureza de suas funções, que lhe forem atribuídas.
|
|
Subsecretário de
Infraestrutura e Serviços Urbanos
|
- Auxiliar o Secretário Municipal no exercício de suas
atribuições;
- Representar nas ausências o Secretário por sua
determinação expressa;
- Cumprir outras atividades,
compatíveis com a natureza de suas funções, que lhe forem atribuídas.
|
|
Administrador
Regional
|
- Detectar, avaliar e informar sobre problemas,
prioridades e reivindicações da população junto à Administração Municipal,
- Zelar pela preservação, conservação e defesa do domínio
público municipal, compreendido também o patrimônio ecológico,
- Integrar-se as iniciativas concernentes à Defesa Civil;
- Promover, apoiar e participar das atividades de
natureza cívico-cultural na sua região;
-Promover a conscientização dos servidores municipais,
integrantes da administração regional, sobre a natureza do Serviço Público e
suas responsabilidades, no sentido de aprimorar a qualidade dos recursos
humanos na prestação de serviços;
- Exercer a interlocução proativa, mantendo permanente
diálogo com representantes da sociedade civil, para exame de quaisquer
questões de interesses públicos, inclusive ensejando a presença das
autoridades Municipais sempre que julgar necessário.
|
|
Gerência
Jurídica
|
- Assessorar o Secretário e Subsecretários Municipais da
pasta nas atividades de gerenciamento, planejamento e monitoramento das ações
relacionadas ao controle e analise de processos;
- Promover, preparar, programar, coordenar e
supervisionar a análise de Minutas referentes as atividades da Secretaria;
- Outras atividades que lhe forem delegadas.
|
|
Gerência de
Infraestrutura
|
- Gerenciar a execução dos serviços de conservação galerias
de águas pluviais, supervisionando o trabalho das equipes responsáveis;
- Gerenciar a execução dos serviços de terraplanagem em
áreas públicas, abertura, alargamento e duplicação de vias públicas,
manutenção da rede de galerias do município;
- Gerenciar a manutenção e conservação dos cemitérios
municipais manutenção e Conservação da iluminação pública, supervisionando o
trabalho das equipes responsáveis;
- Efetuar outras atividades afins, no âmbito de sua
competência.
|
|
Gerência de
Serviços Urbanos
|
- Conservar parques, praças e jardins e a criação e
manutenção de áreas verdes na cidade; - Controlar o almoxarifado de materiais
de construção, supervisionando o trabalho das equipes responsáveis;
- Gerenciar a execução dos serviços de reparos em
calçadas, praças e manutenção de próprios municipais, supervisionando o
trabalho das equipes responsáveis;
- Gerenciar a execução dos serviços de conservação das
vias públicas do município;
- Gerenciar a manutenção e conservação dos cemitérios
municipais manutenção e Conservação da iluminação pública, supervisionando o
trabalho das equipes responsáveis;
- Efetuar outras atividades afins, no âmbito de sua
competência.
|
|
Gerência de
Fiscalização de
Limpeza Pública
|
- Gerenciar a execução dos serviços de limpeza pública do
Município, supervisionando o trabalho das equipes responsáveis;
- Supervisionar e orientar a criação de normatizações e
fiscalizações das ações e atividades relativas à política ambiental do
município;
- Estabelecer normas e procedimentos especiais para os
serviços de coleta de lixo nos edifícios comerciais e residenciais, mercado
municipal e áreas ocupadas com as feiras livres, bem como a coleta do lixo
hospitalares dos serviços de saúde;
- Gerenciar fixação dos limites das áreas de operação,
dos itinerários, da frequência e dos horários para coleta de lixo;
- Gerenciar a execução dos serviços capina, a varrição, a
lavagem de logradouros e a remoção de entulhos das vias públicas,
supervisionando o trabalho das equipes responsáveis;
- Programar, controlar e distribuir os veículos e
equipamentos a serem utilizados na limpeza pública;
- Executar atividades correlatas determinadas pelo
superior imediato.
|
|
Gerência de
Inspeção Técnica
|
- Realizar vistorias e inspeções nas obras do patrimônio
público ou de interesse da municipalidade;
- Emitir laudos técnicos e relatórios de vistorias;
- Efetuar outras atividades afins, no âmbito de sua
competência
|
|
Gerência de
Contratos e
Medições
|
- Gerenciar a realização de Estudos Técnicos
Preliminares, Termos de Referência de acordo com os interesses e necessidades
da municipalidade;
- Controlar e Fiscalizar contratos em execução no
município;
- Controlar vigência contratual, publicações, controle de
dotações orçamentárias, dentre outros;
- Executar atividades correlatas determinadas pelo
superior imediato.
|
|
Gerência de
Planejamento de
Obras Públicas
|
- Coordenar cronogramas, recursos, equipamentos e
informações do projeto
- Colaboração com os setores pertinentes, para
identificar e definir escopo, requisitos e objetivos.
- Garantir que as necessidades da administração pública
sejam atendidas à medida que o projeto evolui.
- Desenvolver outras atribuições correlatas.
|
|
Gerente de
Planejamento
Urbano
|
- Gerenciar o planejamento do Município e das ações e
políticas voltadas para a gestão estratégica e o desenvolvimento urbano,
supervisionando o trabalho das equipes responsáveis;
- Gerenciar as atividades concernentes ao Plano Diretor
Municipal;
- Coordenar as atividades concernentes à aprovação de
projetos e uso ocupação do solo municipal, supervisionando o trabalho das
equipes responsáveis;
- Desempenhar outras atribuições afins.
|
|
Gerência de
Controle de
Edificações
|
- Gerenciar as atividades concernentes à aprovação de
projetos, uso e ocupação do solo municipal, análises de viabilidades, emissão
de pareceres, certidões diversas e afins;
- Realizar consulta ao Plano Diretor Municipal e
gerenciar atividades concernentes ao PDM;
- Gerenciar e controlar os alvarás, pareceres, certidões
e afins, emitidos pelo setor;
- Desempenhar outras atribuições afins.
|
|
Gerência de
Fiscalização
|
- Gerenciar, supervisionar, avaliar e executar as atividades
realizadas no setor de Fiscalização dos Serviços Públicos, no que tange a
elaboração de ordens de serviços, programação semanal/ mensal das atividades
do setor, análise de solicitações, verificando a viabilidade do cumprimento,
pelos fiscais, análise dos relatórios dos fiscais;
- Acompanhar os procedimentos relacionados ao Processo
Administrativo Fiscal, visando assegurar seu trâmite correto, em todas as
etapas legais, supervisionando o trabalho das equipes responsáveis;
- Desempenhar outras atribuições, que por suas
características se incluam na sua esfera de competência;
|
|
Coordenador de
Manutenção das
Áreas Públicas
|
- Coordenar a preservação e manutenção das áreas públicas
do município;
- Coordenar as atividades concernentes à construção, à
manutenção e à conservação de obras, equipamentos públicos e mobiliário
urbano, em geral, supervisionando o trabalho das equipes responsáveis;
- Desempenhar outras atribuições afins.
|
|
Coordenador de
Controle de Iluminação
Pública
|
- Coordenar as atividades de manutenção da iluminação
pública no município;
- Auxiliar no mapeamento dos pontos de iluminação,
detectando avarias, necessidades e materiais necessários para realização dos
serviços;
- Acompanhar e coordenar as equipes de manutenção da
iluminação durante as atividades.
- Realizar levantamento e controle de estoque dos
materiais;
- Desempenhar outras atribuições afins.
|
|
Coordenador de
Manutenção e
Serviços
|
- Realizar manutenção preventiva nos imóveis e
patrimônios da administração pública municipal;
- Coordenar as ações para manter as unidades de saúde,
escolas municipais e prédios públicos em bom estado de conservação, inclusive
sinalização, supervisionando o trabalho das equipes responsáveis;
- Executar outras tarefas compatíveis com a sua função e
que forem determinadas pela administração.
|
|
Coordenador de LP
Reg. Praia
|
- Responsabilizar-se pelos serviços de limpeza pública e
coleta de lixo;
- Superintender, acompanhar, fiscalizar e atribuir
funções aos garis e demais servidores em exercício no serviço de limpeza
pública e coleta de lixo;
- Acompanhar o trabalho diário de limpeza pública e
coleta de lixo;
- Fiscalizar os serviços de aterro controlado; propor
medidas administrativas destinadas à melhorar o sistema de coleta de lixo e
limpeza pública;
- Acompanhar e fiscalizar o trabalho de limpeza de praças
e jardins; executar serviços de encarregado de pessoal e/ou turma;
- Executar outras tarefas compatíveis com a sua função e
que forem determinadas pela administração.
|
|
Coordenador de LP
Reg. Sede e Timbuí
|
- Responsabilizar-se pelos serviços de limpeza pública e
coleta de lixo;
- Superintender, acompanhar, fiscalizar e atribuir
funções aos garis e demais servidores em exercício no serviço de limpeza
pública e coleta de lixo;
- Acompanhar o trabalho diário de limpeza pública e
coleta de lixo;
- Fiscalizar os serviços de aterro controlado; propor
medidas administrativas destinadas a melhorar o sistema de coleta de lixo e
limpeza pública;
- Acompanhar e fiscalizar o trabalho de limpeza de praças
e jardins; executar serviços de encarregado de pessoal e/ou turma;
- Executar outras tarefas compatíveis com a sua função e
que forem determinadas pela administração.
|
|
Coordenador de
Visitas Técnicas
|
- Auxiliar nas visitas, emitir relatórios de vistorias;
- Organizar e manter o histórico de laudos e
documentações emitidas;
- Auxiliar nas vistorias e inspeções nas obras do
patrimônio público ou de interesse da municipalidade;
- Efetuar outras atividades afins, no âmbito de sua
competência."
|
|
Coordenador de
Controle de Info.
|
- Coordenar, gerenciar, e informar por meio do portal de transparência
TCEES - Tribunal de Contas do Espírito Santo dados sobre as obras concluídas,
supervisionando o trabalho das equipes responsáveis;
- Coordenar as ações para abastecer o portal de
transparência TCEES com a situação das obras em fase de licitação e obras em
execução;
- Desempenhar outras atribuições afins.
|
|
Coordenador de Estudo Técnicos das Contratações
|
- Desenvolver estudos técnicos visando as necessidades da
Administração Pública Municipal;
- Realizar levantamento de quantitativos, elaboração de
planilhas de controle;
- Desenvolver quadro de necessidades de acordo com cada
estudo realizado pertinentes as suas particularidades e peculiaridades;
- Desempenhar outras atribuições afins.
|
|
Coordenador de Projeto Básico
|
- Desenvolver e criar Projetos Básicos para licitações e
contratos;
- Controlar e fiscalizar contratos em execução no
município;
- Auxiliar no controle dos contratos, emitindo relatórios
e afins;
- Desempenhar outras atividades afins.
|
|
Coordenador de
Fiscalização de
Obras
|
- Coordenar a fiscalização de obras no município;
- Supervisionar a equipe de fiscalização e auxiliar na
elaboração de ordens de serviços, programação das ações fiscais, e afins;
- Analisar solicitações no que concerne a fiscalização do
Município, verificando a viabilidade do requerido;
- Auxiliar na elaboração de projetos e minutas de leis
concernentes as atividades da fiscalização do município;
- Desempenhar atribuições afins.
|
|
Coordenador de
Fiscalização de
Posturas
|
- Coordenar a fiscalização das posturas no município;
- Supervisionar a equipe de fiscalização e auxiliar na
elaboração de ordens de serviços, programação das ações fiscais, e afins;
- Analisar solicitações no que concerne a fiscalização do
Município, verificando a viabilidade do requerido;
- Auxiliar na elaboração de projetos e minutas de leis
concernentes as atividades da fiscalização do município;
- Desempenhar atribuições afins.
|
|
Coordenador de
Fiscalização de
Feiras, Mercados e
Transportes
|
- Coordenar a fiscalização das feiras, mercados e
transportes do município no município;
- Supervisionar a equipe de fiscalização e auxiliar na
elaboração de ordens de serviços, programação das ações fiscais, e afins;
- Analisar solicitações no que concerne a fiscalização do
Município, verificando a viabilidade do requerido;
- Auxiliar na elaboração de projetos e minutas de leis
concernentes as atividades da fiscalização do município;
- Desempenhar atribuições afins.
|
|
Assessor
Técnico
|
- Detectar, avaliar e informar sobre problemas,
prioridades e reivindicações da população junto à Administração Municipal,
- Zelar pela preservação, conservação e defesa do domínio
público municipal, compreendido também o patrimônio ecológico,
- Integrar-se as iniciativas concernentes à Defesa Civil;
- Promover, apoiar e participar das atividades de
natureza cívico-cultural na sua região;
- Promover a conscientização dos servidores municipais,
integrantes da administração regional, sobre a natureza do Serviço Público e
suas responsabilidades, no sentido de aprimorar a qualidade dos recursos
humanos na prestação de serviços;
- Exercer a interlocução proativa, mantendo permanente
diálogo com representantes da sociedade civil, para exame de quaisquer
questões de interesse públicos, inclusive ensejando a presença das
autoridades Municipais sempre que julgar necessário.
|
|
Chefe de Manutenção Predial e de obras públicas
|
- Acompanha e orienta as atividades de manutenção
corretiva e preventiva de equipamentos e infraestruturas prediais. Distribui
serviços aos funcionários, elabora escalas de trabalho e acompanha ordem de
serviços.
- Promover a realização de levantamentos/vistorias
periódicas nos prédios públicos municipais e nos passeios públicos para a
programação e controle das atividades de manutenção;
- Atender as solicitações dos órgãos/entidades da
Administração Municipal para execução de serviços emergenciais em suas
instalações;
- Levantar material necessário ao atendimento da demanda
de serviços de manutenção e reparos dos prédios e passeios públicos
municipais, assegurando a qualidade dos materiais utilizados;
- Elaborar orçamentos dos serviços de manutenção predial
a serem executados por terceiros;
- Emitir ordens de serviço e controlar o pessoal e a
execução dos serviços de manutenção predial;
- Estabelecer normas que assegurem a manutenção e
conservação do material e equipamentos utilizados nas obras e serviços;
- Acompanhar a execução de todas as obras de manutenção
das instalações dos Órgãos/Entidades municipais;
- Fiscalizar os serviços de manutenção dos prédios,
equipamentos e passeios públicos realizados por terceiros;
- Cumprir e fazer cumprir as normas de segurança do
trabalho;
- Exercer outras atividades compatíveis com a natureza de
suas atribuições e as que lhe forem determinadas pelo Secretário.
|
|
SECRETARIA MUNICIPAL DE
TURISMO E CULTURA
|
|
Secretário de Turismo e
Cultura
|
-
Exercer análise, orientação, coordenação e supervisão dos órgãos e entidades
da administração municipal nas áreas de sua competência;
-
Praticar os atos pertinentes às atribuições que lhes forem outorgadas ou
delegadas pelo Chefe do Poder Executivo;
-
Propor, anualmente e dentro dos prazos regulamentares, o orçamento dos órgãos
de sua competência;
-
Delegar, por ato expresso, atribuições aos seus subordinados;
-
Analisar e direcionar as reivindicações dos munícipes;
-
Reunir, periodicamente, os gerentes dos órgãos que lhe são subordinados, a
fim de serem discutidos assuntos da área de sua competência;
-
Decidir sobre recursos e reclamações referentes a atos dos seus subordinados;
-
Exercer outras atribuições que decorram da legislação em vigor ou
lhe sejam delegadas pelo superior hierárquico;
- Cumprir outras atividades,
compatíveis com a natureza de suas funções, que lhe forem atribuídas.
|
|
Subsecretário de Turismo e Cultura
|
- Auxiliar o Secretário
Municipal no exercício de suas atribuições;
- Representar, nas ausências,
o Secretário por sua determinação expressa;
- Desenvolver, no município e
de forma conjunta, a política de desenvolvimento das atividades inerentes ao
turismo, esporte e cultura;
- Promover a implantação e
execução de planos, programas, projetos e ações relacionadas ao esporte e ao
lazer no âmbito municipal;
- Acompanhar e controlar a
execução e vigência de contratos e convênios e outras formas de parcerias, na
área de suas responsabilidades;
- Promover a captação de
recursos técnicos, humanos e financeiros, visando o desenvolvimento do
esporte no município;
- Cumprir outras atividades,
compatíveis com a natureza de suas funções, que lhe forem atribuídas.
|
|
Gerente de Cultura
|
- Auxiliar o Secretário
Municipal no exercício de suas atribuições, nos assuntos referentes à cultura
do Município de Fundão;
- Orientar os servidores na
instrução dos processos de despesas relacionados a cultura;
- Gerenciar o acompanhamento dos
prazos legais em todos os procedimentos realizados pela Secretaria;
- Instruir a equipe
quanto as Instruções Normativas do município visando a funcionalidade e a
legalidade das ações da Secretaria voltadas a cultura.
- Analisar a legalidade dos
procedimentos administrativos relacionados a cultura, auxiliando o Secretário
Municipal;
- Gerenciar, planejar,
organizar e controlar as atividades culturais, organizando-as
administrativamente.
- Gerenciar, deflagrar,
elaborar documentos e acompanhar os processos de contratação e licitatórios
voltados a cultura, de competência da Secretaria.
- Gerenciar a celebração de
acordos de cooperação técnica, termos de fomento, de colaboração com as
organizações da sociedade civil, nos termos da Lei Federal nº 13.019/2014, na
área da cultura, assim como convênios com outros entes da federação.
-
Desempenhar outras atribuições afins ou que lhe forem determinadas
|
|
Gerente
De Turismo
|
- Auxiliar o Secretário
Municipal no exercício de suas atribuições, nos assuntos referentes ao
turismo do Município de Fundão;
- Orientar os servidores na
instrução dos processos de despesas relacionados ao turismo;
- Gerenciar o acompanhamento
dos prazos legais em todos os procedimentos realizados pela Secretaria;
- Instruir a equipe
quanto as Instruções Normativas do município visando a funcionalidade e a
legalidade das ações da Secretaria voltadas ao turismo;
- Analisar a legalidade dos
procedimentos administrativos relacionados ao turismo, auxiliando o
Secretário Municipal;
- Gerenciar, planejar,
organizar e controlar as atividades e programas turísticos, organizando-as
administrativamente.
- Gerenciar, deflagrar,
elaborar documentos e acompanhar os processos de contratação e licitatórios
voltados ao turismo, de competência da Secretaria.
- Gerenciar a celebração de
acordos de cooperação técnica, termos de fomento, de colaboração com as
organizações da sociedade civil, nos termos da Lei Federal nº 13.019/2014, na
área do turismo, assim como convênios com outros entes da federação.
-
Desempenhar outras atribuições afins ou que lhe forem determinadas
|
|
Coordenador de Desenvolvimento Cultural
|
-
Coordenar a organização e execução de programas de desenvolvimento de eventos
caráter popular, tradicionais, supervisionando e direcionando as equipes
responsáveis no sentido de implementar as políticas públicas
municipais voltadas a cultura.
-
Coordenar a elaboração e execução projetos relacionados à promoção e à
valorização da cultura do município, supervisionando e direcionando as
equipes responsáveis no sentido de implementar as políticas
públicas municipais;
-
Coordenar a execução de programas e projetos culturais no Município de
Fundão.
-
Coordenar e acompanhar a execução dos eventos culturais e festas populares
das quais o Município participe.
- Desempenhar outras
atribuições afins.
|
|
Coordenador de Promoção de Eventos
|
-
Coordenar a organização a promoção de eventos e programas de desenvolvimento
do turismo e de eventos caráter popular, tradicionais e de estímulo ao
turismo, supervisionando e direcionando as equipes responsáveis no sentido
de implementar as políticas públicas municipais;
-
Coordenar a elaboração e execução projetos relacionados à promoção e à
valorização da cultura do município supervisionando e direcionando as equipes
responsáveis no sentido de implementar as políticas públicas
municipais;
-
Coordenar e acompanhar os eventos culturais, festas populares e turísticos
das quais o Município participe. - Coordenar a atuação e trabalho dos demais
servidores que contribuam na organização e execução dos eventos.
-
Levantar a necessidade de qualquer contratação para atender a demanda
relacionada a promoção de eventos, seja para promoção do turismo, seja para
promoção da cultura, comunicando, imediatamente, aos gerentes.
-
Desempenhar outras atribuições afins.
|
|
Coordenador de Estudos e Projetos Turísticos
|
-
Coordenar a organização e execução de estudos e projetos de desenvolvimento
do turismo, supervisionando e direcionando as equipes responsáveis no sentido
de implementar as políticas públicas municipais;
-
Coordenar a elaboração de projetos relacionados à promoção e à valorização do
turismo do município, supervisionando e direcionando as equipes responsáveis
no sentido de implementar as políticas públicas municipais;
-
Coordenar a execução de programas e projetos turísticos no Município de
Fundão.
-
Coordenar e acompanhar a execução dos estudos e projetos turísticos dos quais
o Município participe.
-
Desempenhar outras atribuições afins
|
|
Assessor
Especial
|
- Prestar assessoria à chefia
imediata e às demais chefias quando solicitado;
- Emitir pareceres em
processos, projetos ou outros instrumentos, na sua área de atuação;
- Elaborar projetos,
relatórios e planos de trabalho da sua área de especialização;
- Realizar estudos e
pesquisas de assuntos da sua área de especialização;
- Efetuar estudos e pesquisas
da sua área de atuação;
- Desempenhar outras atribuições
afins ou que lhe forem determinadas.
|
|
Assessor
Técnico
|
- Assessorar tecnicamente o
superior imediato no processo de planejamento estratégico das atividades
técnicas;
- Assessorar tecnicamente a definição
das políticas de gestão de pessoas, na sua área de atuação;
- Auxiliar o secretário e
subsecretário na análise de documentação e processos;
- Coletar e fornecer
informações estratégicas para análise dos superiores;
- Analisar as informações
divulgadas pelo Gabinete;
- Participar e representar a
secretaria em reuniões, encontros e em eventos;
- Realizar reuniões e
encontros com o corpo técnico para otimização das atividades técnicas;
- Informar o corpo técnico
sobre capacitações e eventos condizentes com as atividades da secretaria;
- Estabelecer boas relações
com órgãos públicos federais, estaduais e empresas privadas;
- Cumprir outras atividades,
compatíveis com a natureza de suas funções, que lhe forem atribuídas.
|
|
SECRETARIA MUNICIPAL DE ESPORTES, LAZER E JUVENTUDE
|
|
Secretário de Esportes,
Lazer e Juventude
|
-
Exercer análise, orientação, coordenação e supervisão dos órgãos e entidades
da administração municipal nas áreas de sua competência;
-
Praticar os atos pertinentes às atribuições que lhes forem outorgadas ou
delegadas pelo Chefe do Poder Executivo;
-
Propor, anualmente e dentro dos prazos regulamentares, o orçamento dos órgãos
de sua competência;
-
Delegar, por ato expresso, atribuições aos seus subordinados;
-
Analisar e direcionar as reivindicações dos munícipes;
-
Reunir, periodicamente, os gerentes dos órgãos que lhe são subordinados, a
fim de serem discutidos assuntos da área de sua competência;
-
Decidir sobre recursos e reclamações referentes a atos dos seus subordinados;
-
Exercer outras atribuições que decorram da legislação em vigor ou
lhe sejam delegadas pelo superior hierárquico;
- Cumprir outras atividades,
compatíveis com a natureza de suas funções, que lhe forem atribuídas.
|
|
Subsecretário de Esportes, Lazer e Juventude
|
- Auxiliar o Secretário
Municipal no exercício de suas atribuições;
- Representar, nas ausências,
o Secretário por sua determinação expressa;
- Desenvolver, no município e
de forma conjunta, a política de desenvolvimento das atividades inerentes ao
esporte, lazer e juventude;
- Promover a implantação e
execução de planos, programas, projetos e ações relacionadas ao esporte,
lazer e juventude no âmbito municipal;
- Acompanhar e controlar a
execução e vigência de contratos e convênios e outras formas de parcerias, na
área de suas responsabilidades;
- Promover a captação de
recursos técnicos, humanos e financeiros, visando o desenvolvimento do
esporte, lazer e juventude no município;
- Cumprir outras atividades,
compatíveis com a natureza de suas funções, que lhe forem atribuídas.
|
|
Gerente de Esportes, Lazer e Juventude
|
- Auxiliar o Secretário
Municipal no exercício de suas atribuições, nos assuntos referentes ao
esporte, lazer e juventude do Município de Fundão;
- Orientar os servidores na
instrução dos processos de despesas relacionados ao esporte, lazer e
juventude;
- Gerenciar o acompanhamento
dos prazos legais em todos os procedimentos realizados pela Secretaria;
- Instruir a equipe quanto as Instruções Normativas do
município visando a funcionalidade e a legalidade das ações da Secretaria
voltadas ao esporte, lazer e juventude.
- Analisar a legalidade dos
procedimentos administrativos relacionados ao esporte, lazer e juventude,
auxiliando o Secretário Municipal;
- Gerenciar, planejar e
controlar as atividades esportivas, de lazer e juventude, organizando-as
administrativamente.
- Gerenciar, deflagrar,
elaborar documentos e acompanhar os processos de contratação e licitatórios
voltados à promoção do esporte, lazer e juventude, de competência da
Secretaria.
- Gerenciar a celebração de
acordos de cooperação técnica, termos de fomento, de colaboração com as
organizações da sociedade civil, nos termos da Lei Federal nº 13.019/2014, na
área do esporte, lazer e juventude, assim como convênios com outros entes da
federação.
-
Desempenhar outras atribuições afins ou que lhe forem determinadas
|
|
Coordenador de Esportes Amador e Profissional
|
-
Coordenar a organização e execução de programas de desenvolvimento de eventos
esportivos amadores e profissionais, supervisionando e direcionando as
equipes responsáveis no sentido de implementar as políticas
públicas municipais.
-
Coordenar a elaboração e execução projetos relacionados à promoção do esporte
amador e profissional do município, supervisionando e direcionando as equipes
responsáveis no sentido de implementar as políticas públicas
municipais;
-
Coordenar a execução de programas e projetos esportivos no Município de
Fundão.
-
Coordenar a escalação e atuação das pessoas e servidores que trabalharão no
evento.
-
Definir a programação dos eventos e zelar pelo seu cumprimento.
- Desempenhar outras
atribuições afins.
|
|
Coordenador de Infraestrutura Esportiva e Lazer
|
-
Coordenar a organização e execução de programas de desenvolvimento de eventos
esportivos amadores e profissionais, supervisionando e direcionando as
equipes responsáveis no sentido de implementar as políticas
públicas municipais.
-
Coordenar a instalação, montagem e desmontagem dos equipamentos e estruturas
necessárias a realização de qualquer evento esportivo ou de lazer.
-
Coordenar e acompanhar os eventos esportivos e de lazer dos quais o Município
participe.
-
Coordenar a atuação e trabalho dos demais servidores que contribuam na
organização e execução dos eventos.
-
Levantar a necessidade de qualquer contratação para atender a demanda
relacionada a promoção de eventos esportivos ou de lazer, comunicando,
imediatamente, ao gerente.
-
Desempenhar outras atribuições afins.
|
|
Coordenador de Políticas Voltadas a Juventude
|
-
Coordenar a organização e execução de estudos e projetos de desenvolvimento
da juventude, supervisionando e direcionando as equipes responsáveis no
sentido de implementar as políticas públicas municipais;
-
Coordenar a elaboração de projetos relacionados à promoção e à valorização da
juventude no Município, supervisionando e direcionando as equipes
responsáveis no sentido de implementar as políticas públicas
municipais;
-
Coordenar a execução de programas e projetos voltados a juventude no
Município de Fundão.
-
Coordenar a execução de políticas públicas voltadas ao incentivo do estudo,
leitura e esportes por parte dos jovens.
-
Desempenhar outras atribuições afins
|
|
Assessor
Especial
|
- Prestar assessoria à chefia
imediata e às demais chefias quando solicitado;
- Emitir pareceres em
processos, projetos ou outros instrumentos, na sua área de atuação;
- Elaborar projetos, relatórios
e planos de trabalho da sua área de especialização;
- Realizar estudos e
pesquisas de assuntos da sua área de especialização;
- Efetuar estudos e pesquisas
da sua área de atuação;
- Desempenhar outras
atribuições afins ou que lhe forem determinadas.
|
|
Assessor
Técnico
|
- Assessorar tecnicamente o
superior imediato no processo de planejamento estratégico das atividades
técnicas;
- Assessorar tecnicamente a
definição das políticas de gestão de pessoas, na sua área de atuação;
- Auxiliar o secretário e
subsecretário na análise de documentação e processos;
- Coletar e fornecer
informações estratégicas para análise dos superiores;
- Analisar as informações
divulgadas pelo Gabinete;
- Participar e representar a
secretaria em reuniões, encontros e em eventos;
- Realizar reuniões e
encontros com o corpo técnico para otimização das atividades técnicas;
- Informar o corpo técnico
sobre capacitações e eventos condizentes com as atividades da secretaria;
- Estabelecer boas relações
com órgãos públicos federais, estaduais e empresas privadas;
- Cumprir outras atividades,
compatíveis com a natureza de suas funções, que lhe forem atribuídas.
|
|
SECRETARIA DE TRABALHO, DE HABITAÇÃO, ASSISTENCIA E DEFESA
SOCIAL
|
|
Secretário
Municipal
|
- Exercer
análise, orientação, coordenação e supervisão dos órgãos e entidades da
administração municipal nas áreas de sua competência;
-
Praticar os atos pertinentes às atribuições que lhes forem outorgadas ou
delegadas pelo Chefe do Poder Executivo;
-
Propor, anualmente e dentro dos prazos regulamentares, o orçamento dos órgãos
de sua competência;
-
Delegar, por ato expresso, atribuições aos seus subordinados;
-
Analisar e direcionar as reivindicações dos munícipes;
-
Reunir periodicamente, os gerentes dos órgãos que lhe são subordinados, a fim
de serem discutidos assuntos da área de sua competência;
-
Decidir sobre recursos e reclamações referentes a atos dos seus subordinados;
-
Exercer outras atribuições que decorram da legislação em vigor ou
lhe sejam delegadas pelo superior hierárquico;
-
Cumprir outras atividades, compatíveis com a natureza de suas funções, que
lhe forem atribuídas.
|
|
Subsecretário de Trabalho, de Hab. E Assis. Social
|
-
Auxiliar o Secretário Municipal no exercício de suas atribuições;
-
Representar nas ausências o Secretário ou por sua determinação expressa;
-
Substituir o Secretário automaticamente em suas faltas ou impedimentos e
sucedê-lo em casos de vacância do cargo até nomeação de novo titular pelo
Chefe do Poder Executivo;
-
Cumprir outras atividades, compatíveis com a natureza de suas funções, que
lhe forem atribuídas.
|
|
Subsecretário de Defesa Social
|
- Auxiliar o Secretário
Municipal no exercício de suas atribuições;
- Representar nas ausências o
Secretário ou por sua determinação expressa;
- Substituir o Secretário
automaticamente em suas faltas ou impedimentos e sucedê-lo em casos de
vacância do cargo até nomeação de novo titular pelo Chefe do Poder Executivo;
- Cumprir outras atividades,
compatíveis com a natureza de suas funções, que lhe forem atribuídas.
|
|
Gerente
Administrativo
|
-
Gerenciar toda manutenção das atividades que garantem o andamento correto das
funções de apoio administrativo, supervisionando o trabalho das equipes
responsáveis;
-
Gerenciar a equipe, respondendo pelos recursos humanos, supervisionando o
setor de compras dando assessoria ao Secretário, elaborando relatórios
gerenciais e conduzir reuniões de recursos materiais e financeiros da área
providenciando meios para que as atividades sejam desenvolvidas em
conformidade com as normas e procedimentos técnicos;
- Atuar
de forma integrada com as demais gerências e coordenações, no âmbito de
auxiliar e participar nas ações voltadas a ação social, habitação, trabalho e
cidadania;
-
Cumprir outras atividades, compatíveis com a natureza de suas funções, que
lhe forem atribuídas.
|
|
Gerente do PROCON Municipal
|
-
Gerenciar a equipe, respondendo pelos recursos humanos, supervisionando o
setor de compras dando assessoria ao Secretário, elaborando relatórios
gerenciais e conduzir reuniões de recursos materiais e financeiros da área
providenciando meios para que as atividades sejam desenvolvidas em
conformidade com as normas e procedimentos técnicos;
-
Planejar, elaborar, propor, coordenar a execução da política municipal de
proteção e defesa do consumidor;
-
Gerenciar as ações de recebimento, avaliação e apuração de consultas e
denúncias apresentadas por entidades representativas ou pessoas jurídicas de
direito público ou privado ou por consumidores individuais;
-
Prestar aos consumidores orientação permanente sobre seus direitos e
garantias;
-
Informar, conscientizar e motivar o consumidor, por intermédio dos diferentes
meios de comunicação;
-
Representar junto ao Ministério Público competente, para fins de adoção de
medidas processuais, penais e civis, no âmbito de suas atribuições;
-
Convencionar com fornecedores de produtos e prestadores de serviços, ou com
suas entidades representativas, a adoção de normas coletivas de consumo;
-
Gerenciar a realização de mediação individual ou coletiva de conflitos de
consumo;
-
Gerenciar a realização de estudos e pesquisas sobre o mercado de consumo;
-
Manter cadastro de entidades participantes do Sistema Municipal de Defesa do
Consumidor;
-
Cumprir outras atividades, compatíveis com a natureza de suas funções, que
lhe forem atribuídas.
|
|
Gerente de
Defesa Civil
|
- Gerenciar
procedimentos e supervisionar o trabalho das equipes responsáveis, de modo a
proporcionar ampla participação da comunidade nas ações de defesa,
especialmente nas atividades de planejamento e ações de respostas a desastres
e reconstrução;
-
Gerenciar a implementação dos planos diretores, planos de
contingências e planos de operações de defesa civil;
-
Gerenciar e fiscalizar a execução dos recursos do Fundo Municipal de Defesa
Civil;
- Conjugar
esforços para a realização de capacitações de recursos humanos para as
ações de defesa civil e promover o desenvolvimento de associações de
voluntários;
-
Apresentar semestralmente a programação de cursos e treinamentos dos agentes
de Defesa Civil;
-
Gerenciar as ações de análise das áreas de risco e articular a intervenção
preventiva, o isolamento e a evacuação da população das áreas de risco
intensificado e das edificações vulneráveis;
-
Gerenciar o banco de dados e de mapas temáticos sobre ameaças múltiplas,
vulnerabilidade e mobiliamento do território e nível de riscos;
-
Prover para que a Secretaria Estadual de Defesa Civil e a Secretaria Nacional
de Defesa Civil sejam periodicamente informadas sobre a ocorrência de
desastres e sobre atividades da Defesa Civil do Município;
-
Gerenciar a realização de exercícios simulados, com a participação da
população, para treinamento das equipes e aperfeiçoamento dos planos de
contingência;
-
Articular a realização da avaliação de danos e prejuízos das áreas atingidas
por desastres, e o preenchimento dos formulários de S2ID (Sistema Integrado
de Informações de Desastre);
-
Propor à autoridade competente a Declaração de Situação de Emergência e de
Estado de Calamidade Pública, de acordo com os critérios estabelecidos pelo
Conselho Nacional de Defesa Civil - CONDEC;
-
Gerenciar a execução da coleta e da distribuição dos suprimentos recebidos e
arrecadados em situações de desastres;
-
Planejar a organização e a administração de abrigos provisórios para
assistência à população em situação de desastres;
-
Gerenciar a mobilização comunitária e a implantação de Núcleo Comunitário de
Proteção em Defesa Civil - NUPDEC, especialmente nas áreas de riscos
intensificados;
-
Gerenciar a implantação de programas de treinamento de voluntários;
-
Gerenciar a implementação dos comandos operacionais a serem
utilizados como ferramenta gerencial para dirigir, controlar e coordenar as
ações emergenciais em circunstâncias de desastres;
-
Articular-se com as Regionais Estaduais de Proteção em Defesa Civil - REPDEC
e com a Secretaria Estadual de Defesa Civil - SEDEC;
-
Cumprir outras atividades compatíveis com a natureza de suas funções, que lhe
forem atribuídas.
|
|
Gerente de Programas e Conselhos Municipais
|
-
Coordenar, fiscalizar e assegurar a permanência e atuação dos conselhos
municipais de vinculados a secretaria municipal de trabalho, habitação,
assistência e defesa social (SETHADES), acompanhando os trabalhos e a
assiduidade dos conselheiros.
-
Preencher, acompanhar, fiscalizar preenchimentos de relatórios, dados e
informações solicitadas pelos Ministérios Federais e Secretarias Estaduais, a
SETHADES.
-
Acompanhar e fiscalizar convênios, emendas e repasses encaminhados a
SETHADES.
- Auxiliar
diretamente o secretário nas prestações de contas de recursos municipais,
estaduais e federais vinculados aos Fundos de responsabilidade da SETHADES.
-
Efetuar estudos e pesquisas da sua área de atuação;
-
Desempenhar outras atribuições afins ou que lhe forem determinadas.
|
|
Gerente de Regularização Fundiária
|
-
Auxiliar o Secretário Municipal no exercício de suas atribuições;
-
Gerenciar e acompanhar a Política Municipal de Habitação e de regularização
Fundiária, mediante programas de acesso da população à habitação, bem como à
melhoria da moradia e das condições de habitabilidade como elemento
essencial no atendimento do princípio da função social da cidade,
supervisionando o trabalho das equipes responsáveis;
-
Promover programas de habitação popular em articulação com os órgãos
federais, regionais e estaduais e demais organizações da sociedade civil,
supervisionando o trabalho das equipes responsáveis;
-
Gerenciar os programas de regularização e a titulação das áreas ocupadas pela
população de baixa renda, passíveis de implantação de programas
habitacionais, supervisionando o trabalho das equipes responsáveis;
-
Propor a captação de recursos para projetos e programas específicos junto aos
órgãos, entidades e programas internacionais, federais e estaduais de
habitação;
-
Gerenciar as ações de reassentamento das famílias residentes em áreas
insalubres, de risco ou de preservação ambiental, supervisionando o trabalho
das equipes responsáveis;
-
Gerenciar as ações de promoção da regularização fundiária e urbanização em
áreas ocupadas por população de baixa renda (renda familiar até três salários
mínimos), mediante normas especiais de urbanização, uso e ocupação do solo e
edificações, consideradas a situação socioeconômica da população e as normas
ambientais;
-
Cumprir outras atividades, compatíveis com a natureza de suas funções, que
lhe forem atribuídas.
|
|
Gerente de Segurança Alimentar
|
-
Auxiliar o Secretário Municipal no exercício de suas atribuições;
-
Gerenciar programas e projetos da Política de Segurança Alimentar e
Nutricional no Município;
-
Gerenciar o Programa de Aquisição de Alimentos da Agricultura Familiar;
-Realizar e promover estudos e análises estratégicas sobre segurança
alimentar, para subsidiar a implementação da Política de Segurança Alimentar
e Nutricional;
-
Planejar e Gerenciar a implementação de programas e projetos que incentivem a
oferta de refeição de qualidade, a preços acessíveis, a populações
vulneráveis;
- Gerenciar
e articular programas e projetos de mobilização e educação da cidadania para
a segurança alimentar;
-
Estabelecer critérios de cooperação para a elaboração e implementação de
projetos públicos oriundos da sociedade civil de interesse da Política de
Segurança Alimentar e Nutricional;
-
Articular-se políticas de segurança alimentar;
-
Desenvolver ações de sensibilização e mobilização da sociedade civil para promover
a Segurança Alimentar e o combate à fome.
-
Cumprir outras atividades, compatíveis com a natureza de suas funções, que
lhe forem atribuídas
|
|
Assessor
Técnico
|
-
Prestar assessoria à chefia imediata e às demais chefias quando solicitado;
-
Emitir pareceres opinativos em processos, projetos ou outros instrumentos, na
sua área de atuação;
-
Elaborar projetos, relatórios e planos de trabalho da sua área de
especialização;
-
Realizar estudos e pesquisas de assuntos da sua área de especialização;
-
Efetuar estudos e pesquisas da sua área de atuação;
-
Desempenhar outras atribuições afins ou que lhe forem determinadas.
|
|
Assessor
Especial
|
- Prestar assessoria à chefia
imediata e às demais chefias quando solicitado;
- Emitir pareceres em
processos, projetos ou outros instrumentos, na sua área de atuação;
- Elaborar projetos,
relatórios e planos de trabalho da sua área de especialização;
- Realizar estudos e
pesquisas de assuntos da sua área de especialização;
- Efetuar estudos e pesquisas
da sua área de atuação;
- Desempenhar outras
atribuições afins ou que lhe forem determinadas.
|
|
Coordenador de Defesa Civil e Orla Marítima
|
- Coordenar em conjunto com a
Defesa Civil, as ações de defesa civil, defesa da Orla especialmente nas
atividades de planejamento e ações de respostas a desastres e reconstrução,
em atenção à orla municipal, supervisionando o trabalho das equipes efetivas
responsáveis;
- Supervisionar, controlar e
avaliar o desempenho das unidades e dos servidores;
- Promover aplicação de
técnicas e métodos de trabalho voltados para qualidade e produtividade;
- Gerenciar e coordenar as
equipes de guarda-vidas, realizar a distribuição dos guarda-vidas nos postos
e supervisionar as atividades desenvolvidas pelos guarda-vidas;
- Controlar a frequência dos
guarda-vidas, remetendo-a diariamente ao seu superior imediato(gerente);
- Participar de reuniões e
elaborar relatórios diários de ocorrências;
- Promover a interlocução
entre os guarda-vidas e a Coordenação de Salvamento Aquático, nas situações
de anormalidade;
- Desempenhar funções
administrativas necessárias à execução de suas atribuições ou inerentes às
suas atribuições;
- Desempenhar com zelo e com
presteza as missões que lhe forem confiadas;
- Zelar pela economia, guarda
e conservação dos recursos de caráter material à sua disposição,
utilizando-os unicamente para trabalhos de interesse da PMF;
- Desempenhar outras
atribuições que, por suas características, se incluam na sua esfera de
competência.
|
|
Coordenador de Habitação e Regularização Fundiária
|
-
Coordenar e acompanhar a Política Municipal de Habitação e de regularização
Fundiária, mediante programas de acesso da população à habitação, bem como à
melhoria da moradia e das condições de habitabilidade como elemento
essencial no atendimento do princípio da função social da cidade,
supervisionando o trabalho das equipes responsáveis;
-
Promover programas de habitação popular em articulação com os órgãos
federais, regionais e estaduais e demais organizações da sociedade civil,
supervisionando o trabalho das equipes responsáveis;
-
Gerenciar os programas de regularização e a titulação das áreas ocupadas pela
população de baixa renda, passíveis de implantação de programas
habitacionais, supervisionando o trabalho das equipes responsáveis;
-
Propor a captação de recursos para projetos e programas específicos junto aos
órgãos, entidades e programas internacionais, federais e estaduais de
habitação;
-
Coordenar as ações de reassentamento das famílias residentes em áreas
insalubres, de risco ou de preservação ambiental, supervisionando o trabalho
das equipes responsáveis;
- Coordenar
as ações de promoção da regularização fundiária e urbanização em áreas
ocupadas por população de baixa renda (renda familiar até três salários
mínimos), mediante normas especiais de urbanização, uso e ocupação do solo e
edificações, consideradas a situação socioeconômica da população e as normas
ambientais;
-
Cumprir outras atividades, compatíveis com a natureza de suas funções, que
lhe forem atribuídas.
|
|
Coordenador da
Casa de Passagem
|
-
Coordenar os recursos financeiros, providenciado os materiais necessários
para o bom andamento do serviço, bem como da higiene, segurança alimentar e
dignidade dos usuários;
-
Coordenar as ações de acompanhar o acolhimento ou desacolhimento de
cada criança ou adolescentes;
- Aprovar,
em conjunto com os técnicos, plano de atendimento de cada indivíduo
institucionalizado, remetendo para o Centro de Referência Especializado de
Assistência Social, para inserção em programas sócio assistencial e
fortalecimento dos vínculos comunitários e familiares;
-
Coordenar as ações de reinserção familiar de cada usuário;
-
Coordenar a equipe de trabalho do Serviço de Acolhimento e propiciar
condições de trabalho para os técnicos e servidores que atenderem diretamente
as demandas;
-
Coordenar as ações de atendimento médico, psicológico e outros
especializados, necessários para habilitação ou reabilitação de cada
indivíduo institucionalizado;
-
Remeter à autoridade judiciária relatório circunstanciado acerca da situação
de cada criança ou adolescente acolhido e sua família, para fins de
reavaliação prevista no §1° do art. 19 do Estatuto da Criança e do
Adolescente;
-
Produzir relatório mensal de atendimento, devendo ser remetido para o Órgão
Gestor da Política Municipal de Assistência Social, inclusive com o
demonstrativo físico-financeiro;
-
Cumprir outras atividades, compatíveis com a natureza de suas funções, que
lhe forem atribuídas.
|
|
Coordenação de
Assistência Social
|
-
Coordenar, desenvolver e supervisionar a execução da política municipal de
desenvolvimento, assistência e promoção social;
-
Executar o planejamento e a supervisão da execução das atividades e programas
assistenciais e promocionais no campo social;
-
Realizar o levantamento dos problemas sociais do município, localizando os
pontos críticos, priorizando as áreas de intervenção da ação municipal;
-
Manter estreita coordenação com órgãos de promoção e de assistência social,
estadual e federal;
-
Participar de atividades de assistência e promoção social, através de
convênios com entidades públicas e particulares;
-
Coordenar os programas sociais, com exceção da Bolsa Família, elaborando e
executando programas de amparo à criança, ao adolescente, a família, ao idoso
e ao migrante;
-
Planejar, organizar a execução, com a participação de técnicos, os cursos de
treinamento de formação e reciclagem dos servidores que atuam nas unidades
subordinadas;
-
Estimular a organização e a participação da comunidade no levantamento,
discussão e solução de problemas relacionados com a ação social da
municipalidade;
-
Coordenar, controlar e avaliar as atividades de assistência social, prestadas
por instituições da comunidade, que recebem subvenção ou auxílio da
municipalidade;
-
Cumprir outras atividades, compatíveis com a natureza de suas funções, que
lhe forem atribuídas.
|
|
Coordenador do
CREAS
|
-
Articular, acompanhar e avaliar o processo de implantação do CREAS e seu (s)
serviço (s), quando for o caso;
- Coordenar
as rotinas administrativas, os processos de trabalho e os recursos humanos da
Unidade;
-
Participar da elaboração, acompanhamento, implementação e avaliação
dos fluxos e procedimentos adotados, visando garantir a efetivação das
articulações necessárias;
-
Subsidiar e participar da elaboração dos mapeamentos da área de vigilância
socioassistencial do órgão gestor de Assistência Social;
-
Coordenar a relação cotidiana entre CREAS e as unidades referenciadas ao
CREAS no seu território de abrangência;
-
Coordenar o processo de articulação cotidiana com as demais unidades e
serviços socioassistenciais, especialmente os CRAS e Serviços de Acolhimento,
na sua área de abrangência;
-
Coordenar o processo de articulação cotidiana com as demais políticas
públicas e os órgãos de defesa de direitos, recorrendo ao apoio do órgão
gestor de Assistência Social, sempre que necessário;
-
Definir com a equipe a dinâmica e os processos de trabalho a serem
desenvolvidos na Unidade;
-
Discutir com a equipe técnica a adoção de estratégias e ferramentas
teórico-metodológicas que possam qualificar o trabalho;
-
Definir com a equipe os critérios de inclusão, acompanhamento e desligamento
das famílias e indivíduos nos serviços ofertados no CREAS;
-
Coordenar o processo, com a equipe, unidades referenciadas e rede de
articulação, quando for o caso, do fluxo de entrada, acolhida,
acompanhamento, encaminhamento e desligamento das famílias e indivíduos no
CREAS;
-
Coordenar a execução das ações, assegurando diálogo e possibilidades de
participação dos profissionais e dos usuários;
-
Coordenar a oferta e o acompanhamento do (s) serviço (s), incluindo o
monitoramento dos registros de informações e a avaliação das ações
desenvolvidas;
-
Coordenara alimentação dos registros de informação e monitorar o envio
regular de informações sobre o CREAS e as unidades referenciadas,
encaminhando-os ao órgão gestor;
- Contribuir
para a avaliação, por parte do órgão gestor, dos resultados obtidos pelo
CREAS;
-
Participar das reuniões de planejamento promovidas pelo órgão gestor de
Assistência Social e representar a Unidade em outros espaços, quando
solicitado;
-
Identificar as necessidades de ampliação do RH da Unidade e/ou capacitação da
equipe e informar o órgão gestor de Assistência Social;
-
Coordenar os encaminhamentos à rede e seu acompanhamento;
-
Cumprir outras atividades, compatíveis com a natureza de suas funções, que
lhe forem atribuídas.
|
|
Coordenador do
CRAS
|
-
Articular, acompanhar e avaliar o processo de implantação do CRAS e
a implementação dos programas, serviços, projetos de proteção
social básica operacionalizadas nessa unidade;
- Coordenar
a execução e o monitoramento dos serviços, o registro de informações e a
avaliação das ações, programas, projetos, serviços e benefícios;
-
Participar da elaboração, acompanhar e avaliar os fluxos e procedimentos para
garantir a efetivação da referência e contrarreferência;
-
Coordenar a execução das ações, de forma a manter o diálogo e garantir a
participação dos profissionais, bem como das famílias inseridas nos serviços
ofertados pelo CRAS e pela rede prestadora de serviços no território;
-
Definir, com participação da equipe de profissionais, os critérios de
inclusão, acompanhamento e desligamento das famílias, dos serviços ofertados
no CRAS;
-
Coordenar a definição, junto com a equipe de profissionais e representantes
da rede socioassistencial do território, o fluxo de entrada, acompanhamento,
monitoramento, avaliação e desligamento das famílias e indivíduos nos
serviços de proteção social básica da rede socioassistencial referenciada ao
CRAS;
-
Promover a articulação entre serviços, transferência de renda e benefícios
socioassistenciais na área de abrangência do CRAS;
-
Definir, junto com a equipe técnica, os meios e as ferramentas
teórico-metodológicos de trabalho social com famílias e dos serviços de
convivência;
-
Contribuir para avaliação, a ser feita pelo gestor, da eficácia, eficiência e
impactos dos programas, serviços e projetos na qualidade de vida dos
usuários;
-
Efetuar ações de mapeamento, articulação e potencialização da rede
socioassistencial no território de abrangência do CRAS e fazer a gestão local
desta rede;
-
Efetuar ações de mapeamento e articulação das redes de apoio informais
existentes no território (lideranças comunitárias, associações de bairro);
-
Coordenar a alimentação de sistemas de informação de âmbito local e monitorar
o envio regular e nos prazos, de informações sobre os serviços
socioassistenciais referenciados;
-
Participar dos processos de articulação intersetorial no território do CRAS;
-
Averiguar as necessidades de capacitação da equipe de referência e informar a
Secretaria competente;
-
Planejar e coordenar o processo de busca ativa no território de abrangência
do CRAS, em consonância com diretrizes do setor de Assistência Social;
-
Participar das reuniões de planejamento promovidas pela Secretaria Municipal,
contribuindo com sugestões estratégicas para a melhoria dos serviços a serem
prestados;
-
Participar de reuniões sistemáticas na Secretaria Municipal, com presença de
coordenadores de outro(s) CRAS (quando for o caso) e de coordenador (es) do
CREAS (ou, na ausência deste, de representante da proteção especial);
-
Cumprir outras atividades, compatíveis com a natureza de suas funções, que
lhe forem atribuídas.
|
|
Coordenador do Bolsa Família
|
-
Assumir a interlocução política entre a prefeitura, o MDS e o estado para a
implementação do Bolsa Família e do Cadastro Único;
-
Coordenar a relação entre as secretarias de assistência social, educação e
saúde para o acompanhamento dos beneficiários do Bolsa Família e a
verificação das condicionalidades;
-
Coordenar a execução dos recursos transferidos pelo governo federal para o
Programa Bolsa Família no município;
-
Assumir a interlocução, em nome do município, com os membros do Comitê/
Conselho de Controle Social do município, garantindo a eles o acompanhamento
e a fiscalização das ações do Programa na comunidade;
-
Coordenar a interlocução com outras secretarias e órgãos vinculados ao
próprio governo municipal, do estado e do Governo Federal e, ainda, com
entidades não governamentais, com o objetivo de facilitar a implementação de
programas complementares para as famílias beneficiárias do
Bolsa Família;
-
Cumprir outras atividades, compatíveis com a natureza de suas funções, que
lhe forem atribuídas.
|
|
Coordenador de Segurança Alimentar
|
- Coordenar
programas e projetos da Política de Segurança Alimentar e Nutricional no
Município;
-
Coordenar o Programa de Aquisição de Alimentos da Agricultura Familiar;
-Realizar e promover estudos e análises estratégicas sobre segurança
alimentar, para subsidiar a implementação da Política de Segurança Alimentar
e Nutricional;
-
Planejar e coordenar a implementação de programas e projetos que incentivem a
oferta de refeição de qualidade, a preços acessíveis, a populações
vulneráveis;
-
Coordenar e articular programas e projetos de mobilização e educação da
cidadania para a segurança alimentar;
-
Estabelecer critérios de cooperação para a elaboração e implementação de
projetos públicos oriundos da sociedade civil de interesse da Política de
Segurança Alimentar e Nutricional;
-
Articular-se políticas de segurança alimentar;
-
Desenvolver ações de sensibilização e mobilização da sociedade civil para
promover a Segurança Alimentar e o combate à fome.
-
Cumprir outras atividades, compatíveis com a natureza de suas funções, que
lhe forem atribuídas
|
|
Coordenador de Ação Social e Programa Incluir
|
-
Realizar o acompanhamento das famílias, na perspectiva adotada pelo SUAS;
- Ampliar
o acesso das famílias aos serviços ofertados pelo município, e
-
Oportunizar o acesso à ocupação e renda das famílias, por meio de ações de
inclusão produtiva.
-
Cumprir outras atividades, compatíveis com a natureza de suas funções, que
lhe forem atribuídas
|
|
SECRETARIA MUNICIPAL DE MEIO AMBIENTE
|
|
Secretário
Municipal
|
- Exercer
análise, orientação, coordenação e supervisão dos órgãos e entidades da administração
municipal nas áreas de sua competência;
-
Praticar os atos pertinentes às atribuições que lhes forem outorgadas ou
delegadas pelo Chefe do Poder Executivo;
-
Propor, anualmente e dentro dos prazos regulamentares, o orçamento dos órgãos
de sua competência;
-
Delegar, por ato expresso, atribuições aos seus subordinados;
-
Analisar e direcionar as reivindicações dos munícipes;
-
Reunir, periodicamente, os gerentes dos órgãos que lhe são subordinados, a
fim de serem discutidos assuntos da área de sua competência;
-
Decidir sobre recursos e reclamações referentes a atos dos seus subordinados;
-
Exercer outras atribuições que decorram da legislação em vigor ou
lhe sejam delegadas pelo superior hierárquico;
-
Cumprir outras atividades, compatíveis com a natureza de suas funções, que
lhe forem atribuídas.
|
|
Subsecretário
Municipal
|
-
Auxiliar o Secretário Municipal no exercício de suas atribuições;
-
Representar nas ausências o Secretário ou por sua determinação expressa;
-
Substituir o Secretário automaticamente em suas faltas ou impedimentos e
sucedê-lo em casos de vacância do cargo até nomeação de novo titular pelo
Chefe do Poder Executivo;
-
Cumprir outras atividades, compatíveis com a natureza de suas funções, que
lhe forem atribuídas;
|
|
Assessor
Especial
|
-
Assessorar o processo e planejamento estratégico e construção de orçamentos
da Secretaria Municipal;
-
Assessorar a definição das políticas de gestão de pessoas;
-
Assessorar e instrumentalizar o Secretário Municipal para tomada de decisões;
-
Auxiliar o Secretário e Subsecretário na análise de documentação e processos;
-
Assessorar na elaboração de projetos, relatórios e planos de trabalho da sua
área de especialização;
- Realizar
estudos e pesquisas de assuntos da sua área de especialização;
-
Analisar as informações divulgadas pela Secretaria;
-
Assessorar a Secretaria na elaboração de planos e projetos visando captação
de recursos junto aos órgãos estaduais e federais;
-
Participar e representar a secretaria em reuniões, encontros e eventos;
-
Estabelecer boas relações com órgãos públicos federais, estaduais e empresas
privadas;
-
Cumprir outras atividades, compatíveis com a natureza de suas funções, que
lhe forem atribuídas.
|
|
Assessor
Técnico
|
-
Coletar e fornecer informações estratégicas para análise dos superiores,
-
Analisar as informações divulgadas pela Secretaria;
- Participar
e representar a secretaria em reuniões, encontros e em eventos;
-
Realizar reuniões e encontros com o corpo técnico
para otimização das atividades técnicas;
-
Informar o corpo técnico sobre capacitações e eventos condizentes com as
atividades da secretaria;
-
Estabelecer boas relações com órgãos públicos federais, estaduais e empresas
privadas;
-
Cumprir outras atividades, compatíveis com a natureza de suas funções, que
lhe forem atribuídas.
|
|
Gerente de
Meio Ambiente
|
- Gerenciar,
planejar, organizar e controlar as atividades da área técnica;
-
Gerenciar as atividades relacionadas às coordenações de educação ambiental,
recursos naturais e de conservação;
-
Planejar, coordenar e avaliar as atividades educativas junto às organizações
da sociedade civil e à população em geral;
-
Avaliar as atividades de manutenção e conservação das Unidades de Conservação
e Parques Naturais;
-
Estabelecer e fazer cumprir metas, políticas de execução de atividades,
cronograma e prioridades para as diversas áreas;
-
Indicar necessidades de revisão de planos e apresentar propostas de políticas
setoriais, de programas, projetos e atividades para sua execução;
-
Executar outras atividades correlatas ou que lhe venham a ser atribuídas.
-
Avaliar e aprovar Plano de Recuperação de Áreas Degradadas;
|
|
Gerente de
Licenciamento
|
-
Gerenciar, planejar, organizar e controlar as atividades da área técnica;
-
Gerenciar as atividades relacionadas às coordenações de fiscalização,
licenciamento ambiental, bem como de controle e qualidade ambiental;
-
Analisar os requerimentos de licença ambiental para definição e
enquadramento, quanto ao tipo de licença a ser deferida;
-
Estabelecer e fazer cumprir metas, políticas de execução de atividades,
cronograma e prioridades para as diversas áreas;
-
Indicar necessidades de revisão de planos e apresentar propostas de políticas
setoriais, de programas, projetos e atividades para sua execução;
-
Elaborar os pareceres técnicos para a exigência de Estudo Prévia de Impacto
Ambiental - EPIA, Relatórios de Impacto Ambiental – RIMA;
-
Elaborar as diretrizes para os empreendimentos que exijam o Relatório de
Impacto Urbano - RIU;
-
Executar outras atividades correlatas ou que lhe venham a ser atribuídas.
|
|
Coordenador de Educação Ambiental
|
-
Coordenar atividades de educação ambiental nas escolas e na comunidade, em
parceria com a Secretaria de Educação, supervisionando o trabalho das equipes
responsáveis;
-
Promover campanhas de educativas junto ao comércio, as indústrias, igrejas,
escolas e demais organizações comunitárias em assuntos de proteção ambiental;
-
Orientar a utilização de defensivos agrícolas, em articulação com órgãos de
saúde e Secretaria de Agricultura;
- Desenvolver
ações, programas, projetos e campanhas direcionados as escolas e a
comunidade, utilizando-se de meios multivariados para desenvolver suas
práticas educativas;
-
Promover capacitação de EA, no âmbito da administração municipal;
-
Mobilizar e informar a comunidade acerca das questões ambientais desenvolve
eventos com as diversas temáticas e executar outras atividades correlatas.
|
|
Coordenador de Controle e Qualidade Ambiental
|
-
Monitorar os possíveis impactos provenientes das atividades potencialmente
poluidoras e/ou degradadoras do meio ambiente, por meio de
diretrizes, normas e condicionantes ambientais;
- Atuar
de forma integrada com as demais gerências e coordenações, no âmbito de
auxiliar e participar nas ações voltadas aos recursos naturais e a educação
ambiental, visando o desenvolvimento sustentável no município;
-
Executar outras atividades correlatas.
|
|
Coordenador de Recursos Naturais
|
-
Coordenar áreas protegidas como Parques ou Reservas ou não como os recursos
naturais de restinga, Mata Atlântica, Manguezais e demais recursos naturais;
-
Acompanhar a realização de ações de monitoramento de atividades produtivas e prestadoras
de serviço quando efetiva ou potencialmente poluidoras
e/ou degradadoras;
-
Planejar e executar atividades que envolvam recuperação de áreas degradadas;
-
Executar outras atividades correlatas.
|
|
Coordenador de Licenciamento Ambiental
|
-
Coordenar as atividades de licenciamento ambiental, bem como a definição de
medidas condicionantes de modo que minimize os impactos ambientais,
supervisionando o trabalho das equipes efetivas responsáveis;
-
Realizar a análise técnica e emitir os respectivos pareceres nos processos de
requerimento de licença ambiental para localização, instalação, operação e
ampliação de atividades potencial ou efetivamente poluidoras;
-
Elaborar as licenças ambientais a serem deferidas;
- Monitorar
os processos de gestão e da qualidade ambiental, decorrentes do processo de
licenciamento;
-
Analisar e dar parecer nos requerimentos de renovação de licença ambiental;
-
Fornecer subsídios técnicos aos diversos setores da Secretaria, quando
necessários;
-
Executar outras atividades correlatas ou que lhe venham a ser atribuídas.
|
|
Coordenador de Unidade de Conservação
|
-
Coordenar as atividades definidas para as Unidades de Conservação e Parques
Naturais;
-
Executar as atividades de manutenção e conservação das Unidades de
Conservação e Parques Naturais;
-
Adotar medidas de proteção ambiental e preservação ecológica nas Unidades de
Conservação, estendidos aos seus entornos;
-
Programar e controlar as visitas das Unidades de Conservação;
-
Executar as ações que visem à melhoria dos ambientes diversos das Unidades de
Conservação, respeitando os seus planos de manejo e planos diretores;
-
Acompanhar e avaliar as áreas de Unidades de Conservação, desta
municipalidade;
-
Contribuir para a elaboração de projetos e atividades de implementação;
-
Executar outras atividades correlatas ou que lhe venham a ser atribuídas.
|
|
Coordenador de Fiscalização
|
-
Coordenar, supervisionar, avaliar e executar as atividades realizadas no
setor de Fiscalização Ambiental, no que tange a elaboração de ordens de
serviços, programação semanal/ mensal das atividades do setor, análise de
solicitações, verificando a viabilidade do cumprimento, pelos fiscais,
análise dos relatórios dos fiscais;
-
Acompanhar os procedimentos relacionados ao Processo Administrativo Fiscal,
visando assegurar seu trâmite correto, em todas as etapas legais,
supervisionando o trabalho das equipes responsáveis;
-
Desempenhar outras atribuições, que por suas características se incluam na
sua esfera de competência.
|
|
Coordenador do Viveiro Municipal
|
-
Coordenar as atividades relativas à produção de plantas ornamentais, árvores
nativas e exóticas e plantas para substituição no Município;
-
Coordenar as atividades relativas à produção demudas de plantas
nativas do Município;
-
Coordenar as atividades relativas à produção de plantas matrizes e sua zelar
pela sua multiplicação;
-
Promover melhorias a fim de diversificar as espécies produzidas;
- Realizar
reuniões de planejamento interno;
-
Cumprir outras atividades, compatíveis com a natureza de suas funções, que
lhe forem atribuídas.
|
|
Coordenador de Bem-Estar Animal
|
-
Coordenar as ações e procedimentos para a castração e outros procedimentos
necessários a assistência de animais abandonados e em situação de maus
tratos, diretamente ou por colaboração da iniciativa privada;
- Promover campanhas de conscientização, guarda responsável
e cuidados relativos à saúde animal, com a elaboração de ações midiáticas que
atinjam diversos setores da sociedade organizada;
- Coordenar a realização de eventos municipais lúdico
educativos relacionados ao bem-estar do animal doméstico e campanhas
periódicas de adoção e guarda responsável;
-
Auxiliar nas ações de manejo da fauna urbana de modo a garantir segurança das
comunidades, em parceria com órgãos afins.
|
|
Supervisor Operacional de Viveiro
|
- Manter
viveiro de plantas até o atingimento de porte ideal para arborização
de vias e logradouros;
-
Providenciar a produção, reprodução e cultivo de espécies vegetais para a
arborização, jardinagem e outras demandas do Município;
- Executar
os tratos culturais adequados para o bom desenvolvimento de arborização;
- Desempenhar outras
atribuições, que por suas características se incluam na sua esfera
de competência;
|
(Redação
dada pela Lei nº 1.603/2025)
|
SECRETARIA DE
TRABALHO, DE HABITAÇÃO, ASSISTENCIA E DEFESA SOCIAL
|
|
Secretário
Municipal
|
- Exercer análise, orientação, coordenação e supervisão
dos órgãos e entidades da administração municipal nas áreas de sua
competência;
- Praticar os atos pertinentes às atribuições que lhes
forem outorgadas ou delegadas pelo Chefe do Poder Executivo;
- Propor, anualmente e dentro dos prazos regulamentares,
o orçamento dos órgãos de sua competência;
- Delegar, por ato expresso, atribuições aos seus
subordinados;
- Analisar e direcionar as reivindicações dos munícipes;
- Reunir periodicamente, os gerentes dos órgãos que lhe
são subordinados, a fim de serem discutidos assuntos da área de sua
competência;
- Decidir sobre recursos e reclamações referentes a atos
dos seus subordinados;
- Exercer outras atribuições que decorram da legislação
em vigor ou lhe sejam delegadas pelo superior hierárquico;
- Cumprir outras atividades, compatíveis com a natureza
de suas funções, que lhe forem atribuídas.
|
|
Subsecretário
de Trabalho, de Hab. E Assis. Social
|
- Auxiliar o Secretário Municipal no exercício de suas
atribuições;
- Representar nas ausências o Secretário ou por sua
determinação expressa;
- Substituir o Secretário automaticamente em suas faltas
ou impedimentos e sucedê-lo em casos de vacância do cargo até nomeação de
novo titular pelo Chefe do Poder Executivo;
- Cumprir outras atividades, compatíveis com a natureza
de suas funções, que lhe forem atribuídas.
|
|
Subsecretário
de Defesa Civil
|
- Auxiliar o Secretário Municipal no exercício de suas
atribuições;
- Representar nas ausências o Secretário ou por sua
determinação expressa;
- Substituir o Secretário automaticamente em suas faltas
ou impedimentos e sucedê-lo em casos de vacância do cargo até nomeação de
novo titular pelo Chefe do Poder Executivo;
- Cumprir outras atividades, compatíveis com a natureza
de suas funções, que lhe forem atribuídas.
|
|
Gerente
Administrativo
|
- Gerenciar toda manutenção das atividades que garantem o
andamento correto das funções de apoio administrativo, supervisionando o
trabalho das equipes responsáveis;
- Gerenciar a equipe, respondendo pelos recursos humanos,
supervisionando o setor de compras dando assessoria ao Secretário, elaborando
relatórios gerenciais e conduzir reuniões de recursos materiais e financeiros
da área providenciando meios para que as atividades sejam desenvolvidas em
conformidade com as normas e procedimentos técnicos;
- Atuar de forma integrada com as demais gerências e
coordenações, no âmbito de auxiliar e participar nas ações voltadas a ação
social, habitação, trabalho e cidadania;
- Cumprir outras atividades, compatíveis com a natureza
de suas funções, que lhe forem atribuídas.
|
|
Gerente do
PROCON Municipal
|
- Gerenciar a equipe, respondendo pelos recursos humanos,
supervisionando o setor de compras dando assessoria ao Secretário, elaborando
relatórios gerenciais e conduzir reuniões de recursos materiais e financeiros
da área providenciando meios para que as atividades sejam desenvolvidas em
conformidade com as normas e procedimentos técnicos;
- Planejar, elaborar, propor, coordenar a execução da
política municipal de proteção e defesa do consumidor;
- Gerenciar as ações de recebimento, avaliação e apuração
de consultas e denúncias apresentadas por entidades representativas ou
pessoas jurídicas de direito público ou privado ou por consumidores
individuais;
- Prestar aos consumidores orientação permanente sobre
seus direitos e garantias;
- Informar, conscientizar e motivar o consumidor, por
intermédio dos diferentes meios de comunicação;
- Representar junto ao Ministério Público competente,
para fins de adoção de medidas processuais, penais e civis, no âmbito de suas
atribuições;
- Convencionar com fornecedores de produtos e prestadores
de serviços, ou com suas entidades representativas, a adoção de normas
coletivas de consumo;
- Gerenciar a realização de mediação individual ou
coletiva de conflitos de consumo;
- Gerenciar a realização de estudos e pesquisas sobre o
mercado de consumo;
- Manter cadastro de entidades participantes do Sistema
Municipal de Defesa do Consumidor;
- Cumprir outras atividades, compatíveis com a natureza
de suas funções, que lhe forem atribuídas.
|
|
Gerente de
Defesa Civil
|
- Gerenciar procedimentos e supervisionar o trabalho das
equipes responsáveis, de modo a proporcionar ampla participação da comunidade
nas ações de defesa, especialmente nas atividades de planejamento e ações de
respostas a desastres e reconstrução;
- Gerenciar a implementação dos planos
diretores, planos de contingências e planos de operações de defesa civil;
- Gerenciar e fiscalizar a execução dos recursos do Fundo
Municipal de Defesa Civil;
- Conjugar esforços para a realização de
capacitações de recursos humanos para as ações de defesa civil e promover o
desenvolvimento de associações de voluntários;
- Apresentar semestralmente a programação de cursos e
treinamentos dos agentes de Defesa Civil;
- Gerenciar as ações de análise das áreas de risco e
articular a intervenção preventiva, o isolamento e a evacuação da população
das áreas de risco intensificado e das edificações vulneráveis;
- Gerenciar o banco de dados e de mapas temáticos sobre
ameaças múltiplas, vulnerabilidade e mobiliamento do território e
nível de riscos;
- Prover para que a Secretaria Estadual de Defesa Civil e
a Secretaria Nacional de Defesa Civil sejam periodicamente informadas sobre a
ocorrência de desastres e sobre atividades da Defesa Civil do Município;
- Gerenciar a realização de exercícios simulados, com a
participação da população, para treinamento das equipes e aperfeiçoamento dos
planos de contingência;
- Articular a realização da avaliação de danos e
prejuízos das áreas atingidas por desastres, e o preenchimento dos
formulários de S2ID (Sistema Integrado de Informações de Desastre);
- Propor à autoridade competente a Declaração de Situação
de Emergência e de Estado de Calamidade Pública, de acordo com os critérios
estabelecidos pelo Conselho Nacional de Defesa Civil - CONDEC;
- Gerenciar a execução da coleta e da distribuição dos
suprimentos recebidos e arrecadados em situações de desastres;
- Planejar a organização e a administração de abrigos
provisórios para assistência à população em situação de desastres;
- Gerenciar a mobilização comunitária e a implantação de
Núcleo Comunitário de Proteção em Defesa Civil - NUPDEC, especialmente nas
áreas de riscos intensificados;
- Gerenciar a implantação de programas de treinamento de
voluntários;
- Gerenciar a implementação dos comandos
operacionais a serem utilizados como ferramenta gerencial para dirigir,
controlar e coordenar as ações emergenciais em circunstâncias de desastres;
- Articular-se com as Regionais Estaduais de Proteção em
Defesa Civil - REPDEC e com a Secretaria Estadual de Defesa Civil - SEDEC;
- Cumprir outras atividades compatíveis com a natureza de
suas funções, que lhe forem atribuídas.
|
|
Gerente de
Programas e Conselhos Municipais
|
- Coordenar, fiscalizar e assegurar a permanência e
atuação dos conselhos municipais de vinculados a secretaria municipal de
trabalho, habitação, assistência e defesa social (SETHADES), acompanhando os
trabalhos e a assiduidade dos conselheiros.
- Preencher, acompanhar, fiscalizar preenchimentos de
relatórios, dados e informações solicitadas pelos Ministérios Federais e
Secretarias Estaduais, a SETHADES.
- Acompanhar e fiscalizar convênios, emendas e repasses
encaminhados a SETHADES.
- Auxiliar diretamente o secretário nas prestações de
contas de recursos municipais, estaduais e federais vinculados aos Fundos de
responsabilidade da SETHADES.
- Efetuar estudos e pesquisas da sua área de atuação;
- Desempenhar outras atribuições afins ou que lhe forem
determinadas.
|
|
Gerente de
Regularização Fundiária
|
- Auxiliar o Secretário Municipal no exercício de suas
atribuições;
- Gerenciar e acompanhar a Política Municipal de
Habitação e de regularização Fundiária, mediante programas de acesso da
população à habitação, bem como à melhoria da moradia e das condições
de habitabilidade como elemento essencial no atendimento do
princípio da função social da cidade, supervisionando o trabalho das equipes
responsáveis;
- Promover programas de habitação popular em articulação
com os órgãos federais, regionais e estaduais e demais organizações da
sociedade civil, supervisionando o trabalho das equipes responsáveis;
- Gerenciar os programas de regularização e a titulação
das áreas ocupadas pela população de baixa renda, passíveis de implantação de
programas habitacionais, supervisionando o trabalho das equipes responsáveis;
- Propor a captação de recursos para projetos e programas
específicos junto aos órgãos, entidades e programas internacionais, federais
e estaduais de habitação;
- Gerenciar as ações de reassentamento das famílias
residentes em áreas insalubres, de risco ou de preservação ambiental,
supervisionando o trabalho das equipes responsáveis;
- Gerenciar as ações de promoção da regularização
fundiária e urbanização em áreas ocupadas por população de baixa renda (renda
familiar até três salários-mínimos), mediante normas especiais de
urbanização, uso e ocupação do solo e edificações, consideradas a situação
socioeconômica da população e as normas ambientais;
- Cumprir outras atividades, compatíveis com a natureza
de suas funções, que lhe forem atribuídas.
|
|
Gerente de
Segurança Alimentar
|
- Auxiliar o Secretário Municipal no exercício de suas
atribuições;
- Gerenciar programas e projetos da Política de Segurança
Alimentar e Nutricional no Município;
- Gerenciar o Programa de Aquisição de Alimentos da
Agricultura Familiar; -Realizar e promover estudos e análises estratégicas
sobre segurança alimentar, para subsidiar a implementação da Política de
Segurança Alimentar e Nutricional;
- Planejar e Gerenciar a implementação de programas e
projetos que incentivem a oferta de refeição de qualidade, a preços
acessíveis, a populações vulneráveis;
- Gerenciar e articular programas e projetos de
mobilização e educação da cidadania para a segurança alimentar;
- Estabelecer critérios de cooperação para a elaboração e
implementação de projetos públicos oriundos da sociedade civil de interesse
da Política de Segurança Alimentar e Nutricional;
- Articular-se políticas de segurança alimentar;
- Desenvolver ações de sensibilização e mobilização da sociedade
civil para promover a Segurança Alimentar e o combate à fome.
- Cumprir outras atividades, compatíveis com a natureza
de suas funções, que lhe forem atribuídas
|
|
Assessor
Técnico
|
- Prestar assessoria à chefia imediata e às demais
chefias quando solicitado;
- Emitir pareceres opinativos em processos, projetos ou
outros instrumentos, na sua área de atuação;
- Elaborar projetos, relatórios e planos de trabalho da
sua área de especialização;
- Realizar estudos e pesquisas de assuntos da sua área de
especialização;
- Efetuar estudos e pesquisas da sua área de atuação;
- Desempenhar outras atribuições afins ou que lhe forem
determinadas.
|
|
Assessor
Especial
|
- Prestar assessoria à chefia imediata e às demais
chefias quando solicitado;
- Emitir pareceres em processos, projetos ou outros
instrumentos, na sua área de atuação;
- Elaborar projetos, relatórios e planos de trabalho da
sua área de especialização;
- Realizar estudos e pesquisas de assuntos da sua área de
especialização;
- Efetuar estudos e pesquisas da sua área de atuação;
- Desempenhar outras atribuições afins ou que lhe forem
determinadas.
|
|
Coordenador
de Defesa Civil e Orla Marítima
|
- Coordenar em conjunto com a Defesa Civil, as ações de defesa
civil, defesa da Orla especialmente nas atividades de planejamento e ações de
respostas a desastres e reconstrução, em atenção à orla municipal,
supervisionando o trabalho das equipes efetivas responsáveis;
- Supervisionar, controlar e avaliar o desempenho das
unidades e dos servidores;
- Promover aplicação de técnicas e métodos de trabalho
voltados para qualidade e produtividade;
- Gerenciar e coordenar as equipes de guarda-vidas,
realizar a distribuição dos guarda-vidas nos postos e supervisionar as
atividades desenvolvidas pelos guarda-vidas;
- Controlar a frequência dos guarda-vidas, remetendo-a
diariamente ao seu superior imediato(gerente);
- Participar de reuniões e elaborar relatórios diários de
ocorrências;
- Promover a interlocução entre os guarda-vidas e a
Coordenação de Salvamento Aquático, nas situações de anormalidade;
- Desempenhar funções administrativas necessárias à
execução de suas atribuições ou inerentes às suas atribuições;
- Desempenhar com zelo e com presteza as missões que lhe
forem confiadas;
- Zelar pela economia, guarda e conservação dos recursos
de caráter material à sua disposição, utilizando-os unicamente para trabalhos
de interesse da PMF;
- Desempenhar outras atribuições que, por suas
características, se incluam na sua esfera de competência.
|
|
Coordenador
de Habitação e Regularização Fundiária
|
- Coordenar e acompanhar a Política Municipal de Habitação
e de regularização Fundiária, mediante programas de acesso da população à
habitação, bem como à melhoria da moradia e das condições
de habitabilidade como elemento essencial no atendimento do
princípio da função social da cidade, supervisionando o trabalho das equipes
responsáveis;
- Promover programas de habitação popular em articulação
com os órgãos federais, regionais e estaduais e demais organizações da
sociedade civil, supervisionando o trabalho das equipes responsáveis;
- Gerenciar os programas de regularização e a titulação
das áreas ocupadas pela população de baixa renda, passíveis de implantação de
programas habitacionais, supervisionando o trabalho das equipes responsáveis;
- Propor a captação de recursos para projetos e programas
específicos junto aos órgãos, entidades e programas internacionais, federais
e estaduais de habitação;
- Coordenar as ações de reassentamento das famílias
residentes em áreas insalubres, de risco ou de preservação ambiental,
supervisionando o trabalho das equipes responsáveis;
- Coordenar as ações de promoção da regularização
fundiária e urbanização em áreas ocupadas por população de baixa renda (renda
familiar até três salários-mínimos), mediante normas especiais de
urbanização, uso e ocupação do solo e edificações, consideradas a situação
socioeconômica da população e as normas ambientais;
- Cumprir outras atividades, compatíveis com a natureza
de suas funções, que lhe forem atribuídas.
|
|
Coordenador
da
Casa de
Passagem
|
- Coordenar os recursos financeiros, providenciado os
materiais necessários para o bom andamento do serviço, bem como da higiene,
segurança alimentar e dignidade dos usuários;
- Coordenar as ações de acompanhar o acolhimento
ou desacolhimento de cada criança ou adolescentes;
- Aprovar, em conjunto com os técnicos, plano de
atendimento de cada indivíduo institucionalizado, remetendo para o Centro de
Referência Especializado de Assistência Social, para inserção em programas
sócio assistencial e fortalecimento dos vínculos comunitários e familiares;
- Coordenar as ações de reinserção familiar de cada
usuário;
- Coordenar a equipe de trabalho do Serviço de
Acolhimento e propiciar condições de trabalho para os técnicos e servidores
que atenderem diretamente as demandas;
- Coordenar as ações de atendimento médico, psicológico e
outros especializados, necessários para habilitação ou reabilitação de cada
indivíduo institucionalizado;
- Remeter à autoridade judiciária relatório
circunstanciado acerca da situação de cada criança ou adolescente acolhido e
sua família, para fins de reavaliação prevista no §1° do art. 19 do Estatuto
da Criança e do Adolescente;
- Produzir relatório mensal de atendimento, devendo ser
remetido para o Órgão Gestor da Política Municipal de Assistência Social,
inclusive com o demonstrativo físico-financeiro;
- Cumprir outras atividades, compatíveis com a natureza
de suas funções, que lhe forem atribuídas.
|
|
Coordenação
de
Assistência
Social
|
- Coordenar, desenvolver e supervisionar a execução da
política municipal de desenvolvimento, assistência e promoção social;
- Executar o planejamento e a supervisão da execução das
atividades e programas assistenciais e promocionais no campo social;
- Realizar o levantamento dos problemas sociais do
município, localizando os pontos críticos, priorizando as áreas de
intervenção da ação municipal;
- Manter estreita coordenação com órgãos de promoção e de
assistência social, estadual e federal;
- Participar de atividades de assistência e promoção
social, através de convênios com entidades públicas e particulares;
- Coordenar os programas sociais, com exceção da Bolsa
Família, elaborando e executando programas de amparo à criança, ao
adolescente, a família, ao idoso e ao migrante;
- Planejar, organizar a execução, com a participação de
técnicos, os cursos de treinamento de formação e reciclagem dos servidores
que atuam nas unidades subordinadas;
- Estimular a organização e a participação da comunidade
no levantamento, discussão e solução de problemas relacionados com a ação
social da municipalidade;
- Coordenar, controlar e avaliar as atividades de
assistência social, prestadas por instituições da comunidade, que recebem
subvenção ou auxílio da municipalidade;
- Cumprir outras atividades, compatíveis com a natureza
de suas funções, que lhe forem atribuídas.
|
|
Coordenador
do
CREAS
|
- Articular, acompanhar e avaliar o processo de
implantação do CREAS e seu (s) serviço (s), quando for o caso;
- Coordenar as rotinas administrativas, os processos de
trabalho e os recursos humanos da Unidade;
- Participar da elaboração,
acompanhamento, implementação e avaliação dos fluxos e
procedimentos adotados, visando garantir a efetivação das articulações
necessárias;
- Subsidiar e participar da elaboração dos mapeamentos da
área de vigilância socioassistencial do órgão gestor de Assistência Social;
- Coordenar a relação cotidiana entre CREAS e as unidades
referenciadas ao CREAS no seu território de abrangência;
- Coordenar o processo de articulação cotidiana com as
demais unidades e serviços socioassistenciais, especialmente os CRAS e
Serviços de Acolhimento, na sua área de abrangência;
- Coordenar o processo de articulação cotidiana com as
demais políticas públicas e os órgãos de defesa de direitos, recorrendo ao
apoio do órgão gestor de Assistência Social, sempre que necessário;
- Definir com a equipe a dinâmica e os processos de
trabalho a serem desenvolvidos na Unidade;
- Discutir com a equipe técnica a adoção de estratégias e
ferramentas teórico-metodológicas que possam qualificar o trabalho;
- Definir com a equipe os critérios de inclusão,
acompanhamento e desligamento das famílias e indivíduos nos serviços
ofertados no CREAS;
- Coordenar o processo, com a equipe, unidades
referenciadas e rede de articulação, quando for o caso, do fluxo de entrada,
acolhida, acompanhamento, encaminhamento e desligamento das famílias e
indivíduos no CREAS;
- Coordenar a execução das ações, assegurando diálogo e
possibilidades de participação dos profissionais e dos usuários;
- Coordenar a oferta e o acompanhamento do (s) serviço
(s), incluindo o monitoramento dos registros de informações e a avaliação das
ações desenvolvidas;
- Coordenara alimentação dos registros de informação e
monitorar o envio regular de informações sobre o CREAS e as unidades
referenciadas, encaminhando-os ao órgão gestor;
- Contribuir para a avaliação, por parte do órgão gestor,
dos resultados obtidos pelo CREAS;
- Participar das reuniões de planejamento promovidas pelo
órgão gestor de Assistência Social e representar a Unidade em outros espaços,
quando solicitado;
- Identificar as necessidades de ampliação do RH da
Unidade e/ou capacitação da equipe e informar o órgão gestor de Assistência
Social;
- Coordenar os encaminhamentos à rede e seu
acompanhamento;
- Cumprir outras atividades, compatíveis com a natureza
de suas funções, que lhe forem atribuídas.
|
|
Coordenador
do
CRAS
|
- Articular, acompanhar e avaliar o processo de
implantação do CRAS e a implementação dos programas, serviços,
projetos de proteção social básica operacionalizadas nessa unidade;
- Coordenar a execução e o monitoramento dos serviços, o
registro de informações e a avaliação das ações, programas, projetos,
serviços e benefícios;
- Participar da elaboração, acompanhar e avaliar os
fluxos e procedimentos para garantir a efetivação da referência e
contrarreferência;
- Coordenar a execução das ações, de forma a manter o
diálogo e garantir a participação dos profissionais, bem como das famílias
inseridas nos serviços ofertados pelo CRAS e pela rede prestadora de serviços
no território;
- Definir, com participação da equipe de profissionais,
os critérios de inclusão, acompanhamento e desligamento das famílias, dos
serviços ofertados no CRAS;
- Coordenar a definição, junto com a equipe de
profissionais e representantes da rede socioassistencial do território, o
fluxo de entrada, acompanhamento, monitoramento, avaliação e desligamento das
famílias e indivíduos nos serviços de proteção social básica da rede
socioassistencial referenciada ao CRAS;
- Promover a articulação entre serviços, transferência de
renda e benefícios socioassistenciais na área de abrangência do CRAS;
- Definir, junto com a equipe técnica, os meios e as
ferramentas teórico-metodológicos de trabalho social com famílias e dos
serviços de convivência;
- Contribuir para avaliação, a ser feita pelo gestor, da
eficácia, eficiência e impactos dos programas, serviços e projetos na
qualidade de vida dos usuários;
- Efetuar ações de mapeamento, articulação
e potencialização da rede socioassistencial no território de
abrangência do CRAS e fazer a gestão local desta rede;
- Efetuar ações de mapeamento e articulação das redes de
apoio informais existentes no território (lideranças comunitárias,
associações de bairro);
- Coordenar a alimentação de sistemas de informação de
âmbito local e monitorar o envio regular e nos prazos, de informações sobre
os serviços socioassistenciais referenciados;
- Participar dos processos de articulação intersetorial
no território do CRAS;
- Averiguar as necessidades de capacitação da equipe de
referência e informar a Secretaria competente;
- Planejar e coordenar o processo de busca ativa no
território de abrangência do CRAS, em consonância com diretrizes do setor de
Assistência Social;
- Participar das reuniões de planejamento promovidas pela
Secretaria Municipal, contribuindo com sugestões estratégicas para a melhoria
dos serviços a serem prestados;
- Participar de reuniões sistemáticas na Secretaria
Municipal, com presença de coordenadores de outro(s) CRAS (quando for o caso)
e de coordenador (es) do CREAS (ou, na ausência deste, de representante da
proteção especial);
- Cumprir outras atividades, compatíveis com a natureza
de suas funções, que lhe forem atribuídas.
|
|
Coordenador do
Bolsa Família
|
- Assumir a interlocução política entre a prefeitura, o
MDS e o estado para a implementação do Bolsa Família e do Cadastro
Único;
- Coordenar a relação entre as secretarias de assistência
social, educação e saúde para o acompanhamento dos beneficiários do
Bolsa Família e a verificação das condicionalidades;
- Coordenar a execução dos recursos transferidos pelo
governo federal para o Programa Bolsa Família no município;
- Assumir a interlocução, em nome do município, com os
membros do Comitê/ Conselho de Controle Social do município, garantindo a
eles o acompanhamento e a fiscalização das ações do Programa na comunidade;
- Coordenar a interlocução com outras secretarias e
órgãos vinculados ao próprio governo municipal, do estado e do Governo
Federal e, ainda, com entidades não governamentais, com o objetivo de
facilitar a implementação de programas complementares para as famílias
beneficiárias do Bolsa Família;
- Cumprir outras atividades, compatíveis com a natureza
de suas funções, que lhe forem atribuídas.
|
|
Coordenador
de Segurança Alimentar
|
- Coordenar programas e projetos da Política de Segurança
Alimentar e Nutricional no Município;
- Coordenar o Programa de Aquisição de Alimentos da
Agricultura Familiar; -Realizar e promover estudos e análises estratégicas
sobre segurança alimentar, para subsidiar a implementação da Política de
Segurança Alimentar e Nutricional;
- Planejar e coordenar a implementação de programas e
projetos que incentivem a oferta de refeição de qualidade, a preços
acessíveis, a populações vulneráveis;
- Coordenar e articular programas e projetos de
mobilização e educação da cidadania para a segurança alimentar;
- Estabelecer critérios de cooperação para a elaboração e
implementação de projetos públicos oriundos da sociedade civil de interesse
da Política de Segurança Alimentar e Nutricional;
- Articular-se políticas de segurança alimentar;
- Desenvolver ações de sensibilização e mobilização da
sociedade civil para promover a Segurança Alimentar e o combate à fome.
- Cumprir outras atividades, compatíveis com a natureza
de suas funções, que lhe forem atribuídas
|
|
Coordenador
de Ação Social e Programa Incluir
|
- Realizar o acompanhamento das famílias, na perspectiva
adotada pelo SUAS;
- Ampliar o acesso das famílias aos serviços ofertados
pelo município, e
- Oportunizar o acesso à ocupação e renda das famílias,
por meio de ações de inclusão produtiva.
- Cumprir outras atividades, compatíveis com a natureza
de suas funções, que lhe forem atribuídas
|